15Opslag van verpakte gevaarlijke stoffen

Richtlijn voor opslag en tijdelijke opslag met betrekking tot brandveiligheid, arbeidsveiligheid en milieuveiligheid

PGS 15:2023 versie 0.1 (NOVEMBER 2023)

Let op: dit is een ongecontroleerde versie. De PGS-beheerorganisatie is niet verantwoordelijk voor volledigheid en juistheid van deze versie. De versie die beschikbaar is op de website publicatiereeksgevaarlijkestoffen.nl is de enige geautoriseerde versie.

15Opslag van verpakte gevaarlijke stoffen

Richtlijn voor opslag en tijdelijke opslag met betrekking tot brandveiligheid, arbeidsveiligheid en milieuveiligheid

Concept

Openbare commentaarronde PGS 15 verlopen

Het is niet meer mogelijk om commentaar te leveren op deze publicatie.

Een PGS-richtlijn

Een PGS-richtlijn is een document over de veilige opslag en bijbehorende activiteiten met gevaarlijke stoffen. In de PGS-richtlijn staan de belangrijkste risico's van die activiteiten voor de veiligheid van werknemers, de veiligheid van de omgeving en de brandveiligheid. Ook staan in een PGS-richtlijn de mogelijke gevolgen van die risico's voor het bestrijden van een ramp. Om de risico's te beheersen en de negatieve effecten voor mens en milieu te beperken zijn doelen geformuleerd. Aan deze doelen zijn maatregelen gekoppeld. Met deze maatregelen kan aan de doelen worden voldaan. Naast de in deze PGS-richtlijn genoemde maatregelen is het mogelijk om gelijkwaardige maatregelen te treffen voor zover de wetgeving dit toelaat.

Meer informatie over de PGS-organisatie is te vinden op: publicatiereeksgevaarlijkestoffen.nl. Daar staan ook de actuele publicaties.

PGS Nieuwe Stijl – risicobenadering als basis

In 2015 is gestart met een nieuwe opzet van de PGS-richtlijnen: de PGS Nieuwe Stijl. Een PGS Nieuwe Stijl betekent dat maatregelen tot stand zijn gekomen met een risicobenadering. Dit houdt in dat is geanalyseerd welke risico's er zijn bij activiteiten met de gevaarlijke stof. De situaties waarbij het mis kan gaan en die leiden tot ongewenste, gevaarlijke gevolgen, zijn beschreven in scenario´s. Voor deze scenario's zijn doelen geformuleerd gericht op het beheersen van de risico's. Met maatregelen kan een bedrijf aan een doel voldoen.

De PGS Nieuwe Stijl kent de volgende hoofdelementen:

  • de wettelijke kaders;
  • de risicobenadering met de scenario's;
  • de doelen;
  • maatregelen om aan de doelen te voldoen
Onderwerpen en doelstellingen PGS-richtlijn

Een PGS-richtlijn geeft invulling aan:

  • Omgevingsveiligheid (Omgevingsveiligheid of Brandbestrijding Omgevingsveiligheid (Brandpreventie);
  • Arbeidsveiligheid (Arbeidsveiligheid);
  • Brand- en rampenbestrijding (Rampenbestrijding).

Voor deze onderwerpen zijn de doelstellingen:

Omgevingsveiligheid:

Het voorkomen van ongewone voorvallen en het beperken van de gevolgen daarvan voor de omgeving met het oog op het waarborgen van de veiligheid voor de omgeving

Arbeidsveiligheid:

Het voorkomen van ongevallen met gevaarlijke stoffen en het beperken van de gevolgen daarvan en het voorkomen van acute blootstelling van werknemers aan gevaarlijke stoffen

Brand- en rampenbestrijding:

Het beperken van de gevolgen van een brand of ramp en het borgen van een doelmatige rampenbestrijding

Organisatie bij het tot stand komen van deze PGS-richtlijn

Deze PGS-richtlijn is opgesteld door een team van vertegenwoordigers van het bedrijfsleven en de overheid. In Bijlage K staan de gegevens van de leden van het team dat deze PGS-richtlijn heeft opgesteld.

Het PGS-team is onderdeel van de PGS-beheerorganisatie. Daaronder vallen alle PGS-teams, het PGS-programmabureau en de PGS-Adviesraad. De Stuurgroep stuurt de PGS-Beheerorganisatie aan. In de stuurgroep zijn vertegenwoordigd: IPO, VNG, Brandweer Nederland, Nederlandse Arbeidsinspectie, VNO-NCW en MKB-Nederland.

De Nederlandse Arbeidsinspectie maakt onderdeel uit van de Stuurgroep, maar heeft in verband met hun rol in de uitvoeringspraktijk, bij de totstandkoming in het PGS-team en bij vaststelling van de PGS-richtlijnen in de Stuurgroep een consulterende rol. Zij nemen op die punten geen deel aan de bijbehorende besluitvorming.

Het Bestuurlijk Omgevingsberaad vergunningverlening, toezicht en handhaving (BOb) heeft deze richtlijn vastgesteld. Het BOb is de opdrachtgever van de PGS-beheerorganisatie.

Status van PGS-richtlijnen

De partijen van het BOb hebben afgesproken om op de volgende manier om te gaan met de PGS-richtlijnen:

  • Het ministerie van Infrastructuur en Waterstaat bepaalt in overleg met het ministerie van Binnenlandse Zaken en Koninkrijksrelaties in het Besluit activiteiten leefomgeving (Bal) dat moet worden voldaan aan een PGS-richtlijn, voor zover gericht op het waarborgen van de veiligheid voor de omgeving. Dit zijn direct werkende regels.
  • Het ministerie van Infrastructuur en Waterstaat wijst deze PGS-richtlijnen in het Besluit kwaliteit leefomgeving (Bkl) aan als informatiedocumenten over de beste beschikbare technieken (BBT). Dit betekent dat het bevoegd gezag verplicht is om bij het verlenen van een omgevingsvergunning voor een milieubelastende activiteit rekening te houden met PGS-richtlijnen bij het bepalen van BBT.
  • Omdat de PGS-richtlijnen de stand der wetenschap en professionele dienstverlening beschrijven, vormen zij voor de Nederlandse Arbeidsinspectie een goed uitgangspunt voor toezicht en handhaving.
  • De veiligheidsregio's gebruiken de PGS-richtlijnen als richtlijn bij het adviseren over brandveiligheid in omgevingsvergunningen en bij het voorbereiden van de brand- en rampenbestrijding.
  • De toezichthouders van het bevoegd gezag, de Nederlandse Arbeidsinspectie en de veiligheidsregio's beschouwen de PGS-richtlijnen als een belangrijk referentiekader bij het toezicht op de naleving van wettelijke verplichtingen, zoals de Seveso-richtlijn.

Deze PGS-richtlijn is door de PGS-stuurgroep goedgekeurd voor vaststelling door het BOb op: [datum]

Waarna het BOb deze PGS-richtlijn heeft vastgesteld op: [datum]

De voorzitter van de PGS-stuurgroep,

P. Heij

Leeswijzer

Indeling PGS-richtlijn

De PGS-richtlijn heeft hoofdstukken en een aantal bijlagen. Bij elk hoofdstuk en bij elke bijlage staat of de inhoud normatief is. Als er niets bij staat, betekent het dat de tekst informatief is. Alleen de normatieve delen zijn bindend en gelden als eis of voorschrift. Met het voldoen aan de maatregelen in deze PGS-richtlijn wordt voldaan aan de in deze PGS-richtlijn opgenomen doelen.

Voor deze PGS-richtlijn is de stof, de opgeslagen hoeveelheid en het type opslag bepalend welke scenario's, doelen en maatregelen van toepassing zijn, zie Afbeelding 1, en welk veiligheidsniveau vereist is, zie Tabel 5. Middels het instellen van het filter voor deze aspecten worden alleen de maatregelen getoond die voor een specifieke opslagsituatie van toepassing zijn.

Inleidende onderwerpen

De eerste vier hoofdstukken bevaten informatie over de opslag van verpakte gevaarlijke stoffen, het toepassingsbereik en de risicobenadering met de scenario's. Alleen Paragraaf 1.2, met het toepassingsbereik van deze PGS-richtlijn, is normatief.

  • Hoofdstuk 1 bevat een algemene inleiding op deze PGS-richtlijn.
  • Paragraaf 1.2 beschrijft de reikwijdte en het toepassingsbereik. Dit is normatief.
  • Hoofdstuk 2 bevat algemene informatie over de opslag van gevaarlijke stoffen.
  • Hoofdstuk 3 beschrijft het basisveiligheidsniveau en geeft algemene informatie over de risicobenadering.
  • Hoofdstuk 4 bevat een beschrijving van de scenario's. Bij elk scenario is aangegeven met welke doelen het scenario voorkomen of beperkt kan worden en welke maatregelen daarvoor nodig zijn.
Doelen en maatregelen

Hoofdstukken 5 t.m. 7 zijn normatief. Daarin staan het wettelijk kader, de doelen en maatregelen om hoog- en middelhoog risico-scenario’s te voorkomen en beperken.

  • Hoofdstuk 5 bevat een richtingaanwijzer wet- en regelgeving. Deze richtingaanwijzer maakt duidelijk op grond van welke wetgeving aan welke maatregelen in deze PGS-richtlijn moet worden voldaan.
  • Hoofdstuk 6 beschrijft de doelen en geeft aan welke maatregelen invulling geven aan het doel en voor welke scenario's ze bedoeld zijn.
  • Hoofdstuk 7 bevat maatregelen. Daarnaast staat bij elke maatregel voor welk scenario de maatregel relevant is en aan welke doelen de maatregel invulling geeft. In Paragraaf 7.1staat de leeswijzer voor de maatregelen.
Informatie bij implementatie

De overige hoofdstukken zijn informatief. Deze hoofdstukken geven extra informatie over het onderwerp van deze PGS-richtlijn. Het gaat om informatie die niet in de normatieve hoofdstukken thuishoren, maar die wel helpt bij het omgaan met deze PGS-richtlijn.

Dit informatieve deel van deze richtlijn bevat aanvullende informatie over:

  • Hoofdstuk 8 bevat informatie over gelijkwaardige maatregelen.
Bijlagen

Deze PGS-richtlijn bevat bijlagen. De teksten in de hoofdstukken kunnen naar die bijlagen verwijzen. Een bijlage is informatief of normatief. Als een hoofdstuk normatief is, staat dat aangegeven.

De volgende bijlagen zijn normatief:

  • Bijlage A: Afkortingen en begrippen;
  • Bijlage B.1: Normatieve documenten en normen. Deze bijlage bevat documenten en normen waar de maatregelen in deze PGS-richtlijn naar verwijzen. Daar staat ook de huidige editie van de norm bij;
  • Bijlage J: Implementatietermijnen in bestaande situaties.
Informatiebronnen

In deze PGS-richtlijn wordenwetten en andere informatiebronnen genoemd. Een overzicht hiervan staat in Bijlage B.2. Daar staat ook waar deze wetten en informatiebronnen te vinden of teverkrijgen zijn.

1Inleiding

1.1Doel van de richtlijn

Het doel van deze PGS-richtlijn is om vast te leggen met welke maatregelen de risico's van de opslag van verpakte gevaarlijke stoffen te beheersen zijn. Deze maatregelen zijn gebaseerd op een risicobenadering die uitgaat van de scenario's die zich voor kunnen doen. Op basis van de scenario's zijn doelen geformuleerd waarmee wordt beoogd een aanvaardbaar veiligheidsniveau te creëren. Uit de doelen zijn vervolgens de maatregelen afgeleid. Deze maatregelen verkleinen de kans op een incident, of voorkomen of beperken de nadelige gevolgen van een incident. Informatie over de risicobenadering staat in Hoofdstuk 3 van deze richtlijn.

1.2Toepassingsbereik van de richtlijn Normatief

PGS 15 is van toepassing op op de opslag en de tijdelijke opslag van verpakte gevaarlijke stoffen van diverse ADR-klassen, CMR-stoffen, afvalstoffen, gewasbeschermingsmiddelen en biociden. Daarnaast is deze PGS-richtlijn van toepassing op (tank)containers conform paragraaf 6.8 van het ADR.

Voor een aantal ADR-klassen zijn de eisen voor de opslag echter in separate wet- en regelgeving ondergebracht en is onderliggende publicatie niet van toepassing. In onderstaande Tabel 1 is de werkingssfeer van de publicatie verduidelijkt.

Tabel 1Toepassingsgebied PGS 15

Bekijk deze tabel in een popup venster

Omschrijving stof of ADR-klasse

Wel in toepassingsgebied PGS 15

Niet in toepassingsgebied PGS 15

1

-

Alle stoffen

2

  • Spuitbussen
  • UN 2037 houders.
  • Gasflessen met verstikkende, oxiderende of brandbare stoffen
  • Gasflessen met ammoniak en ethyleenoxide
  • Gasflessen met giftige of bijtende inhoud (behoudens ammoniak en ethyleenoxide)
  • Gesloten cryohouders (zie PGS 9)
  • Drukhouders met CO2 'koolzuurcilinders' bij horecagelegenheden
  • ‘Koolzuurcilinders’ met een doelmatige drukontlastvoorziening bij distributie- bedrijven zoals drankengroothandels
  • Gasflessen met blusgassen, zowel de flessen die t.b.v. een blusgasinstallatie vast zijn opgesteld als losse flessen, al dan niet gemonteerd op verrijdbare karren, muurbeugels enz., die specifiek bedoeld zijn voor het bestrijden / beheersen van brand

3

Alle stoffen, m.u.v. hiernaast genoemde stoffen

  • Alcoholhoudende dranken in ConsumentenverpakkingA
  • Gasolie, diesel of huisbrandolie met een vlampunt van 55 °C of hoger
  • Niet-giftige, niet-bijtende en niet- milieugevaarlijke viskeuze oplossingen en homogene mengsels met een vlampunt van 23°C en hoger, die niet zijn onderworpen aan de voorschriften van het ADR (ADR 2.2.3.1.5.1) (zie begrippen in bijlage A: viscositeitsregel ADR)

4.1

Alle stoffen

-

4.2

Alle stoffen

-

4.3

Alle stoffen

-

5.1

Alle stoffen m.u.v. vaste minerale anorganische meststoffen

Vaste minerale anorganische meststoffen (PGS 7)

5.2

LQ-verpakkingen tot maximaal 1 000 kg

Overige stoffen ADR-klasse 5.2 (PGS 8)

6.1

Alle stoffen

-

6.2

Alle stoffen

7

-

Alle stoffen

8

Alle stoffen m.u.v. vaste minerale anorganische meststoffen

Vaste minerale anorganische meststoffen (PGS 7)

9

Classificatiecode M6 en M7 (UN-nummer 3082 en UN-nummer 3077)

Overige stoffen van de ADR-klasse 9 en vaste minerale anorganische meststoffen (UN-nummer 2071; PGS 7)

CMR-stoffen

Alle stoffen m.u.v de hiernaast genoemde categorie stoffen

Metalen in vaste vorm, m.u.v. poedervormige metalen. Voorbeelden zijn cadmium, molybdeen, nikkel enz.

Afvalstoffen

Met dezelfde chemische of fysische eigenschappen als bovengenoemde gevaarlijke stoffen en CMR-stoffen

Overige afvalstoffen

Gewasbescher-mingsmiddelen en biociden

≥ 400 kg indien deze vallen onder één van bovengenoemde criteria

< 400 kg (vallen onder de zorgplichtbepaling, artikel 2a van de Wet gewasbeschermingsmiddelen en biociden)

In het Bal aangewezen CLP-Stoffen die geen ADR-klasse hebben of een CMR-aanduiding

Stoffen die ingedeeld zijn in de gevarenklasse acute toxiciteit (oraal, dermaal en inhalatie), categorie 1 en 2 (H300, H310, H330) of categorie 3 (H301, H311 en H331), bedoeld in bijlage I, deel 3, bij de CLP-verordening

-

  1. De opslag van alcoholische dranken in andere verpakkingen dan consumentenverpakkingen, valt wel binnen het toepassingsgebied van de PGS 15, tenzij de bijzondere bepaling 144 van het ADR op deze stoffen van toepassing is.

Deze richtlijn gaat niet in op de emissies naar bodem, water en lucht. Eisen over emissies naar bodem, water en lucht staan in de regels op grond van de Omgevingswet. Wel zijn bodem-, water- en luchtaspecten genoemd als dit consequenties heeft voor de veiligheid van werknemers en voor de veiligheid van de omgeving. Een voorbeeld is een plas met gevaarlijke stoffen. Dit heeft niet alleen risico’s voor de bodem maar de gevaarlijke stof kan ook uitdampen of in brand raken en schadelijke effecten hebben op de veiligheid van werknemers of de omgeving. De maatregel van een lekbak heeft dan meerdere doelen. De richtlijn gaat ook niet in op de aanpak die nodig is om tot beheersing van de gevaren voor de gezondheid op de lange termijn te komen.

1.2.1Ondergrenzen Normatief

Voor de werkingssfeer van deze PGS-richtlijn zijn ondergrenzen vastgesteld. Daarbij is rekening gehouden met de gevaarsaspecten die bepaalde stoffen kunnen bezitten en de hoeveelheid verpakte gevaarlijke stoffen en CMR-stoffen die voor een goede bedrijfsvoering als werkvoorraad mag worden beschouwd. In Tabel 2 zijn de te hanteren ondergrenzen genoemd.

Het hangt van het karakter en de grootte van het bedrijf af of de ondergrenzen per activiteit, samenstelling van activiteiten, gebouw, opslagvoorziening of anderszins gelden. Zie hiervoor ook de toelichting op M2.

Voor verpakkingen die onder het regime van gelimiteerde hoeveelheden (LQ, zie paragraaf 3.4 van het ADR) of vrijgestelde hoeveelheden (EQ, zie paragraaf 3.5 van het ADR) vallen, geldt een aanvullende vrijstelling tot in totaal de dubbele hoeveelheid van de in Tabel 2 genoemde hoeveelheid. Deze aanvullende vrijstelling geldt alleen indien de stoffen in de transportverpakking zijn opgeslagen.

De in Tabel 2 genoemde ondergrenzen kunnen afwijkend zijn van de ondergrenzen die in het BAL zijn gesteld. Hier dient rekening mee te worden gehouden bij de toepassing en het gebruik van deze richtlijn, waarbij de laagste ondergrens van toepassing is voor de betreffende wettelijke grondslag. Voor de ondergrenzen conform het BAL wordt verwezen naar het BAL.

Tabel 2Ondergrenzen en vrijstellingen

Bekijk deze tabel in een popup venster

Gevaar conform de ADR-klasse zonder bijkomend gevaarA

Verpakkingsgroep

Ondergrens/vrijstelling volgens BalB

Ondergrens/vrijstelling volgens ArbeidsveiligheidB

ADR-klasse 6.1, ADR-klasse 8

I

1 kg

1kg

CMR-stoffen

n.v.t.

n.v.t.

25 kg

Gevaarlijke stoffen in de gevarenklasse acute toxiciteit, categorie 1, 2 of 3, bedoeld in bijlage I, deel 3, bij de CLP-verordening.

n.v.t.

Zie rij totaal van de gevaarlijke stoffen

1 kg

2 (UN 1950 Spuitbussen en UN 2037 Houders: klein, met gas (gaspatronen), zonder aftapinrichting, niet hervulbaar

n.v.t.

Zie rij totaal van de gevaarlijke stoffen

Zie rij totaal van de gevaarlijke stoffen

2 giftige of bijtende gassen

n.v.t.

25 l

25 l

2 brandbare gassen in gasflessen

n.v.t.

125 l

125 l

2 overige gassen

n.v.t.

1000 l

1000 l

3

I

25 kg

1 kg

3

II

25 kg

25 kg

3

III

Zie rij totaal van de gevaarlijke stoffen

50 kg

4.1, 4.2, 4.3

Alle

Zie rij totaal van de gevaarlijke stoffen

50 kg

5.1

II en III

Zie rij totaal van de gevaarlijke stoffen

50 kg

5.2

1 kg

30 kg

6.1

II en III

Zie rij totaal van de gevaarlijke stoffen

50 kg

6.2 Categorie I1 en I2

Alle

1 kg

50 kg

6.2 Overig

Alle

Zie rij totaal van de gevaarlijke stoffen

Zie rij totaal van de gevaarlijke stoffen

8

II en III

250 kg

250 kg

9

Alle

Zie rij totaal van de gevaarlijke stoffen

250 kg

Totaal van de gevaarlijke stoffen, bedoeld in het eerste lid van artikel 3.27 van het Bal

-

1000 kg

1000 kg

  1. Voor stoffen met een bijkomend gevaar is de laagste ondergrens/vrijstelling bepalend.
  2. Dubbele ondergrenzen

1.2.2Afbakening PGS 15 en PGS 8 Normatief

Organische peroxiden, ADR-klasse 5.2, moeten worden opgeslagen volgens PGS 8. In de praktijk komt het echter regelmatig voor dat naast de reguliere gevaarlijke stoffen en/of CMR-stoffen ook organische peroxiden worden opgeslagen. PGS 8 biedt echter ruimte om een beperkte hoeveelheid organische peroxiden op te slaan volgens de uitgangspunten en maatregelen in de PGS 15.

Organische peroxiden van type G kunnen worden vrijgesteld van PGS 8 . Tevens zijn zij voor het ADR vrijgesteld van ADR-klasse 5.2 (2.2.52 van het ADR). Indien deze stoffen op basis van hun gevaarseigenschappen niet in een andere klasse van het ADR worden ingedeeld, vallen zij volgens het ADR niet onder de noemer gevaarlijke stoffen. Omdat peroxiden van type G worden beschouwd als aanverwante stoffen, is opslag in een opslagvoorziening toegelaten. De maatregelen uit deze PGS-richtlijn zijn voor peroxiden van type G niet van toepassing, tenzij ze als aanverwante stoffen worden opgeslagen.

Opmerking: wanneer meer dan 1 000 kg peroxiden van type G in een opslagvoorziening worden opgeslagen, dan geldt PGS 8 .

Het toelaten van organische peroxiden is alleen bedoeld voor opslag van kleinverpakkingen (zoals tubes met hardener of tweecomponentenlijm). Daarbij zijn enkele voorwaarden gesteld. Hieronder wordt gemotiveerd aangegeven in welke gevallen kan worden afgeweken van PGS 8.

Het beperkt toelaten kan worden gemotiveerd door de gevaren van organische peroxiden (Paragraaf 2.1.2.4) te reduceren. Dit wordt bereikt door:

  1. alleen thermisch stabiele peroxiden (geen Tc) en opslag in aparte vakken of aparte opslagvoorzieningen toe te staan;
  2. beperking van de verpakkingsgrootte. Ten eerste de brandsnelheid zal worden geremd, waarbij de brandsnelheid afhankelijk is van het type peroxide en van de gebruikte verpakking. De in PGS 8 gehanteerde brandsnelheid is die voor de maximaal toegestane verpakkingsgrootte, vaak 50 kg. De maximale verpakkingsgrootte voor LQ is 5 kg voor vaste stoffen en 125 ml voor vloeistoffen (afhankelijk van het UN-nummer). Ten tweede zal de ontledingssnelheid worden geremd. Een langzame ontledingsreactie zal geen of slechts een langzame drukopbouw veroorzaken.

1.2.3Afbakening PGS 15 en PGS 37 Normatief

Lithium-houdende energiedragers, ADR-klasse 9, moeten worden opgeslagen volgens PGS 37-2 wanneer er meer wordt opgeslagen dan de genoemde ondergrenzen in het toepassingsbereik van de PGS 37-2 .

1.3Relatie met wet- en regelgeving

Wettelijke basis

Deze PGS-richtlijn geeft een nadere uitwerking van wettelijke voorschriften op grond van de Omgevingswet, de Arbeidsomstandighedenwet en de Wet veiligheidsregio’s.

InHoofdstuk 5 staat een toelichting op de relatie met deze wetgeving.

Direct werkende wetten en regels

Naast de eisen in deze PGS-richtlijn zijn er ook andere wetten en regels waaraan een activiteit moet voldoen. Een voorbeeld daarvan is de Warenwet met bijbehorende Warenwetbesluiten. Bijlage C bij deze PGS-richtlijn bevat meer informatie over de wet- en regelgeving die van toepassing kan zijn op de activiteit uit deze PGS-richtlijn.

Deze PGS-richtlijn bevat naast de PGS-eisen (in blauwe kaders) ook een aantal maatregelen (in oranje kaders) waaraan een bedrijf op grond van andere wetten en regels al moet voldoen. Dit is om de PGS-richtlijn beter leesbaar en toepasbaar te maken. Dit geeft voor een bepaald onderwerp een vollediger beeld van maatregelen die invulling geven aan de doelen.

Deze maatregelen die al zijn verankerd in direct werkende wetten en regels, hebben een aparte status binnen deze PGS-richtlijn. Een bedrijf moet op grond van deze andere wetten en regels al aan deze maatregelen voldoen.

1.4Bestaande activiteiten

In Hoofdstuk 7 staan maatregelen. Deze maatregelen geven een invulling aan de stand van de techniek en de stand van de wetenschap en professionele dienstverlening.

Nieuwe activiteiten moeten direct voldoen. Bijlage I geeft een overzicht van maatregelen die nieuw of gewijzigd zijn in vergelijking met de vorige versie van deze PGS-richtlijn. In Bijlage J staat voor bestaande activiteiten binnen welke termijn de activiteiten moeten voldoen aan de gewijzigde of nieuwe maatregelen

1.5Gebruik van normen

Als deze PGS-richtlijn verwijst naar een norm (zoals NEN, EN, of ISO) of een ander normdocument of een andere specificatie, gaat het om de publicatie, inclusief wijzigings- of correctiebladen, zoals die op het moment van de publicatie van deze PGS-richtlijn luidde. De normdocumenten staan in Bijlage B van deze PGS-richtlijn.

Normen, zoals NEN, EN of ISO of andere normdocumenten of specificaties, worden periodiek opnieuw beoordeeld en zo nodig herzien. De veranderingen zijn vaak beperkt. Wanneer alle bestaande bedrijven toch direct aan de nieuwste editie moeten voldoen, kan dat grote (financiële) gevolgen hebben.

In Bijlage B staat daarom bij de normen waar deze PGS-richtlijn naar verwijst, ook een jaartal. Het gaat om de versie van de norm met dat jaartal, inclusief wijzigings- of correctiebladen. Dat betekent dat deze editie blijft gelden zolang de PGS-richtlijn op dit punt niet is gewijzigd.

Uitzondering voor normen via andere wetten en regels

Soms zijn normen rechtstreeks van toepassing. Bijvoorbeeld omdat andere wetten en regels naar een norm verwijzen. Dat geldt bijvoorbeeld voor normen die horen bij bindende Europese regels. Voor deze normen geldt dat de editie die in die wetten en regels staat, bepalend is.

2Beschrijving opslag en tijdelijke opslag van verpakte gevaarlijke stoffen en CMR-stoffen

2.1Over opslag en tijdelijke opslag van verpakte gevaarlijke stoffen en CMR-stoffen

2.1.1Algemene informatie

De opslag van verpakte gevaarlijke stoffen en CMR-stoffen brengt gevaren met zich mee, welke anders zijn dan de opslag van niet gevaarlijke stoffen. De PGS 15 richt zich op enkele van deze gevaarlijke stoffen en CMR-stoffen (zie hiervoor Paragraaf 1.2). De doelen en maatregelen in deze richtlijn zijn er op gericht om de opslag van verpakte gevaarlijke stoffen zo veilig mogelijk te laten plaatsvinden.

2.1.2Gevaren van verpakte gevaarlijke stoffen

De gevaren van verpakte gevaarlijke stoffen kunnen, afhankelijk van de ADR-Klasse zeer divers zijn. Ook zijn er gevaarlijke stoffen welke vallen onder meerdere ADR-Klassen, zoals een brandbare en giftige stof.

De classificatie van gevaarlijke stoffen vindt plaats conform de Europese overeenkomst ADR (Accord Européen relatif au transport international des marchandises dangereuses par route). Het ADR kent dertien klassen van gevaarlijke stoffen. In Tabel 3 zijn deze klassen omschreven en voorzien van voorbeelden.

Tabel 3ADR-klassen van gevaarlijke stoffen

ADR-klasse

Omschrijving

Voorbeelden

1

Ontplofbare stoffen en voorwerpen

Zwart buskruit, springstoffen, ontstekers, vuurwerk

2

Gassen

Propaan, zuurstof, stikstof, argon, kooldioxide, acetyleen, aerosolen (spuitbussen)

3

Brandbare vloeistoffen

Bepaalde oplosmiddelen, inkten, harsoplossingen, aardolieproducten

4.1

Brandbare vaste stoffen, zelfontledende vaste stoffen en vaste ontplofbare stoffen in niet explosieve toestand

Wrijvingslucifers, zwavel, metaalpoeders

4.2

Voor zelfontbranding vatbare stoffen

Fosfor (wit), diethylzink

4.3

Stoffen die in contact met water brandbare gassen ontwikkelen

Magnesiumpoeder, natrium, calciumcarbide

5.1

Oxiderende stoffen

Kaliumpermanganaat, natriumchloraat

5.2

Organische peroxiden

Dicumyl peroxide, di-propionyl peroxide

6.1

Giftige stoffen

Chloroform, arseen, kaliumcyanide

6.2

Infectueuze stoffen (besmettelijke stoffen)

Bacteriën, virussen, parasieten, schimmels, ziekenhuisafval

7

Radiactieve stoffen

Uranium-238, kobalt-60

8

Bijtende stoffen

Natriumhydroxide, zwavelzuur, zoutzuur

9

Diverse gevaarlijke stoffen en voorwerpen

Milieugevaarlijke stoffen, polychloorfenolen, aquatoxische stoffen, genetisch gemodificeerde organismen

De gevaren van CMR-stoffen kunnen anders zijn dan die van de ADR-stoffen; hoewel de meeste CMR-stoffen ook voor het ADR geclassificeerd zijn, zijn er ook CMR-stoffen die niet ADR-geclassificeerd zijn.

Het werken met deze stoffen valt niet onder deze richtlijn. In overleg met Nederlandse Arbeidsinspectie is gebleken dat de primaire doelstelling om CMR-stoffen onder PGS 15 te laten vallen, is gelegen in het voorkomen dat deze stoffen, in geval van een calamiteit, vrijkomen. Vooral bescherming van hulpverleners en werknemers is dan van belang.

Niet alle stoffen, danwel alle ADR-klassen vallen onder de werkingssfeer van de PGS 15, zie hiervoor Tabel 1. Om wel een totaal overzicht te hebben van alle ADR-klassen zijn deze hier opgenomen.

2.1.2.1CMR-stoffen

In alle gevallen waarin arbeid wordt verricht waarbij werknemers worden of kunnen worden blootgesteld aan kankerverwekkende, mutagene of reprotoxische stoffen, zijn in aanvulling op de reguliere maatregelen bij het werken met of in aanwezigheid van gevaarlijke stoffen specifieke regels van toepassing die zijn opgenomen in het Arbeidsomstandighedenbesluit (hoofdstuk 4, afdeling 2). Hieronder valt onder meer het vervangen van de stoffen wanneer mogelijk, het zoveel mogelijk beperken van de blootstelling aan de stoffen (ook onder de grenswaarde) en het bijhouden van een lijst met werknemers die worden of kunnen worden blootgesteld aan de kankerverwekkende of mutagene stoffen. In de risico-inventarisatie en -evaluatie moet een nadere beoordeling van de mate waarin de werknemers worden blootgesteld aan deze stoffen zijn uitgewerkt. Deze regelgeving is van kracht voor alle hoeveelheden van kankerverwekkende en mutagene stoffen, dus ook onder de in deze publicatie gestelde ondergrenzen voor de opslag. Voor reproductietoxische stoffen geldt in aanvulling op de reguliere maatregelen artikel 4.2a van het Arbeidsomstandighedenbesluit: het registreren van hoeveelheden, het vastleggen van het aantal werknemers en de wijze waarop met de stof wordt gewerkt.

De ondergrens voor de opslag van gevaarlijke stoffen die geclassificeerd zijn als CMR, is opgehoogd naar 25 kg. In de praktijk is gebleken dat de oorspronkelijke grens van 1 kg juist kon zorgen voor meer handelingen met de stof. Overigens zijn CMR-stoffen volgens de CLP-etikettering goed herkenbaar door het ‘radiant man’ symbool in combinatie met de H-zinnen 340, 350 en/of 360. Een dergelijk symbool bestaat niet binnen het ADR. Dit kan problemen opleveren met de herkenbaarheid van CMR-stoffen wanneer CLP-etikettering (nog) niet verplicht is, zoals bij het tijdelijk opslaan van gevaarlijke stoffen voor transport. Geconstateerd is dat een groot deel van de CMR-stoffen op basis van andere gevaareigenschappen ook een ADR-classificatie hebben. Op grond hiervan zullen deze stoffen alsnog in de opslag volgens PGS 15 terechtkomen.

Hoofdstuk 9 (voorzieningen voor de tijdelijke opslag van gevaarlijke stoffen en/of CMR stoffen) is niet van toepassing op CMR-stoffen zonder ADR-classificatie. Voor de tijdelijke opslag geldt dat deze stoffen over het algemeen een korte periode binnen een bedrijf aanwezig zijn. Daarnaast is de herkenbaarheid van deze stoffen erg lastig. De vervoersinformatie bij de producten geeft geen duidelijkheid of het een CMR-stof betreft. Omdat verpakkingen niet worden geopend in de ruimte waar tijdelijke opslag plaatsvindt, kan tijdens normaal bedrijf geen blootstelling plaatsvinden. De CMR-stoffen mogen dus tijdelijk worden opgeslagen tussen de overige goederen. Voor de tijdelijke opslag van CMR-stoffen zonder ADR-classificatie hoeft dus niet voldaan te worden aan de eisen uit hoofdstuk 9. De risico’s voor werknemers worden via de verplichtingen in het Arbeidsomstandighedenbesluit geminimaliseerd.

Ook in hoofdstuk 14 is de werkingssfeer voor CMR-stoffen aangepast. De in hoofdstuk 14 opgenomen maatregelen, zijn met uitzondering van de verwijzing naar hoofdstuk 7, niet van toepassing op CMR-stoffen zonder ADR-classificatie in (tank)containers.

Daarom is de verwijzing naar hoofdstuk 7 wel van toepassing op de opslag van de CMR-stoffen. Ook hier is het zo dat de herkenbaarheid van de CMR-stoffen erg lastig is. Op de vervoersdocumenten staat niet aangegeven of een container CMR-stoffen bevat. Mochten er enkel CMR-stoffen zonder ADR-classificatie in een (tank)container aanwezig zijn, dan is het niet nodig dat aan de overige eisen, zoals aanwezigheid blusleidingen, bereikbaarheid en wijze van stacking wordt voldaan. De CMR-stoffen in de (tank)containers zullen dus tussen de overige goederen kunnen worden opgeslagen. De risico’s voor werknemers worden via de verplichtingen in het Arbeidsomstandighedenbesluit geminimaliseerd.

2.1.2.2ADR-klasse 2 - Spuitbussen

Binnen de vervoerswetgeving worden spuitbussen en gaspatronen beschouwd als drukhouders die vallen onder ADR-klasse 2.

Er wordt voor de vervoerswetgeving onderscheid gemaakt op grond van de aard van het drijfgas (inert, zeer licht ontvlambaar of licht ontvlambaar) of de te vernevelen stof. Bij zogenoemde samengestelde verpakkingen met gelimiteerde hoeveelheden (LQ) wordt op de omverpakking (doos of krimpfolie) van spuitbussen het LQ-label aangebracht. Voor spuitbussen en gaspatronen bestaan er geen vrijgestelde hoeveelheden (EQ).

Spuitbussen en gaspatronen die betrokken raken bij een brand, kunnen gaan rocketeren, ongeacht of de inhoud bestaat uit een inerte of (licht) ontvlambare stof. Dit kan bij brand leiden tot domino-effecten.

De in deze PGS beschreven maatregelen zijn van toepassing op de volgende situaties:

  1. opslag van spuitbussen en gaspatronen in de zin van het ADR in combinatie met andere gevaarlijke stoffen;
  2. opslag van uitsluitend spuitbussen en gaspatronen.

Dit betekent dat wanneer spuitbussen of gaspatronen gezamenlijk met andere gevaarlijke stoffen worden opgeslagen, er geen onderscheid wordt gemaakt naar inhoud. Het uitgangspunt is dat elke spuitbus of gaspatroon, onafhankelijk van de inhoud, een risico vormt overeenkomstig overige gevaarlijke stoffen.

2.1.2.3ADR-klassen 4.1, 4.2 en 4.3 - brandbare vaste stoffen

De gevaarlijke stoffen uit de ADR-klassen 4.1, 4.2 of 4.3 hebben specifieke fysische eigenschappen en gevaarsaspecten. In het geval van brand zijn deze stoffen veelal niet met de gebruikelijke blusmiddelen, zoals water of schuim, te blussen. De maatreglen vereist op basis van het van toepassing zijnde veiligheidsniveau, zie Tabel 5 zijn in de meeste gevallen niet toereikend. Tabel 4 Geeft enkele voorbeeldstoffen uit ADR-klasse 4.

Tabel 4Overzicht ADR-klasse 4 met enkele voorbeeldstoffen

Klasse

Verpakkingsgroep

Voorbeeld

4.1

I

  • UN 1310 Ammoniumpikraat bevochtigd
  • UN 1320 Dinitrofenol >15 % water UN1356 Trinitrotolueen >30 % water
  • UN 3317 2-Amino- 4,6-dinitrofenol >20 % water

II

  • UN 1309 Aluminium poeder (gecoat)
  • UN 1333 Cerium
  • UN 2989 Loodfosfiet (indien los gestort dan VG III)

III

  • UN 1350 Zwave

4.2

I

  • UN 1381 Fosfor wit/geel
  • UN 2005 Difenylmagnesium

II

  • UN 1362 (actieve) kool (een beperkt aantal soorten)
  • UN 1385 Natriumsulfide

III

  • UN 1363 Copra
  • UN 3174 Titaandisulfide

4.3

I

  • UN 1295 Trichloorsilaan
  • UN 1360 Calciumfosfide
  • UN 2257 Kalium

II

  • UN 2624 Magnesiumsilicide

III

  • UN 1408 Ferrosilicium
  • UN 1403 Calciumcyaanamide
2.1.2.3.1Brandgevaarlijke vaste stoffen (ADR-klasse 4.1)

ADR-klasse 4.1 omvat:

  1. vaste stoffen en voorwerpen die gemakkelijk ontbranden;
  2. zelfontledende vaste stoffen of vloeistoffen;
  3. vaste ontplofbare stoffen in niet-explosieve toestand;
  4. stoffen, verwant met zelfontledende stoffen.

De stoffen en voorwerpen van ADR-klasse 4.1 zijn als volgt onderverdeeld:

  • F: brandbare vaste stoffen, zonder bijkomend gevaar:
    • F1: organisch;
    • F2: organisch, gesmolten;
    • F3: anorganisch.
  • FO: brandbare vaste stoffen, oxiderend;
  • FT: brandbare vaste stoffen, giftig:
    • FT1: organisch, giftig;
    • FT2: anorganisch, giftig.
  • FC: brandbare vaste stoffen, bijtend:
    • FC1: organisch, bijtend;
    • FC2: anorganisch, bijtend.
  • D: ontplofbare stoffen in niet-explosieve toestand zonder bijkomend gevaar;
  • DT: ontplofbare stoffen in niet-explosieve toestand, giftig;
  • SR: zelfontledende stoffen;
    • SR1: waarvoor temperatuurbeheersing niet is vereist;
    • SR2: waarvoor temperatuurbeheersing is vereist.
2.1.2.3.2Voor zelfontbranding vatbare stoffen (ADR-klasse 4.2)

ADR-klasse 4.2 omvat:

  1. Pyrofore stoffen. Dit zijn stoffen die in contact met lucht binnen 5 min ontbranden, ook in kleine hoeveelheden. Dit zijn de stoffen van ADR-klasse 4.2 die het sterkst voor zelfontbranding vatbaar zijn.
  2. Voor zelfverhitting vatbare stoffen en voorwerpen. Dit zijn stoffen en voorwerpen met inbegrip van mengsels en oplossingen die in contact met lucht zonder toevoer van energie voor zelfverhitting vatbaar zijn.

Deze stoffen kunnen slechts in grote hoeveelheden (verscheidene kilogrammen) en na lange tijdsduur (uren of dagen) ontbranden. De stoffen en voorwerpen van ADR-klasse 4.2 zijn als volgt onderverdeeld:

  • S: voor zelfontbranding vatbare stoffen, zonder bijkomend gevaar:
    • S1: organische stoffen, vloeibaar;
    • S2: organische stoffen, vast;
    • S3: anorganische stoffen, vloeibaar;
    • S4: anorganische stoffen, vast.
  • SW: voor zelfontbranding vatbare stoffen die in contact met water brandbare gassen ontwikkelen;
  • SO: voor zelfontbranding vatbare stoffen, oxiderend;
  • ST: voor zelfontbranding vatbare stoffen, giftig:
    • ST1: organische stoffen, giftig, vloeibaar;
    • ST2: organische stoffen, giftig, vast;
    • ST3: anorganische stoffen, giftig, vloeibaar;
    • ST4: anorganische stoffen, giftig, vast.
  • SC: voor zelfontbranding vatbare stoffen, bijtend:
    • SC1: organische stoffen, bijtend, vloeibaar;
    • SC2: organische stoffen, bijtend, vast;
    • SC3: anorganische stoffen, bijtend, vloeibaar;
    • SC4: anorganische stoffen, bijtend, vast.
2.1.2.3.3Stoffen met gevaar van ontwikkeling van brandbare gassen in contact met water (ADR-klasse 4.3)

ADR-klasse 4.3 omvat stoffen die bij een reactie met water brandbare gassen ontwikkelen die met lucht ontplofbare mengsels kunnen vormen. Ook voorwerpen die stoffen van deze ADR-klasse bevatten, behoren tot ADR-klasse 4.3. De stoffen en voorwerpen van ADR-klasse 4.3 zijn als volgt onderverdeeld:

  • W: stoffen die in contact met water brandbare gassen ontwikkelen, zonder bijkomend gevaar, en voorwerpen die dergelijke stoffen bevatten:
    • W1: vloeistoffen;
    • W2: vaste stoffen;
    • W3: voorwerpen.
  • WF: stoffen die in contact met water brandbare gassen ontwikkelen:
    • WF1: stoffen die in contact met water brandbare gassen ontwikkelen, vloeibaar, brandbaar;
    • WF2: stoffen die in contact met water brandbare gassen ontwikkelen, vast, brandbaar.
  • WS: stoffen die in contact met water brandbare gassen ontwikkelen, voor zelfverhitting vatbaar, vast;
  • WO: stoffen die in contact met water brandbare gassen ontwikkelen, oxiderend, vast;
  • WT: stoffen die in contact met water brandbare gassen ontwikkelen, giftig:
    • WT1: vloeistoffen;
    • WT2: vaste stoffen.
  • WC: stoffen die in contact met water brandbare gassen ontwikkelen, bijtend:
    • WC1: vloeistoffen;
    • WC2: vaste stoffen.
  • WFC: stoffen die in contact met water brandbare gassen ontwikkelen, brandbaar, bijtend.
2.1.2.4ADR-klasse 5.2 - organische peroxiden

In het algemeen kunnen de gevaren van organische peroxiden als volgt worden omschreven:

  1. ontledingsreactie bij temperatuurverhoging;
  2. ontledingsreactie die door contaminatie (verontreiniging) kan worden veroorzaakt;
  3. hoge brandsnelheid.
2.1.2.5ADR-klasse 9 - waterbezwaarlijke stoffen

Uitsluitend de waterbezwaarlijke stoffen welke zijn ingedeeld in ADR-klasse 9 vallen onder de werkingssfeer van PGS 15. Deze stoffen worden aangeduid met de classificatiecode M6 en M7 (UN-nummer 3082 en UN-nummer 3077). Conform het ADR (voorschrift 5.2.1.8.3 ‘dode boom/vis symbool) worden deze stoffen voorzien van een aanvullend etiket waarop wordt vermeld dat op basis van het ADR geen bijkomend gevaar is geconstateerd en dus ook niet als zodanig moet worden behandeld.

Stoffen die van ADR-klasse 3 zijn, kunnen van een extra etiket zijn voorzien waarop staat vermeld dat de stof waterbezwaarlijk is, maar dat betekent dus niet dat er aanvullende eisen gelden. Dit kan ook van toepassing zijn bij stoffen van de ADR-klasse 8. Indien in deze PGS wordt verwezen naar bijkomend gevaar, wordt dus niet bedoeld ADR-klasse 9. Indien ADR-klasse 9 wordt genoemd betreft het uitsluitend de waterbezwaarlijke stoffen.

In het ADR geeft Bijzondere bepaling 375 voor UN 3077 en UN 3082 de mogelijkheid om voor UN 3077 tot 5 kilogram per (binnen)verpakking en UN 3082 tot 5 liter per (binnen)verpakking uitsluitend wat algemene verpakkingsvoorschriften te laten gelden. Alle overige voorschriften komen dan te vervallen. BP375 uit het ADR geeft aan dat de stoffen die onder deze bepaling vallen niet zijn onderworpen aan de overige bepalingen van het ADR, mits de verpakking voldoet aan de algemene bepalingen van 4.1.1.1, 4.1.1.2 en 4.1.1.4 tot en met 4.1.1.8. De PGS 15 geeft als definitie voor een gevaarlijke stof: stoffen en voorwerpen, waarvan het vervoer conform het ADR is verboden of slechts onder daarin opgenomen voorwaarden is toegestaan, dan wel stoffen, materialen en voorwerpen aangeduid in de IMDG-Code. In BP375 zijn de voorwaarden opgenomen waaronder het vervoer van de betreffende stoffen is toegestaan. Deze stoffen vallen dus nog steeds onder de definitie van gevaarlijke stoffen zoals die conform deze PGS-richtlijn geldt. De stoffen vallen derhalve gewoon onder het toepassingsgebied van deze PGS-richtlijn en zijn niet uitgezonderd op grond van de betreffende bijzondere bepaling.

2.2Over opslagvoorzieningen voor verpakte gevaarlijke stoffen en CMR-stoffen

Een opslagvoorziening voor verpakte gevaarlijke stoffen is een vaste ruimte bestemd voor de opslag van verpakte gevaarlijke stoffen en/of CMR-stoffen uitgevoerd als een brandcompartiment conform Bbl met een weerstand tegen branddoorslag en brandoverslag van 60 min (60 WBDBO). Indien dit expliciet in de maatregelen van deze PGS is vermeld (bijvoorbeeld bij onbrandbare of niet brandonderhoudende stoffen ADR-klasse 8 en/of ADR-klasse 9, tijdelijke opslag of opslag van bepaalde ADR-klassen tot 20 ton) is een afwijkende WBDBO van toepassing.

Er wordt onderscheid gemaakt tussen verschillende type opslagvoorzieningen waarbij per type opslagvoorzieningen verschillende maatregelen van toepassing zijn. Zie Paragraaf 7.1.1 voor de type opslagvoorzieningen die gedefineerd zijn.

3Risicobenadering

3.1Basisveiligheidsniveau

Bij het uitvoeren van de activiteiten die vallen onder het toepassingsbereik van deze PGS-richtlijn, wordt ervan uitgegaan dat een basisveiligheidsniveau aanwezig is. Dit is op te delen in vier soorten maatregelen:

  • beschermende maatregelen die volgens wet- en regelgeving standaard bij de activiteiten nodig zijn;
  • maatregelen die volgens bewezen en geaccepteerde goede praktijken niet weg te denken zijn. Dit zijn maatregelen voor ontwerp, constructie, in bedrijf nemen, gebruik, onderhoud of modificatie, inspectie en uit bedrijf nemen;
  • 'good housekeeping' dit is een begrip dat staat voor de algemene zorg bij, netheid en orde van een activiteit of een bedrijfsonderdeel. 'Good housekeeping' is een belangrijke factor bij het voorkomen van gevaarlijke situaties. Er wordt vanuit gegaan dat een bedrijf deze zaken op orde heeft, zoals ook is beschreven in de zorgplichtartikelen van de Omgevingswet en de Arbeidsomstandighedenwet;
  • maatregelen voor goed vakmanschap. Dit staat voor vaardigheden van werknemers om kwalitatief goed werk te leveren, en daarbij veilig en gezond te werken.

Het uitgangspunt is dus dat een bedrijf met bovenstaande maatregelen werkt.

Activiteiten die onder deze PGS-richtlijn vallen kunnen zo complex zijn, dat hiervoor een veiligheidsbeheerssysteem nodig is. Dat is in elk geval nodig als een activiteit plaatsvindt bij een Seveso-inrichting. Vaak gelden dan eisen voor de opzet en inhoud van dat systeem volgens NEN-EN-ISO 14001, ISO 45001, NTA 8620 of het Besluit activiteiten leefomgeving (Bal).

3.2Risicobenadering

Risicobenadering als basis

Deze PGS-richtlijn is gebaseerd op een risicobenadering waarbij op een systematische manier doelen en maatregelen zijn geformuleerd. Op basis van kennis en kunde van deskundigen van bedrijfsleven en overheid zijn verschillende scenario's geïdentificeerd. Een scenario is een reeks opeenvolgende gebeurtenissen die leiden tot een ongewenste (gevaarlijke) gebeurtenis.

Het risico is altijd een combinatie van de ernst van de gevolgen (effect) van een (ongewenste) gebeurtenis en de waarschijnlijkheid (kans) dat de gebeurtenis zich voordoet: risico = kans × effect.

Scenario's met de kleinste kans of met het kleinste effect worden beschouwd als scenario's met een laag risico. Deze staan niet in deze PGS-richtlijn. De scenario's met een middelhoog tot hoog risico zijn in deze PGS-richtlijn beschreven.

Op basis van een scenario is een doel beschreven om ervoor te zorgen dat:

  • de kans op de ongewenste gebeurtenis zo veel mogelijk wordt beperkt, en
  • de nadelige gevolgen van de ongewenste gebeurtenis worden voorkomen of zo veel mogelijk worden beperkt.

Soms kunnen meerdere scenario's met hetzelfde doel worden gedekt. Per doel zijn er een of meer maatregelen uitgewerkt die er samen voor moeten zorgen dat aan het doel wordt voldaan. Een maatregel kan gelden voor meerdere doelen. De risicobenadering geeft de gebruiker van de PGS-richtlijn meer inzicht in het 'waarom' van de opgenomen maatregelen.

Methode

Voor de risicobenadering zijn verschillende methodes mogelijk. Vaak is de SWIFT-methode gebruikt. SWIFT staat voor Structured What If Technique. Deze methode is gebruikt in combinatie met scenario-identificatie op basis van verschillende bronoorzaken afkomstig uit de HAZOP-methode. HAZOP staat voor Hazard and Operability.

Meer informatie over de gebruikte methodes staat in de Handreiking generieke risicobenadering. Deze is terug te vinden op de PGS website: https://publicatiereeksgevaarlijkestoffen.nl/.

Scenario's met laag risico

Scenario's met een laag risico worden niet in deze PGS-richtlijn behandeld. Dit betekent niet dat een bedrijf daar geen aandacht aan hoeft te besteden. Zo is een bedrijf onder andere op grond van de arbowet gehouden om een risico inventarisatie en – evaluatie uit te voeren, en hier een passend plan van aanpak voor te maken. Maatregelen voor scenario's met een laag risico kunnen ook door andere wetten, regels, richtlijnen of afspraken worden geborgd.

Risicoanalyse verplicht volgens wetgeving

De scenario's in deze PGS-richtlijn horen bij de risicoanalyse die het PGS-team heeft uitgevoerd. Voor sommige activiteiten geldt ook een wettelijke plicht om een risicoanalyse uit te voeren. Naast de eerder genoemde RIE-plicht vanuit de Arbeidsomstandighedenwet zijn bedrijven bijvoorbeeld op grond van het Warenwetbesluit drukapparatuur 2016 (Wbda 2016) verplicht om voor installaties die hieronder vallen een risicoanalyse uit te voeren. De risicoanalyse van het PGS-team komt niet in de plaats van deze verplichte risicoanalyse.

Scenario's die niet zijn uitgewerkt

Scenario's gaan uit van ongewenste gebeurtenissen. Bij het identificeren van scenario's zijn niet alle ongewenste gebeurtenissen meegenomen. Terrorisme en neerstortende vliegtuigen zijn daar voorbeelden van. Scenario's die voortkomen uit natuurgeweld, zijn als dat relevant is wel benoemd, maar niet verder uitgewerkt in doelen en maatregelen. De enige uitzondering is blikseminslag. Voor natuurgeweld, zoals overstromingen en aardbevingen, geldt dat de kans hierop afhangt van de locatie van de activiteit. Bedrijven moeten zelf beoordelen of er een verhoogde kans is op aardbevingen of overstromingen en ook wat de gevolgen van zo'n gebeurtenis kunnen zijn voor de veiligheid. Aan de hand daarvan kan een bedrijf in overleg met het bevoegd gezag vaststellen welke maatregelen nodig zijn om de gevolgen te beperken.

Bedrijven die onder de Seveso-richtlijn vallen en worden beschouwd als hogedrempelinrichting, moeten in het veiligheidsrapport wél ingaan op natuurlijke oorzaken van zware ongevallen, zoals aardbevingen of overstromingen.

Aanpak risicobenadering PGS 15

Een toelichting op de PGS-risicobenadering en hoe de PGS-teams deze hebben aangepakt staat in de Handreiking generieke risicobenadering.

De risicobenadering is uitgevoerd in sessies met het PGS 15 team, Bijlage K, onder begeleiding van een externe deskundige, en is gebaseerd op een representatieve gangbare opslag van verpakte gevaarlijke stoffen. De risicobenadering is niet uitputtend. Het is altijd mogelijk dat zich scenario's voordoen die niet zijn beschreven.

Voor deze PGS is de BowTie methodiek gebruikt om onderscheid te kunnen maken tussen oorzaakscenario’s en gevolgscenario’s. De directe oorzaak categorieën vanuit de PGS 6 in combinatie met de gidswoorden vanuit de SWIFT-methode zijn toegepast voor een gestructureerde identificatie van potentiële oorzaakscenario’s.

De risicoanalyse geeft een kwalitatief inzicht in de kans en gevolgen van een scenario. Het PGS-team heeft de risico’s van de scenario’s geëvalueerd, geclassificeerd en gerangschikt. Daarbij is gebruikgemaakt van de kwalitatieve risicomatrix van de generieke risicobenadering. Hiermee is bepaald of het scenario relevant is voor de PGS. Als het scenario relevant is voor de PGS, identificeert het team maatregelen op basis de huidige stand der techniek (bijvoorbeeld uit bestaande PGS'en, gehanteerde normen en andere referentiedocumenten). Als het om nieuwe activiteiten gaat, zal in overleg met betrokken experts worden bekeken welke maatregelen toegepast worden en/of toepasbaar zijn.

De risicomatrix is vervolgens gebruikt om te beoordelen of de maatregel:

  • het risico vermindert,
  • de kans op optreden van de ongewenste gebeurtenis verkleint, of
  • de omvang of ernst van de gevolgen vermindert.

Voor de geïdentificeerde maatregelen is vervolgens getoetst of ze als maatregel in de PGS moeten worden opgenomen. Dit gebeurt op basis van de gezamenlijke kennis en inzichten van deskundigen in het PGS-team.

In dit deskundig oordeel worden dus meerdere aspecten meegewogen. In elk geval zijn dit wettelijke randvoorwaarden, zoals de best beschikbare techniek, de stand van de wetenschap en de arbeidshygiënische strategie. De positie van het scenario in de matrix is daarbij een hulpmiddel dat inzicht geeft. De risicomatrix kan niet worden gezien als normatief kader.

4Scenario's

4.1Inleiding

Dit hoofdstuk beschrijft de scenario's die realistisch en relevant zijn voor de opslag van verpakte gevaarlijke stoffen.

De scenario's zijn onderverdeeld in oorzaak- en gevolgscenario's, gerelateerd aan de centrale gebeurtenis van een lekkage (vrijkomen van de verpakte gevaarlijke stof), waarbij de oorzaakscenario’s op hun beurt zijn onderverdeeld in categorieën van directe oorzaken (zoals benoemd in de PGS 6): corrosie, erosie, externe belasting, impact, overdruk, onderdruk, lage temperatuur, hoge temperatuur, trillingen, menselijke fouten tijdens gebruik en wijziging of onderhoud.

De verschijningsvorm van een directe oorzaak categorie kan per opslagtype zeer verschillend zijn. Zo is het uit de handen laten vallen bij het pakken van een fles uit een brandveiligheidsopslagkast iets anders dan het vallen van een container uit een brugkraan, maar in beide gevallen is sprake van mogelijk bezwijken van de verpakking door impact.

Bij de gevolgscenario's zijn, naast het primaire gevolgscenario (vrijkomen van de gevaarlijke stof) en de mogelijke effecten daarvan op veiligheid en milieu, de scenario's beschrijven hoe een incident kan escaleren binnen de opvangvoorzieningen en naar buiten de opvangvoorziening.

Elk scenario staat in een groen kader en heeft een nummer. Het is weergegeven als S1, S2 en verder. Bij elk scenario horen doelen. Deze doelen zijn weergegeven als D1, D2 en verder. De beschrijvingen van de doelen staan in Hoofdstuk 6. Bij de maatregelen in Hoofdstuk 7 is steeds aangegeven welke scenario's daar een rol bij spelen.

In Afbeelding 1is de structuur van de scenario's en bijbehorende doelen weergegeven, waarbij het van toepassing zijn van een scenario afhankelijk is van de type stof en de opgeslagen hoeveelheid.

Afbeelding 1Structuur scenario's en doelen

Uitgangspunt is dat voor elke opslagvoorziening een basis veiligheidsniveau van toepassing is en dat een hoger veiligheidniveau vereist is afhankelijk van het escalatierisico van de betreffende type stof in combinatie met de hoeveelheid die wordt opgeslagen. Op basis van de criteria zoals benoemd in Tabel 5 is bepaal bij welke stoffen en hoeveelheden het betreffende scenario realistisch wordt geacht en het betreffende veiligheidsniveau, zoals ingevuld met de betreffende doelen en maatregelen, toegepast moet word. Hierbij geldt dat altijd een basis veiligheidsniveau is vereist.

Tabel 5Criteria vereist veiligheidsniveau

Bekijk deze tabel in een popup venster

Stoffen****

Niet ontstoken escalatie

Brandescalatie

Voorkomen verspreiding D7

Veiligheidsniveau C

Veiligheidsniveau B: D6, D10, D11

Veiligheidsniveau A: D12

Stofklasse

Verpakking

Vlampunt

Relevant voor stof

Hoeveelheid*

WBDBO

Hoeveelheid*

Hoeveelheid*

ADR 2.1 class. Code F

Gasflessen

-

-

terreingedeelte Vanaf ondergrens Tabel 2

60 minuten

-

-

ADR 2.1 class. Code F

Spuitbussen

-

-

< 10 ton

60 minuten

-

> 10 ton

ADR 2.3

-

-

van toepassing

-

-

-

-

ADR 3

-

-

-

< 10 ton

60 minuten

-

> 10 ton

< 20 ton

90 minuten

> 20 ton

ADR 4.1

VG I

-

-

-

-

Maatwerk

ADR 4.1

VG II

-

-

-

-

< 2,5 ton

2,5 - 10 ton Veiligheidsniveau B+**

> 10 ton

ADR 4.1

VG III

-

-

-

-

< 10 ton

> 10 ton Veiligheidsniveau B+**

-

ADR 4.2

VG I + II

-

-

-

-

< 2,5 ton

2,5 - 10 ton Veiligheidsniveau B+**

> 10 ton

ADR 4.2

VG III

-

-

-

-

< 10 ton

> 10 ton Veiligheidsniveau B+**

-

ADR 4.3

VG I

-

-

-

-

< 2,5 ton

2,5 - 10 ton Veiligheidsniveau B+**

> 10 ton

ADR 4.3

VG II

-

-

-

-

< 10 ton

> 10 ton

ADR 4.3

VG III

-

-

-

-

< 2,5 ton

2,5 - 10 ton Veiligheidsniveau B+**

-

ADR 5.1

-

-

-

< 2,5 ton

60 minuten

> 2,5 ton

-

ADR 5.2

-

-

-

< 1 ton

60 minuten

-

-

ADR 6.1

VG I

-

van toepassing

< 1 ton

60 minuten

-

> 1 ton

ADR 6.1

VG II

-

van toepassing

< 10 ton

60 minuten

-

> 10 ton

van toepassing

< 20 ton

90 minuten

-

> 20 ton

ADR 6.1

VG III

-

-

< 10 ton

60 minuten

-

> 10 ton

< 20 ton

90 minuten

-

> 20 ton

ADR 6.2***

-

Onbrandbaar/ niet brandonderhoudend

maatwerk

ADR 8

VG I

< 100 0C

-

< 10 ton

60 minuten

-

> 10 ton

< 20 ton

90 minuten

-

> 20 ton

ADR 8

VG I

> 100 0C

-

< 10 ton

60 minuten

> 10 ton

-

< 20 ton

90 minuten

> 20 ton

-

ADR 8

VG I

-

acute toxiciteit cat 1

< 1000 kg

60 minuten

-

> 1000kg

ADR 8

ADR 8

VG I

VG I

-

-

acute toxiciteit cat 2 en 3

< 10 ton

60 minuten

-

> 10 ton

< 20 ton

90 minuten

-

> 20 ton

ADR 8 + ADR 9

VG II + III

Brandbaar/brandonderhoudend

acute toxiciteit cat 1, 2 en 3

< 10 ton

60 minuten

> 10 ton

-

< 20 ton

90 minuten

> 20 ton

-

ADR 8

VG II + III

Onbrandbaar/niet brandonderhoudend

acute toxiciteit cat 1, 2 en 3

-

-

-

-

ADR 9

-

Onbrandbaar/ niet brandonderhoudend

-

-

-

-

-

CMR-stoffen

-

Zonder ADR-Classificatie

-

-

-

-

-

* Genoemde hoeveelheden gelden onder de conditie dat de betreffende opslagvoorziening bereikbaar en toegankelijk is voor de hulpdiensten, zoals gedefinieerd in M107. Wanneer hier niet aan voldaan wordt geldt altijd de maximale hoeveelheid van 2,5 ton in de opslagvoorziening tenzij een lagere hoeveelheid is gedefinieerd in deze tabel. Dit is in de praktijk met name van toepassing voor een binnenopslag.

** In deze situaties geldt dat Veiligheidsniveau B van toepassing is met een beperkt aantal afwijkingen daarvan, welke zijn aangegeven in de specifieke maatregelen.

*** Houd rerkening met eisen conform ADR

**** Wanneer gevraarlijke stoffen van verschillende ADR-klassen worden opgeslagen, geldt het totaal van de opgeslagen stoffen en het vereiste veiligheidsniveau van de zwaarste categorie.

Naast de gedefinieerde veiligheidsniveaus kunnen stof specifieke scenario's van toepassing zijn zoals beschreven in S16.

4.2Oorzaakscenario's

4.3Gevolgscenario's

5Richtingaanwijzer wet- en regelgeving Normatief

5.1Inleiding Normatief

Deze PGS-richtlijn beschrijft doelen en maatregelen die kunnen worden getroffen om de veiligheid te waarborgen.

Elke maatregel beoogt een risico te verminderen. Dit gaat om hoge en middelhoge risico's voor:

  • Omgevingsveiligheid: het voorkomen van ongewone voorvallen en het beperken van de gevolgen daarvan voor de omgeving met het oog op het waarborgen van de veiligheid voor de omgeving;
  • Arbeidsveiligheid: het voorkomen van ongevallen met gevaarlijke stoffen, dan wel het beperken van de gevolgen daarvan en het voorkomen van acute blootstelling van werknemers aan gevaarlijke stoffen;
  • Brand- en rampenbestrijding: Het beperken van de gevolgen van een brand, incident met gevaarlijke stoffen of ramp en het borgen van een doelmatige rampenbestrijding en voor het borgen van de veiligheid van de incidentbestrijders.

Er wordt zo zorgvuldig mogelijk gezorgd in een PGS dat bij navolging van de maatregelen niet in strijd wordt gehandeld met wet- en regelgeving. Het is echter niet zo dat een PGS uitputtend is in het opnemen van wettelijke verplichtingen. Het is altijd van belang de van toepassing zijnde wetgeving voor de desbetreffende activiteit te controleren.

De meeste maatregelen hebben grondslagen in meerdere wetten. Bij elke maatregel isdeze grondslag vermeld. Daarmee wordt duidelijk dat:

  • maatregelen die zijn gesteld voor de omgevingsveiligheid, moeten worden nageleefd op grond van de Omgevingswet. In Hoofdstuk 7 zijn deze maatregelen aangeduid met Omgevingsveiligheid en met Brandpreventie (Brandpreventie en -bestrijding Omgevingsveiligheid);
  • maatregelen die zijn gesteld in het belang van de arbeidsveiligheid, moeten worden nageleefd op grond van de Arbeidsomstandighedenwet en Warenwet. In [hoofdstuk 7] zijn deze maatregelen aangeduid met Arbeidsveiligheid;
  • maatregelen die zijn gesteld in het belang van brand- en rampenbestrijding, moeten worden nageleefd op grond van de Wet veiligheidsregio's. In Hoofdstuk 7 zijn deze maatregelen aangeduid met Rampenbestrijding (Brand- en rampenbestrijding).

5.2Omgevingsveiligheid Normatief

5.2.1Algemeen Normatief

De Omgevingswet gaat over de fysieke leefomgeving en de activiteiten die daar gevolgen voor hebben of kunnen hebben. Het Besluit activiteiten leefomgeving (Bal) bevat regels voor milieubelastende activiteiten. Met het oog op het waarborgen van de veiligheid staan in het Bal regels over activiteiten met gevaarlijke stoffen. In het Bal kan omschreven zijn dat een vergunningplicht of algemene regels gelden voor de activiteit. Het toepassingsbereik van deze PGS-richtlijn kan breder zijn dan het toepassingsbereik van de milieubelastende activiteit van het Bal. De eisen uit deze PGS-richtlijn gelden alleen als direct werkende verplichtingen voor zo ver passend binnen het toepassingsbereik van het Bal. In de Omgevingsregeling is terug te vinden welke versie van de PGS-richtlijn is aangestuurd. Voor vergunningplichtige activiteiten bepaalt het Besluit kwaliteit leefomgeving (Bkl) welke informatiedocumenten betrokken moeten worden als informatiedocument. Het bevoegd gezag moet bij het beoordelen van de aanvraag omgevingsvergunning milieubelastende activiteit rekening houden met het informatiedocument. Tussen het moment van vaststellen van de PGS-richtlijn door het BOb en opname in de rijksregels kan een periode zijn gelegen. Hoe hiermee om te gaan in deze periode is te vinden op de website van het Informatiepunt Leefomgeving (IPLO): Vooruitlopen op toekomstige PGS-richtlijnen. Deze systematiek geldt voor bestaande richtlijnen die gewijzigd zijn én voor nieuwe richtlijnen waarvoor mogelijk een herziening van het Bal nodig is. Voor het overzicht van de juridische status van de PGS-richtlijn zie de website van het Informatiepunt Leefomgeving (IPLO): Overzicht PGS-richtlijnen. Het stelsel van de Omgevingswet biedt mogelijkheid om bij maatwerkvoorschrift of gelijkwaardige maatregel af te wijken.

In Bijlage E zijn ter informatie de verwijzingen naar relevante artikelen en bepalingen voor opslag van verpakte gevaarlijke stoffen opgenomen.

5.2.2Externe veiligheidsafstanden Normatief

Een externe veiligheidsafstand zorgt voor bescherming van gebouwen en locaties waar mensen gedurende een periode verblijven. Het gaat om gebouwen en plekken buiten de begrenzing van de locatie van de activiteit.

In het Besluit activiteiten leefomgeving of in het Besluit kwaliteit leefomgeving kunnen deze veiligheidsafstanden zijn opgenomen. Het bevoegd gezag neemt deze afstanden in acht bij het verlenen van de omgevingsvergunningen en bij het opstellen van omgevingsplannen.

In deze PGS-richtlijn zijn enkele maatregelen opgenomen om escalatie van scenario's met effecten buiten de milieubelastende activiteit te voorkomen.

5.2.3Omgevingsplan Normatief

Het omgevingsplan bevat alle regels over de fysieke leefomgeving die de gemeente stelt binnen haar grondgebied.

De gemeente kan bijvoorbeeld regels stellen ten aanzien van bluswatervoorzieningen, bereikbaarheid van hulpdiensten en opstelplaatsen voor de brandweer. Activiteiten met gevaarlijke stoffen kunnen van invloed zijn op deze maatregelen en een PGS-richtlijn kan invulling geven aan die maatregelen.

Het gaat dan om maatregelen die in Hoofdstuk 7 zijn opgenomen met het belang van de omgevingsveiligheid als oogmerk. Deze zijn herkenbaar aan de markering Brandpreventie

5.3Arbeidsveiligheid Normatief

In de Arbeidsomstandighedenwet staan verplichtingen met het oog op de veiligheid en gezondheid van werknemers. Voor bedrijven waar wordt gewerkt met gevaarlijke stoffen, zijn het voorkomen van ongevallen met die stoffen en het beperken van de gevolgen daarvan voor werknemers belangrijke doelen. Een ander belangrijk doel is het voorkomen van acute blootstelling aan gevaarlijke stoffen bij werknemers.

In het Arbeidsomstandighedenbesluit, een verdere uitwerking van de doelvoorschriften in de Arbeidsomstandighedenwet, staan nadere regels waaraan zowel werkgever als werknemer zich moeten houden om arbeidsrisico's tegen te gaan. De Arbeidsomstandighedenwet en het Arbeidsomstandighedenbesluit geven in sommige artikelen de minister van SZW de bevoegdheid om nadere regels te stellen. Deze zijn uitgewerkt in de Arbeidsomstandighedenregeling. Deze regeling geeft dus nadere uitleg voor bepaalde onderwerpen uit de Arbeidsomstandighedenwet en het Arbeidsomstandighedenbesluit maar behoort ook tot de reguliere wetgeving. Een bedrijf kan dus te maken hebben met de Arbeidsomstandighedenwet, het Arbeidsomstandighedenbesluit en de Arbeidsomstandighedenregeling.

De overheid geeft via de Arbeidsomstandighedenwet een wettelijk kader met zo min mogelijk regels en administratieve lasten. Werkgevers en werknemers kunnen samen afspraken maken over hoe zij kunnen voldoen aan de voorschriften die de overheid stelt. Deze afspraken kunnen worden vastgelegd in een arbocatalogus. Een arbocatalogus is van kracht voor een bedrijfstak. Deze catalogus beschrijft technieken en manieren, goede praktijken, normen en praktische handleidingen voor veilig en gezond werken.

Daarnaast spelen de PGS-richtlijnen een belangrijke rol bij het bepalen of werkgevers aan hun wettelijke verplichtingen voldoen. De Nederlandse Arbeidsinspectie betrekt de PGS-richtlijnen bij het toezicht op de naleving van de wettelijke voorschriften en de handhaving daarvan. De Nederlandse Arbeidsinspectie gebruikt de PGS-richtlijnen bij het toezicht op de naleving.

De maatregelen met het oog op arbeidsveiligheid zijn te herkennen aan Arbeidsveiligheid.

Een vanuit arbeidsomstandigheden gezien gelijkwaardige maatregel kan eveneens worden toegepast indien deze voldoet aan de criteria uit Hoofdstuk 8. Eventueel kan de Nederlandse Arbeidsinspectie maatregelen uit een PGS-richtlijn via een eis tot naleving verplicht stellen. Deze bevoegdheid staat in artikel 27 van de Arbeidsomstandighedenwet.

Gelijkwaardige maatregelen

In Hoofdstuk 8 staan de criteria voor gelijkwaardige maatregelen vanuit arbeidsomstandigheden gezien.

5.4Brand- en rampenbestrijding Normatief

De veiligheidsregio's hebben de taak om gemeenten te adviseren over branden, rampen en crises. Dit staat in artikel 10 van de Wet veiligheidsregio's (Wvr).

De brandweer is een onderdeel van de veiligheidsregio. De taken van de brandweer staan in artikel 25 van de Wvr. Dit zijn:

  • het voorkomen, beperken en bestrijden van brand;
  • het beperken van brandgevaar;
  • het voorkomen, beperken en bestrijden van ongevallen anders dan bij brand.

Daarnaast dragen de veiligheidsregio's zorg voor:

  • de voorbereiding op de bestrijding van branden, rampen en crises;
  • het organiseren van de rampenbestrijding;
  • het adviseren van andere overheden en organisaties op het gebied van brandpreventie, brandbestrijding en het voorkomen, beperken en bestrijden van ongevallen met gevaarlijke stoffen. Hiertoe hoort ook het adviseren van het bevoegd gezag Omgevingswet over voorschriften voor brand- en rampenbestrijding in omgevingsvergunningen.

Tot slot hebben de veiligheidsregio's een wettelijke taak tot het uitvoeren van inspecties bij Seveso-inrichtingen (artikel 13.17 van het Omgevingsbesluit en artikel 61 van de Wvr) en het opleggen van een bedrijfsbrandweeraanwijzing (artikel 31 van de Wvr).

Bij het uitvoeren van deze taken gebruiken de veiligheidsregio's PGS-richtlijnen. Brand- en rampenbestrijding omvat brandveiligheid, maar ook het ongecontroleerd vrijkomen van gevaarlijke stoffen die een bedreiging vormen voor de omgeving.

Algemene (brand)veiligheidseisen voor bouwwerken zijn geen onderdeel van PGS-richtlijnen maar volgen uit hetBesluit bouwwerken leefomgeving (Bbl). De maatregelen die zijn gericht op brandpreventie en brandbestrijding op grond van de Omgevingswet, zijn aangeduid met Brandpreventie.

De maatregelen die zijn gesteld in het belang van de brand- en rampenbestrijding op grond van de Wvr, zijn aangeduid met Rampenbestrijding.

6Doelen Normatief

6.1Inleiding Normatief

In dit hoofdstuk zijn de doelen beschreven die relevant zijn voor het veilig opslaan van verpakte gevaarlijke stoffen. Met deze doelen is beoogd het risico zo veel mogelijk te beperken.

Bij elk doel staat met welke maatregelen aan het doel kan worden voldaan. Hierbij is het onderwerp van de maatregel vermeld. De volledige maatregel is beschreven in Hoofdstuk 7.

Elk doel is herkenbaar aan een paars kader en heeft een uniek nummer. Bij de maatregelen in Hoofdstuk 7 is steeds vermeld aan welke doelen de maatregel invulling geeft.

6.2Doelen Normatief

7Maatregelen Normatief

7.1Inleiding bij de maatregelen Normatief

Dit hoofdstuk bevat de verschillende preventieve en repressieve maatregelen die invulling geven aan de doelen zoals opgenomen in Hoofdstuk 6. Dit kunnen bouwkundige, (installatie)technische en organisatorische maatregelen zijn. Als deze maatregelen zijn getroffen, wordt in elk geval aan de gestelde doelen voldaan.

Elke maatregel heeft een nummer en een onderwerp. Het nummer en onderwerp komen overeen met de aanduiding van de maatregel bij de doelen in Hoofdstuk 6.

Bij elke maatregel is met de markeringen Omgevingsveiligheid, Brandpreventie, Arbeidsveiligheid of Rampenbestrijding aangegeven wat de wettelijke basis is.

Omgevingsveiligheid: Maatregel gericht op omgevingsveiligheid met een grondslag in de Omgevingswet

Brandpreventie: Maatregel gericht op brandpreventie en brandbestrijding met een grondslag in de Omgevingswet (adviesrol Veiligheidsregio/brandweer)

Arbeidsveiligheid: Maatregel gericht op arbeidsveiligheid met een grondslag in de Arbeidsomstandighedenwet

Rampenbestrijding: Maatregel gericht op brand- en rampenbestrijding met een grondslag in de Wet veiligheidsregio's

De maatregelen staan in een blauw kader, tenzij een maatregel vergelijkbaar is met direct geldende eisen uit andere wetgeving, deze zijn herkenbaar aan een oranje kader. Deze maatregelen hebben de letters 'MW' voor het nummer. Onder deze maatregelen staat een referentie naar de wettelijke bepaling bij de desbetreffende maatregel.

Niet alle maatregelen zijn op alle opslagsituaties of voor alle stoffen van toepassing. Bij elke maatregel is middels een categorie voor welke opslagsituatie en / of stofgroep deze van toepassing is. Wanneer er geen maatregelen voor een specifieke opslagsituatie of stofgroep gekoppeld is aan een doel of scneario dan is dit scenario niet van toepassing hiervoor.

De maatregelen gekoppeld aan een bepaalde stofgroepen gelden ook voor stoffen met als aanvullend etiket deze stofgroep.

Interne veiligheidsafstanden

In de PGS-richtlijnen kunnen minimumafstanden opgenomen zijn bedoeld om escalatie van een voorzienbaar incident in of nabij een PGS voorziening naar een ander installatieonderdeel, bouwwerken, opslagen en mensen niet zijnde werkenden (domino-effect) te voorkomen of te beperken. Deze minimumafstanden zijn niet hetzelfde als de afstanden die betrekking hebben op de gezondheid en veiligheid van werkenden in het kader van brand- en explosieveiligheid als bepaald in onder meer paragraaf 2a van het Arbeidsomstandighedenbesluit (ATEX). Die afstanden zijn onderdeel van het explosieveiligheidsdocument en zijn bijvoorbeeld afhankelijk van de zonering en mogelijke andere aanwezige stoffen. De arbeidsomstandighedenwetgeving gaat bij de berekening van de afstanden uit van 'worst case scenario' en -situatie waardoor de interne veiligheidsafstanden groter kunnen zijn dan diegene in de PGS-richtlijn.

7.1.1Gebruik van categorieën Normatief

De maatregelen in deze PGS-richtlijn kunnen generiek van toepassing zijn of alleen op één of enkele specifieke opslagsituaties. Per maatregel is aangegeven middels een categorie voor welke situaties(s) de betreffende maatregel van toepassing is. Binnen deze PGS-richtlijn worden de volgende categorieën waarvoor specifieke maatregelen gelden onderscheiden:

  • Type opslag
    • Alle typen opslag
    • Binnenopslag
    • Buitenopslag (al dan niet onder een afdak)
    • Brandveiligheidsopslagkasten
    • (Tank)containersa
    • Gasflessen
    • Spuitbussen
    • Tijdelijke opslag (zie Paragraaf 7.6.2)
  • Veiligheidsniveau (zoals vereist volgens Tabel 5)
    • Basisveiligheidsniveau
    • Veiligheidsniveau A
    • Veiligheidsniveau B
    • Veligheidsniveau B+
    • Veiligheidsniveau C
  • Stofgroepen
    • Alle stoffen
    • ADR 3
    • ADR 3 VG I enII
    • ADR 4.1 VG II en III
    • ADR 4.2 VG III en 4.3 VG III
    • ADR 5.1
    • ADR 5.2
    • ADR 6.1 VG I
    • ADR 6.1 VG II
    • ADR 8 VG I
    • Organische peroxiden
    • Acuut toxische stoffen

a Dit betreft alleen het nederleggen tijdens transport alsmede de opslag van lege ongereinige tankcontainers. In geval van stationaire opslag van gevaarlijke stoffen in een container gelden de eisen voor een reguliere opslagvoorziening.

De maatregelen zijn afgestemd op de opslag van volledig gevulde (tank)containers. Wanneer tankcontainers leeg zijn van een gevaarlijke stof, maar nog niet gereinigd, zijn zij nog steeds gekenmerkt als een gevaarlijke stof bevattend en worden ze behandeld als volle tankcontainers. Wanneer op een locatie alleen lege, ongereinigde tankcontainers worden opgeslagen, zoals bijvoorbeeld bij tankreinigingsbedrijven het geval kan zijn, zijn op die locatie de gevolgen van het onbedoeld vrijkomen van een gevaarlijke stof beperkter van omvang. De capaciteit van de middelen die voorhanden moeten zijn voor incidentbestrijding op die locatie is afgestemd op de te verwachten omvang. Dit is aangegeven in M131, M133 en M61. Om die afstemming aan te tonen moet:

  • duidelijk herkenbaar en geborgd zijn dat het gaat om alleen lege ongereinigde (tank)containers;
  • het een van andere activiteiten ruimtelijk gescheiden tankcontainerstack betreft;
  • per tankcontainer de hoeveelheid gevaarlijke stof ten hoogste 100 kg is.

Wanneer een stofgroep niet benoemd is als categroie zijn er geen maatregelen geformuleerd die specifiek voor de stofgroep van toepassing is en gelden de maatregelen van respectievelijk de betreffende ADR-klasse en/of de maatregelen die van toepassing zijn voor alle stoffen.

Om te bepalen welk veiligheidsniveau van toepassing is kan gebruik gemaakt worden van het stroomschema in Afbeelding 2, met uitzondering van ADR-klasse 4.1.

Afbeelding 2Stroomschema veiligheidsniveau o.b.v. Tabel 5

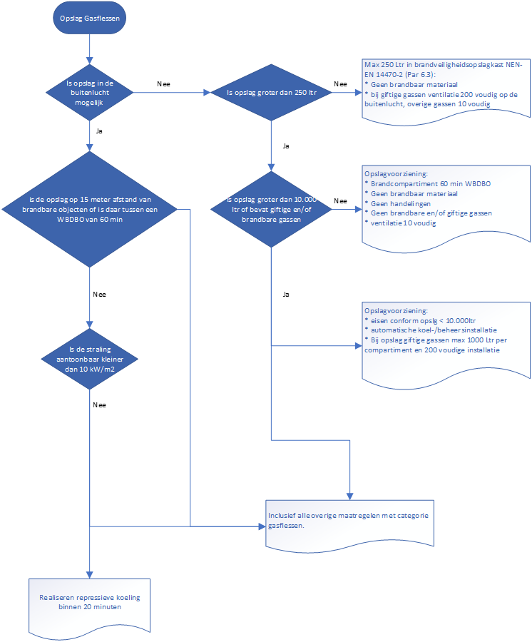
Voor opslag van gasflessen kan gebruik gemaakt worden van het stroomschema in Afbeelding 3.

Afbeelding 3Stroomschema opslag gasflessen

7.2Basisveiligheid Normatief

7.3Opslagvoorziening voor opslag verpakte gevaarlijke stoffen Normatief

7.3.1Algemeen Normatief

7.3.2Bouwkundige maatregelen en voorzieningen Normatief

7.3.2.1Opvangvoorzieningen Normatief

Tabel 6Productopvangcapaciteit per veiligheidsniveau

Veiligheidsniveau

Vlampunt ≤ 60 ºC

Vlampunt > 60 ºC

Veiligheidsniveau C

n.v.t.

10 % van de maximaal toegestane hoeveelheid vloeistoffen in het vak met de grootste hoeveelheid vloeistoffen

Veiligheidsniveau B en B+

Veiligheidsniveau A tot een oppervlakte tot 1 000 m2*

In geval dat er meerdere vakken aanwezig zijn, is de opslagcapaciteit voor de opslagvoorziening gelijk aan de grootste benodigde opvangcapaciteit voor een individueel vak.

Opvangcapaciteit voor een vak wordt als volgt berekend: 10 % van de maximaal toegestane hoeveelheid vloeistoffen in dit vak, mits uitsluitend vloeistoffen in metalen verpakking zijn toegestaan, 100 % van de maximaal toegestane hoeveelheid vloeistoffen in dit vak in andere gevallen.

In geval dat er meerdere vakken aanwezig zijn, is de opslagcapaciteit voor de opslagvoorziening gelijk aan de grootste benodigde opvangcapaciteit voor een individueel vak.

Opvangcapaciteit voor een vak is gelijk aan 10 % van de maximaal toegestane hoeveelheid vloeistoffen in dit vak.

Veiligheidsniveau A met een oppervlakte vanaf 1 000 m2

10 % van de maximaal toegestane hoeveelheid vloeistoffen in de opslagvoorziening

* Voor een brandcompartiment met veiligheidsniveau C, tot 1000 m2 waarin meerdere vakken aanwezig zijn, gelden voor de vakken waarin:

  • vloeistoffen met een vlampunt ≤ 60 º C worden opgeslagen de eisen voor vloeistoffen met een vlampunt ≤ 60 º C
  • uitsluitend vloeistoffen met een vlampunt > 60 º C mogen worden opgeslagen, de eisen voor vloeistoffen met een vlampunt > 60 º C
  • vloeistoffen met een vlampunt ≤ 60 º C en vloeistoffen met een vlampunt > 60 º C gezamenlijk worden opgeslagen, de eisen voor vloeistoffen met een vlampunt ≤ 60 º C

De maximaal toegestane hoeveelheid vloeistoffen (in een vak / opslagvoorziening) behoort te zijn/worden vastgelegd in de vergunning en door het bedrijf in het UPD (M103) en/of haar interne voorschriften. Bereken de benodigde opvangcapaciteit per vak, aan de hand van de maximaal in het betreffende vak toegestane hoeveelheid vloeistoffen. De grootste uitkomst ervan (de grootst benodigde opvangcapaciteit) geldt als minimaal benodigde opvangcapaciteit voor de gehele opslagvoorziening.

Rekenvoorbeeld: Opslag van 800 m2 bevat 3 vakken. De maximaal in de vakken toegestane hoeveelheid vloeistoffen bedraagt: Vak A: 200.000 liter (vlampunt ≤ 60 ºC). Vak B: 450.000 liter (vlampunt > 60 ºC). Vak C: 0 liter (vak bevat geen vloeistoffen). De benodigde opvangcapaciteit voor Vak A bedraagt 200 m3 (100% van het vak). De benodigde opvangcapaciteit voor Vak B bedraagt 45 m3 (10% van het vak). Vak A is daarmee het vak dat bepalend is voor de grootste opvangcapaciteit. De benodigde opvangcapaciteit van de opslagvoorziening bedraagt zodoende 200 m3.

7.3.2.2Brandveiligheidsopslagkasten Normatief

Naast de genoemde maatregelen in deze paragraaf zijn ook van toepassing: M45, M47, M115, M140, M141 en M142.

Opslagkasten die niet voldoen aan NEN-EN 14470-1 (bijvoorbeeld prefabvoorzieningen van meer dan 1 m3 ), vallen buiten deze paragraaf.

7.3.3Scheiding en vakindeling Normatief

Het opslaan van gevaarlijke stoffen en/of CMR stoffen in vakken kan, afhankelijk van het veiligheidsniveau, noodzakelijk zijn. De scheiding in vakken dient verschillende doelen:

  • Doel I: Het kunnen opslaan van verschillende ADR-klassen in één ruimte. In bepaalde gevallen mogen onverenigbare combinaties van ADR-klassen niet in één vak zijn opgeslagen. In Bijlage F is weergegeven hoe deze doelstelling kan worden gerealiseerd. In M32 is opgenomen dat stoffen van elkaar moeten worden gescheiden. Dit kan dus in verschillende opslagvoorzieningen maar ook in verschillende vakken en of in aparte delen van een vak.
  • Doel II: Het voorkomen of vertragen van brandoverslag van één vak naar een naburig vak door straling en convectie.
  • Doel III: Het voorkomen van brandoverslag van één vak naar een naburig vak doordat een vloeistofbrand zich over de vloer verspreidt van één vak naar een naburig vak.
  • Doel IV: Het zekerstellen van een goede bereikbaarheid van een willekeurig punt binnen de opslagruimte bij incidenten (lekkage, ongeluk, beginnende brand, enz.).
ADR-klassen 4.1, 4.2 en 4.3

7.3.4Handelingen en werkzaamheden Normatief

7.3.4.1Aanverwante stoffen en koopmansgoederen Normatief

7.3.5Overige aspecten van de opslagvoorziening Normatief

7.3.5.1Stellingen en Aanrijdbeveiliging Normatief

7.4Onderhoud, keuring, documentatie en training Normatief

7.4.1Onderhouden en repareren Normatief

7.4.2Keuren en inspecteren Normatief

7.4.3Registratie en documentatie Normatief

7.4.4Opleiden en trainen Normatief

7.5Veiligheid Normatief

7.5.1Algemeen Normatief

ADR-klasse 4.3 VG II en III

7.5.2Veiligheidsafstanden Normatief

7.5.3Brandveiligheid Normatief

7.5.4Explosieveiligheid Normatief

7.5.5Noodplan, incidenten en calamiteiten Normatief

7.5.5.1Vluchtvoorzieningen Normatief

7.5.6Pictogrammen en aanwijzingen Normatief

Gasflessen

7.6Bijzondere omstandigheden of activiteiten Normatief

7.6.1Opslag organische peroxiden Normatief

7.6.2Tijdelijke opslag Normatief

7.6.2.1Inleiding Normatief

Deze paragraaf geeft richtlijnen voor de tijdelijke opslag van verpakte gevaarlijke stoffen die, voorafgaand aan of aansluitend op transport (inkomende en uitgaande goederen) buiten een reguliere opslagvoorziening zoals bedoeld in deze PGS-richtlijn verblijven. Wanneer inkomende goederen via de tijdelijke opslag direct weer op transport gaan, zonder dat zij in een reguliere PGS 15 opslagvoorziening zijn geplaatst, wordt dit ook wel aangeduid als ‘overslag’ of ‘crossdocking’. Zie Afbeelding 4 voor een schematische weergave van tijdelijke opslag, opslag in een reguliere PGS 15 opslagvoorziening en werkvoorraad.

Afbeelding 4Tijdelijke opslag

Tijdelijke opslag heeft doorgaans tot doel om:

  • ladingen tijdelijk op te slaan bij ontvangst voordat zij in een reguliere opslagvoorziening worden geplaatst of voor gebruik binnen het eigen bedrijf;
  • ladingen te hergroeperen voor verder vervolg in de logistieke keten (aansluitend transport, al dan niet onderbroken door reguliere opslag). Het gaat om verpakte gevaarlijke stoffen die zich in de ongeopende door ADR goedgekeurde verpakking bevinden.

Om onderscheid te maken tussen de reguliere opslagvoorzieningen en de voorzieningen voor tijdelijke opslag van verpakte gevaarlijke stoffen wordt in deze paragraaf gerefereerd aan ‘voorzieningen’ wanneer laatstgenoemde zijn bedoeld.

Deze paragraaf is niet van toepassing op de (tijdelijke) opslag van gevaarlijke stoffen in (tank)containers of op verpakte gevaarlijke stoffen in een geparkeerd transportmiddel.

7.6.2.2Toepassingsgebied en systematiek tijdelijke opslag Normatief

Deze paragraaf is van toepassing op de tijdelijke opslag van verpakte gevaarlijke stoffen, inclusief gelimiteerde en vrijgestelde verpakkingen (LQ/EQ), in hoeveelheden van ten hoogste 30 000 kg in een brandcompartiment.

In Paragraaf 7.6.2.5 en Paragraaf 7.6.2.6 is de tijdelijkheid geregeld door een link te leggen met de (fysieke) aanwezigheid van deskundig personeel. Na het einde van de werkdag of tijdens de sluiting van een bedrijf in het weekeinde of gedurende feestdagen kan er geen gebruik worden gemaakt van deze faciliteit en moet alles ‘regulier’ worden opgeslagen overeenkomstig de andere paragrafen van deze PGS.

In deze paragraaf wordt een aantal verschillende voorzieningen voor de tijdelijke opslag behandeld. Er wordt onderscheid gemaakt tussen voorzieningen met maximaal 10 000 kg gevaarlijke stoffen per brandcompartiment en voorzieningen met tussen de 10 000 kg en 30 000 kg gevaarlijke stoffen per brandcompartiment.

Daarbij wordt in deze paragraaf een brandcompartiment als in het Besluit bouwwerken leefomgeving bedoeld met een WBDBO van ten minste 60 min. De benodigde WBDBO mag in overeenstemming met Paragraaf 7.3.2 enParagraaf 7.5.2 van deze richtlijn ook worden behaald door een 60 min brandwerende scheidingsconstructie of door middel van afstand.

Wanneer minder dan 10 000 kg gevaarlijke stoffen per brandcompartiment aanwezig is, worden twee situaties onderscheiden. Een situatie waar ook buiten werktijd de tijdelijke opslag voortduurt (Paragraaf 7.6.2.4), en een situatie waar uitsluitend tijdens werktijd tijdelijke opslag plaatsvindt (Paragraaf 7.6.2.5). De werktijden kunnen per bedrijf en/of periode sterk verschillen. In dit kader wordt onder werktijd verstaan: de tijdspanne waarbinnen deskundig personeel (volgens M83) aanwezig is en regelmatig visueel toezicht plaatsvindt door personeel.

In Paragraaf 7.6.2.6 worden maatregelen gegeven voor de situatie waarbij tijdens werktijd grotere hoeveelheden verpakte gevaarlijke stoffen aanwezig zijn in de voorziening voor tijdelijke opslag. Gevaarlijke stoffen mogen na werktijd niet meer in deze voorziening aanwezig zijn.

7.6.2.3Algemene maatregelen tijdelijke opslag Normatief

De maatregelen in deze paragraaf zijn van toepassing op alle tijdelijke opslagen.

Daarnaast zijn de maatregelen voor een reguliere opslagvoorziening die ook van toepassing op de tijdelijke opslag. Deze zijn voorzien van het label: Type opslag: Tijdelijke opslag.

7.6.2.4Tijdelijke opslag van ten hoogste 10 000 kg per brandcompartiment Normatief
7.6.2.5Tijdelijke opslag van ten hoogste 10 000 kg per brandcompartiment, uitsluitend tijdens aanwezigheid van deskundig personeel Normatief
7.6.2.6Tijdelijke opslag van ten hoogste 30 000 kg per brandcompartiment, uitsluitend tijdens aanwezigheid van deskundig personeel Normatief

8Gelijkwaardige maatregelen

8.1Criteria voor het toepassen van gelijkwaardige maatregelen

Een gelijkwaardige maatregel is een alternatief voor een in een PGS-richtlijn beschreven maatregel. Als een bedrijf een alternatief wil toepassen voor een in Hoofdstuk 7 genoemde maatregel toepassen, dan is het van belang vooraf de volgende aspecten na te gaan:

  • Mag een alternatieve maatregel worden toegepast?
  • Voldoet het alternatief aan de criteria waaraan het wordt getoetst?
  • Welke formele stappen zijn nodig om een alternatief toe te kunnen passen?

Ook is het van belang alle gegevens goed te documenteren, omdat het bevoegd gezag of de toezichthouder moet kunnen beoordelen of de alternatieve maatregel gelijkwaardig is. Deze aspecten zijn hieronder nader toegelicht.

Mag een alternatieve maatregel worden toegepast?

Dat hangt af van de wettelijke grondslag van de maatregel. Dit is per maatregel aangeduid met:

  • Omgevingsveiligheid (Omgevingsveiligheid);
  • Brandpreventie (Brandpreventie omgevingsveiligheid);
  • Arbeidsveiligheid (Arbeidsveiligheid);
  • Rampenbestrijding (Brand- en rampenbestrijding).

8.2De wettelijke grondslag is arbeidsveiligheid

Deze maatregel heeft betrekking op de veiligheid van werknemers. Een andere dan de beschreven maatregel is mogelijk zolang de wetgeving dit toelaat. De mogelijkheid tot het treffen van (alternatieve) gelijkwaardige maatregelen geldt alleen voor de maatregelen die een nadere uitwerking zijn van de doelvoorschriften in de arbeidsomstandighedenwetgeving. Die mogelijkheid is er in elk geval niet voor middelvoorschriften uit de arbeidsomstandighedenwetgeving en verplichtingen uit verordeningen, warenwetbesluiten en productrichtlijnen, zoals :

  • het verbod op het werken met bepaalde stoffen;
  • maatregelen in paragraaf 2a ‘Explosieve atmosferen’ van het Arbobesluit;
  • maatregelen/verplichtingen uit de Verordening persoonlijke beschermingsmiddelen, de Warenwetbesluiten drukapparatuur 2016, explosieveilig materieel 2016, Warenwetbesluit machines, enz.

In de PGS-reeks worden de Arbeidsveiligheid-maatregelen waarvan niet mag worden afgeweken, geplaatst in een oranje blok met oranje tekst (directwerkende wetgeving-maatregel).

Gelijkwaardigheid wil zeggen dat de alternatieve maatregel de veiligheid van de werknemers op minimaal hetzelfde niveau beschermt. Zie hiervoor ook onderstaand kader met criteria voor de toetsing van de gelijkwaardigheid. De verantwoordelijkheid voor het onderbouwd aantonen van de gelijkwaardigheid van alternatieve maatregelen ligt bij het bedrijf. Dat vereist een zorgvuldige documentatie. Voorafgaande toestemming is niet nodig. Pas bij toezicht of ongevalsonderzoek wordt er door de Nederlandse Arbeidsinspectie getoetst.

Criteria Arbeidsveiligheid voor het toepassen van gelijkwaardige maatregelen

Bij de toetsing van gelijkwaardigheid hanteert de Nederlandse Arbeidsinspectie een aantal criteria:

  • Vanuit arbeidsomstandigheden gezien is een alternatieve maatregel gelijkwaardig aan de PGS-maatregel als deze voldoet aan:
    1. de stand van de wetenschap en professionele dienstverlening, ook wel de stand der techniek genoemd;
    2. een onveranderde trede in de arbeidshygiënische strategie;
    3. het uitgangspunt dat organisatorische maatregelen geen alternatief zijn voor technische maatregelen.
  • Een alternatieve maatregel is gelijkwaardig als de gezondheid en veiligheid van de werknemers minimaal op hetzelfde niveau beschermd zijn. Het is aan de werkgever om te bepalen welke maatregelen hij moet treffen om de werknemers te beschermen .
  • Gelijkwaardige maatregelen zijn een nadere uitwerking van de doelvoorschriften in de wetgeving. Voor middelvoorschriften en productrichtlijnen is het gelijkwaardigheidsprincipe niet van kracht. De beoordeling van gelijkwaardigheid van maatregelen ten behoeve van de gezondheid en veiligheid van werknemers is een taak en verantwoordelijkheid die alleen bij de Nederlandse Arbeidsinspectie ligt.
  • De Nederlandse Arbeidsinspectie beoordeelt de gelijkwaardigheid van maatregelen ten behoeve van de gezondheid en veiligheid van werknemers bij inspecties en ongevalsonderzoek in het kader van de naleving van de Arbeidsomstandighedenwet.

8.3De wettelijke grondslag is Omgevingsveiligheid of Brandpreventie omgevingsveiligheid

Een maatregel met grondslag omgevingsveiligheid of brandpreventie omgevingsveiligheid is beschreven vanuit de doelen van de Omgevingswet. Een andere dan de beschreven maatregel is altijd mogelijk, mits deze alternatieve maatregel gelijkwaardig is. Bij de beoordeling geldt als criterium of er met het alternatief hetzelfde resultaat wordt bereikt. Dat resultaat is gekoppeld aan het doel uit deze PGS-richtlijn waarvoor de maatregel is beschreven. Het bedrijf moet de gelijkwaardigheid goed onderbouwd kunnen aantonen. Het bevoegd gezag heeft bij de toetsing een zekere beoordelingsvrijheid.

Wel moet het bedrijf de juiste procedure volgen. Dat betekent dat bij een vergunningplichtige activiteit de gelijkwaardigheid bij het bevoegd gezag vooraf moet worden aangetoond. Het resultaat van de beoordeling wordt vastgelegd in een beschikking. Bij een niet-vergunningplichtige activiteit moet het gebruiken van een gelijkwaardig alternatief vier weken vooraf worden gemeld bij het bevoegd gezag. Er volgt geen beoordeling vooraf, die komt pas bij het toezicht aan de orde. Het bedrijf moet op elk moment de gelijkwaardigheid goed onderbouwd kunnen aantonen met documentatie.

8.4De wettelijke grondslag is zowel Arbeidsveiligheid als Omgevingsveiligheid / Orandpreventie omgevingsveiligheid

Als de wettelijke grondslag voor een maatregel zowel Arbeidsveiligheid als Omgevingsveiligheid /Brandpreventieis, dan gelden alle genoemde criteria en formele eisen. Elk bevoegd gezag beoordeelt alleen op grond van de doelen die voor zijn wetgevingsgebied gelden.

8.5Het documenteren van de gelijkwaardigheid van een alternatieve maatregel

Het goed onderbouwen en documenteren van de gelijkwaardigheid van een alternatieve maatregel is van belang. De wijze waarop een bedrijf dat kan doen, is afhankelijk van de specifieke omstandigheden en de aard van de maatregel. Aandachtspunten zijn in elk geval de volgende vragen:

  • Voor welke maatregel uit deze PGS-richtlijn is de voorgestelde maatregel een alternatief?
  • Op welke scenario’s en doelen heeft de alternatieve maatregel betrekking?
  • Kan worden aangetoond dat de alternatieve maatregel in dezelfde mate de doelen uit deze PGS- richtlijn bereikt en het optreden van scenario’s voorkomt of beperkt?
  • Wat is de mogelijke samenhang en het effect daarvan tussen de alternatieve maatregel en andere maatregelen uit deze PGS-richtlijn?
  • Is er een zorgvuldige onderbouwing dat aan de criteria voor de arbeidsveiligheid (zie kader) is voldaan?
  • Zijn alle onderzoeksrapporten, bevindingen, installatiegegevens, enz. die betrekking hebben op de gelijkwaardige alternatieve maatregel, goed gedocumenteerd?

Bijlage AAfkortingen en begrippen Normatief

Deze bijlage bevat een lijst met afkortingen en begrippen die in deze PGS-richtlijn voorkomen. Deze PGS-richtlijn sluit zo veel mogelijk aan bij de begrippen uit het Besluit activiteiten leefomgeving en andere relevante wetten en regels. In de praktijk kunnen ook andere termen voorkomen. Daarom is in deze bijlage bij een aantal begrippen ook een alternatieve omschrijving gegeven, zodat duidelijk is wat met een bepaald begrip is bedoeld.

Bekijk deze tabel in een popup venster

Begrip of afkorting

Betekenis

Alternatieve omschrijving

45 voets-(tank)container (ADR)

container van 13,70 m lang (en 2,44 m breed).

Aanverwante stoffen

Verpakte (grond)stoffen en chemicaliën die niet onder het ADR vallen, maar qua producteigenschappen (bijvoorbeeld vlampunt, toxiciteit, chemische samenstelling e.d.) overeenkomen met ADR-geclassificeerde stoffen. Ook stoffen die volgens andere wet- en regelgeving (Wet milieubeheer, Wet arbeidsomstandigheden, CLP, IMDG, RID, ICAO, e.d.) als gevaarlijke stof worden geclassificeerd kunnen als aanverwante stoffen worden gezien

ADN

Europese overeenkomst voor het internationale vervoer van gevaarlijke goederen over de binnenwateren.

ADR

Europese overeenkomst voor het internationale vervoer van gevaarlijke goederen over de weg.

Arbeidshygiënische strategie

Zie artikel 3 van de Arbeidsomstandighedenwet en artikel 4.4 van het Arbeidsomstandighedenbesluit

Arbo

Arbeidsomstandighedenwet- en regelgeving

ARIE

Aanvullende risico-inventarisatie en evaluatie conform de arbeidsomstandighedenwet

ATEX

ATmosphères EXplosibles.

Het begrip ATEX wordt gebruikt als korte naam voor twee Europese richtlijnen die gaan over explosiegevaar.

Automatische brandbeveiligingsinstallatie

Een bij brand automatisch werkende installatie inclusief gestuurde brandbeveiligingsvoorzieningen, die qua functie een toegevoegde waarde levert aan het detecteren en bestrijden van brand.

Bal

Besluit activiteiten leefomgeving

Bbl

Besluit bouwwerken leefomgeving

BBT

BBT staat voor beste beschikbare technieken.

Dit zijn de meest doeltreffende methoden die technisch en economisch haalbaar zijn om emissies en andere nadelige gevolgen voor het milieu van een bedrijf te voorkomen of te beperken.

Bedrijfsbrandweer

Een bedrijfsbrandweer conform de aanwijzingsbeschikking artikel 31 van de Wet veiligheidsregio's dan wel een bedrijfsbrandweer welke is vastgesteld op basis van een goedgekeurd bedrijfsbrandweerrapport met daarin de informatie zoals gesteld onder artikel 7.2 lid 1 van het Besluit veiligheidsregio's.

Bedrijfsterrein

Terrein waarop de activiteiten van het bedrijf plaatsvinden, begrensd door de erfgrens

Inrichting, Perceel, Terrein

Begrenzing van de locatie waar de activiteit wordt verricht

Uit het Besluit activiteiten leefomgeving

Dit is in de meeste gevallen de erfgrens van het terrein van het bedrijf. Maar kan ook beperkt zijn tot de grens van de plaats op het bedrijfsterrein waar de gevaarlijke stoffen aanwezig zijn.

Erfgrens

Erfafscheiding

Erfscheiding

Perceelgrens

Kavelgrens

Terreingrens

Bestand tegen brand

Een voorwerp/onderdeel/constructie is bestand tegen brand, als het bij verhitting door brand gedurende minimaal 60 minuten de functie behoudt waarvoor het ontworpen is

Bevoegd gezag

Bestuursorgaan dat bevoegd is om toezicht te houden, een vergunning te verlenen of een ander besluit te nemen.

Meestal is dit de gemeente of provincie.

Bkl

Besluit kwaliteit leefomgeving

BOb

Bestuurlijk Omgevingsberaad VTH

Bouwwerk (Modelbouwverordening)

Elke constructie van enige omvang van hout, steen, metaal of ander materiaal, die op de plaats van bestemming hetzij direct hetzij indirect met de grond is verbonden, hetzij direct of indirect steun vindt in of op de grond, bedoeld om ter plaatse te functioneren.

Brandbare stof

Stof die met lucht van normale samenstelling en druk onder vuurverschijnselen blijft reageren, nadat de bron die de ontsteking heeft veroorzaakt, is weggenomen

Brandgevaarlijke stof

Brandbare vloeistoffen (ADR)

  • zeer gemakkelijk ontvlambare vloeistoffen met een vlampunt lager dan of gelijk aan 60 ºC (closed-cup methode);
  • gemakkelijk ontvlambare vloeistoffen met een vlampunt hoger dan 60 ºC en lager dan of gelijk aan 100 °C (closed-cup methode);
  • niet gemakkelijk ontvlambare vloeistoffen met een vlampunt hoger dan 100 ºC (closed-cup methode);
  • stoffen met een vlampunt van hoger dan 35 °C, die geen verbranding onderhouden maar bij een temperatuur gelijk aan of hoger dan hun vlampunt verwarmd worden opgeslagen of verwarmd worden aangeboden voor vervoer;
  • vloeistoffen die worden opgeslagen bij een temperatuur gelijk aan of hoger dan hun vlampunt;
  • substanties die bij de opslag vloeibaar zijn en ontvlambare dampen produceren bij een temperatuur gelijk aan of lager dan de maximale opslagtemperatuur;
  • vaste stoffen in gesmolten toestand, met een vlampunt hoger dan 60 ºC die bij een temperatuur gelijk aan of hoger dan hun vlampunt verwarmd worden opgeslagen of verwarmd voor vervoer worden aangeboden.

Brandbare vaste stoffen (ADR)

Gemakkelijk brandbare vaste stoffen en vaste stoffen, die door wrijving kunnen ontbranden en brand kunnen veroorzaken en behoren hooguit tot klasse 4.1 van het ADR.

Brandblusser

Blustoestel Brandblustoestel Poederblusser Blusser Handblusser

Brandcompartiment

Brandcompartiment als bedoeld in het Bbl (gedeelte van één of meer gebouwen bestemd als maximaal uitbreidingsgebied van brand).

Brandmeldinstallatie

Een samenstelsel van detectoren, bekabeling, een brandmeldcentrale en een doormeldinstallatie, dat nodig is voor ontdekken van een brand, het melden van brand en het geven van stuursignalen ten behoeve van andere installaties.

Brandonderhoudende stoffen

Stoffen die niet geclassificeerd zijn als brandbare vaste stoffen of brandbare vloeistoffen of brandbare gassen, maar die wel bij een brand betrokken kunnen raken als deze stoffen aan een brand worden blootgesteld.

Brandveiligheidsopslagkast

Een zelfstandige niet betreedbare opslagvoorziening voor de opslag van gevaarlijke stoffen en/of CMR-stoffen.

Brandwerendheid

Brandwerendheid gaat over wanden of deuren of andere delen van een constructie. Het geeft aan hoe lang een deel van een constructie een brand kan tegenhouden. De brandwerendheid wordt uitgedrukt in aantal minuten. NEN 6069 beschrijft hoe de brandwerendheid wordt bepaald.

Brandwerendheid met betrekking tot de scheidende functie bepaald volgens NEN 6069

BRL

BeoordelingsRichtlijn

Buitenlucht

Plaats in de open lucht met natuurlijke ventilatie

Zonder mechanische hulpmiddelen is de luchtsnelheid op die plaats meestal hoger dan 2 m/s en vrijwel nooit lager dan 0,5 m/s. Op die plaats zijn geen hinderende obstakels aanwezig.

Een situatie met één wand en een dak geldt als buitenlucht.

Buitenluchtsituatie

Bijkomend gevaar

Een stof of voorwerp wordt aan de hand van de grootste gevaarseigenschap ingedeeld in een gevarenklasse van het ADR. Zijn er nog bijkomende gevaren die van belang kunnen zijn maar niet het grootste gevaar zijn, dan benoemt het ADR dit als een bijkomend gevaar.

CBI

Conformiteitsbeoordelingsinstantie

CBI's zijn instellingen die zijn aangewezen om conformiteitsbeoordelingen uit te voeren. Conformiteitsbeoordeling is een instrument om ervoor te zorgen dat arbeidsmiddelen bij naleving van de instructies veilig en gezond kunnen worden gebruikt. De meest actuele lijst met CBI’s staat op de website van de Nederlandse Arbeidsinspectie.

CLP

Classification, Labelling and Packaging

CLP wordt vaak gebruikt als afkorting van de CLP-verordening. Dat is de Europese verordening over de indeling, etikettering en verpakking van stoffen en mengsels.

CMR-stoffen

CMR-stoffen zijn carcinogene (kankerverwekkende), mutagene en reprotoxische stoffen. Dit zijn stoffen die alleen (carcinogene stoffen) of in combinatie met andere stoffen kanker kunnen veroorzaken. Mutagene stoffen kunnen DNA veranderen en erfelijke veranderingen veroorzaken.

Conformiteitsverklaring

Verklaring van een fabrikant waarin staat dat het apparaat of de installatie is gemaakt volgens code uit het ontwerp Een onafhankelijke partij (Nobo) heeft toezicht uitgevoerd op de productie.

Container

  • een hulpmiddel bij het vervoer (laadkist of dergelijke constructie)
  • van permanente aard en derhalve stevig genoeg voor herhaald gebruik,
  • speciaal gebouwd om het vervoer van goederen, zonder overlading van de inhoud, door een of meer vervoerswijzen te vergemakkelijken,
  • voorzien van inrichtingen die de behandeling en de vastzetting vergemakkelijken, met name bij het overladen van het ene vervoermiddel op het andere,
  • dat zodanig ontworpen is, dat het vullen en legen wordt vergemakkelijkt,
  • dat een inwendige inhoud bezit van ten minste 1 m3 met uitzondering van containers voor het vervoer van radioactieve stoffen.

Containerstack

Een locatie op een terrein waar containers naast en op elkaar opgeslagen worden.

Cryohouder (ADR)

Een cryohouder is een verplaatsbare drukhouder met warmte-isolerende bescherming voor het vervoer van sterk gekoelde vloeibaar gemaakte gassen met een inhoud van ten hoogste 1000 l.

Degene die de activiteit verricht

Uit het Besluit activiteiten leefomgeving

Beheerder

Exploitant

Operator

Domino-effect

Een effect waarbij het falen van een gevarenbron leidt tot het falen van een andere gevarenbron en waarbij de (directe) gevolgen van het falen van de eerste gevarenbron kleiner zijn dan de gevolgen van het falen van het vervolgongeval.

Drukhouder (ADR)

Een drukhouder is een verzamelterm die flessen, grote cilinders, drukvaten, gesloten cryohouders en flessenbatterijen omvat.

Drukvat (ADR)

Een gelaste verplaatsbare drukhouder met een waterinhoud van meer dan 150 l en niet meer dan 1000 l (bijv. cilindervormige houders met rolbanden en bolvormige houders op sleden).

Eural

Europese afvalstoffenlijst

EN

Europese Norm

Een Europese norm is geldig voor alle Europese lidstaten. Voor de Nederlandse markt dragen Europese normen de codering NEN-EN. In Duitsland is dat DIN-EN. Er zijn drie organisaties die Europese normen vaststellen:

  • Het Europees Comité voor Normalisatie (CEN) gaat over alle sectoren behalve elektrotechnologie en telecommunicatie.
  • Het Europees Comité voor Elektrotechnische Normalisatie (CENELEC) gaat over elektrotechniek.
  • Het Europees Normalisatie-instituut voor de Telecommunicatie (ETSI) gaat over telecommunicatie.

Explosieve atmosfeer

Mengsel van lucht en brandbare stoffen in de vorm van gassen, dampen, nevels of stof, onder atmosferische omstandigheden waarin de verbranding zich na ontsteking uitbreidt tot het gehele niet-verbrande mengsel

EQ

Excepted Quantities, Vrijgestelde hoeveelheden (zie voor een uitgebreide definitie hoofdstuk 3.5 van het ADR)

Gas (ADR)

Een stof die bij 50 °C een dampdruk bezit hoger dan 300 kPa (3 bar), of bij 20 °C en de standaarddruk van 101,3 kPa volledig gasvormig is.

(Gas)fles (cilinder) (ADR)

Een verplaatsbare drukhouder met een waterinhoud van niet meer dan 150 l.

(Gas)flessenbatterij (cilinderpakket) (ADR)

Een verzameling flessen die aan elkaar zijn bevestigd en onderling door een verzamelleiding zijn verbonden en die als ondeelbare eenheid wordt vervoerd.

Gaspatroon (ADR)

Zie Houder, klein, met gas.

Gebouw (Bbl)

Elk bouwwerk, dat een voor mensen toegankelijke overdekte geheel of gedeeltelijk met wanden omsloten ruimte vormt.

Gebruiker volgens WBDA 2016Degene die de installatie gebruikt

Dit kan ook de exploitant of de beheerder zijn.

Gelimiteerde hoeveelheid (LQ)

Dit zijn gevaarlijke goederen in kleine hoeveelheden verpakt in verpakkingen die overeenkomstig hoofdstuk 3.4 van het ADR worden gebruikt.

Gesloten container (ADR)

Container die aan alle zijden gesloten is.

Gevaarlijke afvalstof

Afvalstof die als zodanig is aangewezen op grond van de Eural-regelgeving.

Gevaarlijke stof (ADR)Stoffen en voorwerpen waarvan het vervoer volgens het ADR is verboden of slechts onder daarin opgenomen voorwaarden is toegestaan, dan wel stoffen, materialen en voorwerpen aangeduid in de IMDG-Code
Gevaarlijke stof (CLP)Stoffen die overeenkomstig EG-verordening op indeling, etikettering en verpakking van stoffen en mengsels als gevaarlijk worden ingedeeld op grond van de criteria voor enige fysische gevarenklasse of gezondheidsgevarenklasse
Gevarenzone-indeling

Indeling van gevaarlijke gebieden in zones, afhankelijk van de waarschijnlijkheid van het aanwezig zijn van een explosieve atmosfeer, volgens het Arbeidsomstandighedenbesluit

GHS

Globally Harmonised System of classification and labelling of chemicals

GrenswaardeMaximaal toegestane concentratie

HAZOP

HAZard and OPerability

De HAZOP-methode is een standaard methode voor het identificeren en evalueren van procesafwijkingen en het identificeren van gevaren en ongewenste situaties.

Storingsanalyse

Hogedrempelinrichting

Seveso-inrichting waar een gevaarlijke stof in een grotere of gelijke hoeveelheid aanwezig is dan/als de genoemde waardes in de Seveso-richtlijn 2012/18/EU, zie Bal

Hulpverleningsdiensten

Politie, ambulance, brandweer en andere organisaties van de overheid die hulp verlenen

Hulpdiensten

IEC

International Electrotechnical Commission

Internationale commissie voor het ontwikkelen en publiceren van normen voor elektrische componenten en apparatuur.

IMDG-code

International Maritime Dangerous Goods code

Internationale code voor het vervoer van gevaarlijke stoffen over zee.

In afwezigheid van personeelUit het Besluit activiteiten leefomgeving

Onbemand

Zonder direct toezicht

Zonder aanwezigheid van personeel

Incident

Negatieve, onverwachte en onvoorziene gebeurtenis waarbij afhankelijk van het type en de ernst ervan het noodzakelijk kan zijn om melding te maken van de gebeurtenis en/of hulp(diensten) in te roepen
Intern noodplan

Noodplan dat maatregelen beschrijft om bij incidenten en calamiteiten passend te reageren met als doel ongewenste gebeurtenissen en schadelijke gevolgen daarvan te voorkomen of te beperken

Het gaat om organisatorische en technische maatregelen binnen het bedrijf

Noodplan

Calamiteitenplan

Interne veiligheidsafstand

Een interne veiligheidsafstand is een minimumafstand bedoeld om escalatie van een voorzienbaar incident in of nabij een PGS voorziening naar een installatieonderdeel, bouwwerken, opslagen en mensen niet zijnde werkenden (domino-effect) te voorkomen of te beperken. Deze interne veiligheidsafstand heeft geen relatie met afstanden in verband met explosieveiligheid als bedoeld in het Arbeidsomstandighedenbesluit en is niet bedoeld om gebouwen en plekken te beschermen waar mensen werkzaam zijn.
IPO

Interprovinciaal overleg

ISO

International Organization for Standardization

Internationale Organisatie voor Standaardisatie ISO stelt normen vast. Het is een samenwerkingsverband van nationale standaardisatieorganisaties in een groot aantal landen.

LEL

Lower explosive limit

Concentratie van brandbaar gas of brandbare damp in de lucht beneden welke de atmosfeer niet explosief is

Onderste explosiegrens

Milieubelastende activiteit

In de Omgevingswet omschreven activiteit die nadelige gevolgen voor het milieu kan hebben

Het Besluit activiteiten leefomgeving wijst milieubelastende activiteiten aan. De activiteiten met gevaarlijke stoffen uit deze PGS-richtlijn zijn aangewezen als milieubelastende activiteit.

MKB

Midden- en kleinbedrijf Nederland

NEN

NEN staat voor Nederlandse norm.

NEN staat ook voor Stichting Koninklijk Nederlands Normalisatie-nIstituut. Dat instituut geeft NEN-normen uit.

NEN-EN

Europese norm (EN) die door NEN is aanvaard en uitgegeven.

NEN-EN-IEC

Door IEC vastgestelde internationele norm

De norm is als Europese norm aanvaard. De norm is ook door NEN aanvaard en uitgegeven.

NEN-EN-ISO

Door ISO vastgestelde internationele norm

De norm is als Europese norm aanvaard. De norm is ook door NEN aanvaard en uitgegeven.

NEN-ISO

Door ISO vastgestelde internationale norm

De norm is door NEN aanvaard en uitgegeven.

Nederlandse conformiteits-beoordelings-instantie (NL-CBI)

Een door de minister van Sociale Zaken en Werkgelegenheid aangewezen instelling, die (her)keuringswerkzaamheden en/of beoordelingen mag uitvoeren in het kader van het Warenwetbesluit drukapparatuur 2016.

NLA

Nederlandse Arbeidsinspectie

NOBO

Notified Body

Een keuringsinstituut of testinstituut dat door de overheid is aangewezen Het instituut test producten en kijkt of deze aan de daarvoor geldende richtlijnen voldoen.

Noodstopvoorziening

Voorziening die een apparaat, voertuig of installatie uitschakelt of stilzet of in een veilige toestand brengt Deze is bedoeld om bij een incident of calamiteit verdere escalatie te voorkomen.

Noodstop

Noodplan

Overzicht van de door een bedrijfsorganisatie genomen maatregelen en voorzieningen om effecten van calamiteiten te minimaliseren en te bestrijden
NPR

Nederlandse Praktijkrichtlijn

Stichting Koninklijk Nederlands Normalisatie-instituut (NEN) geeft NPR-publicaties uit. Een NPR is een informatieve praktische uitwerking van de bepalingen in een norm. Bijvoorbeeld toelichtingen op normen, constructieve mogelijkheden, werkmethoden en fabricagegegevens.

NTA

Nederlandse technische afspraak

NEN geeft NTA-publicaties uit. Een NTA is een openbare afspraak tussen twee of meer belanghebbende partijen. Er is geen openbare commentaarronde en het is niet nodig dat er tussen partijen overeenstemming bestaat. Een NTA kan snel tot stand komen.

Onbrandbaar

Bijvoorbeeld onbrandbaar bouwmateriaal of onbrandbare stoffen, materialen of producten

Het gaat bij onbrandbare bouwmaterialen om onbrandbaarheid volgens NEN 6064.

Opslagtank

Uit het Besluit activiteiten leefomgeving

Opslagreservoir

Reservoir

Tank

Opslagvoorziening

Opvangbak

Lekbak

PED

Pressure Equipment Directive

Richtlijn 2014/68/EU van het Europees Parlement en de Raad van 15 mei 2014 betreffende de harmonisatie van de wetgevingen van de lidstaten inzake het op de markt aanbieden van drukapparatuur

De PED-richtlijn beschrijft “essentiële veiligheidseisen” voor drukapparatuur. Het gaat om algemene veiligheid en bescherming tegen zowel persoonlijk letsel als materiële schade.

Onder de PED-richtlijn vallen alle producten en installaties met een druk die hoger is dan 50 kPa. De richtlijn is in Nederland geïmplementeerd in het Wbda 2016.

Richtlijn Drukapparatuur

PRD

Praktijkregels voor Drukapparatuur

Deze praktijkregels bevatten uitleg over alle regels uit het Warenwetbesluit drukapparatuur 2016. De Technische Commissie van Drukapparatuur van NEN stelt deze praktijkregels op. De PRD's zijn te verkrijgen via de website van de Sdu.

QRA

Quantitative Risk Assessment/Analysis

QRA is een rekenmethode om de externe risico’s van het gebruiken, vervoeren en opslaan van gevaarlijke stoffen inzichtelijk te maken. Voor het bepalen van de risico’s voor de externe veiligheid worden in een QRA zowel de kansen op als de effecten van incidenten met gevaarlijke stoffen in de berekening opgenomen.

Kwantitatieve risicoanalyse

REACH

Registratie, Evaluatie, Autorisatie en restrictie van Chemische stoffen

Reach is een Europese verordening over de productie van en handel in chemische stoffen. Het beschrijft waar bedrijven en overheden zich aan moeten houden. Deze verordening geldt voor alle landen van de Europese Unie

RID

Regulations concerning the International Carriage of Dangerous Goods by Rail

Het is het Europese verdrag over het vervoer van gevaarlijke stoffen over het spoor

SAFETI-NL

Programma voor QRA-berekeningen Het rekenprogramma SAFETI-NL berekent de risico’s voor de veiligheid van de leefomgeving van bedrijven en transportleidingen met gevaarlijke stoffen. Meer informatie over SAFETI staat op de website van het RIVM.

SDS

Safety Data Sheet

Veiligheidsinformatieblad
Seveso-inrichtingEen of meer Seveso-installaties op een locatie die volledig wordt beheerd door diegene die de Seveso-inrichting exploiteert, met inbegrip van de gemeenschappelijke of bijbehorende infrastructuur of activiteiten, zie Bal
Seveso-installatie

Technische eenheid waarin een gevaarlijke stof als bedoeld in artikel 3, lid 10, van de Seveso-richtlijn wordt gemaakt, gebruikt, verwerkt of opgeslagen, met inbegrip van de uitrusting, leidingen, machines, gereedschappen, private spoorwegemplacementen, laadkades, aanlegsteigers, pieren, depots en andere constructies die nodig zijn voor de werking daarvan, zie Bal

SWIFT

Structured What If Technique

Methode voor het uitvoeren van een risicoanalyse

SZW

Ministerie Sociale Zaken en Werkgelegenheid

Ten hoogste

Uit het Besluit activiteiten leefomgevingMaximaal

Ten minste

Uit het Besluit activiteiten leefomgevingMinstens, Minimaal
Verpakte opslag

Opslag in een verpakkingseenheid, bijvoorbeeld een blik, een doos of een vat.

Vervoerseenheid

Een vervoerseenheid is binnen het goederenvervoer een belaadbare eenheid voor het vervoer van goederen en producten. Vanuit een verlader gezien is een vervoerseenheid een laadruimte van een voertuig of wagon. In een vervoerseenheid kunnen zich meerdere transporteenheden (zoals een pallet) bevinden.

Trailer

VG

Verpakkingsgroep (zoals bedoeld in het ADR)

VIB

Veiligheidsinformatieblad

Een veiligheidsinformatieblad is een gestructureerd document met informatie over de risico's van een gevaarlijke stof of preparaat en aanbevelingen voor het veilig gebruik ervan. Het bevat alle eigenschappen van het product: van de gevaren en de chemische samenstelling tot informatie over beschermingsmiddelen, veilig gebruik, transport en afvoer

MSDS

SDS

Safety data sheet
VNG

Vereniging Nederlandse Gemeenten

VNO-NCWVereniging VNO-NCW is een organisatie van werkgevers. VNO-NCW is ontstaan uit een fusie van het Verbond van Nederlandse Ondernemingen (VNO) en het Nederlands Christelijk Werkgeversverbond (NCW)
Voldoet aan / Volgens / Zoals dat staat inOvereenkomstig
VTH

Vergunningverlening, toezicht en handhaving

Vuurgevaarlijke werkzaamheden

Werkzaamheden waarbij hitte dan wel vuur vrijkomt

Vuurgevaarlijke werkzaamheden zijn slijpen, lassen, boren, vlam solderen, snijbranden, verf afbranden, föhnen, dakdekken

Vvl

Verklaring van Ingebruikneming

Warmtestraling

Warmtestraling of thermische straling is electromagnetische straling die een object uitzendt als gevolgd van de temperatuur van het object

Stralingsbelasting Warmtestralings-belasting Warmtebelasting

WBO

Weerstand tegen BrandOverslag

het WBO-deel van de WBDBO.

Wbda 2016

Warenwetbesluit drukapparatuur 2016

WBDBO

Weerstand tegen BrandDoorslag en BrandOverslag

WBDBO gaat over een gebouw of scheidingsconstructie. WBDBO is een eis voor de hoeveelheid tijd waarin het gebouw of de scheidingsconstructie weerstand kan bieden tegen het doorslaan of overslaan van een brand. Dit kan gaan om van binnen naar buiten, en om van buiten naar binnen. De brandwerendheid van scheidingsconstructies bepaalt de weerstand tegen branddoorslag. WBDBO kan worden bereikt met brandwerende constructies of met afstanden, of met een combinatie daarvan. Bij brandoverslag moet een berekening volgens NEN 6068 worden uitgevoerd

Werkvoorraad

De voorraad verpakte gevaarlijke stoffen en/of CMR-stoffen die ten behoeve van de bedrijfsvoering/productie in een productieruimte, werkruimte of per procesinstallatie of afvulinstallatie is opgesteld.

Wvr

Wet veiligheidsregio's

Bijlage BNormen en bronnen

B.1Normatieve documenten en normen Normatief

Deze bijlage is normatief.

Deze bijlage bevat normen en andere documenten die zijn genoemd in de maatregelen. Voor zover een norm (zoals NEN of ISO) of een ander normdocument of een andere specificatie waarnaar in een voorschrift in deze richtlijn wordt verwezen, betrekking heeft op de uitvoering van constructies, toestellen en apparaten, wordt bedoeld de publicatie inclusief wijzigings- of correctiebladen zoals die op het moment van de publicatie van deze richtlijn luidde.

Bekijk deze tabel in een popup venster

Nummer en uitgave

Titel

NEN 1078:2018

Voorziening voor gas met een werkdruk tot en met 500 mbar – Prestatie-eisen – Nieuwbouw

NEN 2535:2017

Brandveiligheid van gebouwen – Brandmeldinstallaties – Systeem- en kwaliteitseisen en projectierichtlijnen

NEN 2678:1988

Losse kasten voor de opslag van brandbare vloeistoffen – Algemene eisen en beproevingsmethode ten aanzien van het brandgedrag

NEN 3011:2021

Veiligheidskleuren en -tekens in de werkomgeving en in de openbare ruimte

NEN 5056:2011

Niet-verrijdbare stalen opslagsystemen – Verstelbare palletstellingsystemen – Technische grondslagen voor het ontwerp – Afwijkingen van en aanvullingen op NEN-EN 15512:2009

NEN 6060:2015

Brandveiligheid van grote brandcompartimenten

NEN 6063:2019

Bepaling van het brandgevaarlijk zijn van daken

NEN 6064:1991

Bepaling van de onbrandbaarheid van bouwmaterialen

NEN 6068:2020

Bepaling van de weerstand tegen branddoorslag en brandoverslag tussen ruimten

NEN 6069: 2022

Bepaling en classificatie van de brandwerendheid van bouwdelen en bouwproducten

NEN-EN 1089-3:2011

Verplaatsbare gasflessen – Identificatie van gasflessen (exclusief LPG) – Deel 3: Kleurcodering

NEN-EN 1968:2002

Verplaatsbare gasflessen – Periodieke keuring en beproeving van naadloze, stalen gasflessen

NEN-EN 1992-1-2:2005

Eurocode 2: Ontwerp en berekening van betonconstructies – Deel 1-2: Algemene regels

NEN-EN 1993-1-2:2005

Eurocode 3 – Ontwerp en berekening van staalconstructies – Deel 1-2: Algemene regels – Ontwerp en berekening van constructies bij brand (inclusief C1:2006)

NEN-EN 1994-1-2:2005

Eurocode 4 – Ontwerp en berekening van staalbetonconstructies – Deel 1-2: Algemene regels – Ontwerp en berekening van constructies bij brand

NEN-EN 1994-2:2006

Eurocode 4: Ontwerp en berekening van staalbetonconstructies – Deel 2: Algemene regels en regels voor bruggen

NEN-EN 1995-1-2:2005

Eurocode 5: Ontwerp en berekening van houtconstructies – Deel 1-2: Algemeen – Ontwerp en berekening van constructies bij brand (inclusief C1:2006). Zie NEN-EN 1995-1-2

NEN-EN 1996-1-2:2005

Eurocode 6: Ontwerp en berekening van constructies van metselwerk – Deel 1-2: Algemene regels – Ontwerp en berekening van constructies bij brand

NEN-EN 1999-1-2:2007

Eurocode 9: Ontwerp en berekening van aluminiumconstructies – Deel 1-2: Ontwerp en berekening van constructies bij brand

NEN-EN 13501-1:2019

Brandclassificatie van bouwproducten en bouwdelen – Deel 1: Classificatie op grond van resultaten van beproeving van het brandgedrag

NEN-EN 14339:2005

Ondergrondse brandkranen

NEN-EN 14384:2005

Brandkranen

NEN-EN-14470-1:2004

Brandveiligheidsopslagkasten – Deel 1: Veiligheidskasten voor brandbare vloeistoffen

NEN-EN 14470-2:2006

Brandveiligheidsopslagkasten – Deel 2: Veiligheidsopslagkasten voor gasflessen onder druk

NEN-EN 15154:reeks

Veiligheidsdouches

NEN-EN 15512:2020

Niet verrijdbare stalen opslagsystemen – Verstelbare palletstellingen – Grondslagen voor het constructief ontwerp

NEN-EN 15620:2021

Niet-verrijdbare stalen opslagsystemen – Verstelbare palletstellingen – Toleranties, vervormingen en veiligheidsafstanden

NEN-EN-ISO 2431:2019

Verven en vernissen - Bepaling van de uitstroomtijd met behulp van uitstroombekers

NEN-EN-ISO 7010:2020

Grafische symbolen – Veiligheidskleuren en -tekens – Geregistreerde veiligheidstekens

NEN-EN-ISO 13769:2018

Gasflessen – Inslagmarkering

NEN-EN-ISO/IEC 17020:2012

Conformiteitsbeoordeling – Algemene criteria voor het functioneren van verschillende soorten instellingen die keuringen uitvoeren

NFPA 15:2022

Standard for Water Spray Fixed Systems for Fire Protection

NFPA 25:2023

Standard for the Inspection, Testing, and Maintenance of Water-Based Fire Protection Systems

NPR 7910-1:2020

Gevarenzone-indeling met betrekking tot explosiegevaar – Deel 1: Gasexplosiegevaar, gebaseerd op NEN-EN-IEC 60079-10-1:2015

NPR 7910-2:2020

Gevarenzone-indeling met betrekking tot explosiegevaar – Deel 2: Stofexplosiegevaar, gebaseerd op NEN-EN-IEC 60079-10-2:2015

B.2Informatieve documenten en bronnen

Bekijk deze tabel in een popup venster

Nummer

Titel

Vindplaats

1

ADR 2023

rijksoverheid.nl

2

Arbeidsomstandighedenwet

wetten.overheid.nl

3

Arbeidsomstandighedenbesluitwetten.overheid.nl 89

4

Arbeidsomstandighedenregelingwetten.overheid.nl

5

Warenwetbesluit drukapparatuur 2016wetten.overheid.nl

6

Warenwetregeling drukapparatuur 2016wetten.overheid.nl

7

Warenwetbesluit drukvaten van eenvoudige vormwetten.overheid.nl

8

Warenwetbesluit explosieveilig materieel 2016wetten.overheid.nl

9

Warenwetbesluit machineswetten.overheid.nl

10

Wet veiligheidsregio'swetten.overheid.nl

11

Besluit veiligheidsregio'swetten.overheid.nl

12

Omgevingswetoverheid.nl

13

Omgevingsbesluitoverheid.nl

14

Besluit activiteiten leefomgevingoverheid.nl

15

Besluit bouwwerken leefomgevingoverheid.nl

16

Besluit kwaliteit leefomgevingoverheid.nl

17

Wet vervoer gevaarlijke stoffenwetten.overheid.nl

18

Regeling vervoer over land van gevaarlijke stoffenwetten.overheid.nl

19

Handreiking Generieke Risicobenadering PGS Nieuw Stijl, Publicatiereeks Gevaarlijke Stoffen, versie 1.1 (03-17)Publicatiereeks Gevaarlijke Stoffen

20

Vastopgestelde Brandbeheersings- en Brandblussystemen (VBB-systemen) – Handreiking voor het opstellen van een Uitgangspunten Document (UPD), Publicatiereeks Gevaarlijke Stoffen: UPD 2017 versie 1.0 (06-2017)Publicatiereeks Gevaarlijke Stoffen

21

PGS 14: Vastopgestelde Brandbeheersings- en brandblussystemen - Handreiking bij de toepassing van opslag van gevaarlijke stoffen volgens PGS 15, Publicatiereeks Gevaarlijke Stoffen 14 - vs 1.0 d.d. 20171004Publicatiereeks Gevaarlijke Stoffen

22

ISO 45001:2018 Managementsystemen voor gezond en veilig werken - Eisen met richtlijnen voor gebruik.

ISO 45001 vervangt de OHSAS 18001 norm. In 2021 is de vervanging definitief.

NEN

23

Beoordelingsrichtlijn BRL- K901/03 2011 - 10 - 15 voor het Kiwa procescertificaat voor “Regeling Erkenning Installateurs tanks en leidingen voor drukhoudende opslag van LPG, propaan, butaan, DME en aardgas (REIP)KIWA

24

Handreiking bluswatervoorziening en bereikbaarheid 2019, Brandweer Nederland, januari 2020

Brandweer Nederland

25

Verordening persoonlijke beschermingsmiddelen Verordening (EU) 2016/425 van het Europees Parlement en de Raad van 9 maart 2016 betreffende persoonlijke beschermingsmiddelenEuropese commissie

26

ATEX 114: Richtlijn 2014/34/EU van het Europees Parlement en de Raad van 26 februari 2014 betreffende de harmonisatie van de wetgevingen van de lidstaten inzake apparaten en beveiligingssystemen bedoeld voor gebruik op plaatsen waar ontploffingsgevaar kan heersenEuropese Unie

27

ATEX 153: Richtlijn 1999/92/EG van het Europees Parlement en de Raad van 16 december 1999 betreffende minimumvoorschriften voor de verbetering van de gezondheidsbescherming en van de veiligheid van werknemers die door explosieve atmosferen gevaar kunnen lopenEuropese Unie

28

UN Recommendations on the Transport of Dangerous Goods, Model Regulations (2017)

UNECE

29

UN Recommendations on the Transport of Dangerous Goods: Manual of Tests and Criteria (2015)

UNECE

30

AS SIKB 6700 Inspectie bodembeschermende voorzieningen

SIKB

31

Standpunt Arbeidsinspectie explosieveiligheid betreffende UN-gekeurde verpakkingen

Publicatiereeks Gevaarlijke Stoffen

32

NFPA 30 Flammable and combustible liquids code

NFPA

33

NFPA 30B Code for the Manufacture and Storage of Aerosol Products

NFPA

34

UN Manual of Tests and Criteria

UN

35

Brandbare vaste stoffen, onbrandbare stoffen en nietbrandonderhoudende stoffen in het kader van de richtlijn PGS 15

Publicatiereeks Gevaarlijke Stoffen

36

Vuurwerk in zeehavens - Handreiking voor nederleggen tijdens vervoer, Ministerie VROM, juni 2004

VROM

37

Werkwijzer bedrijfsbrandweren

NIPV

38

VROM-publicatie Handreiking Eural van september 2001. Code: VROM 010014/b/09- 01 14264/174.

VROM

39

TRGS 510 Technische Regeln für Gefahrstoffe

Bundesansfalt für Arbeitsschutz un Arbeitsmedizin

Bijlage CRelevante wet- en regelgeving

C.1Inleiding

Een groot deel van de regels voor gevaarlijke stoffen staat in nationale wetgeving, al dan niet gebaseerd op Europese richtlijnen, of volgt rechtstreeks uit Europese verordeningen.

Op de website van de Rijksoverheid staat de meest actuele versie van de nationale wet- en regelgeving. Op de website van de Europese Unie staat de meest actuele versie van Europese regelgeving.

C.2Omgevingswet

De Omgevingswet bevat regels voor ruimte, wonen, infrastructuur, milieu, natuur en water en regelt daarmee het benutten en beschermen van de leefomgeving. Onder de Omgevingswet hangen vier algemene maatregelen van bestuur en een ministeriële regeling met de regels voor het praktisch uitvoeren van de wet. De algemene maatregelen van bestuur zijn het Besluit activiteiten leefomgeving (Bal), het Besluit kwaliteit leefomgeving (Bkl), het Besluit bouwwerken leefomgeving (Bbl) en het Omgevingsbesluit. De ministeriële regeling is de Omgevingsregeling.

Algemene informatie over de Omgevingswet staat op het informatiepunt Leefomgeving Daar staat ook meer informatie over de vier besluiten.

Omgevingsbesluit

Het Omgevingsbesluit richt zich tot burgers, bedrijven en de overheid. Het Omgevingsbesluit regelt in aanvulling op de Omgevingswet onder meer welk bestuursorgaan het bevoegd gezag is om een omgevingsvergunning te verlenen en welke procedures gelden. Ook regelt dit besluit wat de betrokkenheid is van andere bestuursorganen, adviesorganen en adviseurs bij de besluitvorming, en een aantal op zichzelf staande onderwerpen, zoals de milieueffectrapportage.

Besluit activiteiten leefomgeving

In het Besluit activiteiten leefomgeving (Bal) staan, samen met het Besluit bouwwerken leefomgeving, de algemene regels waaraan burgers en bedrijven zich moeten houden als ze bepaalde activiteiten uitvoeren in de fysieke leefomgeving. Ook bepaalt het besluit voor welke activiteiten een omgevingsvergunning nodig is. Dit besluit bevat regels om het milieu, de waterstaatwerken, de wegen en spoorwegen, de zwemmers en het cultureel erfgoed te beschermen. Het Bal verwijst voor verschillende activiteiten naar de PGS-richtlijnen.

Besluit bouwwerken leefomgeving

In het Besluit bouwwerken leefomgeving (Bbl) staan regels waaraan burgers en bedrijven zich moeten houden als ze bepaalde activiteiten uitvoeren in de fysieke leefomgeving. Daaronder vallen bouwen, verbouwen, gebruiken, in stand houden en slopen van bouwwerken. Het gaat om regels over veiligheid, gezondheid, duurzaamheid en bruikbaarheid.

Een belangrijke doelstelling van het Bbl is het kunnen beheersen van een brand zodat mensen veilig kunnen vluchten en de brand zich niet uitbreidt naar andere gebouwen. Nieuwe gebouwen moeten zijn ingedeeld in brandcompartimenten.

In het Bbl staan regels voor de aanwezigheid en beschikbaarheid van voorzieningen voor incidentbestrijding, zoals bluswatervoorzieningen op eigen terrein, de bereikbaarheid van bouwwerken voor hulpdiensten en de beschikbaarheid van opstelplaatsen voor brandweervoertuigen.

Besluit kwaliteit leefomgeving

In het Besluit kwaliteit leefomgeving (Bkl) staan de inhoudelijke normen voor gemeenten, provincies, waterschappen en het Rijk met het oog op het realiseren van de nationale doelstellingen en het voldoen aan internationale verplichtingen.

In het Bkl staan instructieregels voor het omgevingsplan over bijvoorbeeld rampenbestrijding en externe veiligheid. Voor veel voorkomende en meer uniforme activiteiten bevat het Bkl vaste risicoafstanden. Ook staan in het Bkl beoordelingsregels voor omgevingsvergunningen met als doel de bescherming van de fysieke leefomgeving tegen externe veiligheidsrisico’s.

Omgevingsregeling

In de Omgevingsregeling zijn onder andere de gegevens en bescheiden benoemd die bij een aanvraag om een omgevingsvergunning moeten worden verstrekt, zijn technische uitvoeringsvoorschriften gegeven voor milieubelastende activiteiten en zijn de rekenmethoden aangegeven die moeten worden toegepast bij het berekenen van het plaatsgebonden risico en de afstanden van de aandachtsgebieden. Ook zijn in de Omgevingsregeling de versies aangegeven van de normdocumenten waarnaar in de besluiten en in de Omgevingsregeling wordt verwezen.

Seveso

De Seveso III-richtlijn (2012/18/EG) is op grond van de Omgevingswet, de Arbeidsomstandighedenwet en de Wet veiligheidsregio’s voor een groot deel geïmplementeerd in het Besluit activiteiten leefomgeving. Paragraaf 4.2 van dat besluit bevat eisen voor bedrijven die werken met grote hoeveelheden gevaarlijke stoffen (voorheen Brzo-bedrijven). Deze eisen hebben zowel betrekking op de technische kant van veiligheid, als op aspecten voor de bedrijfsvoering, zoals veiligheidsbeleid, procedures en communicatie.

C.3Chemische stoffen

CLP

CLP is een Europese verordening (1272/2008/EG) over de indeling en etikettering van chemische stoffen. CLP staat voor Classification, Labelling and Packaging (indeling, etikettering en verpakking). Om veilig om te gaan met chemische stoffen moeten deze worden voorzien van etiketten volgens een gestandaardiseerd systeem. Op deze etiketten staat naast de werking ook welke beschermmaatregelen nodig zijn.

Meer informatie staat op de website Chemische stoffen goed geregeld!

REACH

REACH is een Europese verordening (EC 1907/2006) over de productie van en handel in chemische stoffen. Reach staat voor Registratie, Evaluatie, Autorisatie en restrictie van Chemische stoffen. De leverancier moet zorgen voor een veiligheidsinformatieblad bij elke chemische stof. De eindgebruiker moet zich houden aan de maatregelen in dit veiligheidsinformatieblad.

Meer informatie staat op de website Chemische stoffen goed geregeld!

C.4Arbeidsomstandighedenwetgeving

Arbeidsomstandighedenwet

In de Arbeidsomstandighedenwet (Arbowet) staan de rechten en plichten voor zowel werkgever als werknemer op het gebied van arbeidsomstandigheden. De Arbowet bevat met name doelvoorschriften. Het Arbeidsomstandighedenbesluit geeft een uitwerking van de Arbowet. De Arbeidsomstandighedenregeling geeft op haar beurt een uitwerking van regels in het Arbeidsomstandighedenbesluit.

Meer informatie staat op het Arboportaal.

Arbeidsomstandighedenbesluit

In het Arbeidsomstandighedenbesluit (Arbobesluit) staan regels over bijvoorbeeld arbozorg, organisatie van het werk, inrichting van arbeidsplaatsen, gevaarlijke stoffen en persoonlijke beschermingsmiddelen.

Arbeidsomstandighedenregeling

In de Arbeidsomstandighedenregeling (Arboregeling) staan bijvoorbeeld regels over de taken van de arbodienst en nadere eisen voor onder andere veiligheid van tankschepen en gevaarlijke stoffen, beeldschermarbeid, arbeid onder overdruk, arbeidsmiddelen, veiligheids- en gezondheidssignalering.

Verordening persoonlijk beschermingsmiddelen

Deze Europese verordening bevat eisen voor het ontwerp en de productie van persoonlijke beschermingsmiddelen (2016/425). Het doel van de verordening is om de gezondheid en de veiligheid van gebruikers te waarborgen. De verordeing maakt het ook mogelijk dat beschermingsmiddelen binnen de hele Europese Unie worden verkocht en gebruikt.

C.5Warenwet

De Warenwet bevat regels met het oog op productveiligheid om de gezondheid en veiligheid van de gebruiker te beschermen. Dit kan een werknemer of een consument zijn. In de onderliggende Warenwetbesluiten staan regels voor de fabrikant, leverancier en andere marktpartijen. Die regels zorgen ervoor dat een product voldoet aan gezondheids- en veiligheidseisen uit Europese richtlijnen.

Warenwetbesluit machines

In het Warenwetbesluit machines staan regels over machines, waaronder veiligheid, keuring en certificering. In de Warenwetregeling machines staan nadere eisen.

C.6Wet veiligheidsregio's

De Wet veiligheidsregio’s heeft als doel een efficiënte en kwalitatief hoogwaardige organisatie te bereiken van de brandweerzorg, geneeskundige hulpverlening en crisisbeheersing. Dit gebeurt onder één regionale bestuurlijke regie. Op grond van deze wet kan het bestuur van een veiligheidsregio bepalen dat een bedrijf een bedrijfsbrandweer moet hebben.

Meer informatie staat op de website van het ministerie van Justitie en Veiligheid.

Besluit veiligheidsregio's

In het Besluit veiligheidsregio’s staat een beschrijving van de procedure die het bestuur van de veiligheidsregio moet volgen om te bepalen of een bedrijf een bedrijfsbrandweer moet hebben. Ook is in dit besluit geregeld welke eisen aan een bedrijfsbrandweeraanwijzing kunnen worden verbonden.

C.7Vervoer

Het vervoer van gevaarlijke stoffen valt onder diverse internationale verdragen, overeenkomsten en richtlijnen. De internationale regels zijn onder andere geïmplementeerd in de Wet vervoer gevaarlijke stoffen.

Wet vervoer gevaarlijke stoffen en de ADR

De regels die gelden voor het vervoer van gevaarlijke stoffen staan in de Wet vervoer gevaarlijke stoffen. Het gaat onder meer om regels over:

  • vervoermiddelen (zoals tankwagens, schepen, reservoirwagens);
  • chauffeurs (opleiding en training);
  • vervoersdocumenten;
  • verpakkingen en etikettering;
  • laden en lossen.

Voor de activiteiten in de PGS-richtlijnen zijn de regels voor vervoer van gevaarlijke stoffen over de weg het meest relevant. De Regeling vervoer over land van gevaarlijke stoffen bevat specifieke voorschriften voor het vervoer van gevaarlijke stoffen over de weg. Als bijlage bij deze regeling zijn de internationale regels voor het vervoer van gevaarlijke stoffen opgenomen, afkomstig uit de ADR.

De ADR is een Europese overeenkomst voor het internationale vervoer van gevaarlijke goederen over de weg. De Europese Richtlijn 94/55/EG schrijft voor dat de lidstaten de ADR in eigen wetgeving implementeren.

De ADR stelt niet alleen regels voor het vervoer over de weg, maar ook voor het laden en lossen van gevaarlijke goederen.

Meer informatie staat op de website van de Rijksoverheid. Daar staat ook informatie over de ADR.

Bijlage DArbeidsomstandighedenwetgeving

De Arbeidsomstandighedenwet (Arbowet) bevat rechten en plichten voor werkgevers en werknemers op het gebied van arbeidsomstandigheden. De Arbowet bevat met name doelvoorschriften. Het Arbeidsomstandighedenbesluit geeft een uitwerking van de Arbowet. De Arbeidsomstandighedenregeling geeft weer een uitwerking van regels in het Arbeidsomstandighedenbesluit. In de Verordening persoonlijke beschermingsmiddelen staan eisen voor persoonlijke beschermingsmiddelen.

Meer informatie staat op het Arboportaal.

Risico-inventarisatie en evaluatie (RI&E)

Elk bedrijf met personeel moet (laten) onderzoeken of het werk gevaar kan opleveren of schade kan veroorzaken aan de gezondheid van de werknemers. Dit onderzoek heet een RI&E. Dit staat in artikel 5 van de Arbeidsomstandighedenwet. De RI&E moet schriftelijk worden vastgelegd. Hoofdstuk 4 van het Arbeidsomstandighedenbesluit bevat aanvullende verplichtingen voor de RI&E voor gevaarlijke stoffen.

Aanvullende Risico-inventarisatie en -evaluatie-regeling (ARIE-regeling)

Bedrijven waar een bepaalde hoeveelheid gevaarlijke stoffen in installaties aanwezig is of kan worden gevormd (ongeacht beoogde handelingen), moeten een ARIE uitvoeren. De ARIE is gericht op het voorkomen van zware ongevallen. Een bedrijf moet op basis van de ARIE maatregelen treffen. De ARIE-regeling staat in het Arbeidsomstandighedenbesluit.

Voorkomen van blootstelling aan gevaarlijke stoffen

In de Arbeidsomstandighedenwet- en regelgeving is meer informatie te vinden over het voorkomen van blootstelling aan gevaarlijke stoffen bij werknemers. Dit is de minimalisatieplicht van de werkgever. Voor het nemen van beschermende maatregelen geldt een vastgestelde volgorde, de arbeidshygiënische strategie. Deze strategie beschrijft dat maatregelen op het niveau van de bron als eerste overwogen moeten worden, daarna collectieve maatregelen en pas als laatste individuele maatregelen als persoonlijke beschermingsmiddelen.

Meer informatie staat ophet Arboportaal.

Intern noodplan

Een intern noodplan is een draaiboek waarin systematisch staat aangegeven wat de organisatie moet doen bij een incident of calamiteit. Een goed voorbereide hulpverlening draagt bij aan het zo veel mogelijk beperken van de gevolgen ervan voor mensen en omgeving. Elke werkgever van een bedrijf met bepaalde hoeveelheden gevaarlijke stoffen moet zorgen dat er een intern noodplan is. Dat staat in artikel 2.5c van het Arbeidsomstandighedenbesluit. In artikel 2.4 van het Arbeidsomstandighedenbesluit staan de grenzen voor de hoeveelheden gevaarlijke stoffen. Boven die grenzen vallen bedrijven onder de ARIE-regeling en is een intern noodplan verplicht.

Een intern noodplan bevat in elk geval de onderwerpen die staan in bijlage II van de Arbeidsomstandighedenregeling.

Meer informatie over interne noodplannen staat op het Arboportaal.

Borden en veiligheidssymbolen

De werkgever is verplicht veiligheidssignalering te gebruiken op plaatsen en bij installaties die gevaar voor de gezondheid of de veiligheid kunnen opleveren. Artikel 8.2 van de Arbeidsomstandighedenregeling schrijft voor waar veiligheidssignalering verplicht is. De eisen voor borden en pictogrammen staan in de artikelen 8.9, 8.10 en 8.11 van de Arbeidsomstandighedenregeling. Hier staan onder andere eisen over de uitvoering, de begrijpelijkheid en de plaatsing van borden. Veiligheidsborden moeten in één oogopslag duidelijk maken welk gevaar dreigt, wat verboden is of juist verplicht. Artikel 8.12, 8.13 en 8.14 van de Arbeidsomstandighedenregeling beschrijft de eisen voor veiligheidssignalering op leidingen en tanks.

Om misverstanden te voorkomen gelden er normen voor het ontwerp, het beeld (symbool), de tekst en het kleurgebruik. In Nederland beschrijft NEN 3011 welke borden in welke situatie moeten worden gebruikt. Voor de meeste borden wordt verwezen naar NEN-EN-ISO 7010 waarvan het actuele totaaloverzicht is te zien op Online Browsing Platform (OBP) (iso.org).

In bijlage XVIII van de Arbeidsomstandighedenregeling staat welke borden in welke situatie moeten worden gebruikt.

De wetgever schrijft voor gevaarlijke stoffen voor dat bij opslag en in leidingen en tanks de GHS-pictogrammen aangeduid dienen te worden. Dit mag ook door de ISO-waarschuwingssymbolen worden vervangen. In de CLP-verordening staan pictogrammen voor de aanduiding van gevaarseigenschappen van chemische stoffen. Deze verordening is beoogd voor etikettering en verpakking en voorziet niet in alle risico’s met stoffen in een proces, en daarom niet volledig aan het oogmerk van de Arboregeling. In NEN-EN-ISO 20560 is de veiligheidssignalering van leidingen en tanks uitgewerkt.

Bijlage EOpslag van verpakte gevaarlijke stoffen en omgevingsveiligheid

Omgevingsvergunning milieubelastende activiteit

Artikel 3.27 van het Bal wijst de opslag van verpakte gevaarlijke stoffen aan als een milieubelastende activiteit. Voor deze milieubelastende activiteit is een omgevingsvergunning nodig als het volgende wordt opgeslagen:

  • meer dan 1.500 l giftige of bijtende gassen van ADR-klasse 2 in gasflessen;
  • meer dan 1.000 kg gevaarlijke stoffen van ADR-klasse 6.1, verpakkingsgroep I;
  • meer dan 1.000 kg gevaarlijke stoffen van ADR-klasse 8, verpakkingsgroep I;
  • meer dan 1.500 l tot vloeistof verdichte gassen in de gevarenklasse acute toxiciteit, categorie 1, 2 of 3, bedoeld in bijlage I, deel 3, bij de CLP-verordening; of
  • 10.000 kg of meer in totaal van de gevaarlijke stoffen, bedoeld in artikel 3.27, eerste lid, onder a, b of c.

Het Bal bevat voor vergunningsplichtige opslag van verpakte gevaarlijke stoffen geen regels met het oog op het waarborgen van de veiligheid in hoofdstuk 4. Er is dan ook geen algemene regel met de verplichting om te voldoen aan deze PGS-richtlijn. De maatregelen van deze PGS-richtlijn worden opgenomen in de omgevingsvergunning milieubelastende activiteit.Het Besluit kwaliteit leefomgeving (Bkl) wijst deze PGS-richtlijn aan als informatiedocument. Het bevoegd gezag moet bij het beoordelen van de aanvraag omgevingsvergunning milieubelastende activiteit rekening houden met de PGS-richtlijn als informatiedocument.

Besluit activiteiten leefomgeving (Bal)

Het Bal bevat regels, op grond van artikel 3.29 van het Bal, met het oog op het waarborgen van de veiligheid bij opslag van verpakte gevaarlijke stoffen in paragraaf 4.1012 uit hoofdstuk 4 van het Bal als de activiteit niet als vergunningplichtig is aangewezen. In deze paragraaf staat dat bij opslag van verpakte gevaarlijke stoffen moet worden voldaan aan deze PGS-richtlijn. Het waarborgen van de veiligheid is nader ingevuld met de doelen die zijn omschreven in Hoofdstuk 6 van deze PGS-richtlijn. Om aan de regels van [paragraaf uit hoofdstuk 4 van het Bal] te voldoen, moeten alleen maatregelen worden getroffen die gaan over de veiligheid van de omgeving. Het gaat dan om maatregelen die inHoofdstuk 7 zijn opgenomen met het belang van de omgevingsveiligheid als oogmerk. Deze zijn herkenbaar aan de markeringen Omgevingsveiligheid en Brandpreventie.

Het toepassingsbereik van deze PGS-richtlijn kan breder zijn dan het toepassingsbereik van paragraaf 3.2.9 uit hoofdstuk 3 van het Bal. De eisen uit deze PGS-richtlijn gelden alleen als direct werkende verplichtingen, als de activiteit valt binnen het toepassingsbereik van paragraaf 4.98 uit hoofdstuk 4 van het Bal.

Bijlage FVoorkomen van onverenigbare combinaties door stoffenscheiding

F.1Uitgangspunt scheiding van verpakte gevaarlijke stoffen

Indien bij het gelijktijdig vrijkomen van twee gevaarlijke stoffen uit de verpakking een groter (vervolg)-effect ontstaat dan op grond van de eigenschappen van de afzonderlijke stoffen kan worden verwacht, moeten deze stoffen gescheiden worden opgeslagen. Bij deze beoordeling moeten alle eigenschappen van een gevaarlijke stof worden beschouwd, dus ook de bijkomende gevarenlabels conform het ADR.

Het ontstaan van giftige verbrandingsgassen vormt geen onderdeel van dit uitgangspunt. De eigenschappen van een stof zijn immers niet bepalend voor de mate van toxiciteit van de verbrandingsproducten. Indien sprake is van zeer toxische stoffen (ADR-klasse 6.1 verpakkingsgroep I of stoffen van ADR-klasse 8, verpakkingsgroep I, met aanvullend etiket modelnr. 6.1) of CMR-stoffen moet wel rekening worden gehouden met onverbrand product dat zich tezamen met de verbrandingsgassen zal verspreiden.

Enkele voorbeelden van het gelijktijdig vrijkomen van twee gevaarlijke stoffen.

Een brandbare stof (ADR-klasse 3) zal indien deze vrijkomt en bij een brand betrokken raakt:

  • wel een groter effect opleveren als in hetzelfde vak brandbevorderende stoffen (ADR-klasse 5.1 en ADR-klasse 5.2) worden opgeslagen → gescheiden opslaan (omdat de onverbrande producten wel een groter effect geven);
  • geen groter effect optreden als in hetzelfde vak brandbare stoffen (ADR-klasse 3) worden opgeslagen → geen gescheiden opslag noodzakelijk;
  • geen groter effect optreden als in hetzelfde vak natriumcarbonaat/soda (geen ADR-stof) worden opgeslagen → geen gescheiden opslag noodzakelijk.

Een bijtende stof (ADR-klasse 8, zuur) zal bij vrijkomen:

  • wel een groter effect opleveren als in hetzelfde vak een bijtende stof (ADR-klasse 8, base) worden opgeslagen → gescheiden opslaan;
  • geen groter effect optreden als in hetzelfde vak milieugevaarlijke stoffen (ADR-klasse 9) worden opgeslagen → geen gescheiden opslag noodzakelijk.

F.2Categorieën gevaarlijke stoffen die gescheiden moeten worden opgeslagen

In Tabel 7 is weergegeven welke combinaties zich kunnen voordoen, waarbij voor alle ADR-klassen voorbeelden zijn uitgewerkt. Van Tabel 7 kan gemotiveerd worden afgeweken op basis van bijv. veiligheidsinformatiebladen of TRGS 510 (Technische Regeln für Gefahrstoffe), of indien de stoffen chemisch gezien wel kunnen reageren maar ten gevolge van de beperkte concentratie van de stoffen er geen reacties hoeven te worden verwacht met excessieve warmteontwikkeling of andere bijzondere gevaren. Bij de opslag van gewasbeschermingsmiddelen, waarbij veel verschillende producten met verschillende gevaaretiketten per product in kleine verpakkingseenheden, LQ en EQ, worden opgeslagen in een opslagvoorziening die is uitgevoerd op beschermingsniveau 1, is het niet zinvol om deze scheidingsregels te hanteren.

Tabel 7 is niet van toepassing op:

  • ADR-klasse 2
  • ADR-klasse 4
  • ADR-klasse 5.2

Tabel 7Combinaties ADR-klassen in opslag

Gevaar conform de ADR-klasse zonder bijkomend gevaarB

Klasse 3

Klasse 5.1

Klasse 6.1 + CMR

Klasse 8

Klasse 9

Overige Chemicaliën (H9 Wm + ongevaarlijk)

ADR-klasse 3 (brandbare vloeistoffen)

-

V

BA of V

B

B

-

ADR-klasse 5.1 (oxiderende stoffen)

V

-

BA

B

B

-

ADR-klasse 6.1 (of ADR-klasse 8, verpakkingsgroep I, met aanvullend etiket modelnr. 6.1) (giftige stoffen) CMR-stoffen

BA of V

BA

-

BA

BA -

-A

ADR-klasse 8 (bijtende stoffen)

B

B

BA

B

B

-

ADR-klasse 9 (alleen de milieugevaarlijke stoffen)

B

B

BA

B

-

-

Overige chemicaliën (H9 Wm + ongevaarlijk)

-

-

-A

-

-

-

V Opslag van te scheiden stoffen in aparte vakken.

B Gescheiden opslag tenzij is beoordeeld dat de stoffen niet met elkaar reageren of dat beide stoffen als vaste stof zijn ingedeeld. Voor de beoordeling (B) wordt in principe uitgegaan van de informatie zoals die in de Veiligheidsinformatiebladen (VIB, SDS of MSDS) wordt vermeld;

- Gescheiden opslag niet noodzakelijk.

  1. Stoffen van ADR-klasse 6.1 verpakkingsgroep I of stoffen van ADR-klasse 8, verpakkingsgroep I, met aanvullend etiket modelnr. 6.1 moeten in een apart brandcompartiment, of een apart deel van een brandcompartiment (aan drie zijden afgescheiden met een muur met een brandwerendheid van ten minste 30 min) of met een 5 m vrije zone worden opgeslagen. In afwijking hier van is opslag in aparte vakken toegelaten indien deze stoffen niet hoger dan 1,80 m worden opgeslagen en indien het UN-goedgekeurde verpakking betreft (ADR schrijft voor deze verpakkingsgroep voor dat verpakkingen getest moeten zijn op een valhoogte van 1,80 m en dat de verpakking daarbij geen lekkage mag vertonen) en dat het vak waar deze stoffen zijn opgeslagen zodanig moet zijn gekenmerkt dat de medewerkers zich extra bewust zijn van de gevaren. Voor de overige giftige stoffen is het gewenst om, waar nodig, vakscheiding aan te houden met stoffen van ADR-klasse 3.

De kans op domino-effecten bij gasflessen is niet uitgesloten, maar de kans hierop is gering. Om die reden is voor de opslag van gasflessen geen noodzaak voor het plaatsen van gasflessen met verschillende inhoud in gescheiden vakken of compartimenten.

Bij calamiteiten met gasflessen bestaat in principe de mogelijkheid op domino-effecten. Als er sprake is van fragmentatie, kan elke gassoort een domino-effect veroorzaken tot op relatief grote afstand. Overigens is de trefkans door een fragment van een cilinder gering wat, ook geldt voor het vrijkomen van gevaarlijke stof uit de getroffen cilinder. De domino-effecten worden voornamelijk veroorzaakt door verhitting van naastgelegen gasflessen (wanneer de warmtestraling hoog genoeg is, lang genoeg duurt en koeling niet plaatsvindt). Dit kan dus ook bij brandbare gassen onderling. De enige maatregel hiertegen is koeling wat veelal moet geschieden door de brandweer. Hierom gaat de voorkeur uit naar een buitenopslag en moet de locatie goed bereikbaar zijn (hoofdstuk 10).

In M4.9 is opgenomen dat gasflessen die gevuld zijn met gassen met gelijksoortige eigenschappen, bij elkaar moeten worden opgeslagen. Dit is echter uitsluitend bedoeld om de kans op verwisseling bij gebruik te voorkomen en het bevorderen van het optreden bij calamiteiten en sluit dus niet uit dat verschillende soorten gassen dicht bij elkaar worden opgeslagen.

F.3Methoden om scheiding van gevaarlijke stoffen te realiseren

In Tabel 7 worden drie scheidingsniveaus genoemd.

Opslag van te scheiden stoffen in aparte vakken (V) zal in het algemeen alleen mogelijk zijn indien er sprake is van een opslagvoorziening voor meer dan 10 000 kg. Voor het begrip vak gelden de overeenkomstige maatregelen voor de ADR-KLsse 4.1 VGII en III stoffen. Te scheiden stoffen mogen dus wel in dezelfde opslagvoorziening aanwezig zijn, maar moeten in aparte vakken worden opgeslagen. Indien geen vakken kunnen worden gerealiseerd (wat vaak het geval zal zijn bij opslagvoorzieningen kleiner dan 10 000 kg), moet opslag in een apart brandcompartiment plaatsvinden, m.a.w. een aparte opslagvoorziening.

Indien gescheiden opslag noodzakelijk is (B) kan dit worden gerealiseerd door de te scheiden stoffen op te slaan in aparte delen van een vak. Scheiding binnen een vak kan worden gerealiseerd door een vrije afstand van ten minste 2 m of door een opslag een andere ADR-klasse gevaarlijke stoffen over een breedte van ten minste 2 m waarmee wel gezamenlijke opslag is toegelaten. Deze vorm van scheiding zal in het algemeen in opslagvoorzieningen voor meer dan 10 000 kg worden toegepast. Ook kan scheiding worden gerealiseerd door de te scheiden stoffen op te slaan in aparte lekbakken. Deze methode zal in het algemeen worden gerealiseerd in opslagvoorzieningen tot 10 000 kg.

Tenslotte kan scheiding worden gerealiseerd door de te scheiden stoffen op te slaan in aparte brandcompartimenten of door een stof op te slaan in een apart deel van een brandcompartiment dat aan drie zijden is afgescheiden door een muur met een brandwerendheid van ten minste 30 min. Het betreft hier de met een A aangeduide situaties in Tabel 7.

Toelichting: Indien de beoordeling van stoffenscheiding tot onoverkomelijke problemen leidt, kan ook worden gekozen voor het systeem om producten met verschillende gevaarseigenschappen (etiketten) in aparte opslagvoorzieningen op te slaan. Deze systematiek is echter niet mogelijk voor bijtende stoffen met etiket nr. 8 wegens het feit dat die zowel zuur als basisch kunnen reageren; voor deze groep stoffen behoort altijd te worden beoordeeld of ze onderling niet aan de criteria voldoen.

Bijlage GEisen aan brandveiligheidsopslagkasten

Overeenkomstig

NEN 2678

NEN-EN-14470-1 Type 30

NEN-EN-14470-1 Type 60

NEN-EN-14470-1 Type 90

Brandwerendheid

40 min veiligheidsperiode

30 min

60 min

90 min

Maximumhoeveelheid (l)

150

150

250

250

Opslag van de volgende gevaarlijke stoffen

Klasse 2a , 3, 4.1, 4.2, 4.3, 5.1, 6.1, 8, 9

Klasse 3, 4.1, 4.2, 4.3, 5.1, 6.1, 8, 9

Klasse 2a , 3, 4.1, 4.2, 4.3, 5.1, 6.1, 8, 9

Klasse 2a , 3, 4.1, 4.2, 4.3, 5.1, 6.1, 8, 9

CMR-stoffen

Klasse 5.2 volgens PGS 8

Stoffenscheiding van onverenigbare combinaties

Kan plaatsvinden door het plaatsen van de verschillende categorieën stoffen in afzonderlijke lekbakken. Voor elke te compartimenteren categorie moet er een lekbak aanwezig zijn

a Klasse 2: voor zover spuitbussen (UN 1950) en gaspatronen (UN 2037).

b Tenzij M14 van toepassing is.

Bijlage HBrandbeveiligingsinstallaties

PGS 14 Brandblus- en brandbeheersingssystemen – Handreiking voor de toepassing bij PGS 15 opslagen is een supplement op PGS 15 en heeft als doel de kenmerken van de verschillende brandbestrijdingssystemen zoals opgenomen en voorgeschreven in PGS 15 (en in het bijzonder voor opslagen met Veiligheidsniveau A) toegankelijker en beter hanteerbaar te maken. Het Handboek geeft achtergrondinformatie over aspecten van branddetectie en brandbestrijding, bijvoorbeeld in relatie tot vereiste beschermingsniveaus. PGS 14 kan alleen in samenhang met de PGS 15 worden gebruikt.

Voor een nadere beschrijving en toelichting van de verschillende systemen wordt dan ook verwezen naar PGS 14.

Bijlage IVerschillen met de vorige versie

I.1Inleiding

Deze PGS-richtlijn komt voor het grootste deel inhoudelijk overeen met de vorige versie van deze publicatie.

Een aantal maatregelen is niet meer opgenomen. Reden daarvoor is dat deze maatregelen niet voortvloeien uit de risicoanalyse of al in andere wetgeving zijn opgenomen.

Een aantal maatregelen is inhoudelijk gewijzigd. Dit is gebeurd op basis van de risicoanalyse of nieuwe inzichten. De volgende paragraaf beschrijft op hoofdlijnen de belangrijkste verschillen. Voor bestaande situaties die nog niet aan deze maatregelen voldoen, gelden implementatietermijnen. Deze termijnen staan inBijlage J.

I.2Belangrijkste inhoudelijke wijzigingen

I.2.1Gewijzigde maatregelen

Bekijk deze tabel in een popup venster

PGS 15: 2023

PGS 15: 2021 versie 1.0

Wijziging

M2

vs 3.1.1, vs 3.1.2 en 6.2.1

Voorschriften samengevoegd. Toegevoegd: Een werkvoorraad hoeft niet te worden opgeslagen in een daarvoor bestemde opslagvoorziening mits wordt voldaan aan M9. Voor ademluchtflessen ten behoeve van operatorpersoneel en brandweerpersoneel in kleedruimtes; controlekamers en afvulruimtes hoeft niet te worden voldaan aan de maatregelen in deze PGS -richtlijn. Geen inhudelijke wijziging.

M9

vs 3.1.3

Aangepast naar: Een werkvoorraad verpakte gevaarlijke stoffen en/of CMR-stoffen moet strikt noodzakelijk zijn voor de bedrijfsvoering.Het is aan het bedrijf om aannemelijk te maken dat een werkvoorraad aantoonbaar noodzakelijk.

M10

vs 3.2.1 en vs 4.5.1

Voorschriften samengevoegd

M11

vs 7.4.2 en vs7.5.1

Voorschriften samengevoegd

M12

vs 3.2.5

Hoeveelheden vergroot.

M15

vs 3.1.5, vs6.2.2 en vs 10.6.9

Voorschriften samengevoegd

M16

vs 3.2.2, vs 3.2.10, vs 3.2.11 en vs 3.2.12

Voorschriften samengevoegd

Aangepast aan nieuwe criteria voor veiligheidsniveaus zoals beschreven in Tabel 5

M17

vs 6.2.5

4 m aangepast naar "over de gehele hoogte boven de opgeslagen stoffen". Alternatieven toegevoegd voor wanneer niet aan deze eis wordt voldaan.

M22

vs 3.2.6 en vs 5.4.6

Voorschriften samengevoegd

M23

vs 10.6.2

Voorschriften samengevoegd

M25

vs 3.6.1 en vs 4.7.1

Voorschriften samengevoegd en aangepast aan nieuwe veiligheidsniveau's, geen inhoudelijke wijziging.

M28

vs 4.6.1 en vs 4.6.2

Voorschriften samengevoegd

M29

vs 3.3.1 en vs 6.3.2

Voorschriften samengevoegd

M30

vs 3.3.2, vs 6.3.3 en vs 6.3.4

Voorschriften samengevoegd

M35

Vs 7.4.1 en vs 7.4.2

Voorschriften samengevoegd

Eis voor afscheiding nu op basis van aanwezigheid blussysteem in plaats van oppervlakte.

M37

vs 4.5.2 en vs 4.5.3

Voorschriften samengevoegd

M42

vs 3.4.7

Ingangscontrole en borging middels procedure toegevoegd

M50

vs 3.4.3 en vs 3.4.5

Voorschriften samengevoegd

M59

vs 10.6.11 en vs 10.6.12

Voorschriften samengevoegd, ADR 6.1 VGI toegevoegd

M65

vs 3.4.2

Veralgemeniseerd naar machines noodzakelijk voor het logistieke proces.

Toegevoegd: Voor een opslag van uitsluitend onbrandbare of niet-brandonderhoudende gevaarlijke stoffen van ADR-klasse 8 VG II of III zonder bijkomend gevaar, en/of ADR-klasse, geldt een minimale afstand van 2 meter

M67

vs 3.18.1 en vs 7.3.2

Voorschriften samengevoegd

M87

vs 4.2.1, vs 4.2.2, vs 7.5.2, vs 8.5.1

Voorschriften samengevoegd

Structuur van beveiligingsniveaus gewijzigd in veiligheidsniveaus met aangepaste drempelwaarden conform Tabel 5. BN2a vervallen.

M94

vs 3.2.3

Uitgangspunt is nu voorkomen warmtestraling van 15 kW/m2 respectievelijk 10 kW/m2. Afstanden uit oorspronkelijke voorschrift nu opgenomen als praktische benadering.

M95

vs 6.2.6

Aanpassing afstandeisen onder andere van 10 naar 15 meter.

M100

vs 4.8.1

Bedrijfsbrandweer nu in aparte maatregel opgenomen, M101

M103

vs 4.8.7

Toegevoegd punt 7; de uitvoering van technische eisen aan bouwkundige voorzieningen ten behoeve van VBB- systeem, zoals drukontlastingen, ventilatievoorzienngen, dakluiken e.d., en

"conform het CCV-Inspectieschema Uitgangspuntendocumenten Brandbeveiliging Opslag Gevaarlijke Stoffen (UPD-PGS). Bij het opstellen van een UPD moet hiermee rekening worden gehouden" voor de 5-jaarlijkse inspectie

M106

vs 4.8.10 en vs 4.8.11

Voorschriften samengevoegd

M107

vs 4.9.1 en vs 4.9.2

Voorschriften samengevoegd

M113

vs 4.4.1 en vs 5.4.5

Voorschriften samengevoegd

M121 en M122

vs 3.15.1

Journaal gewijzigd in gegevens die beschikbaar moeten zijn voor hulpdiensten, inclusief aanwezige stoffen

M126

vs 3.4.11 en vs 10.5.1

Voorschriften samengevoegd

M130

vs 10.5.4

Additionele eisen aan calimiteitenplaats

M135

vs 3.2.13, vs 3.3.4 en 6.3.6

schriften samengevoegd

M140

vs 3.13.2 en vs 6.2.14

Voorschriften samengevoegd

M146

vs 6.1.5 en vs 6.1.6

Voorschriften samengevoegd

M149

vs 9.2.1 en vs 9.2.2

Voorschriften samengevoegd

M161

vs 5.6.3 en vs 5.6.4

Voorschriften samengevoegd

I.2.2Nieuwe maatregelen

PGS 15: 2023

Onderwerp

MW1

Zorgplicht basisveiligheid

M3

Binnen opslag gasflessen tot 250 liter

M4

Binnen opslag gasflessen > 250 liter

M18

Brandwerendheid draagconstructie

M27

Afschot terrein

M46

Wijze van opslag acuut toxische stoffen

M56

Monstername acuut toxische stoffen

M73

Manoeuvreerruimte tussen opslagvakken

M75

Aanrijdbeveiliging stelling - afwijken

M93

"Failsafe" / behoud van functie

M101

Bedrijfsbrandweer

M102

Criteria beoordeling specifieke scenario's bedrijfsbrandweer

M107

Bluswatervoorziening en bereikbaarheid binnenopslag

M112

Schuimvormend middel (SVM)

M123

Wijze van beschikbaar stellen informatie

I.2.3Vervallen maatregelen

PGS 15: 2012 versie 1.O

Reden voor vervallen

vs 3.4.12

Vervangen door generieke maatregel .

vs 7.3.3

Uitvoering als brandcompartiment geldt voor elke PGS 15 opslagvoorziening, geen aparte maatregel voor spuitbussen en gaspatronen.

vs 3.2.4

Vervallen door nieuwe structuur (cascademodel), inpandig - uitpandig bestaat niet meer.

vs 4.5.6

Kan vervallen, al geregeld in andere maatregelen, onder andere M32

vs 4.8.2

BN 2a bestaat niet meer.

vs 4.8.5

Vervallen door nieuwe structuur (cascademodel), inpandig - uitpandig bestaat niet meer. Betreft ook een maatwerk voorschrift en die worden niet meer opgenomen in een PGS.

vs 3.15.2

Geen apart journaal meer vereist voor niet-gevaarlijke stoffen.

vs 3.19.4 en vs 3.19.5

PBM's al geregeld in de Arbeidsomstandighedenwetgeving.

vs 4.3.1, vs 5.4.10, vs 6.1.1, vs 7.1.1, vs 8.1.1, vs 9.1.2, vs 10.1.1

Maatregelen worden gelabelled met waarop ze van toepassing zijn.

vs 6.2.19

Algemene maatregel bereikheid nu ook van toepassing op gasflessen.

Bijlage JImplementatietermijnen in bestaande situaties Normatief

Deze bijlage is normatief

Inleiding

Deze bijlage bevat implementatietermijnen voor bestaande situaties. Het Bestuurlijk Omgevingsberaad VTH (BOb) heeft deze termijnen vastgesteld.

Deze PGS-richtlijn beschrijft de stand van de techniek. Het kan dus voorkomen dat een nieuwe versie van een PGS-richtlijn nieuwe of aangescherpte maatregelen bevat. Deze maatregelen moeten worden getroffen door degene die de activiteit verricht. Het kan voor bestaande situaties onredelijk zijn om te eisen dat deze nieuwe maatregelen onmiddellijk worden getroffen. Daarom bevat deze PGS-richtlijn voor bestaande situaties een implementatietermijn.

Is er voor de activiteit uit deze PGS-richtlijn een omgevingsvergunning? Dan bepaalt het bevoegd gezag vanaf welk moment de maatregelen worden overgenomen in de vergunning. Het bevoegd gezag kan de implementatietermijn in deze PGS-richtlijn gebruiken als richtsnoer.

oor maatregelen voor de veiligheid van werknemers is het aan de werkgever om te bepalen welke maatregelen hij moet treffen om de werknemers te beschermen volgens de stand van de wetenschap en techniek. Het toezicht op de naleving en juiste invulling van de doelvoorschriften in de Arbeidsomstandighedenwetgeving voor de veiligheid van werknemers is een taak en verantwoordelijkheid van de Nederlandse Arbeidsinspectie. De Nederlandse Arbeidsinspectie gebruikt daarbij de implementatietermijnen uit deze PGS-richtlijn als richtlijn.

Opmerking: De maatregelen uit Bijlage I.2.1[Bestemming ontbreekt] waarbij alleen "Voorschriften samengevoegd" staat bij de wijziging , betreffen geen inhoudelijke wijzigingen waarvoor een implementatietermijn van toepassing is. Deze zijn dan ook niet opgenomen in Tabel 8.

Tabel 8Implementatietermijnen door het BOb vastgesteld

Bekijk deze tabel in een popup venster

Maatregelnummer

Onderwerp

Wijziging

Maatregelnummer in vorige PGS

Kernpunt uit maatregel vorige PGS dat wordt aangepast

Aard aanpassing

Termijn (jaar)

MW1

Zorgplicht basisveiligheid

Nieuwe maatregel

n.v.t.

n.v.t.

Operationeel/organisatorisch

0-1 jaar

M3

Binnen opslag gasflessen tot 250 liter

Nieuwe maatregel

n.v.t.

n.v.t.

Randapparatuur

0-2 jaar

M4

Binnen opslag gasflessen > 250 liter

Nieuwe maatregel

n.v.t.

n.v.t.

n.v.t.

n.v.t. Verruiming van de mogelijkheden voor binnen opslag gasflessen

M9

Werkvoorraad

Verwijderd; Indien een dagvoorraad uit meer dan één verpakkingseenheid bestaat, dan mag er een dagvoorraad staan plus één reserve verpakkingseenheid.

vs 3.1.3

Aanpassing hoeveelheid

Operationeel/organisatorisch

0-1 jaar

M16

WBDBO

Aangepast aan nieuwe criteria voor veiligheidsniveau's zoals beschreven in Tabel 5

vs 3.2.2, vs 3.2.10, vs 3.2.11 en vs 3.2.12

Gewijzigde eisen met betrekking WBDBO, over het algemeen versoepeling

Bouwkundig

0-10 jaar

M17

WBDBO bij plaatsing gasflessen tegen gevelwand

4 m aangepast naar "over de gehele hoogte boven de opgeslagen stoffen". Alternatieven toegevoegd voor wanneer niet aan deze eis wordt voldaan.

vs 6.2.5

Verzwaring eis WBDO boven gasfles opslag

Bouwkundig

0-10 jaar

M18

Brandwerendheid draagconstructie

Nieuwe maatregel

n.v.t.

n.v.t.

Bouwkundig

0-10 jaar

M27

Afschot terrein

Nieuwe maatregel

n.v.t.

n.v.t.

Bouwkundig

0-10 jaar

M35

Afscheiding opslagvoorziening spuitbussen

Eis voor afscheiding nu op basis van aanwezigheid blussysteem in plaats van oppervlakte.

Vs 7.4.1 en vs 7.4.2

Gewijzigde eisen m.b.t. Wanneer er aan fyseike scheiden aanwezig moet zijn voor spuitbussen en gaspatronen

Bouwkundig

0-2 jaar

M42

Controle verpakte stoffen in opslagvoorziening

Ingangscontrole en borging middels procedure toegevoegd

vs 3.4.7

Ingangscontrole en borging middels procedure toegevoegd

Operationeel/organisatorisch

0-1 jaar

M46

Wijze van opslag acuut toxische stoffen

Nieuwe maatregel

n.v.t.

n.v.t.

Operationeel/organisatorisch

0-1 jaar

M56

Monstername acuut toxische stoffen

Nieuwe maatregel

n.v.t.

n.v.t.

Operationeel/organisatorisch

0-1 jaar

M59

Opstelling (tank) containers - aanvullend

vs 10.6.11 en vs 10.6.12

vs 10.6.11/10.6.12

ADR 6.1 VG I toegevoegd

Operationeel/organisatorisch

0-1 jaar

M65

Voorwaarden machines in een opslagvoorziening

Veralgemeniseerd naar machines noodzakelijk voor het logistieke proces. Toegevoegd: Voor een opslag van uitsluitend onbrandbare of niet-brandonderhoudende gevaarlijke stoffen van ADR-klasse 8 VG II of III zonder bijkomend gevaar, en/of ADR-klasse, geldt een minimale afstand van 2 meter.

vs 3.4.2

Versoepeling van de maatregel

n.v.t.

n.v.t.

M73

Manoeuvreerruimte tussen opslagvakken

Nieuwe maatregel

n.v.t.

n.v.t.

Bouwkundig

0-2 jaar

M75

Aanrijdbeveiliging stelling - afwijken

Nieuw maatregel

n.v.t.

n.v.t.

Randapparatuur

0-2 jaar

M87

Vereist veiligheidsniveau

Aangepast aan nieuwe criteria voor veiligheidsniveau's zoals beschreven in Tabel 5

vs 4.2.1, vs 4.2.2, vs 7.5.2, vs 8.5.1

over het algemeen versoepeling

Randapparatuur

0-2 jaar

Bouwkundig

0-10 jaar

M93

"Failsafe" / behoud van functie

Nieuwe maatregel

n.v.t.

n.v.t.

Randapparatuur

0-2 jaar

M94

Brandwerendheid (WBO) op basis van afstand

Uitgangspunt is nu voorkomen warmtestraling van 15 kW/m2 respectievelijk 1o kW/m2. Afstanden uit oorspronkelijke voorschrift nu opgenomen als praktische benadering.

vs 3.2.3

Uitgangspunten benoemd, geeft meer flexibiliteit

n.v.t.

n.v.t.

M95

Voorkomen aanstraling op basis van afstand - gasflessen

Aanpassing afstandeisen onder andere van 10 naar 15 meter.

vs 6.2.6

Verzwaring van de eisen

Bouwkundig

0-10 jaar

M101

Bedrijfsbrandweer

Nieuwe maatregel

n.v.t.

n.v.t.

Operationeel/organisatorisch

0-1 jaat

M102

Criteria beoordeling specifieke scenario's bedrijfsbrandweer

Nieuwe maatregel

n.v.t.

n.v.t.

Operationeel/organisatorisch

0-1 jaar

M103

Uitgangspuntendocument (UPD)

Toegevoegd punt 7; de uitvoering van technische eisen aan bouwkundige voorzieningen ten behoeve van VBB- systeem, zoals drukontlastingen, ventilatievoorzienngen, dakluiken e.d. En conform het CCV-Inspectieschema Uitgangspuntendocumenten Brandbeveiliging Opslag Gevaarlijke Stoffen (UPD-PGS). Bij het opstellen van een UPD moet hiermee rekening worden gehouden voor de 5-jaarlijkse inspectie

vs 4.8.7

Extra eis aan inhoud van het UPD

Randapparatuur

0-5 jaar

M107

Bluswatervoorziening en bereikbaarheid binnenopslag

Nieuwe maatregel

n.v.t.

n.v.t.

Randapparatuur

0-2 jaar

Bouwkundig

0-10 jaar

M112

Schuimvormend middel (SVM)

Nieuwe maatregel

n.v.t.

n.v.t.

Randapparatuur

0-2 jaar

M121 en M122

Informatievoorziening hulpdiensten

Journaal gewijzigd in gegevens die beschikbaar moeten zijn voor hulpdiensten, inclusief aanwezige stoffen

vs 3.15.1

Aanvullende / andere gegevens moeten beschikbaar zijn

Operationeel/organisatorisch

0-1 jaar

M123

Wijze van beschikbaar stellen informatie

Nieuwe maatregel

n.v.t.

n.v.t.

Operationeel/organisatorisch

0-1 jaar

M130

Calamiteitenplaats

Additionele eisen aan calimiteitenplaats

vs 10.5.4

Mogelijk aanpassingen aan calamiteitenplaats vereist

Bouwkundig

0-10 jaar

Bijlage KSamenstelling PGS 15-team

Tabel 9Samenstelling PGS 15-team

Naam

Organisatie

Rol

Ruud Peeters

Omgevingsdienst Haaglanden

Voorzitter PGS-team

Jan van Dixhoorn

Dow

Lid namens bedrijfsleven (VNO-NCW/MKB-Nederland)

Eddy Alders

VVVF

Lid namens bedrijfsleven (VNO-NCW/MKB-Nederland)

Jasper van Delft

Brenntag

Lid namens bedrijfsleven (VNO-NCW/MKB-Nederland)

Peter Stoffer

Steinweg

Lid namens bedrijfsleven (VNO-NCW/MKB-Nederland)

Frank Lelieveld

Veiligheidsregio Rotterdam Rijnmond

Lid namens bevoegd gezag (Brandweer Nederland / Veiligheidsregio's)

Geerlof Bijsterbosch

Veiligheidsregio Utrecht

Lid namens bevoegd gezag (Brandweer Nederland / Veiligheidsregio's)

Jolande Jansen

DCMR

Lid namens bevoegd gezag (toezicht/vergunningverlening)

Rudy Bos

Omgevingsdienst Midden- en West-Brabant

Lid namens bevoegd gezag (toezicht/vergunningverlening)

Leon Hennus

RUD Zuid-Limburg

Lid namens bevoegd gezag (toezicht/handhaving)

Wim Derksen

Omgevingsdienst Noordzeekanaalgebied

Lid namens bevoegd gezag (toezicht/handhaving)

Jorieke Meijer

Nederlandse Arbeidsinspectie

Lid namens Nederlandse Arbeidsinspectie

Dina Rezvanova

Rijkswaterstaat

Waarnemer namens helpdesk InfoMil

Alwin van Aggelen

A-RisC

Facilitator risicobenadering en tekstschrijver

Sui Wan

NEN

Projectleider