371Lithium-houdende energiedragers: Energie Opslag Systemen - EOS

Richtlijn voor de veilige opslag van elektriciteit in Energie Opslag Systemen

PGS 37-1:2023 versie 0.1 (februari 2022)

Let op: dit is een ongecontroleerde versie. De PGS-beheerorganisatie is niet verantwoordelijk voor volledigheid en juistheid van deze versie. De versie die beschikbaar is op de website publicatiereeksgevaarlijkestoffen.nl is de enige geautoriseerde versie.

371Lithium-houdende energiedragers: Energie Opslag Systemen - EOS

Richtlijn voor de veilige opslag van elektriciteit in Energie Opslag Systemen

Concept

Openbare commentaarronde PGS 37-1 verlopen

Het is niet meer mogelijk om commentaar te leveren op deze publicatie.

Een PGS-richtlijn

Een PGS-richtlijn is een document over activiteiten met gevaarlijke stoffen. In de PGS-richtlijn staan de belangrijkste risico's van die activiteiten voor de veiligheid en gezondheid van werknemers, veiligheid van de omgeving en de brandveiligheid. Ook staan in een PGS-richtlijn de mogelijke gevolgen van die risico's voor het bestrijden van een ramp. Om de risico's te beheersen en de negatieve effecten voor mens en milieu te beperken zijn doelen geformuleerd. Aan deze doelen zijn maatregelen gekoppeld. Met deze maatregelen kan aan de doelen worden voldaan. Naast de in deze PGS genoemde maatregelen is het mogelijk om gelijkwaardige maatregelen te treffen voor zover de wetgeving dit toelaat.

Meer informatie over de PGS-organisatie is te vinden op: publicatiereeksgevaarlijkestoffen.nl. Daar staan ook de actuele publicaties.

PGS Nieuwe Stijl – risicobenadering als basis

In 2015 is gestart met een nieuwe opzet van de PGS-richtlijnen: de PGS Nieuwe Stijl. Een PGS Nieuwe Stijl betekent dat maatregelen tot stand zijn gekomen met een risicobenadering. Dit houdt in dat is geanalyseerd welke risico's er zijn bij activiteiten met de gevaarlijke stof. De situaties waarbij het mis kan gaan en die leiden tot ongewenste, gevaarlijke gevolgen, zijn beschreven in scenario´s. Voor deze scenario's zijn doelen geformuleerd gericht op het beheersen van de risico's. Met maatregelen kan een bedrijf aan een doel voldoen.

De PGS Nieuwe Stijl kent de volgende hoofdelementen:

  • de wettelijke kaders;
  • de risicobenadering met de scenario's;
  • de doelen;
  • maatregelen om aan de doelen te voldoen.
Onderwerpen en doelstellingen PGS-richtlijn

Een PGS-richtlijn geeft invulling aan:

  • Omgevingsveiligheid (O) of Brandbestrijding Omgevingsveiligheid (BO);
  • Arbeidsveiligheid (A);
  • Brandbestrijding en Rampenbestrijding (BR).

Voor deze onderwerpen zijn de doelstellingen:

Omgevingsveiligheid: Het voorkomen van ongewone voorvallen en het beperken van de gevolgen daarvan voor de omgeving met het oog op het waarborgen van de veiligheid voor de omgeving

Arbeidsveiligheid: Het voorkomen van ongevallen met gevaarlijke stoffen en het beperken van de gevolgen daarvan en het voorkomen van blootstelling van werknemers aan gevaarlijke stoffen

Brand- en Rampenbestrijding: Het beperken van de gevolgen van een brand of ramp en het borgen van een doelmatige rampenbestrijding

Organisatie bij het tot stand komen van deze PGS-richtlijn

Deze PGS-richtlijn is opgesteld door een team van vertegenwoordigers van het bedrijfsleven en de overheid. Vertegenwoordigd zijn: IPO, VNG, Inspectie SZW, Brandweer Nederland, VNO-NCW en MKB-Nederland. In Bijlage H staan de gegevens van de leden van het team dat deze PGS-richtlijn heeft opgesteld.

Het PGS-team is onderdeel van de PGS Beheerorganisatie. Daaronder vallen alle PGS-teams, het Projectbureau en de Adviesraad. De Programmaraad stuurt de PGS Beheerorganisatie aan.

Het Bestuurlijk Omgevingsberaad VTH (BOb) heeft deze richtlijn vastgesteld. Het BOb is de opdrachtgever van de PGS Beheerorganisatie. De governance van de PGS Beheerorganisatie is door het BOb vastgelegd.

Status van PGS-richtlijnen

De partijen van het BOb hebben afgesproken om op de volgende manier om te gaan met de PGS-richtlijnen:

  • Het ministerie van Infrastructuur en Waterstaat bepaalt in overleg met het ministerie van Binnenlandse Zaken en Koninkrijksrelaties in het Besluit activiteiten leefomgeving dat moet worden voldaan aan een PGS-richtlijn, voor zover gericht op het waarborgen van de veiligheid voor de omgeving. Dit zijn direct werkende regels.
  • Het ministerie van Infrastructuur en Waterstaat wijst deze PGS-richtlijnen in het Besluit kwaliteit leefomgeving aan als informatiedocumenten over de beste beschikbare technieken (BBT). Dit betekent dat het bevoegd gezag verplicht is om bij het verlenen van een omgevingsvergunning voor een milieubelastende activiteit rekening te houden met PGS-richtlijnen bij het bepalen van BBT.
  • Het ministerie van Sociale Zaken en Werkgelegenheid neemt de onderdelen van de PGS-richtlijnen die als stand van de wetenschap en professionele dienstverlening worden gezien, op in de beleidsregel PGS-richtlijnen om aan doelen te voldoen voor arbeidsveiligheid.
  • De veiligheidsregio's gebruiken de PGS-richtlijnen als richtlijn bij het adviseren over brandveiligheid in omgevingsvergunningen en bij het voorbereiden van de brand- en rampenbestrijding.
  • De toezichthouders van het bevoegd gezag, de Inspectie SZW en de veiligheidsregio's beschouwen de PGS-richtlijnen als een belangrijk referentiekader bij het toezicht op de naleving van wettelijke verplichtingen, zoals de Seveso-richtlijn.

Deze PGS-richtlijn is door de Programmaraad goedgekeurd voor vaststelling door het BOb op:………

Waarna het BOb deze PGS-richtlijn heeft vastgesteld op:………

Handtekening voorzitter Programmaraad

Leeswijzer

Indeling PGS-richtlijn

De PGS-richtlijn heeft een deel A, B en C en een aantal bijlagen. Bij elk hoofdstuk en bij elke bijlage staat of de inhoud informatief of normatief is. Alleen de normatieve delen zijn bindend en gelden als eis of voorschrift. Met het voldoen aan de maatregelen in deze PGS wordt voldaan aan de in deze PGS opgenomen doelen.

Deel A: Inleidende onderwerpen

Deel A is voor het grootste deel informatief en bevat informatie over de (activiteiten met) gevaarlijke stof, het toepassingsbereik en de risicobenadering met de scenario's. Alleen Paragraaf 1.2, met het toepassingsbereik van deze PGS-richtlijn, is normatief.

  • Hoofdstuk 1 bevat een algemene inleiding op deze PGS-richtlijn.
  • Paragraaf 1.2 beschrijft de reikwijdte en het toepassingsbereik. Dit is normatief.
  • Hoofdstuk 2 bevat algemene informatie over lithium-houdende energiedragers en energie opslagsystemen.
  • Hoofdstuk 3 beschrijft het basisveiligheidsniveau en geeft algemene informatie over de risicobenadering.
  • Hoofdstuk 4 bevat een beschrijving van de scenario's.
Deel B: Doelen en maatregelen

Deel B is normatief. In deel B staat het wettelijk kader, de doelen en maatregelen om hoog en middelhoog risico-scenario’s te voorkomen en beperken

  • Hoofdstuk 5 bevat een richtingaanwijzer wet- en regelgeving. Deze richtingaanwijzer maakt duidelijk op grond van welke wetgeving aan welke maatregelen in deze PGS-richtlijn moet worden voldaan.
  • Hoofdstuk 6 beschrijft de doelen en geeft aan welke maatregelen invulling geven aan het doel.
  • Hoofdstuk 7 bevat maatregelen. Daarnaast staat bij elke maatregel voor welk scenario de maatregel relevant is en aan welke doelen de maatregel invulling geeft.
Deel C: Informatie bij implementatie

Deel C van de richtlijn is informatief. Deel C is bedoeld voor extra informatie over het onderwerp van deze PGS-richtlijn. Het gaat om informatie die niet in deel B past, maar die wel helpt bij het omgaan met deze PGS-richtlijn. Voorbeelden van onderwerpen in deel C zijn uitleg over geaccepteerde praktijken of een toelichting op onderwerpen die in andere wetten en regels vastliggen.

Deel C van deze richtlijn bevat informatie over:

Bijlagen

Deze PGS bevat bijlagen. De teksten in deel A, B en C kunnen naar die bijlagen verwijzen. Een bijlage is informatief of normatief. Dit staat bij elke bijlage aangegeven.

De volgende bijlagen zijn normatief:

  • Bijlage A: Afkortingen en begrippen;
  • Bijlage B: Normatieve documenten en normen. Deze bijlage bevat documenten en normen waar de maatregelen in deze PGS naar verwijzen. Daar staat ook de versie van de norm bij;
  • Bijlage G: Implementatietermijnen in bestaande situaties.
Informatiebronnen

In deze PGS zijn wetten en andere informatiebronnen genoemd. Een overzicht hiervan staat in Bijlage B.2. Daar staat ook waar deze wetten en informatiebronnen te vinden of verkrijgen zijn.

1Inleiding

1.1Doel van de richtlijn

Het doel van deze PGS-richtlijn is om vast te leggen met welke maatregelen de risico's van lithium-houdende energieopslagsystemen te beheersen zijn. Deze maatregelen zijn gebaseerd op een risicobenadering die uitgaat van scenario's die zich voor kunnen doen. Op basis van de scenario's zijn doelen geformuleerd waarmee wordt beoogd een aanvaardbaar veiligheidsniveau te creëren. Uit de doelen zijn vervolgens maatregelen afgeleid. Deze maatregelen verkleinen de kans op een incident, of voorkomen of beperken de nadelige gevolgen van een incident. Informatie over de risicobenadering staat in Hoofdstuk 3 van deze richtlijn.

1.2Toepassingsbereik van de richtlijn Normatief

Deze PGS-richtlijn is van toepassing op een specifieke subset van energieopslagsystemen (EOS’en), namelijk EOS’en bestaande uit lithium-houdende oplaadbare energiedragers die (in groepen) elektrisch met elkaar zijn verbonden met een totaal opgesteld vermogen in een ruimte van meer dan 20 kWh.

Daarnaast bestaat het EOS uit secundaire componenten zoals ventilatie en technische beveiliging. Een Batterij Management Systeem (BMS) zorgt voor de goede en veilige werking van het EOS en maakt daar onlosmakelijk deel van uit.

Deze PGS is van toepassing op het EOS, inclusief randapparatuur en het Batterij Management Systeem (BMS) vanaf het moment dat de EOS in gebruik wordt genomen. Zodra het EOS van elektrische lading wordt voorzien wordt dit beschouwd als in gebruik genomen.

Deze PGS is van toepassing op zowel nieuwe, gebruikte als afgedankte EOS’en (afvalstadium) tot het moment dat de EOS buiten werking wordt gesteld. Deze EOS’en zijn bedoeld om stationair te functioneren, maar zijn mogelijk ook verplaatsbaar (bijvoorbeeld EOS’en die worden ingezet voor de verhuur). Deze PGS is tevens van toepassing op het EOS-deel van systemen waarin een EOS verwerkt is, zoals hybride aggregaten. De locatie en de wijze waarop de EOS gebruikt wordt, is niet van invloed op de toepasbaarheid van deze PGS. Deze EOS'en kunnen zowel inpandig, uitpanding (bijvoorbeeld in een container), op een dak of aan de buitengevel zijn geplaatst.

In het toepassingsgebied wordt specifiek verwezen naar lithium-bevattende energiedragers omdat deze in het geval van een accident een thermal runaway reactie kunnen ontwikkelen. De kans op een thermal runaway is sterk afhankelijk van het ontwerp en de chemische samenstelling van de energiedragers. Een aantal maatregelen die genoemd worden in deze PGS is daarom niet, of verminderd, van toepassing op aantoonbaar intrinsiek veilige systemen.

In het kader van het beheersbaar en bestrijdbaar zijn van branden mag het maximaal opgestelde vermogen niet groter zijn dan 100 MW. Nieuwbouw van grotere installaties vereist maatwerk waarvoor een risicoanalyse moet worden uitgevoerd met betrekking tot het beheers- en bestrijdbaar zijn van branden en afstemming hiervan met de brandweer en in lijn met de PGS37-1.

Deze richtlijn is in principe van toepassing voor alle vormen van elektrische energieopslag waarbij lithium bevattende oplaadbare energiedragers worden toegepast. Er zijn echter een aantal uitzonderingen.

Deze PGS-richtlijn is niet van toepassing op:

  • Systemen die gebruikt worden door particulieren, tenzij deze een energieopslagcapaciteit hebben groter dan 20 kWh, waarbij opgemerkt wordt dat het aan te bevelen is de te nemen maatregelen wel toe te passen
  • Het gebruik van flowbatterijen
  • Het gebruik van solid-state batterijen
  • Het gebruik van condensatoren
  • Elektrische motorrijtuigen als onderdeel van een EOS (geïntegreerd in een smart grid). Uit voertuigen gedemonteerd lithium-houdende energiedragers die in een EOS worden toegepast vallen wel onder deze richtlijn

Deze richtlijn gaat niet in op de emissies naar bodem, water en lucht. Eisen over emissies naar bodem, water en lucht staan in de regels op grond van de Omgevingswet. Wel zijn bodem-, water- en luchtaspecten genoemd als dit consequenties heeft voor de veiligheid en gezondheid van werknemers en voor de veiligheid van de omgeving. Een voorbeeld is een plas met gevaarlijke stoffen. Dit heeft niet alleen risico’s voor de bodem. De gevaarlijke stof kan namelijk ook uitdampen of in brand raken en schadelijke effecten hebben op de veiligheid en gezondheid van werknemers of de omgeving. De maatregel van een lekbak heeft dan meerdere doelen.

1.3Relatie met wet- en regelgeving

Wettelijke basis PGS

Deze PGS-richtlijn geeft een nadere uitwerking van wettelijke voorschriften op grond van de Omgevingswet, de Arbeidsomstandighedenwet en de Wet veiligheidsregio’s.

In Hoofdstuk 5 staat een toelichting op de relatie met deze wetgeving. Ook staat in Hoofdstuk 5 een richtingaanwijzer waarmee duidelijk wordt welke maatregelen een bedrijf moet treffen op grond van deze wettelijke kaders.

Direct werkende wetten en regels

Naast de eisen in deze PGS-richtlijn zijn er ook andere wetten en regels waaraan een activiteit moet voldoen. Een voorbeeld daarvan is de Warenwet met bijbehorende Warenwetbesluiten. Bijlage C bij deze PGS-richtlijn bevat meer informatie over de wet- en regelgeving die van toepassing kan zijn op de activiteit uit deze PGS-richtlijn.

Deze PGS-richtlijn bevat naast de PGS-eisen (in blauwe kaders) ook een aantal maatregelen waaraan een bedrijf op grond van andere wetten en regels al moet voldoen. Dit is om de PGS-richtlijn beter leesbaar en toepasbaar te maken. Dit geeft voor een bepaald onderwerp een vollediger beeld van maatregelen die invulling geven aan de doelen.

De maatregelen die al zijn verankerd in direct werkende wetten en regels, hebben een aparte status binnen deze PGS-richtlijn. Een bedrijf moet op grond van deze andere wetten en regels al aan deze maatregelen voldoen. Deze maatregelen zijn in de PGS-richtlijn te herkennen aan een oranje kader.

1.4Overgangstermijnen

In Hoofdstuk 7 staan maatregelen. Deze maatregelen geven een invulling aan de stand van de techniek en de stand van de wetenschap en professionele dienstverlening.

Nieuwe activiteiten moeten direct voldoen In Bijlage G staat voor bestaande activiteiten (bestaande EOS’en) binnen welke termijn de activiteiten moeten voldoen aan de nieuwe maatregelen.

1.5Gebruik van normen

Als deze PGS-richtlijn verwijst naar een norm (zoals NEN, EN, of ISO) of een ander normdocument of een andere specificatie, gaat het om de uitgegeven publicatie, inclusief wijzigings- of correctiebladen, zoals die op het moment van de publicatie van deze PGS-richtlijn luidde. Dit staat in Bijlage B van deze PGS-richtlijn.

Normen, zoals NEN, EN of ISO of andere normdocumenten of specificaties, worden periodiek opnieuw beoordeeld en zo nodig herzien. De veranderingen zijn vaak beperkt. Wanneer alle bestaande bedrijven toch direct aan de nieuwste versie moeten voldoen, kan dat grote (financiële) gevolgen hebben. Voldoen aan de nieuwste versie hoeft niet per definitie te leiden tot een verbetering van het veiligheidsniveau.

In Bijlage B staat daarom bij de normen waar deze PGS-richtlijn naar verwijst, ook een jaartal. Het gaat om de versie van de norm met dat jaartal, inclusief wijzigings- of correctiebladen. Dat betekent dat deze versie blijft gelden zolang de PGS-richtlijn op dit punt niet is gewijzigd.

Uitzondering voor normen via andere wetten en regels

Soms zijn normen rechtstreeks van toepassing. Bijvoorbeeld omdat andere wetten en regels naar die norm verwijzen. Dat geldt bijvoorbeeld voor normen die horen bij bindende Europese regels. Voor die normen geldt dat de versie die in die wetten en regels staat, bepalend is.

2Beschrijving lithium-houdende energiedragers in EOS’en

2.1Over lithium-houdende energiedragers

2.1.1Algemene informatie

Aan een EOS zijn diverse typen gevaren verbonden, zoals:

  • Gevaren van het instabiel worden van de energiedrager
  • Gevaren van het vrijkomen van het elektrolyt
  • Elektrische gevaren

Deze PGS richtlijn richt zich op de specifieke gevaren van de toepassing van lithium-houdende energiedragers. Overige gevaren, zoals elektrische gevaren, worden alleen meegenomen voor zover zij een direct effect hebben op de lithium houdende energiedrager. Overige elektrische gevaren, zoals bijvoorbeeld kortsluiting of contact met spanning voerende delen, zijn reeds geregeld in andere wet- en regelgeving, zoals de Arbowetgeving en productwetgeving (o.a. het Warenwetbesluit elektrisch materiaal). Zie Hoofdstuk 5 voor de relatie met wet- en regelgeving.

2.1.2Gevaren van lithium-houdende energiedragers

Het primaire gevaar verbonden aan het gebruik van lithium-houdende energiedragers is het kunnen optreden van een zogeheten thermal runaway.

Een thermal runaway is een ongecontroleerde toename in temperatuur als gevolg van een grotere warmteproductie dan warmteafvoer. De temperatuurtoename is bij een thermal runaway het gevolg van een positief feedbackmechanisme. Een toename in de temperatuur leidt tot een toename van de reactiesnelheid en bijgevolg (in het geval van een exotherme reactie) tot een toename van de warmteproductie. Als deze extra warmte niet of niet snel genoeg afgevoerd kan worden, stijgt de temperatuur van het reactiemengsel, waardoor de reactiesnelheid en de warmteproductie verder toenemen.

Een thermal runaway reactie leidt tot een zeer snelle toename van de druk en de temperatuur en bijgevolg een ontleding, een explosie en/of brand van de energiedrager, waarbij zeer giftige pyrolyseproducten vrijkomen. Stoffen die kunnen vrijkomen zijn onder meer oplosmiddelen, koolmonoxide en HF (waterstoffluoride) waarbij in geval van blootstelling, afhankelijk van de concentraties, ernstige gezondheidseffecten kunnen optreden. Er kunnen overigens nog vele andere gevaarlijke stoffen vrijkomen die in de anode en kathode zijn verwerkt, afhankelijk van de hoogte van de temperatuur van de thermal runaway.

Bij het blussen kan corrosief en giftig bluswater ontstaan waarbij ingezet personeel van de brandweer, andere hulpverleners, omstanders en bewoners blootgesteld kunnen worden. Een ander gevaar van de toepassing van lithium-houdende energiedragers is het vrijkomen van het elektrolyt in geval van beschadiging van de omhulling van de energiedrager. Zie Bijlage F waarin de meeste denkbare stoffen die vrij kunnen komen zijn opgenomen.

Hoewel lithium-houdende energiedragers al lange tijd bestaand, is de toepassing van deze energiedragers recent sterk toegenomen. Dit betekent ook dat er een flinke impuls is gegeven aan onderzoek en innovatie in dit vakgebied, Het veiligheidsaspect is in deze onderzoeken een belangrijk aandachts- en ontwikkelpunt. Innovatieve energiedragers die na publicatie van deze PGS op de markt komen hebben daarom mogelijk een verminderd risicoprofiel. Bij de beoordeling van een lithium-houdende EOS moet daarom een goede analyse gemaakt worden van de specifieke veiligheidsrisico's van de in het EOS toegepaste energiedragers en de chemische samenstelling van die energiedragers. Vervolgens moeten de maatregelen in deze PGS toegepastworden die proportioneel zijn aan de risico's.

2.2Over het EOS

2.2.1Algemene beschrijving EOS

In een EOS kunnen grote hoeveelheden energie worden opgeslagen in energiedragers. EOS-en worden ook toegepast om bijvoorbeeld dieselaggregaten te vervangen op festivals en als energiedrager voor e-schepen. De hoeveelheden elektrische energie die in een EOS kunnen worden opgeslagen, kunnen sterk variëren. Ongeacht de toepassing is het doel van alle EOS’en gelijk: tijdelijk elektrische energie opslaan als er te veel van voorhanden is en deze energie weer afgeven op momenten dat deze niet of minder voorhanden is. Daarnaast kan het EOS kan ook worden ingezet als stabilisatie van het elektriciteitsnet of om een schip aan te drijven. Daarbij wordt het EOS in de haven verwisseld en het ‘lege’ EOS weer aan wal opgeladen

2.2.2Onderdelen van de EOS

Globaal bestaat een EOS uit de volgende onderdelen:

  • Energiedragers;
  • Batterij Management Systeem;
  • Overige voorzieningen voor de goede en veilige functionering van een EOS zoals ventilatie, detectiesystemen, koeling en elektrische installaties.

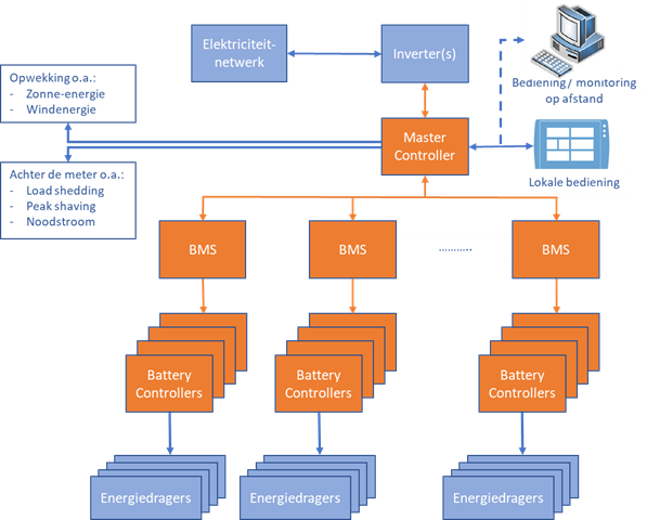
In figuur 1 is een schematische weergave gegeven van een EOS en de bijbehorende installatieonderdelen.

Afbeelding 1Schematische weergave EOS

Ter bepaling en beoordeling van de relevante risico’s zijn typicals van veel voorkomende EOS’en gedefinieerd. Een typical is een vereenvoudigde weergave van een installatie, toepassing van een installatie of een onderdeel van een installatie.

Het doel van de typicals is om de meest voorkomende EOS’en en toepassingen te beschrijven en voor deze EOS’en de risico’s en daarbij behorende doelen en maatregelen te bepalen.

Voor EOS’en die niet vallen onder één van de typicals, maar die wel vallen binnen het toepassingsbereik van de richtlijn zoals beschreven in Paragraaf 1.2, is maatwerk vereist.

2.2.3Typicals

Binnen het toepassingsgebied van deze richtlijn zijn de volgende typicals onderscheiden:

Typicals op basis van behuizing:

  1. Zelfstandig EOS in aangepaste container
  2. Energieopslagpark
  3. EOS in de open lucht op basis van modulaire energiedragerbehuizingen

Typicals op basis van plaatsing:

  1. Mobiel EOS
  2. Inpandig EOS met eigen ruimte
  3. Inpandig EOS in een open ruimte

In het kader van de risicobenadering is de typical “Zelfstandig EOS in aangepaste container” geselecteerd als basis typical en de overige uitvoeringen als zogenaamde delta typicals.

Opmerking: de hieronder getoonde foto’s typicals zijn illustratief voor de betreffende typical en niet als voorbeeld van een correcte uitvoering.

Typical 1: Zelfstandig EOS in (aangepaste) container – basis typical

Het zelfstandig EOS in aangepaste container, of andere behuizing, met een maximaal opgesteld vermogen van 5MW is de basis typical die als uitgangspunt is genomen voor de risicobenadering en de bepaling van de relevante scenario’s zoals beschreven in Hoofdstuk 3.

Kenmerken typical 1:

  • Stationair opgesteld EOS
  • Opgesteld in een aangepaste container

Toegepast bijvoorbeeld als opslag van windenergie, Afbeelding 2.

Afbeelding 2PV- en windenergie opslag

Typical 2: Energieopslagpark

In afwijking van de basis typical worden meerdere zelfstandige EOS’en in aangepaste containers, of andere behuizing, op één locatie aan elkaar gekoppeld samen een systeem vormend. In deze opstelling kunnen de PCSs (Power Conversion Systems) ondergebracht zijn in één of meerdere losstaande containers of bouwwerken.

Kenmerken typical 2:

  • Stationair opgesteld EOS
  • Opgesteld in een aangepaste container
  • Meerdere gekoppelde EOS’en

Toegepast bijvoorbeeld als EOS bij een zonne- of windmolenpark, Afbeelding 3.

Afbeelding 3Energieopslagpark

Typical 3: EOS in de open lucht op basis van modulaire energiedragerbehuizingen

In afwijking van de basis typical wordt in deze opstelling wordt geen gebruik gemaakt van containers met daarin rekken met energiedragers. Deze behuizing is specifiek ontwikkeld voor de energiedrager. Energieconversiesystemen zijn ondergebracht in een andere behuizing.

Kenmerken typical 3:

  • Stationair opgesteld EOS
  • Opgesteld in een speciaal voor het EOS bedoelde behuizing
  • Meerdere gekoppelde EOS’en

Toegepast bijvoorbeeld als netstabilisatie of arbitrage in het elektriciteitsnet, Afbeelding 4

Afbeelding 4EOS in de open lucht op basis van modulaire energiedragerbehuizingen

Typical 4: Mobiel EOS

In afwijking van de basis typical is dit EOS bedoeld om tijdelijk gebruikt te worden op locatie. Een mobiel EOS heeft geen permanente standplaats. Er is op deze locatie geen vaste fundering en infrastructuur voor het EOS aanwezig.

Kenmerken typical 4:

  • Mobiel opgesteld EOS
  • Opgesteld in een aangepaste container
  • Opgesteld in de open lucht of inpandig tijdens de bouwfase op een goed geventileerde plaats

Toegepast bijvoorbeeld op evenementen of bouwlocaties, Afbeelding 5, maar ook om binnenvaartschepen te elektrificeren.

Afbeelding 5Mobiel EOS

Subcategorieën van deze typical zijn:

  • Mobiele EOS op een verrijdbaar onderstel, gemonteerd op een aanhangwagen of voertuig, Afbeelding 6. Een EOS-achtige toepassing waar gebruik wordt gemaakt van de lithium-ion tractiebatterij van het voertuig valt buiten de werkingssfeer van deze PGS. Het bevoegd gezag zal bij de beoordeling daarvan maatwerk moeten verrichten.

Afbeelding 6Mobiel EOS op een verrijdbaar onderstel

  • Kleinschalige (20kWh<capaciteit<100kWh) mobiele EOS'en, Afbeelding 7

Afbeelding 7Kleinschalig mobiel EOS

  • Hybride (waterstof/diesel) aggregaten: combinatie tussen een aggregaat en een EOS Afbeelding 8

Afbeelding 8Hybride systemen

Afbeelding 9Geïntegreerd systeem

Typical 5: Inpandig EOS met eigen ruimte

In afwijking van de basis typical wordt dit EOS geplaatst in een specifieke energieopslagruimte binnen een gebouw. De energieconversiesystemen kunnen zowel in de energiedragerruimte als daarbuiten geplaatst zijn.

Kenmerken typical 5:

  • Stationair opgesteld EOS
  • Opgesteld in een eigen ruimte
  • Maximaal opgesteld vermogen 5 MW per gebouwdeel

Toegepast bijvoorbeeld als noodstroomvoorziening of als energieopslag vanwege het grootschalig opwekken van energie via PV-panelen voor eigen gebruik, Afbeelding 10

Afbeelding 10Inpandig EOS met eigen ruimte

Typical 6: Inpandig EOS in een open ruimte

In afwijking van de basis typical is dit EOS bedoeld als klein EOS (met totaal opgesteld vermogen >20kWh) in een specifieke behuizing voor plaatsing in een open ruimte binnen een gebouw.

Kenmerken typical 6:

  • Stationair opgesteld EOS
  • Opgesteld in een ruimte die primair voor een andere functie bedoeld is op maaiveldniveau
  • Maximale bezetting ruimte 1 persoon per 50m2 bruto vloeroppervlakte of een specifieke gebruikersfunctie

Typische toepassing van deze EOS is als energievoorziening (snelladen) voor vorkheftrucks, Afbeelding 11. Hierdoor wordt voorkomen dat het elektriciteitsnet vanwege het snelladen onevenredig wordt belast.

Afbeelding 11Inpandig EOS in open ruimte

2.2.4Hergebruikte energiedragers

Bij toepassing van hergebruikte (“Second-use”) energiedragers in één van de gedefinieerd typicals wordt uitgegaan dat het risico vergelijkbaar is met nieuwe energiedragers mits aan onderstaande voorwaarden wordt voldaan voor de juridische en technische aspecten.

Juridisch aspect

De producentenverantwoordelijkheid moet op een correcte manier worden gedragen dan wel overgedragen. Doorgaans is de originele fabrikant akkoord met het her-toepassen van een energiedrager, maar niet met het dragen van de producentenverantwoordelijkheid. Deze verantwoordelijkheid kan op twee manieren geregeld worden:

  1. Producent behoudt de producentenverantwoordelijkheid en daarmee het risico op het her-toepassen van de energiedrager. Het product wordt dan als hergebruikte energiedrager op de markt gezet.
  2. Producent draagt de producentenverantwoordelijkheid over naar een door de overheid erkend recycle bedrijf die het afval weer product mag noemen (aangemerkt als einde afval). De originele producent heeft aan zijn recycle verplichting voldaan en de nieuwe producent (product hergebruik) draagt de producentenverantwoordelijkheid.

Technisch aspect

De nieuwe producent zal naar juiste kennis en kunde moeten handelen en de hergebruikte energiedrager toepassen zoals dit door de originele producent is ontworpen. Daar deze ‘tweede gebruiker’ doorgaans niets veranderd aan de chemische samenstelling van het product is het van uiterst belang dat deze de cellen binnen de door de fabrikant vastgestelde parameters gebruikt. Hier moet ook rekening gehouden worden met de door de fabrikant vastgestelde acceptabele bandbreedtes van toenemende interne weerstand, warmte ontwikkeling en cel vermorsingen. Het is daarmee ook cruciaal dat de tweede gebruiker kennis heeft van en toegang heeft tot informatie over de originele energiedrager. Automotive accu's bijvoorbeeld, worden ontworpen door fabrikanten specifiek voor de betreffende auto of toepassing. Waardoor over de jaren erg veel verschillende samenstellingen zijn ontstaan.

Een volgende belangrijke factor is dat de tweede gebruiker het originele BMS of vergelijkbaar BMS toepast en rekening houdt met de door de originele fabrikant toegepaste temperatuur sensoren.

Het is ten zeerste afgeraden dat de tweede gebruiker overige onderdelen van het ‘pack’ nogmaals gaat toepassen, tenzij de originele fabrikant dit toestaat. Om verschillende redenen zijn packs afgedankt en dat is veel gevallen niet dankzij de energiedrager zelf, maar door aanvullende elektronica. Hierbij moet gedacht worden aan schakelaars en sensoren.

Een energiedrager kan veilig hergebruikt worden als deze tijdens prestatietesten resultaten laat zien in lijn met deze van de originele fabrikant.

3Risicobenadering

3.1Basisveiligheidsniveau

Bij het uitvoeren van de activiteiten die vallen onder het toepassingsbereik van deze PGS-richtlijn, wordt ervan uitgegaan dat een basisveiligheidsniveau aanwezig is. Dit is op te delen in vier soorten maatregelen:

  • beschermende maatregelen die volgens wet- en regelgeving standaard bij de activiteiten nodig zijn;
  • maatregelen die volgens bewezen en geaccepteerde goede praktijken niet weg te denken zijn. Dit zijn maatregelen voor ontwerp, constructie, in bedrijf nemen, gebruik, onderhoud of modificatie, inspectie en uit bedrijf nemen;
  • good housekeeping. Dit is een begrip dat staat voor de algemene zorg bij, netheid en orde van een activiteit of een bedrijfsonderdeel. Good housekeeping is een belangrijke factor bij het voorkomen van gevaarlijke situaties. Er wordt vanuit gegaan dat een bedrijf deze zaken op orde heeft, zoals ook is beschreven in de zorgplichtartikelen van de Omgevingswet en de Arbeidsomstandighedenwet;
  • maatregelen goed vakmanschap. Dit staat voor vaardigheden van werknemers om kwalitatief goed werk te leveren, en daarbij veilig en gezond te werken.

Uitgangspunt is dus dat een bedrijf met bovenstaande maatregelen in werking is.

In deel C staat meer uitleg over maatregelen die horen bij het basisveiligheidsniveau.

3.2Risicobenadering

Risicobenadering als basis

Deze PGS-richtlijn is gebaseerd op een risicobenadering waarbij op een systematische manier doelen en maatregelen zijn geformuleerd. Op basis van kennis en kunde van deskundigen van bedrijfsleven en overheid zijn verschillende scenario's geïdentificeerd. Een scenario is een reeks opeenvolgende gebeurtenissen die leiden tot een ongewenste (gevaarlijke) gebeurtenis.

Het risico is altijd een combinatie van de ernst van de gevolgen (effect) van een (ongewenste) gebeurtenis en de waarschijnlijkheid (kans) dat de gebeurtenis zich voordoet: risico = kans × effect.

De kans is aangeduid met de cijfers 1 voor kleine kans tot en met 5 voor de grootse kans. Het effect is aangeduid met de letters A voor klein effect tot en met E voor het grootste effect. Scenario's met de kleinste kans of met het kleinste effect worden beschouwd als scenario met een laag risico. Deze staan niet in de PGS-richtlijn. De scenario's met een middelhoog tot hoog risico zijn in deze PGS-richtlijn beschreven.

Op basis van een scenario is een doel beschreven om ervoor te zorgen dat:

  • de kans op de ongewenste gebeurtenis zo veel mogelijk wordt beperkt, en
  • de nadelige gevolgen van de ongewenste gebeurtenis worden voorkomen of zo veel mogelijk worden beperkt.

Soms zijn er meerdere scenario's die met hetzelfde doel kunnen worden gedekt. Per doel zijn er een of meer maatregelen uitgewerkt die er samen voor moeten zorgen dat aan het doel wordt voldaan. Een maatregel kan van belang zijn voor meerdere doelen. De risicobenadering geeft de gebruiker van de PGS-richtlijn meer inzicht in het 'waarom' van opgenomen maatregelen.

Methode

Voor de risicobenadering zijn verschillende methodes mogelijk. Vaak is de SWIFT-methode gebruikt. SWIFT staat voor Structured What If Technique. Deze methode is gebruikt in combinatie met scenario-identificatie op basis van verschillende bronoorzaken afkomstig uit de HAZOP-methode. HAZOP staat voor Hazard en Operability.

Meer informatie over de gebruikte methodes staat in de Handreiking generieke risicobenadering.

Scenario's met laag risico

Scenario's met een laag risico worden niet in deze PGS-richtlijn behandeld. Dit betekent niet dat een bedrijf daar geen aandacht aan hoeft te besteden. Maatregelen voor scenario's met een laag risico kunnen ook door andere wetten, regels, richtlijnen of afspraken worden geborgd.

Risicoanalyse verplicht volgens wetgeving

De scenario's in deze PGS-richtlijn horen bij de risicoanalyse die het PGS-team heeft uitgevoerd. Voor sommige activiteiten geldt ook een wettelijke plicht om een risicoanalyse uit te voeren. Bedrijven zijn bijvoorbeeld op grond van het Warenwetbesluit drukapparatuur 2016 (WBDA 2016) verplicht om voor installaties die hieronder vallen een risicoanalyse uit te voeren. De risicoanalyse van het PGS-team komt niet in de plaats van deze verplichte risicoanalyse.

Scenario's die niet zijn uitgewerkt

Scenario's gaan uit van ongewenste gebeurtenissen. Bij het identificeren van scenario's zijn niet alle ongewenste gebeurtenissen meegenomen. Terrorisme en neerstortende vliegtuigen zijn daar voorbeelden van. Scenario's die voortkomen uit natuurgeweld, zijn als dat relevant is wel benoemd, maar niet verder uitgewerkt in doelen en maatregelen. De enige uitzondering is blikseminslag. Voor natuurgeweld, zoals overstromingen en aardbevingen, geldt dat de kans hierop afhangt van de locatie van de activiteit. Bedrijven moeten zelf beoordelen of er een verhoogde kans is op aardbevingen of overstromingen en ook wat de gevolgen van zo'n gebeurtenis kunnen zijn voor de veiligheid. Aan de hand daarvan kan een bedrijf in overleg met het bevoegd gezag vaststellen welke maatregelen nodig zijn om de gevolgen te beperken.

Bedrijven die onder de Seveso-richtlijn vallen en worden beschouwd als hogedrempelinrichting, moeten in het veiligheidsrapport ingaan op natuurlijke oorzaken van zware ongevallen, zoals aardbevingen of overstromingen.

Aanpak risicobenadering PGS 37-1

Een toelichting op de PGS-risicobenadering en hoe de PGS-teams deze hebben aangepakt, staat in de Handreiking generieke risicobenadering.

De risicobenadering is uitgevoerd in sessies met het PGS 37-1 team, Bijlage H, onder begeleiding van een externe deskundige, en is gebaseerd op een representatieve gangbare lithium-houdende EOS. De risicobenadering is niet uitputtend. Het is altijd mogelijk dat zich scenario's voordoen die niet zijn beschreven.

Voor deze PGS is de BowTie methodiek gebruikt om onderscheidt te kunnen maken tussen oorzaakscenario’s en gevolgscenario’s. De directe oorzaak categorieën vanuit de PGS 6 in combinatie met de gidswoorden vanuit de SWIFT-methode zijn toegepast voor een gestructureerde identificatie van potentiële oorzaakscenario’s.

De risicoanalyse geeft een kwalitatief inzicht in de kans en gevolgen van een scenario. Het PGS-team heeft de risico’s van de scenario’s geëvalueerd, geclassificeerd en gerangschikt. Daarbij is gebruikgemaakt van de kwalitatieve risicomatrix van de generieke risicobenadering. Hiermee is bepaald of het scenario relevant is voor de PGS. Als het scenario relevant is voor de PGS, identificeert het team maatregelen op basis de huidige stand der techniek (bijvoorbeeld uit bestaande PGS'en, gehanteerde normen en andere referentiedocumenten). Als het om nieuwe activiteiten gaat, zal in overleg met betrokken experts worden bekeken welke maatregelen toegepast worden en/of toepasbaar zijn.

De risicomatrix is vervolgens gebruikt om te beoordelen of de maatregel:

  • het risico vermindert,
  • de kans op optreden van de ongewenste gebeurtenis verkleint, of
  • de omvang of ernst van de gevolgen vermindert.

Voor de geïdentificeerde maatregelen is vervolgens getoetst of ze als maatregel in de PGS moeten worden opgenomen. Dit gebeurt op basis van de gezamenlijke kennis en inzichten van deskundigen in het PGS-team.

In dit deskundig oordeel worden dus meerdere aspecten meegewogen. In elk geval zijn dit wettelijke randvoorwaarden, zoals de best beschikbare techniek, de stand van de wetenschap en de arbeidshygiënische strategie. De positie van het scenario in de matrix is daarbij een hulpmiddel dat inzicht geeft. De risicomatrix kan niet worden gezien als normatief kader.

4Scenario's

Dit hoofdstuk beschrijft de scenario's die realistisch en relevant zijn voor lithium-houdende EOS’en.

De scenario's zijn onderverdeeld in oorzaak- en gevolgscenario’s per typical.

Elk scenario heeft een nummer. Het is weergegeven als S1, S2 en verder. Bij elk scenario horen doelen. Die zijn aangegeven met de nummers van de doelen, dus D1, D2 en verder. De beschrijvingen van de doelen staan in Hoofdstuk 6. Bij de maatregelen in Hoofdstuk 7 is steeds aangegeven welke scenario's daar een rol bij spelen

4.1Scenario’s van toepassing op typical 1 - Zelfstandig EOS in aangepaste container (basis typical)

4.1.1Oorzaakscenario’s

4.1.2Gevolgscenario’s

4.2Scenario’s van toepassing op typical 2 - Energieopslagpark

Alle scenario’s van de basis typical zijn van toepassing op de delta-typical van een Energieopslagpark.

Er zijn geen aanvullende scenario’s geïdentificeerd. De scenario’s van de basis typical die afwijkend verlopen zijn hieronder beschreven.

4.2.1Oorzaakscenario’s

De volgende oorzaakscenario’s van de basis-typical zijn van toepassing maar verlopen, op onderdelen, afwijkend:

  • S5 - Fouten ontstaan door het laadproces (laden en ontladen). In een EOS-park kunnen meerdere EOS’en van verschillende fabrikanten gekoppeld worden waardoor kans op optreden van dit scenario groter is.
  • S7 - Mechanische Impact van buitenaf. In een EOS-park is er een grotere kans dat er hijsactiviteiten en verkeer rond een EOS zijn. Doordat de EOS’en op een park gekoppeld zijn kan de impact, van bijvoorbeeld een vallende wiek van een windturbine, op één EOS leiden tot kortsluitstroom naar de aangesloten EOS’en met een mogelijke verdere escalatie tot gevolg.
  • S9 - Externe aanstraling (brand). Begroeiing op het EOS-park kan dienen als aanvullende brandoorzaak of kan leiden tot een hogere brandlast rond een EOS.
  • S12 - Vandalisme. Afwijkend op de basis typical geldt voor een park met meerdere EOS’en dat het park beveiligd moet worden tegen vandalisme en niet (allen) het EOS zelf.

4.2.2Gevolgscenario’s

Het volgende gevolgscenario van de basis-typical is van toepassing maar verloopt, op onderdelen, afwijkend:

  • S19 - Escalatie naar omgeving. In geval van een EOS-park wordt onder escalatie naar de omgeving ook escalatie naar de andere EOS’en op het park verstaan.

4.3Scenario’s van toepassing op typical 3 - EOS in de open lucht op basis van modulaire energiedragerbehuizingen

Met uitzondering van het S8 Interne aanstraling door brand buiten het energiedragercompartiment, zijn alle scenario’s van de basis typical van toepassing op de delta-typical van een EOS in de open lucht op basis van modulaire energiedragerbehuizingen. Er zijn geen aanvullende scenario’s geïdentificeerd. De scenario’s van de basis typical die afwijkend verlopen zijn hieronder beschreven.

4.3.1Oorzaakscenario’s

De volgende oorzaakscenario’s van de basis-typical zijn van toepassing maar verlopen, op onderdelen, afwijkend:

  • S5 - Fouten ontstaan door het laadproces (laden en ontladen). In een EOS kunnen meerdere EOS’en van verschillende fabrikanten gekoppeld worden waardoor kans op optreden van dit scenario groter is.
  • S7 - Mechanische Impact van buitenaf. In een EOS-park is er een grotere kans dat er hijsactiviteiten en verkeer rond een EOS zijn. Doordat de EOS’en op een park gekoppeld zijn kan de impact, bijvoorbeeld van een vallend rotorblad van een windturbine, op één EOS leiden tot kortsluitstroom naar de aangesloten EOS’en met een mogelijke verdere escalatie tot gevolg.
  • S9- Externe aanstraling (brand). Begroeiing op het EOS-park kan dienen als aanvullende brandoorzaak of kan leiden tot een hogere brandlast rond een EOS.
  • S12 - Vandalisme. Afwijkend op de basis typical geldt voor een park met meerdere EOS’en dat het park beveiligd moet worden tegen vandalisme en niet (allen) het EOS zelf.

4.3.2Gevolgscenario’s

Het volgende gevolgscenario van de basis-typical is van toepassing maar verloopt, op onderdelen, afwijkend:

  • S19 - Escalatie naar omgeving. In geval van een EOS-park wordt onder escalatie naar de omgeving ook escalatie naar de andere EOS’en op het park verstaan.

4.4Scenario’s van toepassing op typical 4 - Mobiel EOS

Alle scenario’s van de basis typical zijn van toepassing op typical 4. Er zijn geen aanvullende scenario’s geïdentificeerd. De scenario’s van de basis typical die afwijkend verlopen zijn hieronder beschreven.

4.4.1Oorzaakscenario’s

De volgende oorzaakscenario’s van de basis-typical zijn van toepassing maar verlopen, op onderdelen, afwijkend:

  • S2 - Beschadiging van de energiedrager doordat deze uit ophanging geraakt. Een mobiel EOS wordt regelmatig verplaatst waardoor er meer bewegingen, schokken en vibraties mogelijk zijn die kunnen leiden tot schade aan de energiedragers.
  • S7 - Mechanische impact van buitenaf. De kans wordt groter geacht dat het systeem staat in bepaalde omgevingen waar potentieel meer impacts van buiten af kunnen komen (festivalterrein, bouwplaats etc.).
  • S9 - Externe aanstraling (brand). Afhankelijk van de plaatsing van het mobiele EOS kan er een verhoogd risico op een brand in de omgeving zijn.
  • S12 - Vandalisme. Voor een mobiele EOS is bescherming tegen onbevoegden een extra aandachtspunt. Met name bij plaatsing op bijvoorbeeld een festivalterrein.

4.4.2Gevolgscenario’s

De volgende gevolgscenario’s van de basis-typical zijn van toepassing maar verlopen, op onderdelen, afwijkend:

  • S19 - Escalatie naar omgeving. Plaatsing van mobiele EOS-en moet zodanig geschieden dat escalatie naar de omgeving niet of nauwelijks kan plaatsvinden. Dit is met name van toepassing op festivals waar veel personen aanwezig zijn en bouwplaatsen waar onder ander brandbare materialen worden opgeslagen.
  • S20 - Vrijkomen van gevaarlijke dampen. Gevaarlijke dampen en gassen zijn voornamelijk een risico op plaatsen waar zich veel personen kunnen bevinden. Bij plaatsing op festivalterreinen moet dan ook rekening gehouden worden met de overheersende windrichting en voldoende vluchtmogelijkheden. Ook hier moet rekening worden gehouden met zogenoemde kwetsbare objecten.

4.5Scenario’s van toepassing op typical 5 - Inpandig EOS met eigen ruimte

Alle scenario’s van de basis typical zijn van toepassing op typical 5. Er zijn geen aanvullende scenario’s geïdentificeerd. De scenario’s van de basis typical die afwijkend verlopen zijn hieronder beschreven.

4.5.1Oorzaakscenario’s

De volgende oorzaakscenario’s van de basis-typical zijn van toepassing maar verlopen, op onderdelen, afwijkend:

  • S3 - Kortsluiting door water of technische gebreken. Door de inpandige plaatsing betreft dit oorzaken waarbij inpandig contact met water kan ontstaan (bijvoorbeeld lekkage van waterleiding of afvoeren)
  • S4 - Blikseminslag. Het risico op blikseminslag is kleiner bij een inpandige situatie, hierdoor zijn er minder maatregelen nodig en hoeft er bijvoorbeeld geen aparte installatie voor blikseminslag te worden aangebracht.
  • S7 - Mechanische impact van buitenaf. Dit risico is ook een stuk kleiner en betreft voornamelijk het aanrijdgevaar door intern transport.
  • S8 - Interne aanstralen door brand buiten energiedragercompartiment. Door inpandige plaatsing betreft dit scenario een brand in de ruimte waar het EOS staat opgesteld.
  • S9 - Externe aanstraling (brand). Dit scenario betreft een brand in het pand maar van buiten de ruimte waarin het EOS staat opgesteld.

4.5.2Gevolgscenario’s

De volgende gevolgscenario's van de basis-typical zijn van toepassing maar verlopen, op onderdelen, afwijkend:

  • S19 - Escalatie naar omgeving. Omdat bij inpandige plaatsing eventuele brandwerendheid niet te behalen met afstand moet het brandcompartiment over een WBDBO van tenminste 60 min. beschikken. Dit geldt voor alle scheidingsconstructies en doorvoeringen. Plaatsing van een EOS hoger dan 12 meter is aan speciale restricties gebonden.
  • S20 - Vrijkomen van gevaarlijke dampen Bij inwendige plaatsing is het van belang dat gassen en dampen afkomstig van een inpandige EOS-ruimte niet in anderen ruimten kunnen komen anders dan de bouwkundige EOS-ruimte. Deze gassen en dampen moeten via een 60 minuten brandwerende ventilatievoorziening worden afgevoerd naar een "veilig afvoerpunt” op tenminste 1 meter boven de hoogste daklijn

4.6Scenario’s van toepassing op typical 6 - Inpandig EOS in een open ruimte

Alle scenario’s van de basis typical zijn van toepassing op typical 6, met uitzondering van S18 Drukopbouw binnen het EOS. Er zijn geen aanvullende scenario’s geïdentificeerd. De scenario’s van de basis typical die afwijkend verlopen zijn hieronder beschreven

4.6.1Oorzaakscenario’s

De volgende oorzaakscenario’s van de basis-typical zijn van toepassing maar verlopen, op onderdelen, afwijkend:

  • S3 - Kortsluiting door water of technische gebreken. Door de inpandige plaatsing betreft dit oorzaken waarbij inpandig contact met water kan ontstaan (bijvoorbeeld lekkage van waterleiding of afvoeren)
  • S4 - Blikseminslag. Het risico op blikseminslag is kleiner bij een inpandige situatie, hierdoor zijn er minder maatregelen nodig en hoeft er bijvoorbeeld geen aparte installatie voor blikseminslag te worden aangebracht.
  • S7 - Mechanische impact van buitenaf. Voor een inpandige EOS betreft met name het risico van aanrijdingen met interne transportmiddelen.
  • S8 - Interne aanstralen door brand buiten energiedragercompartiment. Door inpandige plaatsing betreft dit scenario een brand in de ruimte waar het EOS staat opgesteld.
  • S9 - Externe aanstraling (brand). Dit scenario betreft een brand in het pand maar van buiten de ruimte waarin het EOS staat opgesteld.

4.6.2Gevolgscenario’s

Het volgende gevolgscenario van de basis-typical is van toepassing maar verloopt, op onderdelen, afwijkend:

  • S19 - Escalatie naar omgeving. Separaat geplaatste EOS in een open ruimte moeten aan dezelfde eisen voldoen als in de open lucht geplaatste EOS-en. Het EOS moet vrij staan van muren en met vrij blijven van eventueel in een binnenruimte opgeslagen materialen •
  • S20 - Vrijkomen van gevaarlijke dampen. Omdat eventueel vrijkomende gassen of dampen zich kunnen ophopen in de ruimte waar het EOS is geplaatst moet een brandwerend gas/dampafvoersysteem zijn aangebracht

5Richtingaanwijzer wet- en regelgeving Normatief

5.1Inleiding Normatief

Deel B van deze PGS beschrijft de doelen en maatregelen die kunnen worden getroffen om aan de doelen te voldoen en daarmee de veiligheid te waarborgen.

Elke maatregel beoogt een risico te verminderen. Dit gaat om hoge en middelhoge risico's voor:

  • Omgevingsveiligheid: Het voorkomen van ongewone voorvallen en het beperken van de gevolgen daarvan voor de omgeving met het oog op het waarborgen van de veiligheid voor de omgeving;
  • Arbeidsveiligheid: Het voorkomen van ongevallen met gevaarlijke stoffen en het beperken van de gevolgen daarvan en het voorkomen van blootstelling van werknemers aan gevaarlijke stoffen;
  • Brandbestrijding en Rampenbestrijding: Het beperken van de gevolgen van een brand, incident met gevaarlijke stoffen of ramp en het borgen van een doelmatige rampenbestrijding.

De meeste maatregelen hebben grondslagen in meerdere wetten. Bij elke maatregel staat deze grondslag vermeld. Daarmee wordt duidelijk dat:

  • maatregelen die zijn gesteld voor de omgevingsveiligheid, moeten worden nageleefd op grond van de Omgevingswet. In Hoofdstuk 7 zijn deze maatregelen aangeduid met Omgevingsveiligheid (Omgevingsveiligheid) en met Brandpreventie (Brandpreventie en mitigatie Omgevingsveiligheid);
  • maatregelen die zijn gesteld in het belang van de arbeidsveiligheid en gezondheid, moeten worden nageleefd op grond van de Arbeidsomstandighedenwet en Warenwet. In Hoofdstuk 7 zijn deze maatregelen aangeduid met Arbeidsveiligheid (Arbeidsveiligheid);
  • maatregelen die zijn gesteld in het belang van brand- of rampenbestrijding, moeten worden nageleefd op grond van de Wet veiligheidsregio's. In Hoofdstuk 7 zijn deze maatregelen aangeduid met Rampenbestrijding (Brand- of Rampenbestrijding).

In deel B staan eerst de doelen in Hoofdstuk 6 en daarna maatregelen in Hoofdstuk 7. De doelen zijn gekoppeld aan scenario's uit Hoofdstuk 4 en maatregelen zijn gekoppeld aan doelen uit Hoofdstuk 6.

5.2Omgevingsveiligheid Normatief

De Omgevingswet gaat over de fysieke leefomgeving en activiteiten die daar gevolgen voor hebben of kunnen hebben. Het Besluit activiteiten leefomgeving (Bal) bevat regels voor milieubelastende activiteiten. Met het oog op het waarborgen van de veiligheid staan in het Bal regels over activiteiten met gevaarlijke stoffen.

5.2.1Besluit activiteiten leefomgeving (Bal) Normatief

Het voornemen bestaat om PGS 37-1 aan te wijzen in het Besluit Activiteiten Leefomgeving. In de aanloop daar naar toe zal in een notitie duidelijk worden beschreven op welke wijze bedrijfsleven en overheden gebruik kunnen maken van PGS 37-1 in de periode totdat PGS 37-1 is aangewezen in het Bal.

Gelijkwaardige maatregelen

De Omgevingswet en het Bal maken het mogelijk om een andere maatregel te treffen dan de voorgeschreven maatregel.

Voor de maatregelen in deze PGS-richtlijn is het nodig om vooraf toestemming van het bevoegd gezag te krijgen voor het toepassen van een gelijkwaardige maatregel. Er mag niet met de activiteit worden gestart voordat er toestemming is met een besluit van het bevoegd gezag.

Meer concreet: waar het Bal voorschrijft dat – met het oog op het waarborgen van de veiligheid – moet worden voldaan aan deze PGS-richtlijn, mag dus ook een andere gelijkwaardige maatregel worden getroffen. Het bevoegd gezag toetst de gelijkwaardigheid aan het oogmerk van de voorgeschreven maatregel. Zoals hiervoor al is aangegeven, wordt dit oogmerk ingevuld met de doelen van deze PGS-richtlijn. Het gaat er dan om dat in dezelfde mate wordt bijgedragen aan het realiseren van het gestelde doel. Bij de beoordeling van de gelijkwaardigheid spelen de scenario's en de doelen die zijn weergegeven in Hoofdstuk 4 en Hoofdstuk 6 van deze PGS-richtlijn, daarom een belangrijke rol.

Naast een beoordeling op gelijkwaardigheid in het kader van omgevingsveiligheid kan voor een bepaalde maatregel ook een beoordeling nodig zijn op gelijkwaardigheid voor arbeidsveiligheid of brand- en rampenbestrijding. Dit is het geval als naast de Omgevingswet (Omgevingsveiligheid of Brandpreventie) ook de Arbeidsomstandighedenwetgeving (Arbeidsveiligheid) of de Wet veiligheidsregio's (Rampenbestrijding) de wettelijke grondslag is voor de maatregel. Paragraaf 5.2.2 geeft uitleg over gelijkwaardigheid in het kader van de Arbeidsomstandighedenwet.

Maatwerk in Bal

Het Besluit activiteiten leefomgeving biedt ruime mogelijkheden voor maatwerk. Hierdoor is het mogelijk om in specifieke gevallen onnodige belemmeringen voor het uitvoeren van activiteiten weg te nemen. Dit biedt een initiatiefnemer bijvoorbeeld kansen voor innovatieve activiteiten. Maatwerk kan in specifieke gevallen ook nodig zijn voor bescherming van de fysieke leefomgeving, bijvoorbeeld als aanvullende maatregelen nodig zijn om significante verontreiniging tegen te gaan of om aan omgevingswaarden te voldoen. Dat mogelijkheid tot maatwerk ruim wordt geboden, betekent niet dat maatwerk breed moet worden toegepast. Uiteraard is maatwerk geen vrijbrief voor het naar eigen inzicht aanpassen van de regels. Zo is maatwerk uitdrukkelijk niet bedoeld om zonder aanleiding af te wijken van de in algemene regels geformuleerde preventieve en technische maatregelen. Maatwerk moet steeds adequaat worden gemotiveerd, en het toepassen van maatwerk is voorzien van rechtsbescherming.

Omgevingsveiligheid/Bal:

Om aan de eisen m.b.t. omgevingsveiligheid te voldoen treft degene die de activiteit verricht de volgende maatregelen:

MW1, M2, M3, M4, M5, M6, M7, M8, M9, M10, M11, M12, M13, M14, M15, M16, M17, M18, M19, M20, M21, M22, M23, M24, M25, M26. M28, M29,M30, M31, M32, M33, M34, M35, M36, M37, M38, M39, M40, M41, M42, M43, M44, M45, M46, M47, M48, M49, M50, M51, M52, M53, M54, M55, M56, M57, M58, M59, M60, M61, M62, M63, M64, M65

5.2.2Externe veiligheidsafstanden Normatief

Een externe veiligheidsafstand zorgt voor bescherming van gebouwen en locaties waar mensen gedurende een periode verblijven. Het gaat om gebouwen en plekken buiten de begrenzing van de locatie van de activiteit.

Voor [activiteit deze PGS] zijn de veiligheidsafstanden opgenomen in [paragraaf 4.x] van het Besluit activiteiten leefomgeving.

Voor [activiteit deze PGS] zijn de veiligheidsafstanden opgenomen in het Besluit kwaliteit leefomgeving (Bkl). Het bevoegd gezag neemt deze afstanden in acht bij het verlenen van de omgevingsvergunningen en bij het opstellen van omgevingsplannen.

5.2.3Omgevingsplan Normatief

Het omgevingsplan bevat alle regels over de fysieke leefomgeving die de gemeente stelt binnen haar grondgebied. De gemeente kan bijvoorbeeld regels stellen ten aanzien van bluswatervoorzieningen, bereikbaarheid van hulpdiensten en opstelplaatsen voor de brandweer. Activiteiten met gevaarlijke stoffen kunnen van invloed zijn op deze maatregelen en een PGS-richtlijn kan invulling geven aan die maatregelen.

Het gaat dan om maatregelen die in Hoofdstuk 7 zijn opgenomen met het belang van de omgevingsveiligheid als oogmerk. Deze zijn herkenbaar aan de markeringen Brandpreventie.

5.3Arbeidsveiligheid Normatief

In de Arbeidsomstandighedenwet staan verplichtingen met het oog op de veiligheid en gezondheid van werknemers. Voor bedrijven waar wordt gewerkt met gevaarlijke stoffen, zijn het voorkomen van ongevallen met die stoffen en het beperken van de gevolgen daarvan voor werknemers belangrijke doelen. Een ander belangrijk doel is het voorkomen van blootstelling aan gevaarlijke stoffen bij werknemers.

In het Arbeidsomstandighedenbesluit, een verdere uitwerking van de doelvoorschriften in de Arbeidsomstandighedenwet, staan nadere regels waaraan zowel werkgever als werknemer zich moet houden om arbeidsrisico's tegen te gaan. De Arbeidsomstandighedenwet en het Arbeidsomstandighedenbesluit geven in sommige artikelen de minister van SZW de bevoegdheid om nadere regels te stellen. Deze zijn uitgewerkt in de Arbeidsomstandighedenregeling. Deze regeling geeft dus nadere uitleg voor bepaalde onderwerpen uit de Arbeidsomstandighedenwet en het Arbeidsomstandighedenbesluit maar behoort ook tot de reguliere wetgeving. Een bedrijf kan dus te maken hebben met de Arbeidsomstandighedenwet, het Arbeidsomstandighedenbesluit en de Arbeidsomstandighedenregeling.

De overheid geeft via de Arbeidsomstandighedenwet een wettelijk kader met zo min mogelijk regels en administratieve lasten. Werkgevers en werknemers kunnen samen afspraken maken over hoe zij kunnen voldoen aan de voorschriften die de overheid stelt. Deze afspraken kunnen worden vastgelegd in een arbocatalogus. Een arbocatalogus is van kracht voor een bedrijfstak. Deze catalogus beschrijft technieken en manieren, goede praktijken, normen en praktische handleidingen voor veilig en gezond werken.

Daarnaast spelen de PGS-richtlijnen een belangrijke rol bij het bepalen of werkgevers aan hun wettelijke verplichtingen voldoen. De Inspectie SZW betrekt de PGS-richtlijnen bij het toezicht op de naleving van de wettelijke voorschriften en de handhaving daarvan. De werkgever moet maatregelen uit een PGS die zijn aangewezen in de beleidsregel PGS-richtlijnen naleven en de Inspectie SZW moet deze gebruiken bij het toezicht op de naleving. Een vanuit arbeidsomstandigheden gezien gelijkwaardige maatregel kan eveneens worden toegepast indien deze voldoet aan de criteria uit hoofdstuk 8. Eventueel kan de Inspectie SZW maatregelen uit een PGS-richtlijn via een eis tot naleving verplicht stellen. Dit staat in artikel 27 van de Arbeidsomstandighedenwet.

De maatregelen met het oog op arbeidsveiligheid zijn te herkennen aan Arbeidsveiligheid.

Gelijkwaardige maatregelen

In hoofdstuk 8 staat beschreven wat de criteria zijn voor gelijkwaardige maatregelen vanuit arbeidsomstandigheden gezien.

Arbeidsveiligheid:

Om aan de Arbeidsomstandighedenwet te voldoen voor een PGS-doel wordt in elk geval voldaan aan de volgende maatregelen:

MW1, M2, M3, M4, M5, M6, M7, M8, M9, M10, M18, M19, M20, M21, M22, M23, M24, M25, M26, M27, M28, M29, M33, M34, M35, M36, M37, M38, M39, M40, M41, M42, M43, M44, M45, M46, M47, M48, M49, M50, M51, M52, M53, M54, M55, M56, M57, M58, M61, M62, M63, M64, M65

5.4Brand- en rampenbestrijding Normatief

De veiligheidsregio's hebben de taak om gemeenten te adviseren over branden, rampen en crises. Dit staat in artikel 10 van de Wet veiligheidsregio's (Wvr).

De brandweer is een onderdeel van de veiligheidsregio. De taken van de brandweer staan in artikel 25 Wvr. Dit zijn:

  • het voorkomen, beperken en bestrijden van brand;
  • het beperken van brandgevaar;
  • het voorkomen, beperken en bestrijden van ongevallen anders dan bij brand.

Daarnaast dragen de veiligheidsregio's zorg voor:

  • de voorbereiding op de bestrijding van branden, rampen en crises;
  • het organiseren van de rampenbestrijding;
  • het adviseren van andere overheden en organisaties op het gebied van brandpreventie, brandbestrijding en het voorkomen, beperken en bestrijden van ongevallen met gevaarlijke stoffen. Hiertoe hoort ook het adviseren van het bevoegd gezag Omgevingswet over voorschriften voor brandbestrijding en rampenbestrijding in omgevingsvergunningen.

Tot slot hebben de veiligheidsregio's een wettelijke taak tot het uitvoeren van inspecties bij Seveso-inrichtingen (artikel 13.17 van het Omgevingsbesluit en artikel 61 van de Wvr) en het opleggen van een bedrijfsbrandweeraanwijzing (artikel 31 van de Wvr).

Bij het uitvoeren van deze taken gebruiken de veiligheidsregio's PGS-richtlijnen. Brandbestrijding en rampenbestrijding omvat brandveiligheid, maar ook het ongecontroleerd vrijkomen van gevaarlijke stoffen die een bedreiging vormen voor de omgeving.

Algemene (brand)veiligheidseisen voor bouwwerken zijn geen onderdeel van PGS-richtlijnen maar volgen uit het Bbl. De maatregelen die zijn gericht op brandpreventie en brandbestrijding op grond van de Omgevingswet, zijn aangeduid met Brandpreventie.

De maatregelen die zijn gesteld in het belang van de brandbestrijding en rampenbestrijding op grond van de Wvr, zijn aangeduid met Rampenbestrijding.

Wet veiligheidsregio's

Om aan de Wet veiligheidsregio's te voldoen wordt in elk geval voldaan aan de volgende maatregelen:

MW1, M2, M3, M4, M5, M6, M7, M8, M9, M10, M11, M12, M13, M14, M15, M16, M17, M18, M19, M20, M21, M22, M23, M24, M25, M26, M28, M29, M30, M31, M32, M33, M34, M35, M36, M37, M38, M39, M40, M41, M42, M44, M45, M46, M49, M50, M51, M52, M53, M54, M55, M56, M57, M58, M59, M60, M61, M62, M63

6Doelen Normatief

6.1Inleiding Normatief

In dit hoofdstuk zijn de doelen beschreven die relevant zijn voor het veilig opslaan van elektriciteit in lithium-houdende energieopslagsystemen. Met deze doelen is beoogd het risico zo veel mogelijk te beperken.

Bij elk doel staat met welke maatregelen aan het doel kan worden voldaan. Hierbij is het onderwerp van de maatregel vermeld. De volledige maatregel is beschreven in Hoofdstuk 7.

Elk doel heeft een uniek nummer. Bij de maatregelen in Hoofdstuk 7 staat steeds vermeld aan welke doelen de maatregel invulling geeft.

6.2Doelen  Normatief

7Maatregelen Normatief

7.1Inleiding bij de maatregelen Normatief

Dit hoofdstuk bevat maatregelen. Het bevat de verschillende preventieve en repressieve maatregelen die invulling geven aan de doelen zoals opgenomen in hoofdstuk 6. Dit kunnen bouwkundige, (installatie)technische en organisatorische maatregelen zijn. Als deze maatregelen zijn getroffen, wordt in elk geval aan de gestelde doelen voldaan.

Elke maatregel heeft een nummer en een onderwerp. Dit nummer en onderwerp komen overeen met de aanduiding van de maatregel bij de doelen in Hoofdstuk 6.

Bij elke maatregel is met de letters Omgevingsveiligheid, Brandpreventie, Arbeidsveiligheid en Rampenbestrijding aangegeven wat de wettelijke basis is.

Omgevingsveiligheid Maatregel gericht op omgevingsveiligheid met een grondslag in de Omgevingswet

Brandpreventie Maatregel gericht op brandpreventie en brandbestrijding met een grondslag in de Omgevingswet (adviesrol Veiligheidsregio/brandweer)

Arbeidsveiligheid Maatregel gericht op arbeidsveiligheid met een grondslag in de Arbeidsomstandighedenwet

Rampenbestrijding Maatregel gericht op brand- of rampenbestrijding met een grondslag in de Wet veiligheidsregio's

Maatregelen die vergelijkbaar zijn met direct geldende eisen uit andere wetgeving, zijn herkenbaar aan een oranje kader. Deze maatregelen hebben de letters 'MW' voor het nummer. Onder deze maatregelen staat een referentie naar de wettelijke bepaling bij de desbetreffende maatregel.

7.2Basisveiligheid Normatief

7.3Ontwerp en constructie Normatief

7.3.1Constructie en installatie Normatief

7.3.2Overige maatregelen over ontwerp en constructie  Normatief

7.4Gebruik van het EOS Normatief

7.4.1Algemeen Normatief

7.4.2Bewaken en monitoren Normatief

Tabel 1Detectieniveaus en (vervolg)acties

Detectieniveau

Nr.

Actie

10 ppm

A1

Automatisch melding en opvolging door installatieverantwoordelijke.

20 ppm

A2

A1 + Zichtbaar signaal bij toegang tot het EOS.

120 ppm

A3

A1 +A2 + Automatische doormelding naar hulpdiensten

Tabel 2Status-indicatie EOS conform de EN-IEC-60204

Kleur

Betekenis

Verklaring

Rood

Noodsituatie

Gevaarlijke situatie.

Geel

Abnormaal

Abnormale situatie. Situatie kan kritiek worden.

Groen

Normaal

Normale situatie.

7.4.3Overige aspecten voor het gebruik van het EOS Normatief

7.5Onderhoud, keuring, documentatie en training Normatief

7.5.1Onderhouden en repareren Normatief

7.5.2Keuren en inspecteren Normatief

7.5.3Registratie en documentatie Normatief

7.5.4Opleiden en trainen Normatief

7.6Veiligheid Normatief

7.6.1Algemeen Normatief

7.6.2Interne veiligheidsafstanden Normatief

Een interne veiligheidsafstand zorgt voor bescherming van gebouwen en plekken waar mensen kunnen verblijven. Het gaat om gebouwen en plekken binnen de begrenzing van de locatie van de activiteit. Een interne veiligheidsafstand kan ook voorkomen dat een incident leidt tot een domino-effect buiten deze begrenzing.

Vaste afstanden

7.6.3Brandveiligheid Normatief

7.6.4Noodplan, incidenten en calamiteiten Normatief

Binnen deze PGS wordt veel verwezen naar (inter)nationale normering. Internationale standaardisering van informatie bij incidenten met een EOS ten behoeve van de hulpdiensten is gewenst. Uit oogpunt van uniformiteit verdient het sterk aanbeveling om aan te sluiten bij de systematiek zoals vastgelegd in de ISO 17840-normenreeks voor gemotoriseerd wegverkeer.

7.6.5Pictogrammen en aanwijzingen  Normatief

8Gelijkwaardige maatregelen

Criteria voor het toepassen van gelijkwaardige maatregelen

Een gelijkwaardige maatregel is een alternatief voor een in een PGS-richtlijn beschreven maatregel. Als een bedrijf voor een in deel B genoemde maatregel een alternatief wil toepassen, dan is het van belang vooraf de volgende aspecten na te gaan:

  • Is een alternatief toegestaan?
  • Voldoet het alternatief aan de criteria waaraan het wordt getoetst?
  • Welke formele stappen zijn nodig om een alternatief toe te kunnen passen? Ook is het van belang alle gegevens goed te documenteren, omdat het bevoegd gezag of de toezichthouder moet kunnen beoordelen of de alternatieve maatregel gelijkwaardig is. Deze aspecten zijn hieronder nader toegelicht.
Mag een alternatieve maatregel worden toegepast?

Dat hangt af van de wettelijke grondslag van de maatregel. Dit is per maatregel aangeduid met:

  • Omgevingsveiligheid (Omgevingsveiligheid);
  • Brandpreventie (Brandpreventie omgevingsveiligheid);
  • Arbeidsveiligheid (Arbeidsveiligheid);
  • Rampenbestrijding (Brand- of rampenbestrijding).
De wettelijke grondslag is Arbeidsveiligheid

Deze maatregel is beschreven vanuit de doelen van de Arbeidsomstandighedenwet. Een andere dan de beschreven maatregel is mogelijk zolang de wetgeving dit toelaat. De mogelijkheid tot het treffen van (alternatieve) gelijkwaardige maatregelen geldt alleen voor de maatregelen die een nadere uitwerking vormen van de doelvoorschriften in de arbeidsomstandighedenwetgeving. Die mogelijkheid is er in elk geval niet voor middelvoorschriften uit de arbeidsomstandighedenwetgeving en verplichtingen uit verordeningen, warenwetbesluiten en productrichtlijnen, zoals bijvoorbeeld:

  • het verbod op het werken met bepaalde stoffen;
  • maatregelen in paragraaf 2a ‘Explosieve atmosferen’ van het Arbobesluit;
  • maatregelen/verplichtingen uit de Verordening persoonlijke beschermingsmiddelen, de Warenwetbesluiten drukapparatuur 2016, explosieveilig materieel 2016, Warenwetbesluit machines, enz.

In de PGS-reeks/deze PGS worden de Arbeidsveiligheid-maatregelen waarvan niet kan worden afgeweken geplaatst in een oranje blok met oranje tekst (DWW-maatregel).

Gelijkwaardigheid wil zeggen dat de alternatieve maatregel de gezondheid en veiligheid van de werknemers op minimaal hetzelfde niveau beschermt. Zie hiervoor ook onderstaand kader met criteria voor toetsing van de gelijkwaardigheid. De verantwoordelijkheid voor het onderbouwd aantonen van de gelijkwaardigheid van alternatieve maatregelen ligt bij het bedrijf. Dat vereist een zorgvuldige documentatie. Voorafgaande toestemming is niet nodig. Pas bij toezicht of ongevalsonderzoek wordt er door de Inspectie SZW getoetst.

Criteria arbeidsveiligheid voor toepassen gelijkwaardige maatregelen

Bij de toetsing hanteert de Inspectie SZW een aantal criteria:

  • Vanuit arbeidsomstandigheden gezien is een alternatieve maatregel gelijkwaardig aan de PGS-maatregel als deze voldoet aan: 1) de stand van de wetenschap en professionele dienstverlening, ook wel de stand der techniek genoemd; 2) een onveranderde trede in de arbeidshygiënische strategie; 3) het uitgangspunt dat organisatorische maatregelen geen alternatief zijn voor technische maatregelen.
  • Een alternatieve maatregel is gelijkwaardig als de gezondheid en veiligheid van de werknemers minimaal op hetzelfde niveau beschermd zijn. Het is aan de werkgever om te bepalen welke maatregelen die moet treffen om de werknemers te beschermen.
  • Gelijkwaardige maatregelen zijn een nadere uitwerking van de doelvoorschriften in de wetgeving. Voor middelvoorschriften en productrichtlijnen is het gelijkwaardigheidsprincipe niet van kracht. De beoordeling van gelijkwaardigheid van maatregelen ten behoeve van de gezondheid en veiligheid van werknemers is een taak en verantwoordelijkheid die alleen bij de Inspectie SZW ligt.
  • De Inspectie SZW beoordeelt de gelijkwaardigheid van maatregelen ten behoeve van de gezondheid en veiligheid van werknemers bij inspecties en ongevalsonderzoek in het kader van de naleving van de Arbeidsomstandighedenwet.
De wettelijke grondslag is O (Omgevingsveiligheid) of BO (Brandpreventie omgevingsveiligheid)

Deze maatregel is beschreven vanuit de doelen van de Omgevingswet. Een andere dan de beschreven maatregel is altijd mogelijk, mits deze alternatieve maatregel gelijkwaardig is. Bij de beoordeling geldt als criterium of er met het alternatief hetzelfde resultaat wordt bereikt. Dat resultaat is gekoppeld aan het doel uit deze PGS-richtlijn waarvoor de maatregel is beschreven. Het bedrijf moet de gelijkwaardigheid goed onderbouwd kunnen aantonen. Het bevoegd gezag heeft bij de toetsing een zekere beoordelingsvrijheid.

Wel moet door het bedrijf de juiste procedure worden gevolgd. Dat betekent dat bij een vergunningplichtige activiteit de gelijkwaardigheid bij het bevoegd gezag vooraf moet worden aangetoond. Het resultaat van de beoordeling wordt vastgelegd in een beschikking. Bij een niet-vergunningplichtige activiteit moet het gebruiken van een gelijkwaardig alternatief vier weken vooraf worden gemeld bij het bevoegd gezag. Er volgt geen beoordeling vooraf, die komt pas bij het toezicht aan de orde. Het bedrijf moet op elk moment de gelijkwaardigheid goed onderbouwd kunnen aantonen met documentatie.

Wettelijke grondslag is zowel A (Arbeidsveiligheid) als O (Omgevingsveiligheid) / BO (Brandpreventie omgevingsveiligheid)

Als de wettelijke grondslag voor een maatregel zowel A (Arbeidsveiligheid) als O (Omgevingsveiligheid) / BO (Brandpreventie omgevingsveiligheid) is, dan gelden alle genoemde criteria en formele eisen. Elk bevoegd gezag beoordeelt alleen op grond van de doelen die voor haar wetgevingsgebied gelden.

Het documenteren van de gelijkwaardigheid van een alternatieve maatregel Het goed onderbouwen en documenteren van de gelijkwaardigheid van een alternatieve maatregel is van belang. De wijze waarop een bedrijf dat kan doen, is afhankelijk van de specifieke omstandigheden en de aard van de maatregel. Aandachtspunten zijn in elk geval de volgende vragen:

  • Voor welke maatregel uit de PGS is de voorgestelde maatregel een alternatief?
  • Op welke scenario’s en doelen heeft de alternatieve maatregel betrekking?
  • Kan worden aangetoond dat de alternatieve maatregel in dezelfde mate de doelen uit deze PGS- richtlijn bereikt en het optreden van scenario’s voorkomt of beperkt?
  • Wat is de mogelijke samenhang en het effect daarvan tussen de alternatieve maatregel en andere maatregelen uit deze PGS-richtlijn?
  • Is er een zorgvuldige onderbouwing dat aan de criteria voor de arbeidsveiligheid (zie kader) is voldaan?
  • Zijn alle onderzoeksrapporten, bevindingen, installatiegegevens, enz. die betrekking hebben op de gelijkwaardige alternatieve maatregel, goed gedocumenteerd?

Bijlage AAfkortingen en begrippen Normatief

Deze bijlage bevat een lijst met afkortingen en begrippen die in deze PGS voorkomen. Deze PGS sluit zo veel mogelijk aan bij de begrippen uit het Besluit activiteiten leefomgeving en andere relevante wetten en regels. In de praktijk kunnen ook andere termen voorkomen. Daarom is in deze bijlage bij een aantal begrippen ook een alternatieve omschrijving gegeven, zodat duidelijk is wat met een bepaald begrip is bedoeld.

Tabel 3Afkortingen en begrippen

Bekijk deze tabel in een popup venster

Begrip of afkorting

Betekenis

Alternatieve omschrijving

Arbeidshygiënische strategie

Zie artikel 3 van de Arbeidsomstandighedenwet en artikel 4.4 van het Arbeidsomstandighedenbesluit

Accupakket

Een accupakket is een samenstelling van meerdere accu's bestaande uit meerder accucellen.

Bal

Besluit activiteiten leefomgeving

Batterij

Elke bron van door rechtstreekse omzetting van chemische energie verkregen elektrische energie, bestaande uit een of meer niet-oplaadbare of oplaadbare batterijcellen of groepen daarvan Accu
BatterijcelDe functionele basiseenheid in een batterij die wordt gevormd door elektroden,elektrolyt, een behuizing, aansluitingen en, indien van toepassing, separatoren, en die de actieve materialen bevat waarvan de reactie elektrische energie opwektAccucel
Batterij Management Systeem (BMS)Een elektronisch apparaat dat de elektrische en thermische functies van de batterij regelt of beheert, dat de gegevens over de parameters voor het bepalen van de conditie en de verwachte levensduur van de batterijen beheert en opslaat en dat communiceert met het voertuig of het apparaat waarin de batterij is ingebouwd
Batterijsysteem voor stationaire energieopslagEen oplaadbare industriële batterij met interne opslag die speciaal is ontworpen om elektrische energie op te slaan en aan het elektriciteitsnet te leveren, ongeacht de plaats waar deze batterij wordt gebruikt of de persoon door wie zij wordt gebruikt

EOS

Bbl

Besluit bouwwerken leefomgeving

BBT

Beste beschikbare technieken Dit zijn de meest doeltreffende methoden die technisch en economisch haalbaar zijn om emissies en andere nadelige gevolgen voor het milieu van een bedrijf te voorkomen of te beperken.

Begrenzing van de locatie waar de activiteit wordt verricht

Uit het Besluit activiteiten leefomgeving Dit is in de meeste gevallen de erfgrens van het terrein van het bedrijf. Maar kan ook beperkt zijn tot de grens van de plaats op het bedrijfsterrein waar de gevaarlijke stoffen aanwezig zijn.

Erfgrens Erfafscheiding Erfscheiding Perceelgrens Kavelgrens

Bevoegd gezag

Bestuursorgaan dat bevoegd is om toezicht te houden, een vergunning te verlenen of een ander besluit te nemen Meestal is dit de gemeente of provincie.

Bkl

Besluit kwaliteit leefomgeving

BOb

Bestuurlijk Omgevingsberaad VTH

Brandbare objectenOnder brandgevaarlijke objecten worden bijvoorbeeld verstaan woningen, brandbare opslagen en brandbare gebouwen. Bij objecten met een vuurbelasting kleiner dan 8 kg vurenhout-equivalent per m2 gelden geen afstandseisen.

Brandblusmiddel

Brandblusser of brandslanghaspel

Brandblusser

Blustoestel Brandblustoestel Poederblusser Blusser Handblusser

Brandwerendheid

Brandwerendheid gaat over wanden of deuren of andere delen van een constructie. Het geeft aan hoe lang een deel van een constructie een brand kan tegenhouden. De brandwerendheid wordt uitgedrukt in aantal minuten. NEN 6069 beschrijft hoe de brandwerendheid wordt bepaald.

Buitenlucht

Plaats in de open lucht met natuurlijke ventilatie Zonder mechanische hulpmiddelen is de luchtsnelheid op die plaats meestal hoger dan 2 m/s en vrijwel nooit lager dan 0,5 m/s. Op die plaats zijn geen hinderende obstakels aanwezig.

Een situatie met één wand en een dak geldt als buitenlucht.

Buitenluchtsituatie

Conformiteitsverklaring

Verklaring van een fabrikant waarin staat dat het apparaat of de installatie is gemaakt volgens code uit het ontwerp Een onafhankelijke partij (Nobo) heeft toezicht uitgevoerd op de productie.

ConditieEen maatstaf voor de algemene toestand van een oplaadbare batterij en het vermogen ervan om de gespecificeerde prestaties te leveren in vergelijking met de oorspronkelijke toestand

Degene die de activiteit verricht

Uit het Besluit activiteiten leefomgeving

installatieverantwoordelijke Exploitant Operator

EMS

Energie Management Systeem (Energy Management System).

Energiedrager

Met de energiedrager wordt de daadwerkelijke batterijcel bedoeld, daar waar de energie wordt opgeslagen. Bij een parallel schakeling van cellen geldt deze parallel schakeling ook als energiedrager, omdat deze schakeling zicht gedraagt als één cel. Een energiedrager in een EOS wordt doorgaans toegepast in de vorm van een module. Dit is een serie schakeling van cellen verpakt in een behuizing voorzien van temperatuur sensoren en meetdraden waarop een lokaal (slave) BMS gekoppeld is of kan worden.Primaire- of secundaire elektrochemische cel, Batterij

EN

Europese Norm Een Europese norm is geldig voor alle Europese lidstaten. Voor de Nederlandse markt dragen Europese normen de codering NEN-EN. In Duitsland is dat DIN-EN. Er zijn drie organisaties die Europese normen vaststellen:

  • Het Europees Comité voor Normalisatie (CEN) gaat over alle sectoren behalve elektrotechnologie en telecommunicatie.
  • Het Europees Comité voor Elektrotechnische Normalisatie (CENELEC) gaat over elektrotechniek.
  • Het Europees Normalisatie-instituut voor de Telecommunicatie (ETSI) gaat over telecommunicatie.

Enererfiedragercompartiment

Ruimte waar de Li-ion energiedragers zich bevinden.

Explosieve atmosfeer

Mengsel van lucht en brandbare stoffen in de vorm van gassen, dampen, nevels of stof, onder atmosferische omstandigheden waarin de verbranding zich na ontsteking uitbreidt tot het gehele niet-verbrande mengsel

Fabrikant

Een natuurlijke of rechtspersoon die een batterij produceert of een batterij laat ontwerpen of produceren en deze onder zijn eigen naam of handelsmerk verhandelt

Gebouwdeel

Een op zichzelf staand gebouw gekoppeld aan een ander gebouw door middel van een loopbrug of een deel van een hoofdgebouw die over een eigen ingang beschikt, niet zijnde een noodtrappenhuis.

Grenswaarde

Maximaal toegestane concentratie

HAZOP

HAZard and OPerability De HAZOP-methode is een standaard methode voor het identificeren en evalueren van procesafwijkingen en het identificeren van gevaren en ongewenste situaties.

Storingsanalyse

Hulpverleningsdiensten

Politie, ambulance, brandweer en andere organisaties van de overheid die hulp verlenen

Hulpdiensten

IEC

International Electrotechnical Commission Internationale commissie voor het ontwikkelen en publiceren van normen voor elektrische componenten en apparatuur.

In afwezigheid van personeel

Uit het Besluit activiteiten leefomgeving

Onbemand

Zonder direct toezicht

Zonder aanwezigheid van personeel

Inherent veilig

Systemen waarvan door certificatie / beproeving aantoonbaar is dat zij een minimaal risico op een thermal runaway hebben.

Voor deze systemen geldt dat voordat een thermal runaway optreedt de temperatuur hoger moet zijn en dat de temperatuur als gevolg van een thermal runway lager ligt.

Een voorbeeld hiervan zijn Lithium ijzer fosfaat energiedragers.

Installatieverantwoordelijke (IV’er)

Uit NEN-EN 50110.

Iemand die (schriftelijk) is aangewezen als direct verantwoordelijk persoon voor de bedrijfsvoering van de elektrische installatie. Voor zover noodzakelijk mogen delen van deze verantwoordelijkheid worden overgedragen aan anderen

Intern noodplan

Een intern noodplan beschrijft maatregelen om bij incidenten en calamiteiten passend te reageren met als doel ongewenste gebeurtenissen en schadelijke gevolgen daarvan te voorkomen of te beperken. Het gaat om organisatorische en technische maatregelen binnen het bedrijf.

Noodplan

Calamiteitenplan

Interne veiligheidsafstand

Minimumafstand die nodig is tussen een installatie of opslagvoorziening met gevaarlijke stoffen en andere objecten binnen de begrenzing van de locatie waar de activiteit wordt verricht of met de begrenzing van de locatie waar de activiteit wordt verricht zelf

ISO

International Organization for Standardization Internationale Organisatie voor Standaardisatie ISO stelt normen vast. Het is een samenwerkingsverband van nationale standaardisatieorganisaties in een groot aantal landen.

Laadniveau

De beschikbare capaciteit in een batterij, uitgedrukt als percentage van de nominale capaciteitState of Charge

Milieubelastende activiteit

In de Omgevingswet omschreven als een activiteit die nadelige gevolgen voor het milieu kan hebben Het Besluit activiteiten leefomgeving wijst milieubelastende activiteiten aan. De activiteiten met gevaarlijke stoffen uit deze PGS zijn aangewezen als milieubelastende activiteit.

NEN

NEN staat voor NEderlandse Norm. NEN staat ook voor het Koninklijk NEderlands Normalisatie-instituut. Dat instituut geeft NEN-normen uit.

NEN-EN

Europese norm (EN) die door het Koninklijk Nederlands Normalisatie-instituut (NEN) is aanvaard en uitgegeven

NEN-EN-IEC

Door IEC vastgestelde internationale norm De norm is als Europese Norm aanvaard. De norm is ook door het Koninklijk Nederlands Normalisatie-instituut (NEN) aanvaard en uitgegeven.

NEN-EN-ISO

Door ISO vastgestelde internationale norm De norm is als Europese Norm aanvaard. De norm is ook door het Koninklijk Nederlands Normalisatie-instituut (NEN) aanvaard en uitgegeven.

NEN-ISO

Door ISO vastgestelde internationale norm De norm is door het Koninklijk Nederlands Normalisatie-instituut (NEN) aanvaard en uitgegeven.

Noodstopvoorziening

Voorziening die een apparaat, voertuig of installatie uitschakelt of stilzet of in een veilige toestand brengt Deze is bedoeld om bij een incident of calamiteit verdere escalatie te voorkomen.

Noodstop

NPR

Nederlandse Praktijkrichtlijn Het Koninklijk Nederlands Normalisatie-instituut (NEN) geeft NPR-publicaties uit. Een NPR is een informatieve praktische uitwerking van de bepalingen in een norm. Bijvoorbeeld toelichtingen op normen, constructieve mogelijkheden, werkmethoden en fabricagegegevens.

NTA

Nederlandse Technische Afspraak Dit is een openbare afspraak tussen twee of meer belanghebbende partijen. Er is geen openbare commentaarronde en het is niet nodig dat er tussen partijen overeenstemming bestaat. Een NTA kan snel tot stand komen.

NVWA

Nederlandse Voedsel- en Warenautoriteit De NVWA bewaakt de veiligheid van voedsel en consumentenproducten, de gezondheid van dieren en planten, het dierenwelzijn en handhaaft de natuurwetgeving.

Omvormer

Een omvormer is een elektronisch apparaat dat de invoerspanning van een bepaalde spanning naar een andere spanning kan omvormen. Een omvormer kan een gelijkspanning naar een wisselspanning omvormen, of een wisselspanning naar een wisselspanning met een andere frequentie.

Onbrandbaar

Onbrandbaar bouwmateriaal of onbrandbare stoffen, materialen of producten Het gaat bij onbrandbare bouwmaterialen om onbrandbaarheid volgens NEN 6064.

Opvangvoorziening

Opvangbak

Lekbak

QRA

Quantitative Risk Assessment/Analysis Kwantitatieve risicoanalyse QRA is een rekenmethode om de externe risico’s van het gebruiken, vervoeren en opslaan van gevaarlijke stoffen inzichtelijk te maken. Voor het bepalen van de risico’s voor de externe veiligheid worden in een QRA zowel de kansen op als de effecten van incidenten met gevaarlijke stoffen in de berekening opgenomen.

Kwantitatieve risicoanalyse

REACH

Registratie, Evaluatie, Autorisatie en restrictie van CHemische stoffen

REACH is een Europese verordening over de productie van en handel in chemische stoffen. Het beschrijft waar bedrijven en overheden zich aan moeten houden. Deze verordening geldt voor alle landen van de Europese Unie.

SAFETI-NL

Programma voor QRA-berekeningen Het rekenprogramma SAFETI-NL berekent de risico’s voor de veiligheid van de leefomgeving van bedrijven en transportleidingen met gevaarlijke stoffen. Meer informatie over SAFETI staat op de website van het RIVM.

Seveso-inrichting

Een of meer Seveso-installaties op een locatie die volledig wordt beheerd door diegene die de Seveso-inrichting exploiteert, met inbegrip van de gemeenschappelijke of bijbehorende infrastructuur of activiteiten, zie Bal

Seveso-installatie

Technische eenheid waarin een gevaarlijke stof als bedoeld in artikel 3, lid 10, van de Seveso-richtlijn wordt gemaakt, gebruikt, verwerkt of opgeslagen, met inbegrip van de uitrusting, leidingen, machines, gereedschappen, private spoorwegemplacementen, laadkades, aanlegsteigers, pieren, depots en andere constructies die nodig zijn voor de werking daarvan, zie Bal

SIL

Safety Integrity Level SIL is een indicator voor het kwantificeren van risicoverlaging van systemen of processen van een installatie. De vereiste SIL-klasse hangt af van het oorspronkelijke risico dat intrinsiek verbonden is met de systemen of processen van de installatie. Zie NEN-EN-IEC 61508 of NEN-EN-IEC 61511.

State of Health

Actuele energiedragercapaciteit als percentage van de initiële energiedragercapaciteit, waarbij de fabrikant aangeeft welke State of Health nog veilig is.

SWIFT

Structured What If Technique Methode voor het uitvoeren van een risicoanalyse

Ten hoogste

Uit het Besluit activiteiten leefomgeving

Maximaal

Ten minste

Uit het Besluit activiteiten leefomgeving

Minstens

Minimaal

UPD

Uitgangspuntendocument Het uitgangspuntendocument van een brandbeveiligingsinstallatie bevat alle bouwkundige, organisatorische en installatietechnische eisen voor de te beveiligen ruimten en locaties.

VIB

Veiligheidsinformatieblad Een veiligheidsinformatieblad is een gestructureerd document met informatie over de risico's van een gevaarlijke stof of preparaat en aanbevelingen voor het veilig gebruik ervan. Het bevat alle eigenschappen van het product: van de gevaren en de chemische samenstelling tot informatie over beschermingsmiddelen, veilig gebruik, transport en afvoer.

Msds

Sds

Safety data sheet

VNG

Vereniging Nederlandse Gemeenten

VNO-NCW

Vereniging VNO-NCW is een organisatie van werkgevers. VNO-NCW is ontstaan uit een fusie van het Verbond van Nederlandse Ondernemingen (VNO) en het Nederlands Christelijk Werkgeversverbond (NCW).

Voldoet aan / Volgens / Zoals dat staat in

Overeenkomstig

VTH

Vergunningverlening, Toezicht en Handhaving

Wabo

Wet algemene bepalingen omgevingsrecht

Warmtestraling

Stralingsbelasting Warmtestralings-belasting Warmtebelasting

WBDA 2016

Warenwetbesluit drukapparatuur 2016

WBDBO

Weerstand tegen Branddoorslag en Brandoverslag WBDBO gaat over een gebouw of scheidingsconstructie.

WBDBO is een eis voor de tijd die het gebouw of de scheidingsconstructie weerstand kan bieden tegen het doorslaan of overslaan van een brand. Dit kan gaan om van binnen naar buiten, en om van buiten naar binnen.

De brandwerendheid van scheidingsconstructies bepaalt de weerstand tegen branddoorslag. WBDBO kan worden bereikt met brandwerende constructies of met afstanden, of met een combinatie daarvan. Bij brandoverslag moet een berekening volgens NEN 6068 worden uitgevoerd.

Wvr

Wet veiligheidsregio's

Bijlage BNormen en bronnen Normatief

B.1Normatieve documenten en normen Normatief

Deze bijlage bevat normen en andere documenten die zijn genoemd in de maatregelen. Voor zover een norm (zoals NEN of ISO) of een ander normdocument of een andere specificatie waarnaar in een voorschrift in deze richtlijn wordt verwezen, betrekking heeft op de uitvoering van constructies, toestellen en apparaten, wordt bedoeld de uitgegeven publicatie inclusief wijzigings- of correctiebladen zoals die op het moment van de publicatie van deze richtlijn luidde.

Tabel 4Normatieve documenten en normen

Bekijk deze tabel in een popup venster

Norm met versie

Titel

NEN 1010:2015

Elektrische installaties voor laagspanning – Nederlandse implementatie van de HD-IEC 60364-reeks

NEN-EN 1363-1:2012

Bepaling van de brandwerendheid – Deel 1: Algemene eisen

NEN 2559:2001+C1:2004+A4:2017

Onderhoud van draagbare blustoestellen

NEN 3011:2015

Veiligheidskleuren en -tekens in de werkomgeving en in de openbare ruimte

NEN 3140:2015+A3:2019

Bedrijfsvoering van elektrische installaties – Laagspanning

NEN 5056:2011

Niet-verrijdbare stalen opslagsystemen – Verstelbare palletstellingsystemen – Technische grondslagen voor het ontwerp – Afwijkingen van en aanvullingen op NEN EN 15512:2009

NEN 6060:2015+A1:2018

Brandveiligheid van grote brandcompartimenten

NEN 6063:2008

Bepaling van het brandgevaarlijk zijn van daken

NEN 6064:1991

Bepaling van de onbrandbaarheid van bouwmaterialen

NEN 6068:2016

Bepaling van de weerstand tegen branddoorslag en brandoverslag tussen ruimten

NEN 6069:2021 Ontw.

Beproeving en klassering van de brandwerendheid van bouwdelen en bouwproducten

NEN 6079:2016

Brandveiligheid van grote brandcompartimenten – Risicobenadering

NEN-EN 2:1994+A1:2004

Brandklassen

NEN-EN 3-7:2004+A1:2007

Draagbare blustoestellen – Deel 7: Eigenschappen, prestatie-eisen en beproevingsmethoden

NEN-EN 50402:2017

Elektrisch materieel voor de detectie en meting van brandbare of giftige gassen, dampen of zuurstof – Eisen aan de functionele veiligheid van vastbevestigde gasdetectiesystemen

NEN-EN-IEC 60079-10-1: 2021

Explosieve atmosferen – Deel 10-1: Classificatie van gebieden – Explosieve gasatmosferen

NEN-EN-IEC 60079-14:2014+C1:2016

Explosieve atmosferen – Deel 14: Ontwerp, keuze en opstelling van elektrische installaties

NEN-EN-IEC 60079-29-2: 2015

Explosieve atmosferen – Deel 29-2: Gas detectoren – Selectie, installatie, gebruik en onderhoud van detectoren van brandbare gassen en zuurstof

NEN-EN-IEC 60947-5-5:1998+A2:2017

Laagspanningsschakelaars – Deel 5-5: Stuurstroomkringen en schakelelementen – Elektrische noodstopinrichting met mechanische vergrendelingsfunctie

NEN-EN-IEC 61508:2010

Functionele veiligheid van elektrische/elektronische/programmeerbare elektronische systemen verbandhoudend met veiligheid

NEN-EN-IEC 61511:2003

Functionele veiligheid – Veiligheidssystemen voor de procesindustrie

NEN-EN-IEC 62305-1:2011

Bliksembeveiliging – Deel 1: Algemene principes

NEN-EN-IEC 62305-2:2012

Bliksembeveiliging – Deel 2: Risicomanagement

NEN-EN-IEC 62305-3:2011

Bliksembeveiliging – Deel 3: Fysieke schade aan objecten en letsel aan mens en dier

NEN-EN-IEC 62305-4:2011+C11:2016

Bliksembeveiliging – Deel 4: Elektrische en elektronische systemen in objecten

NEN-EN-IEC 62933-5-2:2020

Elektrische energie-opslag (EES) -systemen - Deel 5-2: Veiligheidseisen voor in het grid geïntegreerde EES systemen - Elektrochemische gebaseerde systemen

NEN-EN-ISO 13850:2015

Veiligheid van machines – Noodstopfunctie – Ontwerpbeginselen

NEN-EN-ISO 14001:2015

Milieumanagementsystemen – Eisen met richtlijnen voor gebruik

NEN-EN-ISO 4126-1:2013+A2:2019

Veiligheidsvoorzieningen voor bescherming tegen ontoelaatbare overdruk – Deel 1: Veiligheidskleppen

NEN-EN-ISO 7010:2012 met aanvullingen

Grafische symbolen – Veiligheidskleuren en -tekens – Geregistreerde veiligheidstekens

NEN-EN-ISO/IEC 17020:2012

Conformiteitsbeoordeling – Eisen voor het functioneren van verschillende soorten instellingen die keuringen uitvoeren

NEN-EN-ISO 17840 reeks:1999

Wegvoertuigen - informatie voor hulpverleners

NPR 1014:2009

Bliksembeveiliging – Leidraad bij de NEN-EN-IEC 62305- reeks

NPR 2578:2013

Beheer en onderhoud van LPG-, propaan- en butaaninstallaties

NPR 7910-1:2020+C1:2021

Gevarenzone-indeling met betrekking tot explosiegevaar – Deel 1: Gasexplosiegevaar, gebaseerd op NEN EN IEC 60079-10-1:2009

NPR-CLC-IEC/TR 60079-32 1:2015

Explosieve atmosferen – Deel 32-1: Richtlijnen voor elektrostatische risico's

NTA 8620:2016

Specificatie van een veiligheidsmanagement-systeem voor risico's van zware ongevallen

UL9540A:2019 edition 4

Standard for Test Method for Evaluating Thermal Runaway Fire Propagation in Battery Energy Storage Systems

B.2Informatieve documenten en bronnen

Tabel 5Informatieve documenten en bronnen

Bekijk deze tabel in een popup venster

Nummer

TitelVindplaats

[ 1 ]

Arbeidsomstandighedenwet

wetten.overheid.nl

[ 2 ]

Arbeidsomstandighedenbesluit

wetten.overheid.nl

[ 3 ]

Arbeidsomstandighedenregeling

wetten.overheid.nl

[ 4 ]

Warenwetbesluit drukapparatuur 2016

wetten.overheid.nl

[ 5 ]

Warenwetregeling drukapparatuur 2016

wetten.overheid.nl

[ 6 ]

Warenwetbesluit drukvaten van eenvoudige vorm 2016

wetten.overheid.nl

[ 7 ]

Warenwetbesluit explosieveilig materieel 2016

wetten.overheid.nl

[ 8 ]

Warenwetbesluit machines

wetten.overheid.nl

[ 9 ]

Wet veiligheidsregio's

wetten.overheid.nl

[ 10 ]

Besluit veiligheidsregio's

wetten.overheid.nl

[ 11 ]

Omgevingswet

overheid.nl

[ 12 ]

Omgevingsbesluit

overheid.nl

[ 13 ]

Besluit activiteiten leefomgeving

overheid.nl

[ 14 ]

Besluit bouwwerken leefomgeving

overheid.nl

[ 15 ]

Besluit kwaliteit leefomgeving

overheid.nl

[ 16 ]

Wet vervoer gevaarlijke stoffen

wetten.overheid.nl

[ 17 ]

Regeling vervoer over land van gevaarlijke stoffen

wetten.overheid.nl

[ 18 ]

Handreiking Generieke Risicobenadering PGS Nieuwe stijl, Publicatiereeks Gevaarlijke Stoffen, versie 1.1 (maart 2017)

Publicatiereeks Gevaarlijke Stoffen

[ 19 ]

Handreiking bluswatervoorziening en bereikbaarheid, Brandweer Nederland, november 2012

Brandweer Nederland

[ 20 ]

Vastopgestelde Brandbeheersings- en Brandblussystemen (VBB-systemen) – Handreiking voor het opstellen van een Uitgangspunten Document (UPD), Publicatiereeks Gevaarlijke Stoffen: UPD 2017 versie 1.0 (juni 2017)

Publicatiereeks Gevaarlijke Stoffen

[ 21 ]

PGS 14: Vastopgestelde Brandbeheersings- en Brandblussystemen – Handreiking bij de toepassing van opslag van gevaarlijke stoffen volgens PGS 15, Publicatiereeks Gevaarlijke Stoffen 14 – versie 1.0 (oktober 2017)

Publicatiereeks Gevaarlijke Stoffen

[ 22 ]

PGS 15: Opslag van verpakte gevaarlijke stoffen, Publicatiereeks Gevaarlijke Stoffen, PGS 15: 2016 versie 1.0 (september 2016)

Publicatiereeks Gevaarlijke Stoffen

[ 23 ]

Beoordelingsrichtlijn BRL- K901/03 2011-10-15 voor het Kiwa procescertificaat voor ‘Regeling Erkenning Installateurs tanks en leidingen voor drukhoudende opslag van LPG, propaan, butaan, DME en aardgas (REIP)’

KIWA

[ 24 ]

ISO 45001:2018, Managementsystemen voor gezond en veilig werken – Eisen met richtlijnen voor gebruik ISO 45001 vervangt de OHSAS 18001-norm. In 2021 is de vervanging definitief.

NEN

[ 25 ]

Verordening persoonlijke beschermingsmiddelen Verordening (EU) 2016/425 van het Europees Parlement en de Raad van 9 maart 2016 betreffende persoonlijke beschermingsmiddelen

NormatEuropese Unie

Bijlage CRelevante wet- en regelgeving

Een groot deel van de regels voor gevaarlijke stoffen staat in nationale wetgeving, al dan niet gebaseerd op Europese richtlijnen, of volgt rechtstreeks uit Europese verordeningen.

Op de website van de Rijksoverheid staat de meest actuele versie van de nationale wet- en regelgeving. Op de website van de Europese Unie staat de meest actuele versie van Europese regelgeving.

C.1Omgevingswet

De Omgevingswet bevat regels voor ruimte, wonen, infrastructuur, milieu, natuur en water en regelt daarmee het benutten en beschermen van de leefomgeving. Onder de Omgevingswet hangen vier algemene maatregelen van bestuur en een ministeriële regeling met de regels voor het praktisch uitvoeren van de wet. De algemene maatregelen van bestuur zijn het Besluit activiteiten leefomgeving (Bal), het Besluit kwaliteit leefomgeving (Bkl), het Besluit bouwwerken leefomgeving (Bbl) en het Omgevingsbesluit. De ministeriële regeling is de Omgevingsregeling.

Algemene informatie over de Omgevingswet staat op het omgevingswetportaal. Daar staat ook meer informatie over de vier besluiten.

Omgevingsbesluit

Het Omgevingsbesluit richt zich tot burgers, bedrijven en de overheid. Het Omgevingsbesluit regelt in aanvulling op de Omgevingswet onder meer welk bestuursorgaan het bevoegd gezag is om een omgevingsvergunning te verlenen en welke procedures gelden. Ook regelt dit besluit wat de betrokkenheid is van andere bestuursorganen, adviesorganen en adviseurs bij de besluitvorming, en een aantal op zichzelf staande onderwerpen, zoals de milieueffectrapportage.

Besluit activiteiten leefomgeving

Het Besluit activiteiten leefomgeving (Bal) bevat, samen met het Besluit bouwwerken leefomgeving, de algemene regels waaraan burgers en bedrijven zich moeten houden als ze bepaalde activiteiten uitvoeren in de fysieke leefomgeving. Ook bepaalt het besluit voor welke activiteiten een omgevingsvergunning nodig is. Dit besluit bevat regels om het milieu, waterstaatwerken, wegen en spoorwegen, zwemmers en cultureel erfgoed te beschermen. Het Bal verwijst voor verschillende activiteiten naar de PGS-richtlijnen.

Besluit bouwwerken leefomgeving

In het Besluit bouwwerken leefomgeving (Bbl) staan regels waaraan burgers en bedrijven zich moeten houden als ze bepaalde activiteiten uitvoeren in de fysieke leefomgeving. Daaronder vallen bouwen, verbouwen, gebruiken, in stand houden en slopen van bouwwerken. Het gaat om regels over veiligheid, gezondheid, duurzaamheid en bruikbaarheid.

Een belangrijke doelstelling van het Bbl is het kunnen beheersen van een brand zodat mensen veilig kunnen vluchten en de brand zich niet uitbreidt naar andere gebouwen. Nieuwe gebouwen moeten zijn ingedeeld in brandcompartimenten.

In het Bbl staan regels voor de aanwezigheid en beschikbaarheid van voorzieningen voor incidentbestrijding, zoals bluswatervoorzieningen op eigen terrein, de bereikbaarheid van bouwwerken voor hulpdiensten en de beschikbaarheid van opstelplaatsen voor brandweervoertuigen.

Besluit kwaliteit leefomgeving

In het Besluit kwaliteit leefomgeving (Bkl) staan de inhoudelijke normen voor gemeenten, provincies, waterschappen en het Rijk met het oog op het realiseren van de nationale doelstellingen en het voldoen aan internationale verplichtingen.

In het Bkl staan instructieregels voor het omgevingsplan over bijvoorbeeld rampenbestrijding en externe veiligheid. Voor veel voorkomende en meer uniforme activiteiten bevat het Bkl vaste risicoafstanden. Ook staan in het Bkl beoordelingsregels voor omgevingsvergunningen met het oogmerk van bescherming van de fysieke leefomgeving tegen externe veiligheidsrisico’s.

Omgevingsregeling

In de Omgevingsregeling zijn onder andere de gegevens en bescheiden benoemd die bij een aanvraag om een omgevingsvergunning moeten worden verstrekt, zijn technische uitvoeringsvoorschriften gegeven voor milieubelastende activiteiten en zijn de rekenmethoden aangegeven die moeten worden toegepast bij het berekenen van het plaatsgebonden risico en de afstanden van de aandachtsgebieden. Ook zijn in de Omgevingsregeling de versies aangegeven van de normdocumenten waarnaar in de besluiten en in de Omgevingsregeling wordt verwezen.

Seveso

De Seveso III-richtlijn (2012/18/EG) is op grond van de Omgevingswet, de Arbeidsomstandighedenwet en de Wet veiligheidsregio’s voor een groot deel geïmplementeerd in het Besluit activiteiten leefomgeving. Paragraaf 4.2 van dat besluit bevat eisen voor bedrijven die werken met grote hoeveelheden gevaarlijke stoffen (voorheen Brzo-bedrijven). Deze eisen hebben zowel betrekking op de technische kant van veiligheid, als op aspecten voor de bedrijfsvoering, zoals veiligheidsbeleid, procedures en communicatie.

C.2Chemische stoffen

CLP

CLP is een Europese verordening (1272/2008/EG) over indeling en etikettering van chemische stoffen. CLP staat voor Classification, Labelling and Packaging (indeling, etikettering en verpakking). Om veilig om te gaan met chemische stoffen moeten deze worden voorzien van etiketten volgens een gestandaardiseerd systeem. Op deze etiketten staat naast de werking ook welke beschermmaatregelen nodig zijn.

Meer informatie staat op de website Chemische stoffen goed geregeld!

REACH

REACH is een Europese verordening (EC 1907/2006) over de productie van en handel in chemische stoffen. Reach staat voor Registratie, Evaluatie, Autorisatie en restrictie van CHemische stoffen. De leverancier moet zorgen voor een veiligheidsinformatieblad bij elke chemische stof. De eindgebruiker moet zich houden aan de maatregelen in dit veiligheidsinformatieblad.

Meer informatie staat op de website Chemische stoffen goed geregeld!

C.3Arbeidsomstandighedenwetgeving

Arbeidsomstandighedenwet

De Arbeidsomstandighedenwet (Arbowet) bevat rechten en plichten voor zowel werkgever als werknemer op het gebied van arbeidsomstandigheden. De Arbowet bevat met name doelvoorschriften. Het Arbeidsomstandighedenbesluit geeft een uitwerking van de Arbowet. De Arbeidsomstandighedenregeling geeft op haar beurt een uitwerking van regels in het Arbobesluit.

Meer informatie staat op het Arboportaal.

Arbeidsomstandighedenbesluit

In het Arbeidsomstandighedenbesluit (Arbobesluit) staan regels over bijvoorbeeld arbozorg, organisatie van het werk, inrichting van arbeidsplaatsen, gevaarlijke stoffen en persoonlijke beschermingsmiddelen.

De Europese richtlijn die betrekking heeft op arbeidsplaatsen waar explosieve atmosferen kunnen voorkomen (1999/92/EU), is geïmplementeerd in het Arbobesluit. Deze richtlijn wordt ook ATEX 153 genoemd.

Arbeidsomstandighedenregeling

In de Arbeidsomstandighedenregeling (Arboregeling) staan bijvoorbeeld regels over de taken van de arbodienst en nadere eisen voor onder andere veiligheid van tankschepen en gevaarlijke stoffen, beeldschermarbeid, arbeid onder overdruk, arbeidsmiddelen, veiligheids- en gezondheidssignalering.

Verordening persoonlijk beschermingsmiddelen

Deze Europese verordening bevat eisen voor het ontwerp en de productie van persoonlijke beschermingsmiddelen (2016/425). De verordening heeft tot doel om de gezondheid en de veiligheid van gebruikers te waarborgen en om het mogelijk te maken dat deze beschermingsmiddelen binnen de hele Europese Unie worden verkocht en gebruikt.

C.4Warenwet

Warenwet

De Warenwet bevat regels met het oog op productveiligheid om de gezondheid en veiligheid van de gebruiker van dat product te beschermen. Dit kan een werknemer of een consument zijn. In de onderliggende Warenwetbesluiten staan regels voor de fabrikant, leverancier en andere marktpartijen. Die regels zorgen ervoor dat een product voldoet aan essentiële gezondheids- en veiligheidseisen uit Europese richtlijnen.

Warenwetbesluit drukapparatuur 2016

In het Warenwetbesluit drukapparatuur 2016 (WBDA 2016) staan eisen voor drukapparatuur. In het WBDA 2016 is de Europese richtlijn voor drukapparatuur (2014/68/EU) geïmplementeerd. In de Warenwetregeling drukapparatuur 2016 staat onder andere wanneer keuring moet plaatsvinden.

Warenwetbesluit explosieveilig materieel 2016

In het Warenwetbesluit explosieveilig materieel 2016 staan regels over het op de markt brengen van onder andere apparaten en beveiligingssystemen bestemd voor plaatsen met explosieve atmosferen. In dit besluit is de Productrichtlijn explosieve atmosferen (2014/34/EU) geïmplementeerd. Deze richtlijn wordt ook ATEX 114 genoemd.

Warenwetbesluit drukvaten van eenvoudige vorm

In het Warenwetbesluit drukvaten van eenvoudige vorm staan regels over het op de markt brengen van drukvaten van eenvoudige vorm. In dit besluit is de Europese richtlijn (2014/29/EU) voor drukvaten van eenvoudige vorm geïmplementeerd.

Warenwetbesluit machines

In het Warenwetbesluit machines staan regels over machines, waaronder veiligheid, keuring en certificering. In de Warenwetregeling machines staan nadere eisen.

C.5Wet veiligheidsregio's

Wet veiligheidsregio’s

De Wet veiligheidsregio’s beoogt een efficiënte en kwalitatief hoogwaardige organisatie te bereiken van de brandweerzorg, geneeskundige hulpverlening en crisisbeheersing. Dit gebeurt onder één regionale bestuurlijke regie. Op grond van deze wet kan het bestuur van een veiligheidsregio bepalen dat een bedrijf een bedrijfsbrandweer moet hebben.

Meer informatie staat op de website van het ministerie van Justitie en Veiligheid.

Besluit veiligheidsregio's

In het Besluit veiligheidsregio’s staat een beschrijving van de procedure die het bestuur van de veiligheidsregio moet volgen om te bepalen of een bedrijf een bedrijfsbrandweer moet hebben. Ook is in dit besluit geregeld welke eisen aan een bedrijfsbrandweeraanwijzing kunnen worden verbonden.

C.6Vervoer

Het vervoer van gevaarlijke stoffen valt onder diverse internationale verdragen, overeenkomsten en richtlijnen. De internationale regels zijn onder andere geïmplementeerd in de Wet vervoer gevaarlijke stoffen.

Wet vervoer gevaarlijke stoffen en de ADR

De regels die gelden voor het vervoer van gevaarlijke stoffen staan in de Wet vervoer gevaarlijke stoffen. Het gaat onder meer om regels over:

  • vervoermiddelen (zoals tankwagens, schepen, reservoirwagens);
  • chauffeurs (opleiding en training);
  • vervoersdocumenten;
  • verpakkingen en etikettering;
  • laden en lossen.

Voor de activiteiten in de PGS-richtlijnen zijn de regels voor vervoer van gevaarlijke stoffen over de weg het meest relevant. De Regeling vervoer over land van gevaarlijke stoffen bevat specifieke voorschriften voor het vervoer van gevaarlijke stoffen over de weg. Als bijlage bij deze regeling zijn de internationale regels voor het vervoer van gevaarlijke stoffen opgenomen, afkomstig uit de ADR.

De ADR is een Europese overeenkomst voor het internationale vervoer van gevaarlijke goederen over de weg. De Europese Richtlijn 94/55/EG schrijft voor dat de lidstaten de ADR in eigen wetgeving implementeren.

De ADR stelt niet alleen regels voor het vervoer over de weg, maar ook voor het laden en lossen van gevaarlijke goederen.

Meer informatie staat op de website van de Rijksoverheid. Daar staat ook informatie over de ADR.

Bijlage DArbeidsomstandighedenwetgeving

De Arbeidsomstandighedenwet (Arbowet) bevat rechten en plichten voor werkgevers en werknemers op het gebied van arbeidsomstandigheden. De Arbowet bevat met name doelvoorschriften. Het Arbeidsomstandighedenbesluit geeft een uitwerking van de Arbowet. De Arbeidsomstandighedenregeling geeft weer een uitwerking van regels in het Arbobesluit. In de Verordening persoonlijke beschermingsmiddelen staan eisen voor persoonlijke beschermingsmiddelen.

Meer informatie staat op het Arboportaal.

Risico-inventarisatie en evaluatie (RI&E)

Elk bedrijf met personeel moet (laten) onderzoeken of het werk gevaar kan opleveren of schade kan veroorzaken aan de gezondheid van de werknemers. Dit onderzoek heet een RI&E. Dit staat in artikel 5 van de Arbeidsomstandighedenwet. De RI&E moet schriftelijk worden vastgelegd. Hoofdstuk 4 van het Arbeidsomstandighedenbesluit bevat aanvullende verplichtingen voor de RI&E voor gevaarlijke stoffen.

Aanvullende Risico-inventarisatie en -evaluatie-regeling (ARIE-regeling)

Bedrijven waar een bepaalde hoeveelheid gevaarlijke stoffen in installaties aanwezig is of kan worden gevormd (ongeacht beoogde handelingen), moeten een ARIE uitvoeren. De ARIE is gericht op het voorkomen van zware ongevallen. Een bedrijf moet op basis van de ARIE maatregelen treffen. De ARIE-regeling staat in het Arbeidsomstandighedenbesluit.

Voorkomen van blootstelling aan gevaarlijke stoffen

In de Arbeidsomstandighedenwet- en regelgeving is meer informatie te vinden over het voorkomen van blootstelling aan gevaarlijke stoffen bij werknemers. Dit is de minimalisatieplicht van de werkgever. Voor het nemen van beschermende maatregelen geldt een vastgestelde volgorde, de arbeidshygiënische strategie. Deze strategie beschrijft dat maatregelen op het niveau van de bron als eerste overwogen moeten worden, daarna collectieve maatregelen en pas als laatste individuele maatregelen als persoonlijke beschermingsmiddelen.

Meer informatie staat op het Arboportaal.

Gevarenzone-indeling

De werkgever is op grond van de Arbowet verplicht een beleid te voeren dat erop gericht is de werknemers te beschermen tegen explosiegevaar. Het Arbeidsomstandighedenbesluit (paragraaf 2a) bevat de bepalingen van de Europese richtlijn 1999/92/EG (ook wel bekend als ATEX 153). Hierin staan de verplichtingen rondom explosiegevaar. De risico’s voor de werknemer moeten schriftelijk worden vastgelegd in een explosieveiligheidsdocument. Dit document bevat in elk geval:

  • een nadere risicoanalyse;
  • een gevarenzone-indeling;
  • passende technische en organisatorische maatregelen;
  • voorlichting van de werknemers.

Voor de gevarenzones verwijst artikel 3.5d, lid 5 van het Arbeidsomstandighedenbesluit naar bijlage I van 1999/92/EG. Gevarenzones moeten zijn gemarkeerd. Dit staat in artikel 3.5d, lid 6 van het Arbeidsomstandighedenbesluit.

Explosieveilig materiaal en materieel

De eisen voor explosieveilig materiaal en materieel staan in artikel 3.5 onder e van het Arbeidsomstandighedenbesluit. Hier wordt verwezen naar het Warenwetbesluit explosieveilig materieel 2016. In het Warenwetbesluit explosieveilig materieel 2016 staan regels over het op de markt brengen van onder andere apparaten en beveiligingssystemen bestemd voor plaatsen met explosieve atmosferen. In dit besluit is de Productrichtlijn explosieve atmosferen (2014/34/EU) geïmplementeerd. Deze richtlijn wordt ook ATEX 114 genoemd.

Elektrische en elektronische apparatuur in een gezoneerd gebied moeten explosieveilig zijn uitgevoerd. Deze apparatuur is voorzien van een EG-conformiteitsverklaring en een voorschrift waaruit blijkt dat het toegepaste materieel geschikt is voor toepassing in ruimten waar explosiegevaar kan heersen.

Elektrisch materieel dat aan de normen voor explosieveiligheid voldoet, is herkenbaar aan het ‘Ex’-teken in een regelmatige zeshoek. Mocht dit niet zichtbaar zijn, dan moet in het logboek een document aanwezig zijn waarin de leverancier verklaart dat het elektrisch materieel voldoet aan de gebruikelijke normen voor explosieveiligheid. Het gaat dan om een zogenoemde EG-verklaring van overeenstemming die vergezeld gaat van een CE-markering.

Bekabeling wordt gezien als een vaste elektrische verbinding, vrij van vonkvorming en is daarmee vrijgesteld van explosieveiligheidscriteria.

Intern noodplan

Een intern noodplan is een draaiboek waarin systematisch staat aangegeven wat de organisatie moet doen bij een incident of calamiteit. Een goed voorbereide hulpverlening draagt bij aan het zo veel mogelijk beperken van de gevolgen ervan voor mensen en omgeving. Elke werkgever van een bedrijf met bepaalde hoeveelheden gevaarlijke stoffen moet zorgen dat er een intern noodplan is. Dat staat in artikel 2.5c van het Arbeidsomstandighedenbesluit. In artikel 2.4 van het Arbeidsomstandighedenbesluit staan de grenzen voor de hoeveelheden gevaarlijke stoffen. Boven die grenzen vallen bedrijven onder de ARIE-regeling en is een intern noodplan verplicht.

Een intern noodplan bevat in elk geval de onderwerpen die staan in bijlage II van de Arbeidsomstandighedenregeling.

Meer informatie over interne noodplannen staat op het Arboportaal.

Borden en pictogrammen

De werkgever is verplicht borden te gebruiken op plaatsen en bij installaties die gevaar voor de gezondheid of de veiligheid kunnen opleveren. De eisen voor borden en pictogrammen staan in de artikelen 8.9, 8.10 en 8.11 van de Arbeidsomstandighedenregeling. Hier staan onder andere eisen over de uitvoering, de begrijpelijkheid en de plaatsing van borden. Veiligheidsborden moeten in één oogopslag duidelijk maken welk gevaar dreigt, wat verboden is of juist verplicht.

Om misverstanden te voorkomen gelden er normen voor het ontwerp, het beeld (pictogram), de tekst en het kleurgebruik. In bijlage XVIII van de Arbeidsomstandighedenregeling staat welke borden in welke situatie moeten worden gebruikt.

In de CLP-verordening staan pictogrammen voor de aanduiding van gevaarseigenschappen van chemische stoffen.

Bijlage EVoorbeeld noodplan Normatief

Afbeelding 12Voorblad noodplan (voorbeeld)

Contactgegevens

Tabel 6Contactgegevens IV-er

Installatieverantwoordelijke EOS / Netbeheerder

Bedrijfsnaam

Straat en huisnummer

Postcode en plaatsnaam

Afdeling

Bereikbaarheid overdag

Mobiel # contactpersoon

Mobiel # sleutelbeheerder

Tabel 7Contactgegevens fabrikant EOS

Fabrikant EOS

Bedrijfsnaam

Straat en huisnummer

Postcode en plaatsnaam

Afdeling

Mobiel # contactpersoon

Tabel 8Contactgegevens onderhoudsbedrijf EOS

Onderhoudsbedrijf EOS

Bedrijfsnaam

Straat en huisnummer

Postcode en plaatsnaam

Afdeling

Mobiel # contactpersoon

Tabel 9Contactgegevens onderhoudsbedrijf klimaatinstallatie

Onderhoudsbedrijf klimaatinstallatie

Bedrijfsnaam

Straat en huisnummer

Postcode en plaatsnaam

Afdeling

Mobiel # contactpersoon

Algemeen

Het EOS is ontworpen om volledig zelfstandig te functioneren. Enkel getrainde en gekwalificeerde personen mogen het EOS betreden. Hoe te handelen in geval van een calamiteit is onderdeel van hun training.

De goede werking van het EOS wordt op afstand continu gemonitord. Temperatuurbewaking zorgt ervoor dat een onvoorziene stijging van de temperatuur in het EOS direct wordt gesignaleerd en gemeld. Adequaat handelen van de installatie-verantwoordelijke zorgt ervoor dat de kans op een thermal runaway reactie tot een minimum wordt beperkt. Indien dit onverhoopt toch plaatsvindt, of in geval van een externe brand, treedt het noodplan in werking. De toegang tot het EOS vereist het gebruik van een sleutel. Deze is beschikbaar bij de installatieverantwoordelijke of in de sleutelbuis bij de ingang tot het EOS. In geval van meerdere EOS'en zijn deze aan alle buitenzijden duidelijk zichtbaar genummerd.

Aanwezige compartimenten binnen een EOS (energiedragers, inverters, transformatoren) zijn aangeduid met respectievelijk de letters B, I en T. Deze markering aan de langszijde van het EOS is duidelijk zichtbaar. Bij het combineren van nummering en belletering moet een koppelteken zijn aangebracht (bijvoorbeeld 1-B, 1-I en 1-T).

Alarmering

Dit protocol geldt voor alle EOS'en, ongeacht de locatie waar het EOS is geplaatst.

Brandalarm

In geval van brandsignalering wordt automatisch de installatieverantwoordelijke van het EOS via het monitoringssysteem gewaarschuwd. De installatieverantwoordelijke (kan ook een PAC zijn) controleert via het monitoringssysteem of de brandmelding bevestigd wordt door andere waarnemingen: foutmeldingen, temperatuur (temperatuursensoren) etc. Indien dit het geval is, wordt het protocol voor “brand” gevolgd. De hulpdiensten worden gewaarschuwd (112).

Zodra de brandweer op locatie is, treden partijen (brandweer, installatieverantwoordelijke, fabrikant) in overleg (al dan niet telefonisch) om de ernst van de situatie in te schatten en passende maatregelen te treffen. Daarbij wordt de volgende fasering aangehouden:

  • Urgent: onmiddellijk elektriciteit afschakelen via netbeheerder (door installatieverantwoordelijke of brandweer)
  • Minder urgent: gecontroleerd handmatig elektriciteit afschakelen via de noodstop aan de buitenzijde van het EOS (door installatieverantwoordelijke of brandweer)
  • Waakzaamheid: situatie verder bewaken, elektriciteit nog niet afschakelen (wachten op installatieverantwoordelijke of fabrikant) Noot: Zowel het BMS als de system controller moeten bij signalering van te hoge temperatuur het systeem spanningsloos kunnen maken, om in ieder geval elektriciteit als mogelijke energiebron van de brand zoveel mogelijk weg te halen. Bij het spanningsloos maken van het systeem moet zowel de AC voeding als de DC voeding van de energiedragers worden afgeschakeld.

Bedrijfslocatie

Wanneer het EOS op een bedrijfslocatie is geplaatst, moet eenieder werkzaam op deze locatie die een bijzonder voorval opmerkt (brand, vrijkomen gaswolk) dit onmiddellijk doorgeven aan de alarmlijn (112) en vervolgens de beveiliging hiervan in kennis te stellen. Indien de betreffende bedrijfsvestiging niet over een beveiliging beschikt, wordt een medewerker van de BHV dan wel de direct leidinggevende geïnformeerd. Deze zorgt voor de opschaling volgens het calamiteitenplan.

Noot: Tot bedrijfslocaties worden ook kantoren en andere instellingen gerekend waar mensen werkzaam zijn.

Onderhoud

Indien zich een ongewoon voorval (brand, vrijkomen van een gaswolk) voordoet tijdens het verrichten van onderhouds-, inspectie- of reparatiewerkzaamheden, brengt het aanwezige personeel binnen het hekwerk zich onmiddellijk in veiligheid. Het ongewoon voorval wordt vervolgens onmiddellijk aan de alarmlijn (112) gemeld. Vervolgens wordt de installatieverantwoordelijke van het voorval in kennis gesteld.

Procedure ongewoon voorval

Dit noodplan maakt deel uit van het calamiteitenplan van de bedrijfsvestiging. In geval van ontruiming worden de aanwijzingen strikt gevolgd. De verantwoordelijke voor het uitvoeren van het calamiteitenplan schakelt de installatieverantwoordelijke van het EOS in.

Aanpassing calamiteitenplan (indien van toepassing)

Dit noodplan maakt deel uit van het calamiteitenplan. Voorafgaand aan plaatsing van het EOS wordt beoordeeld of het calamiteitenplan nog voldoet. Daarbij moet bijzondere aandacht worden besteed aan de verzamelplaats van het personeel in geval van ontruiming. De verzamelplaats moet op een veilige afstand van de EOS zijn gelegen, rekening houdend met het (eventueel) vrijkomen van giftige stoffen.

Een verzamelpunt wordt gemarkeerd met het hieronder afgebeelde bord, volgens de norm NEN-EN-ISO 7010. Het bord heeft als referentienummer ISO 7010-E007. Het verzamelpunt dient dan wel op eigen terrein ingericht te kunnen worden. Wanneer het verzamelpunt in de openbare ruimte is voorzien, geldt dit bord niet.

Het symbool is niet voor iedereen bekend. Aanbevolen wordt om het bord te voorzien van een onderbord met een nadere toelichting. Dit moet ook in het noodplan worden toegelicht. Het bord is op ooghoogte geplaatst en moet, vanaf de plek waar het gebouw wordt verlaten, duidelijk zichtbaar en herkenbaar zijn.  

Afbeelding 13Symbool verzamelpunt

Bijlage FVrijkomende pyrolyseproducten (onder andere) bij li-ion thermal runaway reactie

Genoemde waarden zijn gemiddelden en afhankelijk van type energiedrager dat is betrokken (uit verschillende studies tot 2020). N.b. Als elementen (zoals Fluoride) voorkomen in verschillende verbindingen, moet je niet uitgaan van de maximale waarde.

Afbeelding 14Vrijkomende pyrolyseproducten

Bovengenoemde stoffen kunnen in vochtige condities reageren tot:

  • Waterstoffluoride -> Fluorwaterstofzuur
  • Lithiumoxide -> Lithiumhydroxide
  • Zwaarmetaaloxides -> Zwaarmetaalhydroxides
  • Waterstofchloride -> Zoutzuur
  • Zwaveldioxide -> Zwavel(ig)zuur
  • Fosfortrioxide -> Fosforzuur

Ook andere verbindingen en reacties zijn mogelijk.

Bijlage GImplementatietermijnen in bestaande situaties

Inleiding

Deze bijlage bevat implementatietermijnen voor bestaande situaties. Het Bestuurlijk Omgevingsberaad VTH (BOb) heeft deze termijnen vastgesteld.

Deze PGS-richtlijn beschrijft de stand van de techniek. Het kan dus voorkomen dat een nieuwe versie van een PGS-richtlijn nieuwe of aangescherpte maatregelen bevat. Deze maatregelen moeten worden getroffen door degene die de activiteit verricht. Het kan voor bestaande situaties onredelijk zijn om te eisen dat deze nieuwe maatregelen onmiddellijk worden getroffen. Daarom bevat deze PGS-richtlijn voor bestaande situaties een implementatietermijn.

Is er voor de activiteit uit deze PGS-richtlijn een omgevingsvergunning? Dan bepaalt het bevoegd gezag vanaf welk moment de maatregelen worden overgenomen in de vergunning. Het bevoegd gezag kan de implementatietermijn in deze PGS gebruiken als richtsnoer.

Voor maatregelen voor de gezondheid en veiligheid van werknemers is het aan de werkgever om te bepalen welke maatregelen hij moet treffen om de werknemers te beschermen volgens de stand van de wetenschap en techniek. Het toezicht op de naleving en juiste invulling van de doelvoorschriften in de Arbeidsomstandighedenwetgeving voor de gezondheid en veiligheid van werknemers is een taak en verantwoordelijkheid van de Inspectie SZW. De Inspectie SZW gebruikt daarbij de implementatietermijnen uit deze PGS-richtlijn. Deze termijnen kunnen ook in een beleidsregel worden opgenomen.

In Tabel 10 is aangegeven op welke wijze de in Tabel 11 opgenomen termijnen tot stand zijn gekomen. Tabel 10 kan worden gebruikt bij het vaststellen van implementatietermijnen in individuele gevallen.

Tabel 10Standaard implementatietermijnen

Aard van de maatregelVeiligheidsurgentieniveauStandaard termijn

Operationeel/organisatorisch

Dit zijn bijvoorbeeld administratieve veranderingen of aanpassingen in procedures en werkwijzen. Denk bijvoorbeeld aan het bijhouden van voorraadlijsten, veiligheidsstudies en noodplannen.

Normaal

0-1 jaar

Hoog

0-3 maanden

Onderhoud

Hieronder vallen procedures en termijnen van onderhoud.

-

0-1 jaar

Randapparatuur

Het gaat hier om wijzigingen aan of toevoegingen van apparatuur/installatieonderdelen die niet nodig is/zijn voor het primaire proces, maar bijvoorbeeld meetapparatuur of een blussysteem.

Normaal

0-2 jaarA

Hoog

o-3 maandenA

(Proces)installatie

Het gaat hier om wijzigingen aan de installatie zelf of een onderdeel daarvan. Hierbij moet bijvoorbeeld rekening worden gehouden met de reguliere onderhoudstops.

Normaal

0-5 jaarA

Hoog

0-2 jaarA

Bouwkundig

Bouwkundige aanpassingen kunnen heel ingrijpend zijn, maar zijn soms ook heel eenvoudig. Voorbeelden zijn het plaatsen van een brandmuur of compartimentering. Per geval moet goed worden beoordeeld wat de consequentie daarvan is.

Normaal

0-10 jaar B

Hoog

0-2 jaarC

  1. In beginsel wordt zoveel mogelijk rekening gehouden met de reguliere onderhoudstops, waardoor verlenging van de maximumtermijn kan worden overwogen.
  2. 10 jaar is alleen van toepassing in bijzondere situaties.
  3. Bij hoge urgentie is de implementatietermijn maximaal 2 jaar, tenzij het bedrijf kan aantonen dat de aanpassing niet binnen 2 jaar mogelijk is.
Implementatietermijnen door het BOb vastgesteld

In dezebijlage zijn implementatietermijnen opgenomen voor bestaande EOS'en.

De implementatietermijnen zijn richtinggevend en moeten per individueel geval worden afgestemd op de tijd die nodig is om een maatregel te treffen, (bouw)vergund te krijgen en te financieren. Zo zal een hoge urgentie voor het verbeteren van de veiligheid en/of een hoge veiligheidswinst vragen om een kortere implementatietermijn.

Tabel 11Implementatietermijnen in bestaande situaties

Bekijk deze tabel in een popup venster

maatregelnummeronderwerptermijn

M2

Normering EOS en energiedrager

10 jaar

M3

Ingangscontrole

3 maanden

M4

Traceerbaarheid

3 maanden

M5

Montage energiedrager conform eisen van de producent

2 jaar

M6

Procedure omgang met mogelijk beschadigde energeidragers

3 maanden

M7

IP-classificatie

2 jaar

M8

Plaatsing EOS

1 jaar

M9

Klimaatbeheersing

1 jaar

M10

Koppelen EOS'en met energiedragers van verschillende soort

1 jaar

M11

Brandwerendheid - WBDBO

2 jaar

M12

Brandwerendheid - doorvoeringen

2 jaar

M13

Brandwerendheid - WBDBO gestapelde EOS'en

2 jaar

M14

Overkapping EOS

2 jaar

M15

Brandwerendheid - aanvullende eis inpandig EOS

1 jaar

M16

Brandwerendheid energiedragercompartiment

1 jaar

M17Brandwerendheid energiedragercompartiment

- hybride EOS

2 jaar

M18

Compartimentering EOS

2 jaar

M19

Verbod op leidingen door EOS ruimte

2 jaar

M20

Integriteit EOS

2 jaar

M21

Ventilatiesysteem

2 jaar

M22

Ventilatiesysteem - inpandig EOS

2 jaar

M23

Noodventilatie

2 jaar

M24

Locatiekeuze en aanrijdbeveiliging

1 jaar

M25Locatiekeuze en aanrijdbeveiliging

- mobiel EOS

3 maanden

M26Locatiekeuze en aanrijdbeveiliging

- inpandig EOS

1 jaar

M27

Locatiekeuze - vluchtweg verblijfsgebouw

10 jaar

M28

Locatiekeuze - bedrijfsterrein

3 maanden

M29Locatiekeuze

- windturbine

5 jaar

M30

Beveiliging tegen onbevoegden

1 jaar

M31

Fysieke afscherming - meerdere EOS'en

1 jaar

M32

Eisen aan camerasysteem

1 jaar

M33

Ingebruiknamekeuring

n.v.t.

M34

CO- en H2-detectie

1 jaar

M35

Monitoring EOS

1 jaar

M36

Preventief afschakelen op basis van alarmeringen

1 jaar

M37

Afschakelen op basis van detectie

1 jaar

M38

Noodstopvoorziening

3 maanden

M39

Afschakelen module

3 maanden

M40

Verwijderen energiedrager na thermal runaway of brand

0 maanden

M41

Toegang tot het EOS

3 maanden

M42

Vervanging energiedrager

3 maanden

M43

Actuele handleiding

3 maanden

M44

Ventilatiesysteem - controle en onderhoud

3 maanden

M45

Periodieke controle

3 maanden

M46

Controle mobiel EOS na plaatsing

n.v.t.

M47

Algemene documentatie-eisen - registratiesysteem

3 maanden

M48

Algemene documentatie-eisen - bewaartermijnen

3 maanden

M49

Competentie-eisen conform NEN 3140

3 maanden

M50

Instructie personeel

3 maanden

M51

Bliksembeveiliging en beveiliging elektrotechnische installaties

2 jaar

M52

Onderdelen bliksembeveiligingssysteem

2 jaar

M53

Veiligheidsafstanden

2 jaar

M54

Onderlinge veiligheidsafstanden - klein EOS-park

2 jaar

M55Onderlinge veiligheidsafstanden - groot EOS-park2 jaar
M56

Veiligheidsafstanden - tussen EOS-parken

2 jaar
M57

Onderlinge veiligheidsafstanden - inpandig EOS'en

2 jaar

M58

Bluswateraansluiting

2 jaar

M59

Bereikbaarheid van het EOS

3 maanden

M60

Bereikbaarheid - inpandig EOS

1 jaar

M61

Toegankelijkheid EOS-park

1 jaar

M62

Noodplan

3 maanden

M63

Noodplan - beproeven

3 maanden

M64

Pictogrammen EOS

3 maanden

M65

Pictogrammen Hybride EOS

3 maanden

Bijlage HSamenstelling PGS 37-1 team

Tabel 12Samenstelling PGS37-1 team

Bekijk deze tabel in een popup venster

Naam OrganisatieRol

Elske van de Fliert

Zero-e

Voorzitter PGS-team

Evert van Raaijen

Alfen

Lid namens bedrijfsleven (VNO-NCW/MKB-Nederland)

Stefan Olsthoorn

FME

Lid namens bedrijfsleven (VNO-NCW/MKB-Nederland)

Casper Scheltinga

Timeshift Storage

Lid namens bedrijfsleven (VNO-NCW/MKB-Nederland)

Maarten Mooij

Super-b

Lid namens bedrijfsleven (VNO-NCW/MKB-Nederland)

Martin Meijer

Veiligheidsregio Rotterdam-Rijnmond

Lid namens (Brandweer Nederland / Veiligheidsregio's)

Sander Lepelaar

Veiligheidsregio Haaglanden

Lid namens (Brandweer Nederland / Veiligheidsregio's)

Felix van der Meijden

OD Haaglanden

Lid namens (toezicht/handhaving)

Hans Verhoeven

ODZOB

Lid namens (toezicht/handhaving)

Hans Gerritsen

DCMR

Lid namens (vergunningverlening)

Sasja van den Bergh

ODZHZ

Lid namens (vergunningverlening)

Ronald van de Kasteele

DCMR

Lid namens (vergunningverlening)

Rikkert Hansler

RIVM

Lid namens (Inspectie SZW)

Kees de Kraker

Inspectie SZW

Lid namens (Inspectie SZW)

waarnemer

Waarnemer namens helpdesk InfoMil

Nienke Hosman

Vattenfall

Deskundige namens Vattenfall (gebruiker)

Alwin van Aggelen

A-RisC

Facilitator risicobenadering / Tekstschrijver

Titia Gerritsma

NEN

Projectleider