Handreiking

Handreiking generieke risicobenadering

Handreiking versie 2025

Let op: dit is een ongecontroleerde versie. De PGS-beheerorganisatie is niet verantwoordelijk voor volledigheid en juistheid van deze versie. De versie die beschikbaar is op de website publicatiereeksgevaarlijkestoffen.nl is de enige geautoriseerde versie.

Handreiking

Handreiking generieke risicobenadering

Definitief

1Inleiding

1.1Algemene beschrijving

De risicobenadering in een PGS-richtlijn is een methode waarmee op basis van een risicobeoordeling scenario’s, doelen en maatregelen worden beschreven binnen de scope en context van de PGS-richtlijn, zoals bepaald in de Terms of Reference (ToR). De handreiking generieke risicobenadering (GRB) geeft een methode voor PGS-teams om, gebruikmakend van een systematische beoordeling van risico’s, te komen tot deze scenario’s, doelen en maatregelen. Deze handreiking is bestemd voor de PGS-teams die de bestaande PGS-richtlijnen actualiseren of nieuwe PGS-richtlijnen opstellen.

Het proces van de risicobenadering bestaat uit de volgende stappen:

  1. voorbereiding risicobeoordeling;
  2. beoordeling risico’s;
  3. vaststelling doelen;
  4. verkenning van maatregelen;
  5. evaluatie van de resultaten.

1.2Doel generieke risicobenadering

Het doel van de GRB is om te borgen dat PGS-richtlijnen op een uniforme en inzichtelijke manier bijdragen tot het veilig produceren, transporteren, opslaan en gebruiken van gevaarlijke stoffen. De PGS-doelen moeten ruimte bieden om dit doel op een effectieve en efficiënte wijze te realiseren. Dit kan door het toepassen van maatregelen die in de PGS-richtlijn zijn opgenomen. Het is echter ook mogelijk om met andere maatregelen het doel te realiseren, zie ook Handreiking Beoordeling Gelijkwaardigheid PGS-maatregelen.

Wat is de GRB wel
  1. Een methode voor PGS-teams om te bepalen welke scenario’s relevant zijn voor de PGS-richtlijn.
  2. Een kwalitatieve benadering, gebaseerd op expert judgement voor de bepaling van de generieke risico’s voor Nederland als geheel.
  3. Een proces om op een gestructureerde wijze de scenario’s, doelen en maatregelen te bepalen.
  4. Een methodiek om te bepalen of een aanvaardbaar maatregelenniveau voor de beheersing van de geïdentificeerde risico’s wordt bereikt.
Wat is de GRB niet
  1. Een bedrijfsspecifieke risicoanalyse voor alle risico’s die binnen het bedrijf kunnen optreden. Het ontslaat bedrijven niet van een analyse voor hun specifieke situatie of toepassing.
  2. Een bepaling van een exact (absoluut) risico. Het is een kwalitatieve beoordeling van een ordegrootte van het risico.

1.3Afbakening risicobeoordeling en schrijffase

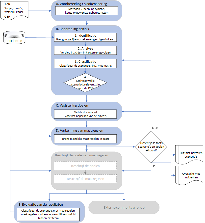
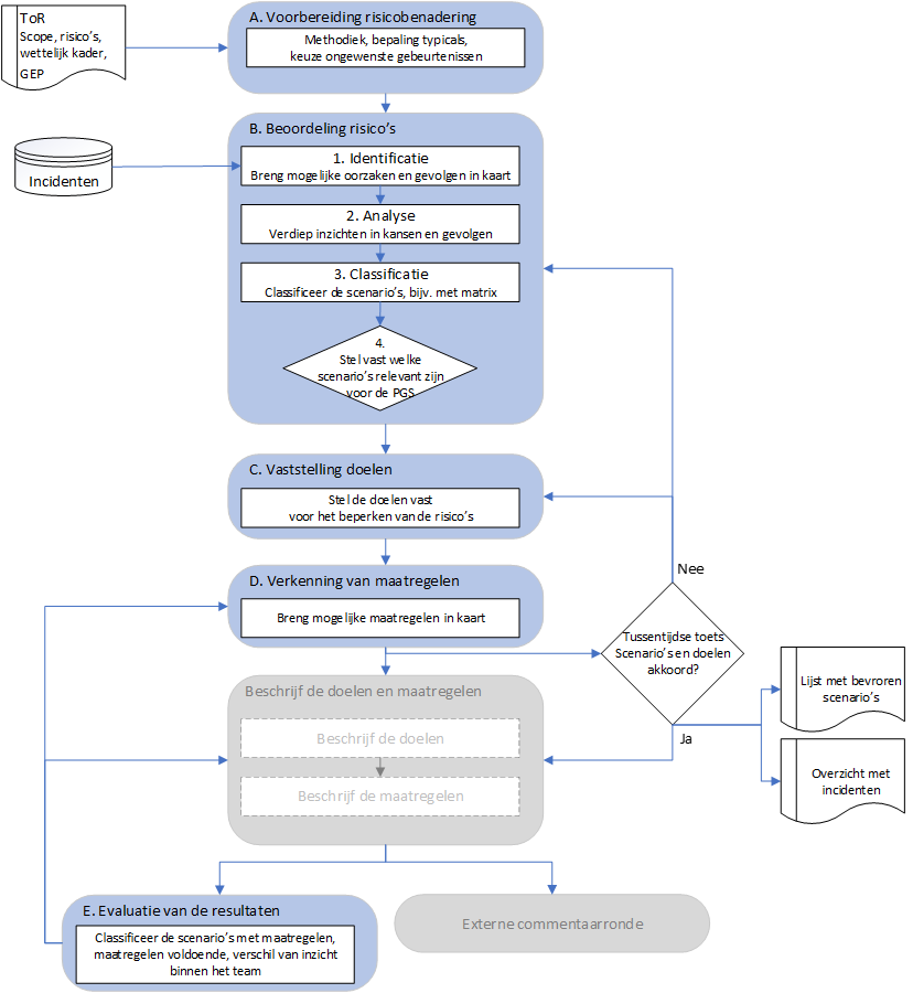
Deze handreiking richt zich op het kernpunt van een PGS-richtlijn, de generieke risicobeoordeling, maar dekt niet alle stappen die nodig zijn om tot een PGS-richtlijn te komen. Bij de totstandkoming van een PGS-richtlijn kunnen grofweg drie fasen onderscheiden worden, zie ook Afbeelding 1:

  1. fase 1: de risicobeoordeling, stap A t/m D;
  2. fase 2: het schrijven van de PGS-richtlijn;
  3. fase 3: het evalueren van de resultaten van de risicobeoordeling, stap E.

Voor de laatste stap van de risicobeoordeling, is het noodzakelijk dat de maatregelen en de inhoud daarvan bekend zijn, wat pas na afronding van het schrijven van de PGS-richtlijn (fase 2) is.

2Proces generieke risicobenadering

2.1Beschrijving proces

De generieke risicobenadering verloopt in een aantal stappen. Deze stappen sluiten aan op de systematiek van de internationale norm voor risicomanagement, NEN-ISO 31000 en daarmee tevens op NTA 8620. Het geeft daarmee een consistente en systematische aanpak. Ook is er een parallel tussen hoe een individueel bedrijf tot beheersmaatregelen kan komen (risicobeheersing/risicobehandeling) en hoe een PGS-team tot generieke doelen en maatregelen komt. Dit bevordert de bruikbaarheid van een PGS-richtlijn in de bedrijfsvoering. De samenhang tussen deze handreiking en NEN-ISO 31000 staat in Bijlage A.

De risicobenadering, weergegeven in Afbeelding 1, bestaat uit de volgende stappen:

  1. Voorbereiding risicobenadering
    1. Vertaal de scope en context vanuit de ToR naar typicals en de keuze van ongewenste gebeurtenissen.
    2. Bepaal de noodzaak voor het gebruik van aanvullende methodieken in aanvulling op de BowTie.
    3. Verzamel relevante incidenten.
  2. Beoordeel de risico’s
    1. Identificatie: breng mogelijke scenario’s in kaart. Scenario’s beschrijven het verloop van een potentieel incident vanaf de initiërende (ongewenste) gebeurtenis tot en met de daaruit voortvloeiende mogelijke gevolgen voor mens, milieu en omgeving.
    2. Analyse: verdiep per scenario het inzicht in kansen en de (potentiële) gevolgen wanneer het scenario zich voor zou doen.
    3. Classificatie: classificeer de scenario’s (met de risicomatrix, Paragraaf 4.3.2).
    4. Stel vast welke scenario’s relevant zijn voor de PGS.
  3. Stel de doelen vast voor het beperken van de geïdentificeerde risico’s
  4. Verkenning van maatregelen
    1. Breng mogelijke maatregelen in kaart.
    2. Link maatregelen uit een huidige PGS-richtlijn aan de doelen en scenario’s.
    3. Identificeer best practices voor nieuwe PGS-richtlijnen.
    4. Bepaal welke maatregelen vanuit andere PGS-richtlijnen van toepassing zijn.
  5. Evalueer de resultaten
    1. Evalueer de maatregelen.
    2. Beoordeel de geschatte impact van de maatregelen op het voorkomen van de ongewenste gebeurtenis of de effecten daarvan.
    3. Stel vast of de maatregelen nodig en effectief zijn.

Afbeelding 1Stroomschema risicobenadering

De raakvlakken tussen de risicobenadering en de schrijffase zijn voor de volledigheid opgenomen in het stroomschema. De onderwerpen die onderdeel zijn van de schrijffase zijn grijs weergegeven.

2.2Borging proces

Het is zaak dat de risicobeoordeling systematisch plaatsvindt en dat de verschillende stappen volledig worden uitgevoerd. Dit is een voorwaarde om de volgende stappen in het proces goed uit te kunnen voeren. Het is natuurlijk mogelijk om het proces iteratief uit voeren (bijv. door alvast na te denken over mogelijke maatregelen bij een scenario voordat alle scenario’s in kaart zijn gebracht), maar uiteindelijk is het wel zaak dat elke stap volledig is uitgevoerd.

Het is belangrijk dat de tussenresultaten duidelijk worden gedocumenteerd. Dit is ook van belang voor toekomstige actualisaties van PGS-richtlijnen. Het is daarmee duidelijk op basis van welke informatie en uitgangspunten een PGS-richtlijn is opgesteld, zodat een nieuw PGS-team daar weer op kan voortbouwen.

2.3Methodiek

Een PGS-risicobeoordeling wordt uitgevoerd op basis van de BowTie-methode (Afbeelding 2), aangevuld met de SWIFT-methode voor het bepalen van de oorzaken van de ongewenste gebeurtenis. Voor de PGS-richtlijnen worden de escalatiefactoren en de controles hierop niet toegepast.

Afbeelding 2Voorbeeld BowTie-diagram

De keuze voor de BowTie-methode is gebaseerd op de volgende criteria:

  • Het is een kwalitatieve methode die goed aansluit bij het doel van de generieke risicobenadering en de wijze van analyseren en evalueren van de risico’s in het PGS-proces.
  • Een BowTie is een visuele risicoanalyse die goed toepasbaar is door een PGS-team, ook voor teamleden met minder ervaring met de uitvoering van risicoanalyses.
  • Er wordt een duidelijk onderscheid gemaakt in oorzaak en gevolg, waardoor:
    1. het aantal scenario’s beperkt wordt doordat geen afzonderlijke scenario’s worden beschreven voor elke combinatie van oorzaak en gevolg;
    2. er bij de doelen, en de daaraan gekoppelde maatregelen, een duidelijk onderscheid wordt gemaakt tussen preventieve en repressieve doelen.
  • De BowTie-methode kan gebruikt worden om de inhoud van de PGS-richtlijn op een eenvoudige en toegankelijke manier te communiceren.

Door de combinatie van de BowTie-methode en de SWIFT-methode wordt zekergesteld dat de oorzaakscenario’s op een gestructureerde manier, met vraagcategorieën, worden bepaald. Zie Bijlage B en Bijlage C voor een beschrijving van respectievelijk de BowTie- en de SWIFT-methode.

3Stap A: Voorbereiding risicobeoordeling

3.1Scope en context

De scope en context voor de betreffende PGS-richtlijn is vastgelegd in de ToR.

Bewaken deskundigheid PGS-team

De risicobeoordeling wordt begeleid door een daarvoor door het PGS-projectbureau aangewezen facilitator, ondersteund door een projectleider. De samenstelling van het PGS-team zelf wordt vastgesteld in de PGS-stuurgroep. Het is de verantwoordelijkheid van de facilitator in overleg met de voorzitter om te bepalen of er aanvullende kennis of expertise nodig is bij de risicobeoordeling en dit terug te koppelen naar de stuurgroep. Dit kan bijvoorbeeld noodzakelijk zijn bij onvoldoende kennis in het PGS-team op het gebied van arbeidsveiligheid of bij onvoldoende kennis van het ontwerp van de installaties, de stand der techniek, stand der wetenschap en professionele dienstverlening of van recente ontwikkelingen.

3.2Vaststellen van typicals

Om zeker te stellen dat alle relevante scenario’s voor de installaties, activiteiten en stoffen binnen het toepassingsgebied van de PGS-richtlijn worden geïdentificeerd en om de PGS-richtlijn overzichtelijk te houden, kan het noodzakelijk zijn om, op basis van de scope van de PGS-richtlijn, onderscheid te maken in de verschillende onderdelen. Het is voor een opslaginstallatie bijvoorbeeld zinvol om onderscheid te maken in scenario’s die van toepassing zijn voor de opslagtank, voor de leidingen en voor de laad- en losinstallatie.

Daarnaast bepalen de specifieke kenmerken van een installatie, opslag of activiteit en haar omgeving in grote mate welke scenario’s kunnen optreden en welke veiligheidsvoorzieningen en -maatregelen noodzakelijk zijn om de risico’s te beheersen. Een tank gevuld met een acuut toxische stof vergt bijvoorbeeld een hoger beschermingsniveau dan een met water gevulde tank. Het PGS-team definieert de standaardinstallaties, -opslagen en -activiteiten en de omgeving (binnen en buiten de begrenzing van de activiteit) waarmee 80 % tot 90 % van de installaties, opslagen en activiteiten in Nederland worden afgedekt. Ook legt het PGS-team deze vast.

Afhankelijk van de PGS-richtlijn definieert het PGS-team dus typicals waarop daarna afzonderlijk de risicobenadering toegepast wordt. Een typical is een vereenvoudigd voorbeeld van een activiteit, installatie of een onderdeel van een installatie. De typical beschrijft de activiteit of installatie, en welke gevaarlijke stoffen onder welke omstandigheden (druk, temperatuur) daarin aanwezig zijn.

Bij het vaststellen van een typical is het belangrijk om er rekening mee te houden dat de installatie, opslag of activiteit in de praktijk verschillende verschijningsvormen kan hebben, en dat deze verschillen relevant zijn voor de risico’s en de benodigde maatregelen om deze risico’s te beheersen. De meest voorkomende verschijningsvorm betreft dan de basistypical. De (afwijkende) scenario’s kunnen dan als ‘ex-typical’-deelsysteem apart worden onderzocht. Voor het vaststellen van de basistypical kan gebruikgemaakt worden van een simpel processchema. Nadat de risico’s voor de basistypical zijn beoordeeld (geïdentificeerd, geanalyseerd en geclassificeerd), moet worden gekeken of voor andere typen veelvoorkomende installaties (de ex-typicals) die binnen de scope van de PGS-richtlijn vallen, nog andere risico’s van belang kunnen zijn.

3.3Keuze ongewenste gebeurtenissen

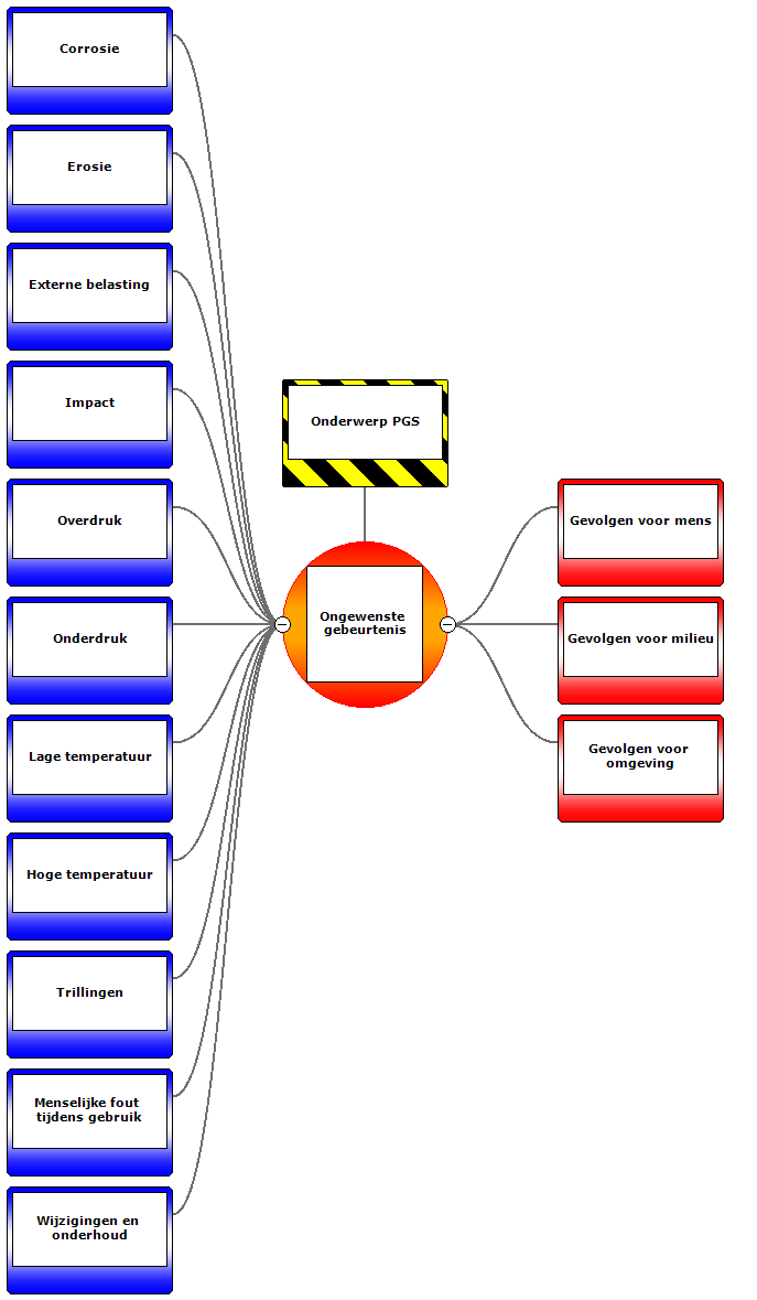
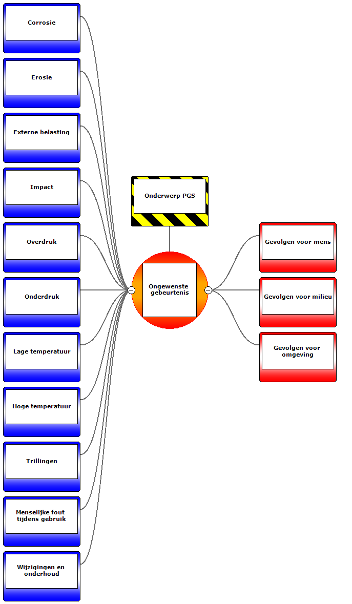
Centraal in de BowTie-methode staat de ongewenste gebeurtenis. In het kader van de PGS-richtlijn zal Loss of Containment (LOC), het vrijkomen van de gevaarlijke stof, vaak genomen worden als ongewenste gebeurtenis. Maar ook andere ongewenste gebeurtenissen, zoals een interne ontsteking/explosie of een thermal runaway, kunnen relevante ongewenste gebeurtenissen zijn.

De facilitator doet een voorstel voor de ongewenste gebeurtenis(sen) op basis van de ToR. Zie Afbeelding 3 voor voorbeelden van ongewenste gebeurtenissen in een PGS-richtlijn.

Afbeelding 3Voorbeelden ongewenste gebeurtenissen

3.4Verzamelen casuïstiek

Een belangrijke informatiebron voor het bepalen en beoordelen van de scenario’s zijn incidenten die hebben plaatsgevonden. Het PGS-team verzamelt bij de start van het risicobenadering informatie over relevante incidentencasuïstiek (op basis van databases, analyses van incidenten, enz.).

Bij het verzamelen van de relevante incidentencasuïstiek wordt een praktische benadering gevolgd. Het doel van het verzamelen van deze informatie is om te bepalen wat de relevante scenario’s zijn voor de PGS-richtlijn (Paragraaf 4.1) en om de risicoanalyse (Paragraaf 4.2) en -evaluatie (Paragraaf 4.3) te onderbouwen. Het is niet de bedoeling om een complete incidentendatabase voor een PGS-richtlijn aan te leggen.

Voor nieuwe activiteiten waarvoor nog geen casuïstiek beschikbaar is, kan het PGS-team besluiten om gebruik te maken van de incidentencasuïstiek van vergelijkbare technieken.

Het PGS-team legt vast welke bronnen zijn geraadpleegd (inclusief gebruikte zoektermen) en maakt een overzicht van de relevante incidenten. Dit overzicht bevat minimaal:

  • het jaar;
  • de plaats/het land;
  • een korte omschrijving;
  • de oorzaak (wanneer bekend);
  • de gevolgen;
  • een verwijzing naar de bron.

4Stap B: Beoordeling risico’s

4.1Risico-identificatie: breng mogelijke oorzaken en gevolgen in kaart

4.1.1Bepaling scenario’s

De oorzaken en gevolgen worden beschreven met scenario’s. Hierbij beschrijft een scenario het verloop van een incident vanaf de oorzaak, de initiërende gebeurtenis, tot en met de ongewenste gebeurtenis (Paragraaf 4.1.2), of van de ongewenste gebeurtenis tot de daaruit voortvloeiende (mogelijke) gevolgen voor mens, milieu en omgeving (Paragraaf 4.1.3).

De scenario’s worden door het PGS-team gedefinieerd op basis van:

  • de risico’s zoals opgenomen in de ToR;
  • de verzamelde ongevallenhistorie (casuïstiek);
  • eerder uitgevoerde analyses, wanneer beschikbaar;
  • kennis en ervaring (expert judgement).

Zoals beschreven in hoofdstuk 3 van de PGS-richtlijnen worden scenario’s die voortkomen uit natuurgeweld (aardbevingen, overstromingen, enz.) en klimaatveranderingen (droogte, extreme regenval, hogere temperatuur, enz.) niet in de PGS opgenomen. De enige uitzondering is blikseminslag. Bedrijven moeten zelf beoordelen of er een verhoogde kans is op natuurgeweld en klimaatveranderingen en ook wat de gevolgen van zo’n gebeurtenis kunnen zijn voor de veiligheid.

Het in kaart brengen van oorzaken en gevolgen zal per installatiedeel/typical (Paragraaf 3.2) worden uitgevoerd. Het resultaat van deze stap is een of meerdere ongewenste gebeurtenissen (BowTies) met de relevante oorzaak- en gevolgscenario’s voor het onderwerp van de PGS-richtlijn (Afbeelding 4).

Afbeelding 4BowTie diagram met oorzaken en gevolgen

4.1.2Oorzaakscenario’s

De eerste stap van de risicobeoordeling bestaat uit het in kaart brengen van de mogelijke oorzaken of initiërende gebeurtenissen, die de ontwikkeling van een scenario in gang zetten.

De verschillende typen oorzaken die mogelijk zijn, moeten systematisch worden langsgelopen. Hierbij komen minimaal de directe oorzaken vanuit PGS 6 aan bod (corrosie, erosie, externe belasting, impact, overdruk of onderdruk, lage of hoge temperatuur, trillingen, en menselijke fouten tijdens gebruik, wijziging of onderhoud), waar relevant aangevuld met de vraagcategorieën van de SWIFT-methode (zie Bijlage C). Wanneer nodig, kan mede afhankelijk van het type installatie of de gevaarseigenschappen van de stof(fen) waar de PGS-richtlijn betrekking op heeft, een andere indeling gevolgd worden. Het gaat hierbij om het in kaart brengen van realistische oorzaken, oftewel oorzaken die voorzienbaar zijn. Daarbij is het zaak om specifiek aan te merken en vast te leggen welke oorzaken niet worden beschouwd.

Per oorzaakscenario moet het volgende worden vastgelegd:

  • de directe oorzaakcategorie;
  • de basisoorzaak/-oorzaken;
  • de potentiële gevolgen, gerelateerd aan de gevolgscenario’s (Paragraaf 4.1.3);
  • een beschrijving van (het verloop van) het scenario;
  • een indicatie van de omvang van het oorzaakscenario (bijv. kleine, middelgrote of grote lekkage).

De scenariobeschrijving moet zo opgesteld zijn dat deze de identificatie van specifieke doelen (Hoofdstuk 5) en bijbehorende preventieve beheersmaatregelen (Hoofdstuk 6) mogelijk maakt.

Zie Afbeelding 5 voor een voorbeeld van een oorzaakscenario.

Afbeelding 5Voorbeeld oorzaakscenario

4.1.3Gevolgscenario’s

In het verlengde van mogelijke oorzaken van ongewenste gebeurtenissen wordt ook in kaart gebracht wat daarvan de mogelijke gevolgen zijn. De gevolgen moeten geformuleerd worden als scenario’s/gebeurtenissen. Het gaat daarbij om scenario’s die een effect hebben op de mens, het milieu en/of de omgeving. Wanneer van toepassing worden ook de mogelijk escalatiescenario’s benoemd. Het gaat om het vastleggen van realistische scenario’s.

Voorbeelden van mogelijke gevolgen zijn:

  • het vrijkomen van de gevaarlijke stof zonder ontsteking;
  • de blootstelling aan damp of verspreiding naar de omgeving;
  • het vrijkomen van de gevaarlijke stof met ontsteking; brand;
  • het vrijkomen van de gevaarlijke stof met ontsteking;
  • een explosie;
  • de escalatie van een brand of explosie (binnen de locatie en/of naar de omgeving).

Per gevolgscenario moet het volgende worden vastgelegd:

  • de potentiële gevolgen, gerelateerd aan mens, milieu en/of omgeving;
  • een beschrijving van (het verloop van) het scenario, inclusief het eindeffect.

De scenariobeschrijving moet zo opgesteld zijn dat deze de identificatie van specifieke doelen (Hoofdstuk 5) en bijbehorende repressieve maatregelen (Hoofdstuk 6) mogelijk maakt. Daarnaast is het nodig om de effecten zo goed mogelijk te beschrijven, zodat tijdens de risicoanalyse (Paragraaf 4.2) en de risico-evaluatie (Paragraaf 4.3) het effect van het scenario kan worden bepaald door het PGS-team.

Zie Afbeelding 6 voor een voorbeeld van een gevolgscenario.

Afbeelding 6Voorbeeld gevolgscenario

4.2Risicoanalyse: verdiep het inzicht in kansen en gevolgen

De volgende stap is een kwalitatieve analyse van de scenario’s op basis van expert judgement. Een risicoanalyse wordt uitgevoerd op één scenario tegelijk. De risicoanalyse is gericht op het krijgen van meer inzicht in de waarschijnlijkheid van het optreden van het scenario en de ernst van de potentiële gevolgen. Twee aspecten staan centraal:

  • Wat is de waarschijnlijkheid van optreden: onder welke condities en hoe vaak kan een scenario zich voordoen?
  • Wat zijn de gevolgen: wat is de ernst/ reikwijdte van een scenario?

Wanneer kwantitatieve gegevens beschikbaar zijn, kunnen deze worden meegenomen in de kwalitatieve analyse. Omdat de werkelijkheid vaak complexer is dan wordt aangenomen en in veel gevallen faalgegevens en casuïstiek niet beschikbaar of niet volledig zijn, moet een conservatieve werkwijze worden gehanteerd. Aannames en gebruikte gegevens moeten door het PGS-team kritisch op waarde worden geschat en worden vastgelegd om te komen tot een zo hoog mogelijke reproduceerbaarheid en betrouwbaarheid.

Wanneer een oorzaak- of gevolgscenario niet als realistisch wordt beschouwd, wordt hiervoor de motivatie vastgelegd door de facilitator. Bijvoorbeeld dat er geen persoonlijk letsel kan voorkomen, omdat er niemand aanwezig is, of dat er teveel randvoorwaarden zijn waaraan voldaan moet worden vóór het gevolg optreedt. Het is ook van belang om gevolgen met grote omvang maar zeer kleine kans vast te leggen.

Detaillering en clustering van scenario’s

De wijze van clustering van praktijksituaties bij het opstellen van scenario’s is een belangrijke factor: te weinig clustering kan leiden tot onnodige detaildiscussie, te veel clustering gooit risico’s teveel op één hoop en stapelt daarmee ook maatregelen. Een juiste differentiatie is dus van belang. Voorbeelden van factoren die hierbij een rol spelen zijn:

  • de fysische eigenschappen/aard van de producten. De mogelijke gevolgen van een incident bij een installatie met stookolie zijn bijvoorbeeld sterk verschillend van die van een installatie met een vluchtige organische stof met een hoge toxiciteit;
  • de hoeveelheden opgeslagen producten;
  • de typen installaties en hun externe omgeving;
  • de wijze van opereren (bijv. hoge beladingssnelheid of lage beladingssnelheid).

Er zijn situaties denkbaar waarbij het PGS-team op basis van de kwalitatieve beoordeling van de experts niet met de reguliere werkwijze tot consensus is gekomen. In die gevallen zullen de scenario’s concreter en gedetailleerder doorgesproken moeten worden om de risico’s en doelen verder te duiden.

4.3Risicoclassificatie: classificeer de risico’s van de scenario’s

4.3.1Bepaling risico

Op basis van het, in de risicoanalyse verkregen, kwalitatieve inzicht in de kans op en de gevolgen van een scenario, worden de risico’s van de scenario’s geëvalueerd, geclassificeerd en gerangschikt. Daarbij wordt gebruikgemaakt van een kwalitatieve risicomatrix (Paragraaf 4.3.2). Met deze risicomatrix wordt per scenario het risico van een scenario bepaald als de combinatie van de kans op optreden van het scenario en de ernst van het (de) gevolg(en) daarvan.

Opmerking: De classificatie van de scenario’s is een hulpmiddel voor het team om relevante scenario’s te bepalen, de classificatie zelf wordt niet opgenomen en gepubliceerd.

Het is zaak om het naakte risico voor de PGS-richtlijn te bepalen. Dat wil zeggen: ervan uitgaande dat er geen PGS-richtlijn is en er geen maatregelen zijn getroffen, met uitzondering van de verplichte maatregelen uit het bestaande stelsel van wet- en regelgeving (Hoofdstuk 3). Bij het classificeren van risico’s worden, waar relevant, zowel de risico’s op het gebied van arbeidsveiligheid als omgevingsveiligheid beoordeeld en vastgelegd.

Bij de evaluatie van het risico moet een conservatieve benadering worden gehanteerd. De voordelen en beperkingen van risicomatrices staan in Bijlage E. Het PGS-team moet rekening houden met deze beperkingen. De uitkomst moet door het PGS-team kritisch worden beschouwd en vastgelegd om te komen tot een zo hoog mogelijke reproduceerbaarheid en betrouwbaarheid.

4.3.2Risicomatrix

Deze paragraaf geeft de kwalitatieve risicomatrix die door het PGS-team gebruikt moet worden om de scenario’s te classificeren.

Afbeelding 7Risicomatrix PGS

Deze matrix geeft verticaal de omvang van de gevolgen (schaal A t/m E) en horizontaal de kans van optreden van het scenario (schaal 1 t/m 5). In Tabel 1 en Tabel 2 staan de categorieën om tijdens de risico-evaluatie vast te stellen in welk gevolg en in welke kans het scenario past.

Tabel 1Gevolgcategorieën

Categorie

Omschrijving

A

Gering

Arboveiligheid: geen verzuim, medische behandeling (EHBO)

Omgevingsveiligheid: geen of zeer beperkt effect (bijv. zeer kleine lekkage gas/vloeistof)

B

Klein

Arboveiligheid: effect op veiligheid en gezondheid (aangepast werk of ‘lost time injury’), maar geen blijvend effect op de gezondheid

Omgevingsveiligheid: klein effect (bijv. kleine lekkage gas/vloeistof)

C

Beperkt

Arboveiligheid: effect op veiligheid en gezondheid, en/of blijvend letsel of gezondheidseffect

Omgevingsveiligheid: lokaal effect (bijv. lekkage gas/vloeistof)

D

Ernstig

Veiligheid: blijvende invaliditeit, één dodelijk slachtoffer

Omgevingsveiligheid: ernstig effect (bijv. grote lekkage gas/vloeistof)

E

Zeer ernstig

Arboveiligheid: meer dan een dodelijk slachtoffer

Omgevingsveiligheid: zeer ernstig effect (bijv. zeer grote lekkage gas/vloeistof)

Tabel 2Kanscategorieën

Kanscategorie

Omschrijving

1

Zeer onwaarschijnlijk

Nooit van gehoord binnen industrie

en/of

Er is een theoretische kans dat het scenario zich ontwikkelt

2

Onwaarschijnlijk

Bekend binnen industrie sector/branche

en/of

Het is voorstelbaar dat het scenario zich voordoet binnen de branche, maar niet vanzelfsprekend dat het zich gedurende de levensduur van de installatie of het uitvoeren van de activiteit zal voordoen

3

Denkbaar maar ongewoon

Is wel eens gebeurd in vergelijkbaar bedrijf

en/of

Het is voorzienbaar dat het scenario zich gedurende de levensduur van de installatie of het uitvoeren van de activiteit zal voordoen

4

Zeer wel mogelijk

Gebeurt meerdere keren per jaar in een vergelijkbaar bedrijf

en/of

Het is voorzienbaar dat het scenario zich gedurende de levensduur van de installatie of het uitvoeren van de activiteit meerdere keren zal voordoen

5

Zeer waarschijnlijk

Gebeurt meerdere keren per jaar in een bedrijf

en/of

Het is voorzienbaar dat het scenario zich jaarlijks meerdere keren zal voordoen bij het gebruik van de installatie of het uitvoeren van de activiteit

Bij de beschrijving van ‘industrie’ gaat het om bedrijven in binnen- en buitenland, die zijn gebouwd en opereren met een vergelijkbaar niveau van engineering practice.

De combinatie van gevolg en kans van een scenario bepaalt de positie in de matrix en daarmee het risiconiveau. Tabel 3 beschrijft de risiconiveaus die gebruikt worden binnen de PGS-richtlijn.

Tabel 3Risiconiveau

Kleur

Risiconiveau

Omschrijving

Groen

Laag risiconiveau

Scenario valt buiten de scope van de PGS-richtlijn omdat het niet kan leiden tot ernstige gevolgen en/of omdat de kans op optreden gering is

Dit betreft de cellen in de risicomatrix voorzien van een kruis

Geel

Gemiddeld risiconiveau

Scenario wordt opgenomen in de PGS-richtlijn, inclusief formulering van doelen en maatregelen

Oranje

Hoog risiconiveau

Rood

Zeer hoog risiconiveau

Voor de bepaling welke scenario’s relevant zijn voor de PGS-richtlijn, is een conservatieve benadering toegepast. Een scenario met een C2-waardering is opgenomen in de PGS-richtlijn omdat dit gelijk is aan meldingswaardige ongevallen volgens art 9 van de Arbowet, ondanks dat dit niet helemaal consistent is omdat de cellen A4, B3 en D1 hetzelfde risiconiveau (kleur) hebben.

Scenario’s met een zeer ernstig effect en kleine kans - E1

Scenario’s met het hoogste effect maar een hele kleine kans, E1-waardering, moeten apart beschouwd worden. Deze scenario’s worden niet per definitie opgenomen in de PGS-richtlijn. Tijdens de risicobeoordeling kan het namelijk voorkomen dat PGS-teams zuiver theoretische scenario’s benoemen die niet relevant zijn voor de PGS-richtlijn. Aan de andere kant kan het zijn dat scenario’s in deze categorie toch relevant zijn, omdat:

  1. het relevant is in het kader van beschouwing van een rampscenario vanwege de grote effecten;
  2. het onderwerp van de PGS-richtlijn een nieuwe techniek of activiteit betreft waarover nog onvoldoende kennis is over de kans van optreden en dat het PGS-team het zinvol vindt om doelen en maatregelen te formuleren.

Om deze redenen is E1-waardering niet voorzien van een kruis in de risicomatrix.

Het resultaat van de bovenstaande stappen is dat per scenario in kaart is gebracht wat de inschatting is van het gevolg en de kans van optreden. Op deze manier helpt de risicomatrix het PGS-team om meer inzicht te krijgen in de relatieve omvang van risico’s voor het prioriteren en bepalen van doelen en maatregelen voor de scenario’s. Het maakt ook transparant op basis van welke over- en afwegingen scenario’s worden opgenomen in een PGS-richtlijn.

4.4Stel vast welke scenario’s behandeld worden in de betreffende PGS

In deze stap wordt vastgesteld welke scenario’s wel en welke niet meegenomen worden in een PGS-richtlijn. Volgens het besluit van het Bestuurlijk Omgevingsberaad VTH (BOb) van april 2015 richt de PGS zich op het voorkomen van scenario’s met een (zeer) hoog of gemiddeld risico en het beperken van de gevolgen daarvan. Laagrisicoscenario’s worden niet meegenomen in een PGS-richtlijn. Het is van belang hierbij een conservatieve benadering te volgen. Met name wanneer er een discussie is of een scenario wel of niet gewaardeerd wordt als een laag risico (cel in de risicomatrix voorzien van een kruis). Het kan immers zijn dat voor een dergelijk scenario het toch relevant is om doelen en maatregelen op te nemen in de PGS-richtlijn, mede omdat de kwalitatieve benadering geen absoluut risico geeft.

Scenario’s met potentieel minder ernstige gevolgen (risicoklasse A en risicoklasse B2 en B3) vallen buiten het toepassingsgebied van een PGS-richtlijn. Voor deze scenario’s gelden wel andere wettelijke verplichtingen, zoals de risico-inventarisatie en -evaluatie en de zorgplicht van het bedrijf richting mens en milieu.

Daarnaast richt de PGS zich alleen op scenario’s die ‘voorzienbaar’ zijn. Oorzaken die een zeer kleine kans hebben zich voor te doen, vallen normaliter buiten de scope. Hierbij kan bijvoorbeeld gedacht worden aan een vliegtuig dat op de installatie valt.

Vanwege de zeer ernstige gevolgen moet een PGS-team de scenario’s in de E1-cel apart beschouwen, ook al bestaat er slechts een zeer kleine kans van optreden (‘niet bekend in de industrie’). Vanwege de zeer ernstige gevolgen kan het soms toch nodig zijn om ook voor dit scenario maatregelen op te nemen in een PGS-richtlijn. Zie ook de toelichting met betrekking tot E1-scenario’s in Paragraaf 4.3.2.

In Afbeelding 7 staat welke scenario’s niet meegenomen worden in een PGS-richtlijn doordat de betreffende cellen zijn voorzien van een kruis.

5Stap C: Vaststelling doelen

5.1Criteria en functie van doelen

Volgende stap in de risicobenadering is het vaststellen van de doelen voor de midden- en hoogrisico's zoals bepaald in Stap B. Hierbij gelden de volgende criteria:

  • Een doel moet specifiek zijn voor de scenario’s waarvoor het van toepassing is.
  • Een doel moet concreet zijn geformuleerd, zodat het een handvat biedt voor het identificeren en uiteindelijk vaststellen van maatregelen.
  • Bij het formuleren van het doel wordt er aangesloten bij maatregelen die vereist zijn op basis van het wettelijk kader en algemeen toegepaste industriële standaarden (volgens Paragraaf 3.1).
  • Alle scenario’s moeten minimaal één doel bevatten.

De functie van een doel is om de beheersing van risico’s voor mens, milieu en omgeving te borgen. Door te voldoen aan de maatregelen zoals opgenomen in de PGS-richtlijn, wordt vervolgens voldaan aan het doel en is het aanvaardbare veiligheidsniveau behaald.

Het is ook mogelijk dat een bedrijf via andere maatregelen, onderbouwd en gemotiveerd, aan het doel invulling heeft gegeven. Zie ook Handreiking Beoordeling gelijkwaardigheid PGS-maatregelen. Om dit te kunnen beoordelen, is het noodzakelijk dat het doel ‘toetsbaar’ wordt beschreven. Er moet eenduidig kunnen worden vastgesteld of een situatie al dan niet aan het doel voldoet. Globale omschrijvingen, zoals ‘zoveel mogelijk’, ‘redelijkerwijs’ of ‘er moet worden gestreefd naar vallen hier dus niet onder.

5.2Bepaling van doelen

Bij de bepaling van de benodigde doelen worden de scenario’s op een gestructureerde manier van links naar rechts doorlopen, waarbij wordt bepaald hoe het scenario onderbroken kan worden. Dit kunnen zowel preventieve doelen zijn, doelen die de ongewenste gebeurtenis voorkomen, als repressieve doelen, doelen die de gevolgen van de ongewenste gebeurtenis voorkomen of beperken.

Oorzaakscenario’s

Voor oorzaakscenario’s zijn er twee soorten doelen mogelijk:

  1. doelen gericht op het voorkomen of beperken van de oorzaak zelf;
  2. doelen gericht op het voorkomen van de centrale gebeurtenis.

In het voorbeeld in Afbeelding 8 wordt met het eerste doel voorkomen dat de oorzaak, een te hoge warmtebelasting, kan optreden. Een veel voorkomende maatregel in PGS-richtlijnen die invulling geeft aan dit doel is een interne veiligheidsafstand.

Het tweede doel verandert niks aan de oorzaak. Het doel zorgt dat, wanneer het scenario zich voordoet, voorkomen wordt dat de installatie faalt en dat daardoor de gevaarlijke stof vrijkomt. Een veel voorkomende maatregel in PGS-richtlijnen voor dit doel is een drukontlasting.

Afbeelding 8Voorbeeld vaststelling doelen oorzaakscenario

Het PGS-team zal per oorzaakscenario moeten bepalen of beide soorten preventieve doelen van toepassing zijn of slechts een van beide. Dit is afhankelijk van het scenario, het risico en of dit (technisch) mogelijk is. Het kan dus voorkomen dat er slechts één doel voor een scenario bepaald wordt, maar omgekeerd kunnen er ook meerdere doelen van dezelfde soort vastgesteld worden voor een scenario en dat er dus meer dan twee doelen bepaald worden voor een scenario.

Gevolgscenario’s

Voor de repressieve doelen zijn er ook in principe twee soorten doelen mogelijk:

  1. doelen gericht op het voorkomen van het gevolgscenario zelf;
  2. doelen gericht op het voorkomen/beperken van de impact.

In het voorbeeld in Afbeelding 9 wordt met het eerste doel voorkomen dat het gevolgscenario, de brand, plaatsvindt. Een veel voorkomende maatregel in PGS-richtlijnen die invulling geeft aan dit doel is ventilatie om te zorgen dat er geen brandbare/explosieve dampwolk kan ontwikkelen.

Het tweede doel voorkomt het gevolgscenario niet. Het doel zorgt dat, wanneer het scenario zich voordoet, de effecten van het scenario zoveel mogelijk beperkt worden. Veel voorkomende maatregelen in PGS-richtlijnen voor dit doel zijn blussystemen, bluswatervoorzieningen en de bereikbaarheid voor de brandweer.

Afbeelding 9Voorbeeld vaststelling doelen gevolgscenario

Net als voor de oorzaakscenario’s zal het PGS-team moeten bepalen of beide soorten preventieve doelen van toepassing zijn of slechts een van beide. Dit is afhankelijk van het scenario, het risico en of dit (technisch) mogelijk is. Het kan dus voorkomen dat er slechts één doel voor een scenario bepaald wordt, maar omgekeerd kunnen er ook meerdere doelen van dezelfde soort vastgesteld worden voor een scenario en dat er dus meer dan twee doelen bepaald worden voor een scenario.

5.3Onafhankelijkheid van doelen

Het moet worden voorkomen dat er een groot aantal doelen benoemd wordt die ieder een subfunctie beschrijven. Een doel in een PGS-richtlijn kan worden gezien als een LOD zoals bedoeld in PGS 6. Om te kunnen worden aangemerkt als doel, moet een LOD:

  • effectief zijn in het voorkomen van consequenties wanneer het werkt zoals ontworpen;
  • onafhankelijk zijn van de basisoorzaak en (van de componenten) van ieder doel aangemerkt voor het hetzelfde scenario;
  • verifieerbaar/te valideren zijn.

Om te zorgen dat een doel volledig is en de totale functie beschrijft, kan gebruikgemaakt worden van het SDA-model (zie ook Paragraaf 7.2.2.2), waarbij:

  • sensor staat voor de detectie van het scenario;
  • decision staat voor de opvolging van de detectie;
  • action staat voor de uiteindelijke actie en functie of werking van het doel.

Voor het doel ‘Zeker stellen dat een brand beheerst/geblust kan worden’ uit Afbeelding 9 zijn er dus een aantal subfuncties noodzakelijk:

  • detectie van een brand;
  • opvolging van de detectie (bijv. automatische activering blusinstallatie of doormelding naar een alarmcentrale);
  • het daadwerkelijk bestrijden en beheersen van een brand, inclusief de beschikbaarheid van water, bereikbaarheid voor de brandweer, aanwezigheid van brandkranen, enz.

Deze subfuncties zijn dus geen doelen op zich en worden dus niet als doel opgenomen. Over het algemeen zal het aantal doelen voor een oorzaakscenario beperkt zijn tot twee tot drie doelen en voor een gevolgscenario beperkt tot twee tot vier doelen.

6Stap D: Verkenning van maatregelen

Als onderdeel van de risicobeoordeling vindt een eerste verkenning van mogelijke maatregelen plaats. Het is echter niet de bedoeling dat al in deze fase een complete set van maatregelen wordt bepaald en beschreven. Dit vindt plaats tijdens de schrijffase onder begeleiding van een tekstschrijver.

Tijdens de risicobeoordeling beperkt het bepalen van de maatregelen zich tot:

  • het linken van maatregelen uit een bestaande PGS-richtlijn aan de doelen en scenario’s;
  • de potentiële maatregelen die genoemd zijn in de ToR;
  • de eventuele maatregelen uit andere PGS-richtlijnen die relevant kunnen zijn;
  • de potentiële maatregelen die tijdens de discussie over de scenario’s en doelen naar voren zijn gekomen;
  • de potentiële maatregelen/aanbevelingen die volgen uit analyse van incidenten, zieParagraaf 3.4.

Na deze stap vindt de tussentijdse toets plaats waarbij, na verwerking van eventueel commentaar, door de PGS-stuurgroep descenario’s en doelen worden bevroren.

7Beschrijven doelen en maatregelen - schrijffase

7.1Doelen en maatregelen - afbakening risicobeoordeling en schrijffase

Het beschrijven van de doelen en maatregelen is onderdeel van de schrijffase. Vanuit de risicobenadering zijn echter wel aandachtspunten die hierbij in acht genomen moeten worden. Hierdoor wordt gezorgd dat:

  1. de maatregelen goed aansluiten bij de methodiek en structuur van de risicobenadering;
  2. de evaluatie van de risicobenadering, Hoofdstuk 8, uitgevoerd kan worden.

7.2Aandachtspunten bij het uitwerken van doelen en maatregelen

7.2.1Algemeen

Bij het bepalen en uitwerken van de maatregelen gaat het om alle verschillende soorten maatregelen (actief of passief, organisatorisch/procedureel of technisch, preventief of repressief). De meeste maatregelen beschrijven een specifieke barrière behorende bij een doel in een scenario, maar het kan ook zo zijn dat een maatregel onderdeel is van het veiligheidsmanagement, zoals het ontwerp van installaties, de opleiding en training van bedienend personeel of het onderhoud. Dit soort generieke maatregelen kunnen terugkomen bij meerdere scenario’s.

Maatregelen:

  • kunnen in detail zijn vastgelegd (zoals in een standaard of norm), of meer algemeen;
  • kunnen generiek (voor de hele installatie, verkeersmaatregelen, rookverbod) of specifiek voor één activiteit of één scenario gelden (instrumentele beveiliging);
  • zijn additioneel boven de in Paragraaf 3.1 vastgestelde maatregelen (d.w.z. de concrete maatregelen die voortvloeien uit good engineering practice en wetgeving).

Bij de bepaling van maatregelen wordt ook gekeken naar eventuele bijeffecten van de maatregelen, waarbij geldt dat een maatregel in principe niet mag leiden tot de introductie van een nieuw gevaar. Bijvoorbeeld een maatregel van een peilopening in een tank met een gevaar voor blootstelling van de medewerker.

Maatregelen worden onderbouwd met wettelijke bepalingen, maatregelen uit normen of richtlijnen, overwegingen of anderszins. Er moet aannemelijk worden gemaakt dat een maatregel voldoende betrouwbaarheid heeft, invulling aan het doel geeft en juist en relevant is voor dat scenario.

7.2.2Soort maatregelen

7.2.2.1Preventieve en repressieve maatregelen

Het is van belang om het onderscheid tussen preventieve en repressieve maatregelen te maken.

Preventieve maatregelen zijn gekoppeld aan preventieve doelen en een oorzaakscenario. Deze maatregelen zijn gericht op het voorkomen van de ongewenste gebeurtenis.

Repressieve maatregelen zijn gekoppeld aan repressieve doelen en gevolgscenario’s. Deze maatregelen zijn gericht op het beperken van het gevolg van een ongewenste gebeurtenis.

Zowel preventieve als repressieve maatregelen kunnen van bouwkundige, technische, organisatorische/procedurele of planologische (afstanden) aard zijn.

7.2.2.2Type maatregelen

Een onderscheid in het type maatregel is van belang, met name omdat de werking en betrouwbaarheid van maatregelen, afhankelijk van het type maatregel, kunnen verschillen. Hierbij is het uitgangspunt dat een technische maatregel meestal een hogere betrouwbaarheid heeft dan een organisatorische/procedurele maatregel. Bij instrumentele beveiligingen wordt de betrouwbaarheid tot uitdrukking gebracht in het ‘safety integrity level’ (SIL)-niveau. Voor organisatorische beveiligingen is het vaak lastig om een hoger SIL-niveau dan SIL-1 te kunnen borgen.

Van welk type een maatregel is, wordt bepaald door de wijze waarop deze zijn functie levert in relatie tot het scenario. Het model dat in deze handreiking gebruikt wordt voor het bepalen van het type maatregel is het SDA-model, Afbeelding 10, waarbij:

  • Sensor staat voor de detectie van het scenario.
  • Decision staat voor de opvolging van de detectie.
  • Action staat voor de uiteindelijke actie en functie of werking van het doel.

Afbeelding 10SDA-model

Er kunnen de volgende typen maatregelen worden onderscheiden:

  • Technische maatregel - passief: dit type maatregel levert zijn functie door zijn aanwezigheid en hoeft niet geactiveerd te worden als het scenario zich voordoet. Voorbeelden hiervan zijn een aanrijdbeveiliging of een brandwerende constructie. Een bijzondere groep van maatregelen die ook bij dit type maatregel hoort, is de groep van zogenaamde continue hardware. Deze groep maatregelen is voor het functioneren wel afhankelijk van nutsvoorzieningen, zoals elektriciteit, maar hoeft niet te reageren op een scenario dat zich voordoet. Een voorbeeld hiervan is het op overdruk houden van een controlekamer of cabine van een machine.
  • Technische maatregel - actief: bij dit type maatregel worden alle drie de componenten (S, D en A) ingevuld door technische middelen (instrumenten, besturingscomputers, kleppen, apparaten, enz.) en is er geen menselijke interactie nodig voor de werking of het functioneren van de maatregel. Voorbeelden hiervan zijn een automatische overvulbeveiliging of een automatische blusinstallatie.
  • Organisatorische/procedurele maatregel: voor de werking of het functioneren van deze maatregel is voor een of meer componenten van het SDA-model menselijk handelen noodzakelijk. Generieke maatregelen (bijv. onderhoud of een werkvergunningensysteem) betreffen werkprocessen waarvan een beschermende werking uitgaat zonder dat er een sensor nodig is om ze te activeren.

Opmerking: het type maatregel is alleen relevant voor de sturende maatregelen, zie Paragraaf 7.2.2.3. Ondersteunende maatregelen zijn per definitie organisatorisch, omdat deze gaan over onderhoud, inspectie, enz.

7.2.2.3Sturende en ondersteunende maatregelen

Bij de bepaling van maatregelen wordt gezorgd dat er een complete set van maatregelen wordt vastgesteld om de volledige LOD-functie van het doel te bereiken.

Dit betreft:

  • sturende maatregelen: deze geven aan wat er aanwezig moet zijn of wat er gedaan moet worden, zoals:
    • een opslagtank is voorzien van een hoogniveaubeveiliging;
    • een opslagvoorziening heeft een wbdbo van 60 min;
    • er is toezicht tijdens laden en lossen;
  • ondersteunende maatregelen: deze regelen de betrouwbaarheid en beschikbaarheid van maatregelen, zoals:
    • de hoogniveaubeveiling:
      • voldoet aan de volgende norm(en);
      • moet periodiek getest worden;
    • de wbdbo:
      • moet bepaald worden volgens de volgende norm;
      • doorvoeringen en openingen mogen geen afbreuk doen aan de wbdbo;
    • toezicht tijdens laden en lossen:
      • wordt gedaan door competent personeel.

Sturende en ondersteunende maatregelen kunnen separaat worden opgenomen of worden samengevoegd in één maatregel die al deze aspecten beschrijft.

7.2.3Voorkeursvolgorde van maatregelen

Bij het wegen van maatregelen wordt zoveel mogelijk rekening gehouden met een voorkeursvolgorde in typen maatregelen:

  1. bronmaatregelen: het wegnemen of beperken van de kans op het vrijkomen van gevaarlijke stoffen door het toepassen van technische maatregelen, werkprocessen, uitrustingen en materialen;
  2. collectieve (beschermings)maatregelen: maatregelen gericht op collectieve bescherming;
  3. individuele (beschermings)maatregelen: maatregelen gericht op individuele bescherming;
  4. persoonlijke beschermingsmiddelen.

De voorkeursvolgorde van maatregelen is afgeleid van de arbeidshygiënische strategie, zie Bijlage D.

Voor CMR-stoffen kunnen aanvullende bepalingen gelden voor de voorkeursvolgorde van maatregelen.

7.2.4Benodigde voorzieningen voor bestrijden/beheersen van ernstige gevolgen

Binnen de kaders van de PGS-richtlijnen en de Wet veiligheidsregio’s is een adequate incidentbestrijding door de overheidsbrandweer essentieel. Dit vereist een goed doordacht extern noodplan en een nauwkeurige afstemming van bestrijdings- en beheersmaatregelen op geïdentificeerde scenario’s. De brandweer heeft een wettelijke inspanningsverplichting om risico’s voor mens, dier en milieu te voorkomen, beperken en bestrijden, ongeacht de waarschijnlijkheid van een incident (Wet veiligheidsregio’s).

Er moet dus altijd, ook al is er een lage kans van optreden van het scenario, nagedacht worden over de (minimaal) benodigde repressieve voorzieningen voor het bestrijden/beheersen van incidenten. Deze middelen moeten gezien worden als de ‘algemene repressieve middelen’ gerelateerd aan de gevolgscenario’s en de repressieve doelen van de betreffende PGS-richtlijn.

7.2.5Expert judgement

Voor de tijdens het proces genoemde mogelijke maatregelen wordt door het PGS-team bepaald of ze opgenomen worden in de PGS-richtlijn. Dit gebeurt met een expert judgement, op basis van de gezamenlijke kennis en inzichten die in het PGS-team aanwezig zijn. In het expert judgement wordt een breed pakket aan overwegingen meegenomen. Dit betreft onder andere:

  • of de maatregel gezien kan worden als stand der techniek/SWPD, met daarbij de afweging in welke landen en in welke branches het wordt toegepast;
  • het effect van de maatregel op de scenario’s;
  • het niveau van de maatregel in de arbeidshygiënische strategie;
  • de betrouwbaarheid van de maatregel (onafhankelijk, functioneel, integer, betrouwbaar, te auditeren);
  • technische haalbaarheid en eventuele alternatieven;
  • economische haalbaarheid (investering, onderhoud);
  • toekomstbestendigheid van maatregelen (bijv. toename van stroomuitval, klimaatveranderingen).

In de expert judgement worden dus meerdere aspecten meegewogen. De positie van het scenario in de matrix (Paragraaf 4.3.2) is daarbij een hulpmiddel. Deze afweging leidt tot een onderbouwde keuze van maatregelen die in een PGS-richtlijn opgenomen worden.

Vergelijking met bestaande PGS

Als een PGS-richtlijn wordt geactualiseerd, wordt het resultaat van het proces vergeleken met de bestaande PGS-richtlijn. Daarbij komt in beeld op welke punten nieuwe eisen gesteld worden en welke eisen zijn komen te vervallen. Het PGS-team kijkt kritisch of hierin de juiste keuzes zijn gemaakt.

8Stap E: Evaluatie van de resultaten

8.1Algemeen

Voor deze stap van de risicobeoordeling is het noodzakelijk dat de maatregelen bekend zijn, wat pas na afronding van de schrijffase van de PGS-richtlijn (fase 2) is en zodra er een concepttekst beschikbaar is. Het doel van deze stap is om te bepalen of met de PGS-richtlijn een aanvaardbaar maatregelenniveau voor de beheersing van de geïdentificeerde risico’s wordt bereikt.

De evaluatie wordt uitgevoerd door de facilitator op basis van zijn of haar expertise, waarbij de volgende stappen worden doorlopen:

  1. een update van de risicobeoordeling op basis van de concepttekst zoals opgesteld tijdens de schrijffase;
  2. een kwalitatieve beoordeling van de resultaten, zie Paragraaf 8.2;
  3. een classificatie van de scenario’s met de geïdentificeerde maatregelen, zie Paragraaf 8.3;
  4. het bespreken van de resultaten met het PGS-team en, indien nodig, een update van de concepttekst van de PGS-richtlijn, zie Paragraaf 8.4.

8.2Kwalitatieve beoordeling van de resultaten

De kwalitatieve beoordeling van de resultaten door de facilitator vindt plaats op basis van de volgende aspecten:

  • er is minimaal één maatregel per doel;
  • er is minimaal één sturende maatregel per doel (Paragraaf 7.2.2.3);
  • de volledige LOD-functie van het doel wordt gerealiseerd door de maatregel(en) en alle componenten van het SDA-model (Afbeelding 10), zijn aanwezig;
  • er is voldoende aandacht voor zowel preventieve als repressieve maatregelen (Paragraaf 7.2.2.1);
  • er is een goede combinatie van typen maatregelen (Paragraaf 7.2.2.2);
  • de mate van onafhankelijkheid van de maatregelen is geborgd;
  • waar mogelijk is er een voorkeursvolgorde van maatregelen (Paragraaf 7.2.3).

8.3Classificatie van de scenario’s met de geïdentificeerde maatregelen

Na de kwalitatieve beoordeling wordt door de facilitator bepaald wat de invloed is van de geïdentificeerde maatregel(en) op het risico van het scenario. Hierbij geldt dat:

  • preventieve maatregelen de kans van optreden verlagen:
  • repressieve maatregelen de ernst van de gevolgen beperken.

Bij de beoordeling van de gezamenlijke risicoreductie door een set van maatregelen wordt rekening gehouden met eventuele gezamenlijke faaloorzaken, waardoor de maatregelen in een bepaalde mate afhankelijk van elkaar kunnen zijn. Bij een gezamenlijke faaloorzaak wordt geen nadere risicoreductie toegepast.

Vervolgens wordt het risico met toepassing van de maatregel(en) geclassificeerd in de risicomatrix (Afbeelding 7). Dit verschaft inzicht in de effectiviteit van de maatregel(en):

  • hoe ver dringen de maatregelen het risico terug?
  • wat is het restrisico na toepassing van de PGS-maatregelen?

De resultaten van de classificatie van de scenario’s met geïdentificeerde maatregelen wordt vervolgens meegenomen in de overwegingen of:

  • de geïdentificeerde maatregelen voldoende zijn (bijv. het is een laag restrisico of de maatregelen zijn de stand der techniek/SWPD);
  • er meer maatregelen nodig zijn (bijv. het is een midden of hoog restrisico of de maatregelen zijn niet de stand der techniek/SWPD);
  • er minder maatregelen nodig zijn (bijv. zonder de maatregel is het restrisico al laag of de maatregelen gaan verder dan de stand der techniek/SWPD).

De beoordeling van de risico’s met geïdentificeerde maatregelen wordt toegevoegd aan de risicobeoordeling.

8.4Bespreken van de resultaten met het PGS-team

De facilitator stelt op basis van de resultaten uit Paragraaf 8.2 en Paragraaf 8.3 een evaluatie op, inclusief de bevindingen en voorstellen tot aanpassing van de concepttekst van de PGS-richtlijn.

Deze evaluatie wordt met het PGS-team besproken, waarbij wordt bepaald op welke punten de concepttekst moet worden aangepast. Voor de bevindingen en voorstellen tot aanpassing die niet worden overgenomen door het team wordt de onderbouwing vastgelegd.

Verschillen van inzicht binnen het PGS-team

Het kan gebeuren dat na deze stap binnen een PGS-team sprake is van verschillende meningen over de noodzaak van bepaalde maatregelen. Zo kan het gebeuren dat deelnemers op basis van de stand der techniek/SWPD aanvullende maatregelen noodzakelijk achten die andere deelnemers niet nodig achten, omdat ze van mening zijn dat ook zonder deze maatregelen risico’s al voldoende ver zijn teruggebracht. Zo’n verschil in inzicht (non-consensus) kan zich zowel voordoen bij nieuwe als bij bestaande situaties.

In zo’n situatie heeft het PGS-team tot taak om de beschikbare gegevens systematisch en transparant te documenteren. Het gaat dan met name om:

  • inzichten over scenario’s’s die kunnen optreden zonder de aanvullende maatregel (wat zijn kansen van optreden? wat zijn de mogelijke gevolgen?);
  • technische en economische aspecten van de maatregel (in welke situaties is deze toepasbaar? wat zijn de kosten?);
  • inzichten over het effect van de additionele maatregel (hoeveel reduceert deze maatregel de kansen van optreden en/of mogelijke gevolgen?);
  • de beschrijving die de betreffende maatregel zou krijgen.

Een non-consensus binnen het PGS-team wordt behandeld volgens bijlage A van de Governance PGS-beheerorganisatie.

Bijlage ARelatie tussen risicobenadering PGS Nieuwe Stijl en NEN-ISO 31000

Algemeen

NEN-ISO 31000 geeft richtlijnen voor risicomanagement en bestaat op hoofdlijnen uit (zie Afbeelding 11):

  • principes voor risicomanagement;
  • raamwerk voor risicomanagement (soort van managementsysteem);
  • risicomanagementproces (beoordelen van risico’s en treffen van maatregelen voor specifieke situaties).

Afbeelding 11Structuur van NEN-ISO 31000

In het kader van het door een bedrijf veilig omgaan met gevaarlijke stoffen kan de systematiek worden vergeleken met het veiligheidsmanagementsysteem en het risicomanagementproces met het gedetailleerd beoordelen van de risico’s van een specifiek proces of specifieke installatie en het op basis daarvan treffen van passende beheersmaatregelen en de goede werking daarvan monitoren. De principes bieden aanknopingspunten voor het werken aan een adequate veiligheidscultuur.

In het kader van het opstellen van een PGS kan het risicomanagementproces worden vergeleken met de risicobenadering om tot beschrijving van doelen en maatregelen te komen en het raamwerk als het veiligheidsmanagementsysteem waarvan de aanwezigheid wordt verondersteld.

Het voordeel van deze benadering is dat het opstellen van een PGS als algemeen toepasbare set van risicobeheersmaatregelen op een vergelijkbare wijze verloopt als het proces binnen een individueel bedrijf om tot goede risicobeheersing in een specifieke situatie te komen. Dit bevordert de inpassing van in de PGS voorgeschreven maatregelen in het veiligheids-/risicomanagementsysteem van een bedrijf en biedt ook een basis voor overleg over de gelijkwaardigheid van beheersmaatregelen.

Daarnaast kan goed gebruik worden gemaakt van het begrippenkader vanNEN-ISO 31000en het daarbij behorende vocabulaire NPR-ISO Guide 73.

Risicobenadering en risicomanagementproces

In Afbeelding 12 staat hoe de stappen in risicobenadering voor het opstellen van de PGS Nieuwe Stijl overeenkomen met de stappen in het risicomanagementproces van NEN-ISO 31000.

Afbeelding 12Stappen risicobenadering en NEN-ISO 31000

De parallel tussen het risicoconcept van NEN-ISO 31000 en de beschrijving daarvan in de vorm van een scenario is aangegeven in Afbeelding 13.

Afbeelding 13Relatie NEN-ISO 31000 en BowTie-methode

Bijlage BAlgemene beschrijving BowTie-methode

De BowTie-methode is een visuele risicomanagementtechniek die wordt gebruikt om risico’s te identificeren, te analyseren en te beheersen. Het model is vernoemd naar de vorm van een vlinderdas (bow tie in het Engels), waarbij het centrale gevaar of incident wordt weergegeven als de knoop van de vlinderdas en de oorzaken en gevolgen als de uiteinden van de vlinderdas, zie Afbeelding 14.

Afbeelding 14BowTie-model

Het primaire doel van de BowTie-methode is het identificeren van alle mogelijke oorzaken en gevolgen van een centraal gevaar en het creëren van een duidelijk overzicht van de maatregelen die genomen moeten worden om het risico te beheersen. De methode wordt vaak gebruikt om risicomanagement te verbeteren door visueel inzicht te geven in de risicosituatie. Dit helpt bij het communiceren van risico’s binnen een organisatie.

Structuur van het BowTie-diagram
  • Gevaar (hazard): het gevaar is de risicobron, inherent aan de activiteit of situatie;
  • ongewenste gebeurtenis (‘top of central event’): het centrale punt van de BowTie is de ongewenste gebeurtenis die kan optreden, bijvoorbeeld een lekkage of een veiligheidsincident.
  • Oorzaken (threats): deze worden aan de linkerzijde van de knoop gepositioneerd en vertegenwoordigen de factoren die het gevaar kunnen veroorzaken, zoals menselijke fouten of technische storingen.
  • Gevolgen (consequences): aan de rechterzijde worden de mogelijke gevolgen van het incident weergegeven, zoals schade aan eigendommen, letsel of milieuschade.
  • Beheersmaatregelen (barrières): zowel aan de linkerkant (preventief) als aan de rechterkant (repressief) worden beheersmaatregelen geïdentificeerd. Dit zijn maatregelen die moeten voorkomen dat het incident plaatsvindt of de impact van het incident beperken.
Stappen van de BowTie-methode
  1. Identificatie van het gevaar: begin met het vaststellen van het gevaar en de ongewenste gebeurtenis, het incident dat je wilt voorkomen.
  2. Analyse van oorzaken: analyseer wat de mogelijke oorzaken kunnen zijn die het centrale gevaar kunnen veroorzaken. Dit kunnen zowel interne als externe factoren zijn, zoals menselijk falen, technische storingen of slechte weersomstandigheden.
  3. Analyse van gevolgen: identificeer de gevolgen van het incident. Wat kunnen de mogelijke uitkomsten zijn als het centrale gevaar zich voordoet? Dit kan variëren van financiële schade tot letsel, milieuschade of reputatieschade.
  4. Bepalen van beheersmaatregelen: voor zowel de oorzaken als de gevolgen moeten barrières worden geïdentificeerd. Welke maatregelen kunnen er worden genomen om het gevaar te voorkomen (preventieve barrières)? En welke maatregelen kunnen er worden genomen om de gevolgen te beperken (repressieve barrières)?
  5. Evaluatie van effectiviteit: evalueer de effectiviteit van de barrières. Zijn ze sterk genoeg om het risico te beheersen? Dit kan bijvoorbeeld door te controleren of de barrières goed worden geïmplementeerd en onderhouden, en of er regelmatig testen of audits plaatsvinden om de effectiviteit te waarborgen.
Voordelen van de BowTie-methode
  • Visueel en overzichtelijk: het biedt een duidelijk, visueel overzicht van risico’s, oorzaken, gevolgen en beheersmaatregelen.
  • Preventief en reactief: het model behandelt zowel preventieve als repressieve maatregelen.
  • Transparantie: het maakt het gemakkelijker voor alle betrokkenen om de risicobeheersing te begrijpen, van management tot medewerkers.
  • Flexibiliteit: het kan in verschillende sectoren worden toegepast, van industriële omgevingen tot gezondheidszorg en IT.
  • Toepassing: de BowTie-methode wordt vaak gebruikt in industriële sectoren, zoals de olie- en gasindustrie, de luchtvaart en de chemische industrie, maar ook in andere risicobeheersingsdomeinen. Het helpt organisaties risico’s systematisch te identificeren en te beheren, en biedt een gestructureerde manier om de effectiviteit van risicobeheersingsmaatregelen te beoordelen.

Bijlage CAlgemene beschrijving SWIFT-methode

De Structured 'What If'-Technique (SWIFT) is ontwikkeld als een efficiënte methode voor het identificeren van gevaren. SWIFT kan ook worden gebruikt in combinatie met of als aanvulling op andere technieken. Het is een grondige, systematische analysetechniek voor multidisciplinaire teams.

Met SWIFT evalueert een team van deskundigen de gevolgen van de gevaren die het gevolg zijn van verschillende mogelijke storingen of fouten die zij hebben geïdentificeerd. Bij de beantwoording van vragen over realistische afwijkingen van de normale werking van een proceseenheid of werkprocedure, beoordeelt het team:

  • de kans op een incident;
  • de mogelijke gevolgen van een incident;
  • de toereikendheid van de bescherming van maatregelen ter voorkoming of beperking van een incident.

De 'What-if?'-vragen vallen onder diverse categorieën.

Net als bij andere risico-identificatietechnieken is adequate voorbereiding essentieel voor het succes van een SWIFT-analyse.

Onderstaand overzicht geeft de vraagcategorieën die algemeen worden gebruikt in SWIFT-studies voor procesinstallaties. Er kunnen extra categorieën worden toegevoegd:

  • Materiaalproblemen: de eigenschappen en potentiële gevaren van de in het proces aanwezige grondstoffen, halffabricaten en eindproducten, in relatie tot de materialen. Denk aan het metaal in leidingen en tanks, pakkingen, effecten van corrosie, enz.
  • Externe effecten of invloeden: het gaat hierbij om invloeden van buitenaf die kunnen leiden tot gevaren. Gedacht kan worden aan weersinvloeden (storm, vorst, extreme droogte) of brandstichting.
  • Operationele fouten en andere menselijke factoren: voor elke activiteit in het werkproces (bijv. laden, opstarten, afsluiten, reactie, stand-by), kan een operator fouten maken. Het is zaak deze te identificeren. Veel operationele fouten zijn het gevolg van gebrekkige opleiding, slecht geschreven of onvolledige instructies, stress of tijdsgebrek.
  • Apparatuur- en instrumentatiestoring: het gaat hierbij om storingen die zich voor kunnen doen in de apparatuur en instrumentatie.
  • Storingen in utiliteitsvoorzieningen: deze vraagcategorie richt zich op gevaarsituaties die kunnen ontstaan door storingen in utiliteitsvoorzieningen, zoals gas, stoom en elektriciteit.
  • Falen van integriteit of verlies van insluiting: deze categorie sluit nauw aan op al de voorgaande categorieën. Extra zorg is nodig met betrekking tot interacties van eerder in beeld gebrachte storingen.
  • Emergency-operaties: hierbij gaat het om fouten of falen die direct gerelateerd zijn aan een noodtoestand of noodprocedures, en de mogelijke escalatie van kleine voorvallen naar grotere gevaren die daarin op kan treden.
  • Uitstoot naar het milieu: de meest voor de hand liggende voorvallen hangen samen met een Loss of Containment. Echter, er moet ook gekeken worden naar de risico’s van reguliere emissies. Deze kunnen, bijvoorbeeld door mechanische defecten en bedieningsfouten, ook aanleiding geven tot gevaarlijke situaties, zoals giftige wolken, brand of explosiescenario’s.
  • Falen van veiligheidsvoorzieningen: in deze vraagcategorie zal het team kijken naar de beveiligingsmiddelen en -systemen die in werking moet blijven bij fouten in mechanische installaties of door menselijk handelen.
  • Functioneren operators: hier gaat het om vragen over de capaciteiten van de operators en hun werkomgeving. Gedacht kan worden aan fysieke conditie (bijv. behendigheid, zicht, gehoor), fysieke grootte (bijv. minimale of maximale lengte) en de fysieke condities (temperatuur, vochtigheid, enz.) van de werkomgeving. Sommige risico’s kunnen al geïdentificeerd zijn in de categorie operationele fouten.
  • Productkwaliteit: deze vraagcategorie is bedoeld om veranderingen in de kwaliteit van het product te verkennen. Wat zijn de effecten als de kwaliteit van het product (concentratie, verontreinigingen, kleur, enz.) wijzigt?
  • Fouten bij monstername of analyse: hierbij gaat het om risico’s die samenhangen met mogelijke fouten bij monstername en/of analyse.
  • Procesverstoringen van onbepaalde oorsprong: De reguliere HAZOP-gidswoorden komen terug in deze vraagcategorie. Welke scenario’s kunnen ontstaan door een verkeerde temperatuur, druk of andere procesverstoring? Eventueel kan een mini-HAZOP uitgevoerd worden.

Bron: Guideline structured what if technique, G7-revision no. 02, DNV, 3/5/2010, G. Bennet, P. Boyle. Rev2 by A Falck.

Bijlage DArbeidshygiënische strategie

Voor de prioritering van de maatregelen om de risico’s te beheersen wordt in artikel 4.4 van het Arbeidsomstandighedenbesluit de arbeidshygiënische strategie beschreven. In het eerste lid staat dat er doeltreffende maatregelen moeten worden genomen als uit een risicobeoordeling blijkt dat er gevaren bestaan voor de veiligheid en gezondheid van werknemers. Deze maatregelen worden vervolgens beschreven in lid 2 t/m 7, waarbij eerst moet worden gezocht naar maatregelen volgens lid 2, vervolgens lid 3, enz.

Aangezien een PGS-richtlijn niet alleen als doel heeft om de arbeidsrisico’s te beheersen, maar ook om de risico’s voor de omgeving te beheersen, moeten de risicobeoordeling en de doeltreffende maatregelen zowel de arbeidsveiligheid als de omgevingsveiligheid bevorderen. In de onderstaande tekst is daarom omgeving toegevoegd.

De arbeidshygiënische strategie kan voor een PGS-richtlijn als volgt worden geïnterpreteerd:

  1. Wanneer uit een risicobeoordeling blijkt dat er door blootstelling aan gevaarlijke stoffen gevaar bestaat voor veiligheid of gezondheid van werknemers of omgeving, moeten doeltreffende maatregelen worden genomen om deze gevaren te beheersen.
  2. Voorkom de blootstelling door vervanging van de gevaarlijke stof.
  3. Wanneer vervanging redelijkerwijs niet mogelijk is, of gevaar voor veiligheid en/of gezondheid resteert, worden technische maatregelen, werkprocessen, uitrustingen en/of materialen toegepast.
  4. Wanneer punt 2. en 3. redelijkerwijs niet mogelijk zijn, worden collectieve beschermende maatregelen bij de bron getroffen, dit kunnen ook organisatorische maatregelen zijn.
  5. Voor zover de maatregelen, zoals hiervoor genoemd, redelijkerwijs niet mogelijk zijn of het gevaar voor de veiligheid of de gezondheid niet volledig wegnemen, worden individuele beschermende maatregelen getroffen, dit kunnen ook organisatorische maatregelen zijn.
  6. Voor zover de maatregelen zoals hiervoor genoemd, redelijkerwijs niet mogelijk zijn of het gevaar voor de veiligheid of de gezondheid niet volledig wegnemen, worden geschikte persoonlijke beschermingsmiddelen ter beschikking gesteld.
  7. De duur van het gebruik van persoonlijke beschermingsmaatregelen moet niet langer zijn dan strikt noodzakelijk.

Bij de collectieve beschermingsmaatregelen en organisatorische maatregelen voor de omgeving kan worden gedacht aan:

  • maatregelen om escalatie naar naburige installaties met gevaarlijke stoffen te voorkomen;
  • een veiligheidsafstand tot de omgeving;
  • blusvoorzieningen.

Bijlage ESterke kanten en beperkingen van risicomatrices (volgens NEN-ISO-IEC 31010)

Onderstaand overzicht geeft een indicatie van sterke kanten en beperkingen van risicomatrices. Het overzicht is ontleend aan NEN-ISO-IEC 31010 en niet volledig.

Sterke punten:
  • ze zijn relatief gemakkelijk te gebruiken;
  • ze bieden een snelle rangschikking van risico’s in verschillende niveaus;
  • ze geven een duidelijke visuele weergave van de significantie van risico’s als gevolg van waarschijnlijkheid en omvang van het risico.
Beperkingen:
  • het vereist een hoge mate van deskundigheid om een geschikte matrix te ontwerpen;
  • het kan moeilijk zijn om schaalverdelingen te gebruiken die geschikt zijn in een breed scala aan omstandigheden dat voor een organisatie relevant is;
  • het is moeilijk om de schaalverdeling eenduidig vast te stellen en te zorgen voor consistentie in het gebruik hiervan;
  • de rangschikking van risico’s hangt af van hoe de schalen zijn opgezet (en dit is vaak arbitrair);
  • een matrix vereist één indicatieve waarde voor de gevolgen, terwijl in veel gevallen een scenario meerdere gevolgen kan hebben. De rangschikking hangt dan af van het gevolg dat is gekozen;
  • een matrix bevat niveaus voor zeer lage kansen van optreden. Voor veel individuele risico’s zijn deze moeilijk voorstelbaar;
  • het gebruik is zeer subjectief, verschillende mensen wijzen vaak heel andere rangschikkingen toe aan hetzelfde risico;
  • risico’s kunnen niet worden samengevoegd (dat wil zeggen, er kan niet worden vastgesteld dat een bepaald aantal lage risico’s gelijk is aan een bepaald gemiddeld risico);
  • het is moeilijk om risiconiveaus voor verschillende categorieën te vergelijken;
  • een valide rangschikking vergt een consistente formulering van risico’s (dat is zelden praktisch te bereiken);
  • de classificatie zal afhangen van de manier waarop het risico wordt uitgedrukt en waarop het detailniveau wordt gegeven.

Bijlage FSamenstelling team

Tabel 4Samenstelling team Handreiking generieke risicobeoordeling

Naam

Organisatie

Rol

Serge Bronkhorst

PGS-programmabureau

Voorzitter/Programmamanager PGS

Paula Bohlander

I&W

Lid namens Ministerie van Infrastructuur en Waterstaat

Roger Slegt

Exxon Mobil

Lid namens bedrijfsleven (VNO-NCW/MKB-Nederland)

Chuchu Yu

NVZ

Lid namens bedrijfsleven (VNO-NCW/MKB-Nederland)

Betty Zaaijer

Vopak

Lid namens bedrijfsleven (VNO-NCW/MKB-Nederland)

Vincent de Winter

Veiligheidsregio Hollands Midden

Lid namens bevoegd gezag (Brandweer Nederland/ Veiligheidsregio's)

Linda Brand

Veiligheidsregio Drenthe

Lid namens bevoegd gezag (Brandweer Nederland/ Veiligheidsregio's)

Dorine Couwenberg

Omgevingsdienst Midden- en West-Brabant

Lid namens bevoegd gezag (toezicht/vergunningverlening)

Rudy Bos

Omgevingsdienst Midden- en West-Brabant

Lid namens bevoegd gezag (toezicht/vergunningverlening)

Marc de Sitter

NLA

Lid namens Nederlandse Arbeidsinspectie

Robbert Plarina

NLA

Lid namens Nederlandse Arbeidsinspectie

Alwin van Aggelen

A-RisC

Facilitator/tekstschrijver

Begrippenlijst

Basisoorzaak

Een oorzaak die ten grondslag ligt aan de directe oorzaak. Het is de eerste oorzaak aan het begin van de oorzakenlijn die leidt naar het vrijkomen van gevaarlijke stoffen.

Bron: PGS 6

BBT

De definitie van beste beschikbare technieken (BBT) staat onder de begrippen van bijlage A van de Omgevingswet.

'Beste' omvat de meest doeltreffende technieken voor het bereiken van een hoog niveau van bescherming van het milieu. Dit om emissies van een bedrijf te voorkomen. Als dit niet mogelijk is, moet het bedrijf de emissie zoveel mogelijk beperken.

'Beschikbare' omvat technieken die technisch en economisch haalbaar zijn voor die bedrijfstak, en die bedrijven kunnen toepassen. De techniek moet redelijkerwijs in Nederland of in een ander land verkrijgbaar zijn.

Het begrip 'technieken' is ruim. Hieronder valt 1) de toegepaste technieken 2) ontwerp, bouw en ontmanteling van de installatie 3) onderhoud en bedrijfsvoering van de installatie.

Bron: PGS 6

BowTie

Een visueel model om risico's te analyseren en te beheersen. Het heet zo omdat het diagram de vorm heeft van een vlinderdas ("bowtie" in het Engels).

Directe oorzaken

Directe oorzaken voor een LOC zijn in ieder geval, zoals vermeld in artikel 4.15, tweede lid, van het Bal: "corrosie, erosie, externe belasting, impact, overdruk, onderdruk, lage temperatuur, hoge temperatuur, trillingen en menselijke fouten tijdens gebruik, wijziging of onderhoud."

Bron: PGS 6

Expert judgement

Inschatting van een of meerdere deskundigen op grond van zijn/hun kennis en ervaring

LOC

Ongewenst vrijkomen van gevaarlijke stoffen, bijvoorbeeld door het falen van een fysieke omhulling.

LOD

De aanwezige technische en/of organisatorische maatregel om de risico’s van zware ongevallen te beheersen. Dit kan toegespitst zijn op een insluitsysteem (specifiek) of op de gehele Seveso-inrichting van toepassing zijn (generiek).

Toelichting: Om te worden aangemerkt als LOD moet een apparaat, systeem en/of actie:

  • effectief zijn in het voorkomen van consequenties wanneer het werkt zoals ontworpen;
  • onafhankelijk zijn van de basisoorzaak en (van de componenten) van iedere LOD aangemerkt voor hetzelfde scenario;
  • verifieerbaar/te valideren zijn.

Bron: PGS 6

Opslagvoorziening

Vaste ruimte, bestemd voor de opslag van verpakte gevaarlijke stoffen en/of CMR-stoffen, zoals beschreven in bijvoorbeeld PGS 7, PGS 8 of PGS 15.

Rampscenario

Scenario waarmee inzicht wordt verkregen in het grootste effect van een zwaar ongeval dat als gevolg van de activiteiten op het terrein van de Seveso-inrichting kan optreden en waarbij er ondanks het repressief optreden, schade aan gebouwen of personen in de omgeving van de Seveso-inrichting kan ontstaan.

Bron: afgeleid uit PGS 6

Restrisico

Risico op een ongewenste gebeurtenis, dat resteert na het nemen van alle maatregelen om de ongewenste gebeurtenis te voorkomen respectievelijk de gevolgen daarvan te beperken.

Bron: PGS 6

Risicoanalyse

Bepaling van de omvang van het risico uitgedrukt als combinatie van de gevolgen van een (ongewenste) gebeurtenis en de waarschijnlijkheid dat die zich voordoen.

Bron: afgeleid uit NEN-ISO 31000

Risico

Combinatie van de gevolgen van een (ongewenste) gebeurtenis en de waarschijnlijkheid dat de gebeurtenis zich voordoet.

Risico-evaluatie

Vergelijking van de omvang van het risico met de criteria voor de belangrijkheid of aanvaardbaarheid daarvan.

Bron: afgeleid uit NEN-ISO 31000

Risico-identificatie

Identificatie van mogelijke oorzaken en mogelijke gevolgen van een (ongewenste) gebeurtenis.

Opmerking: Een scenario is een manier om een risico te beschrijven in termen van oorzaken, gebeurtenissen en gevolgen.

Bron: afgeleid uit NEN-ISO 31000

Risicobeoordeling

Een proces dat bestaat uit de stappen risico-identificatie, risicoanalyse en risico-evaluatie.

Bron: NEN-ISO 31000

Scenario

Een reeks opeenvolgende gebeurtenissen tussen basisoorzaak en directe oorzaak die leidt tot het vrijkomen van een gevaarlijke stof uit een installatie, tot en met de uiteindelijke effecten.

Bron: afgeleid uit PGS 6

SWIFT

Een kwalitatieve risico-identificatietechniek waarbij op een gestructureerde manier "wat-als"-vragen worden gesteld om potentiële gevaren, risico's en kwetsbaarheden binnen een systeem, proces of organisatie te identificeren.

SWPD

De ontwikkelingen die door vakdeskundigen in brede kring worden aanvaard als goed toepasbaar in de praktijk.

Maatregelen die door vakdeskundigen in brede kring worden aanvaard als toepasbaar in de praktijk.

Bron: brief Minister SZW (Donner) d.d. 11 juni 2007, kenmerk ARBO/A&V/2007/20288, Antwoord op vraag FNV inzake werkgeversplicht te streven naar verbetering veiligheid en gezondheid werknemers.

Terms of Reference

De opdracht die door de stuurgroep wordt meegegeven aan het PGS-team.

VTH

Vergunning toezicht en handhaving

wbdbo

Weerstand tegen branddoorslag en brandoverslag

Normenlijst

NEN-ISO 31000:2018

Risicomanagement - Richtlijnen

NEN-ISO-IEC 31010:2019

Risk management - Risk assessment techniques

NPR-ISO Guide 73:2009

Risicomanagement - Verklarende woordenlijst (ingetrokken)

NTA 8620:2016

Specificatie van een veiligheidsmanagementsysteem voor risico's van zware ongevallen

PGS 6:januari 2024

Aanwijzingen voor het toepassen van de Seveso-paragraaf in het Bal