6Aanwijzingen voor het toepassen van de Seveso-paragraaf in het Bal

PGS 6:2023 versie 0.2 (NOVEMBER 2023)

Let op: dit is een ongecontroleerde versie. De PGS-beheerorganisatie is niet verantwoordelijk voor volledigheid en juistheid van deze versie. De versie die beschikbaar is op de website publicatiereeksgevaarlijkestoffen.nl is de enige geautoriseerde versie.

6Aanwijzingen voor het toepassen van de Seveso-paragraaf in het Bal

Definitief concept

Ten geleide

De Publicatiereeks Gevaarlijke Stoffen

Een PGS-richtlijn is een document over de veilige opslag en de bijbehorende activiteiten met gevaarlijke stoffen. In de PGS-richtlijn staan de belangrijkste risico’s van die activiteiten voor de veiligheid van werknemers, de veiligheid van de omgeving en de brandveiligheid. Ook staan in een PGS-richtlijn de mogelijke gevolgen van die risico’s voor het bestrijden van een ramp. Om de risico’s te beheersen en de negatieve effecten voor mens en milieu te beperken zijn doelen geformuleerd. Aan deze doelen zijn maatregelen gekoppeld. Met deze maatregelen kan aan de doelen worden voldaan. Naast de in een PGS-richtlijn genoemde maatregelen is het mogelijk om gelijkwaardige maatregelen te treffen voor zover de wetgeving dit toelaat.

Meer informatie over de PGS-organisatie is te vinden op: publicatiereeksgevaarlijkestoffen.nl. Daar staan ook de actuele publicaties.

Afwijkend karakter PGS 6

Als onderdeel van de Publicatiereeks Gevaarlijke Stoffen vormt PGS 6:2023 een uitzondering op de andere delen uit de reeks. PGS 6 is niet gericht op concrete risico’s, gevolgen, doelen en maatregelen, maar bevat aanwijzingen voor het toepassen van de Seveso-paragraaf in het Bal en toelichting op de regels zoals deze zijn vastgelegd in Seveso III en de daarmee verbonden Nederlandse wet- en regelgeving.

De toezichthouders van het bevoegd gezag, de Nederlandse Arbeidsinspectie en de veiligheidsregio's beschouwen de PGS 6 als een belangrijk referentiekader bij het toezicht op de naleving van wettelijke verplichtingen, zoals de Seveso-richtlijn.

PGS 6:2023 betreft een beperkte herziening van PGS 6:2021. De aanpassing van de PGS 6:2021 had tot doel de stelselherziening van het Nederlandse omgevingsrecht door te voeren in de richtlijn. Na de oplevering van de PGS 6:2021 resteerden er een aantal inhoudelijke ontwikkelingen en nieuwe inzichten welke buiten de scope van die herziening vielen en in 2021 niet zijn meegenomen. Deze punten zijn in onderliggende versie PGS 6:2023 alsnog verwerkt. Een overzicht van de belangrijkste inhoudelijke wijzigingen is opgenomen in Bijlage P.

Organisatie bij het tot stand komen van deze PGS-richtlijn

Deze PGS-richtlijn is opgesteld door een team van vertegenwoordigers van de overheid en het bedrijfsleven. In Bijlage Q staan de gegevens van de leden van het team dat deze PGS-richtlijn heeft opgesteld.

Het PGS-team is onderdeel van de PGS-beheerorganisatie. Daaronder vallen alle PGS-teams, het PGS-programmabureau en de PGS-adviescommissie. De PGS-stuurgroep stuurt de PGS-beheerorganisatie aan. In de PGS-stuurgroep zijn vertegenwoordigd: IPO, VNG, Brandweer Nederland, Nederlandse Arbeidsinspectie, VNO-NCW en MKB-Nederland.

De directe relatie met wet- en regelgeving draagt bij aan het feit dat PGS 6 afwijkt van de andere publicaties in de PGS-reeks. Dit heeft ertoe geleid dat voor dit actualisatietraject is gekozen voor betrokkenheid van BRZO+.

Het Bestuurlijk Omgevingsberaad vergunningverlening, toezicht en handhaving (BOb) heeft deze richtlijn vastgesteld. Het BOb is de opdrachtgever van de PGS-beheerorganisatie.

Deze PGS-richtlijn is door de PGS-stuurgroep goedgekeurd voor vaststelling door het BOb op: 16 november 2023.

Waarna het BOb deze PGS-richtlijn heeft vastgesteld op: …….

De voorzitter van de PGS-stuurgroep,

P. Heij

Leeswijzer

Deze publicatie bevat aanwijzingen voor het toepassen van de Seveso-paragraaf in het Bal en toelichting op de regels zoals die in Seveso III en de daarmee verbonden Nederlandse wet- en regelgeving zijn vastgelegd en betrekking hebben op de verplichtingen voor Seveso-inrichtingen.

Hoofdstuk 1 bevat een beschrijving van de achtergrond van Seveso III en de Omgevingswet en de inrichtingen waarop Seveso III van toepassing is.

Hoofdstuk 2 bevat een overzicht van de relevante wetgeving in relatie tot Seveso-inrichtingen. Tevens zijn in dit hoofdstuk de definities opgenomen.

Hoofdstuk 3 bevat een uitleg over hoe kan worden bepaald of een inrichting onder Seveso III valt en of deze dan als een lagedrempelinrichting of hogedrempelinrichting moet worden beschouwd. In Bijlage A Aanwijzingscriteria Seveso III en Bijlage B Voorbeeld kennisgeving Seveso III staat nadere uitleg.

Hoofdstuk 4 bevat een toelichting op de verplichtingen die noodzakelijk zijn om de veiligheid met betrekking tot gevaarlijke stoffen te kunnen beheersen, zoals het veiligheidsmanagementsysteem, de registratie van gevaarlijke stoffen, en het noodplan. Bijlage C, Bijlage D en Bijlage E bevatten nadere uitwerkingen van hoofdstuk 4.

Hoofdstuk 5 bevat een beschrijving van het doel en de inhoud van het veiligheidsrapport. Bijlage F bevat een voorbeeldtabel voor de beschrijving van voorzienbare gevaren. In Bijlage G en Bijlage H wordt ingegaan op de wijze voor beschrijving van de installatiescenario’s. In Bijlage I, Bijlage J en Bijlage K wordt nadere uitleg gegeven over brandweerscenario’s, rampscenario’s en informatie ten behoeve van de rampenbestrijding. Bijlage L Natuurlijke oorzaken, Bijlage M Overstromingsscenario’s, Bijlage N Aardbevingsscenario’s en Bijlage O Kwetsbare natuurgebieden zijn eveneens relevant voor hoofdstuk 5.

In hoofdstuk 6 wordt aangegeven hoe met wijzigingen moet worden omgegaan.

In hoofdstuk 7 wordt informatie gegeven over het melden van zware ongevallen door de exploitant aan de toezichthouders.

1Inleiding

PGS 6 bevat aanwijzingen voor het toepassen van de Seveso-paragraaf in het Bal en toelichting op de regels zoals die in de Omgevingswet en daarop gebaseerde uitvoeringsregelgeving zijn vastgelegd en betrekking hebben op de verplichtingen voor Seveso-inrichtingen.

PGS 6:2023 vervangt PGS 6:2021. In deze inleiding wordt ingegaan op de achtergrond van Seveso III en de Omgevingswet, en de relatie met PGS 6.

Regelgeving

Richtlijn nr. 2012/18/EU van het Europees Parlement en de Raad van 4 juli 2012, ook wel Seveso III genoemd, richt zich op de beheersing van de gevaren van zware ongevallen waarbij gevaarlijke stoffen zijn betrokken. In 2015 is Seveso III in Nederland grotendeels geïmplementeerd door middel van het Besluit risico’s zware ongevallen 2015 (Brzo 2015) en de Regeling risico’s zware ongevallen (Rrzo). In dezelfde periode is een aanvang gemaakt met de stelselherziening van het Nederlandse omgevingsrecht, o.a. ingegeven door de wens om de verbrokkeling aan te pakken van het toentertijd bestaande omgevingsrecht, dat was verdeeld over tientallen wetten en zo’n 60 voornamelijk sectorale AMvB’s. Dit traject heeft geleid tot een nieuw stelsel dat bestaat uit de Omgevingswet, vier AMvB’s, en de Omgevingsregeling. Daarbij zijn het Brzo 2015 en de Rrzo opgegaan in drie van de vier AMvB’s: het Besluit activiteiten leefomgeving (Bal), het Besluit kwaliteit leefomgeving (Bkl), en het Omgevingsbesluit. Dit nieuwe stelsel van het omgevingsrecht maakte het noodzakelijk om de PGS 6:2016 daarop te herzien.

Het begrip ‘milieubelastende activiteit’ in de regelgeving

In de Omgevingswet staat het begrip ‘milieubelastende activiteit’ centraal voor het stellen van rijksregels. Dat begrip komt in de plaats van het begrip ‘inrichting’ in de Wm en Wabo. De Omgevingswet definieert een milieubelastende activiteit als een activiteit die nadelige gevolgen voor het milieu kan veroorzaken, waarbij o.a. lozingsactiviteiten zijn uitgezonderd (Ow, onderdeel A van de bijlage); lozingsactiviteiten worden overigens wel gereguleerd in het Bal en zijn vaak ook aangewezen als vergunningplichtig geval. Wat eerder één inrichting was, kan onder de Omgevingswet een locatie zijn waarop meerdere milieubelastende activiteiten worden verricht. Dit geldt echter niet voor het exploiteren van een Seveso-inrichting, dat in artikel 3.50 van het Bal wordt aangewezen als milieubelastende activiteit. In onderdeel A van bijlage I bij het Bal wordt het begrip ‘Seveso-inrichting’ dermate ruim gedefinieerd dat alle activiteiten op de locatie tot de Seveso-inrichting worden gerekend.

Op wie is de regelgeving van toepassing

Degene die een Seveso-inrichting exploiteert, moet voldoen aan de algemene regels die op die activiteit van toepassing zijn en moet zorg dragen voor de naleving van deze regels (Bal, artikel 2.10). Naast degene die de Seveso-inrichting exploiteert, d.w.z. de exploitant, zijn de regels die zijn gesteld met het oog op de veiligheid en gezondheid van de in de Seveso-inrichting werkzame werknemers ook van toepassing op de werkgever, de werkgever die zelf arbeid verricht in de Seveso-inrichting en de zelfstandige, en degene die de controle heeft over de Seveso-inrichting (Bal, artikel 4.4, eerste lid). Zij moeten samenwerken met de exploitant om naleving van die regels te waarborgen (Bal, artikel 4.4, tweede lid).

Op welke activiteiten is de regelgeving van toepassing

De hoeveelheid en aard van gevaarlijke stoffen binnen een Seveso-inrichting zijn bepalende factoren bij het vaststellen van de verplichtingen die het Bal met zich meebrengt. Daarbij zijn er drie niveaus van verplichtingen te onderscheiden, die voortvloeien uit twee, in Seveso III onderscheiden grenswaarden: de lage drempelwaarde en de hoge drempelwaarde. Wanneer de omvang van de hoeveelheden gevaarlijke stoffen onder de lage drempelwaarde blijft, zijn de regels voor Seveso-inrichtingen niet van toepassing. Wel geldt, als er sprake is van een andere milieubelastende activiteit (bijvoorbeeld het opslaan van gevaarlijke stoffen in verpakking of in een opslagtank), de specifieke zorgplicht (Bal, artikel 2.9), gelden er regels over het informeren bij een ongewoon voorval (Bal, artikelen 2.21 en 2.22) en mogelijk andere algemene regels uit de hoofdstukken 3 tot en met 5 van het Bal. Wanneer de lage drempelwaarde wordt overschreden, is een deel van de verplichtingen voor Seveso-inrichtingen van toepassing. Wanneer de hoge drempelwaarde wordt overschreden, zijn alle verplichtingen voor Seveso-inrichtingen van toepassing. Een Seveso-inrichting die alleen het eerste niveau overschrijdt, wordt een lagedrempelinrichting genoemd, en een Seveso-inrichting die het tweede niveau overschrijdt, is een hogedrempelinrichting. Door middel van een kennisgeving informeert degene die de Seveso-inrichting exploiteert het bevoegd gezag over de hoeveelheden gevaarlijke stoffen en wordt vervolgens bepaald of de Seveso-inrichting een lagedrempel-inrichting is, die bijvoorbeeld alleen een preventiebeleid voor zware ongevallen (PBZO) moet opstellen en een veiligheidsbeheerssysteem (VBS) moet hebben, of een hogedrempelinrichting, waarvoor aanvullende verplichtingen gelden, zoals het opstellen van een veiligheidsrapport (VR). In hoofdstuk 3 is het opstellen van de kennisgeving uitgewerkt. Het Bal spreekt overigens niet over een kennisgeving, maar over het verstrekken van gegevens en bescheiden. Dat sluit namelijk beter aan op de gebruikte terminologie in de Omgevingswet en het Bal. Inhoudelijk is er echter geen verschil. Waar in deze PGS wordt gesproken van een kennisgeving, wordt daarmee dus bedoeld het verstrekken van gegevens en bescheiden aan het bevoegd gezag.

Doel, status en positie PGS 6

PGS 6 is bedoeld om de regels toe te lichten, zoals die op grond van de Omgevingswet, de Arbeidsomstandighedenwet en de Wet veiligheidsregio’s zijn gesteld in het Bal en die betrekking hebben op de verplichtingen voor Seveso-inrichtingen. PGS 6 geeft, naast toelichting op regelgeving, een interpretatie van de genoemde regels. PGS 6 heeft geen dwingend karakter. Dit houdt in dat een Seveso-inrichting ervoor kan kiezen om op een andere manier invulling te geven aan de gestelde eisen, onder de voorwaarde dat deze voldoet aan de wet- en regelgeving. De in PGS 6 vastgelegde uitleg en interpretatie zal door de verschillende betrokken overheden worden gebruikt, zoals bij de beoordeling van het VR. De beschreven voorbeelden dienen slechts ter illustratie of verduidelijking van de tekst.

Nadere informatie

BRZO+ publiceert op haar website informatie over Seveso III, de Omgevingswet en bijbehorende regelgeving. BRZO+ is een samenwerkingsprogramma van de volgende overheidsdiensten: Nederlandse Arbeidsinspectie, Brzo-omgevingsdiensten, Veiligheidsregio’s, Water-kwaliteitsbeheerders, ILT, SodM en OM. BRZO+ regelt de uniforme en integrale aanpak van VTH-taken op het gebied van interne en externe veiligheid met als doel het voorkomen van zware ongevallen bij Seveso-inrichtingen en milieubelastende activiteiten met een ippc-installatie van categorie 4.

In het kader van Seveso II heeft het Major Accident Hazards Bureau (MAHB) van de Europese Commissie, ondergebracht bij het Joint Research Centre van de Commissie in Ispra (Italië), een aantal guidance documents opgesteld over o.a. het VBS en het VR. Deze documenten zijn, evenals andere documenten die door het MAHB zijn opgesteld rondom de Seveso-richtlijnen, te downloaden van de website van het MAHB (https://minerva.jrc.ec.europa.eu/en/minerva). De guidance documents zijn geen regelgeving, ze zijn bedoeld als handreiking.

Reacties op de inhoud van PGS 6

Reacties op of vragen over PGS 6 kunnen, via [email protected], worden ingebracht bij het PGS-programmabureau.

2Overzicht van relevante wet- en regelgeving en definities

2.1Relevante wet- en regelgeving

Onderstaand is een overzicht opgenomen van de relevante wet- en regelgeving op het gebied van de preventie en bestrijding van rampen en zware ongevallen. Het overzicht geeft de belangrijkste wet- en regelgeving en is niet uitputtend. De wet- en regelgeving is digitaal toegankelijk via de website www.wetten.nl. De Europese wetgeving is te vinden op: http://eur-lex.europa.eu/. Op deze websites zijn de laatste op dat moment van kracht zijnde versies van een Europese richtlijn, een wet, een algemene maatregel van bestuur of een ministeriële regeling te raadplegen en te downloaden.

Tabel 2.1 — Overzicht van relevante wet- en regelgeving in relatie tot Seveso-inrichtingen (zie voor wijzigingen en toevoegingen www.wetten.nl)

Naam

Volledige naam

Inhoud

(Europese) wet- en regelgeving

Seveso-richtlijn (of Seveso III)

Richtlijn 2012/18/EU van het Europees Parlement en de Raad van 4 juli 2012 betreffende de beheersing van de gevaren van zware ongevallen waarbij gevaarlijke stoffen zijn betrokken, houdende wijziging en vervolgens intrekking van Richtlijn 96/82/EG van de Raad

Seveso III is erop gericht om de risico’s van zware ongevallen met gevaarlijke stoffen te beheersen. Alle lidstaten van de Europese Unie zijn verplicht om de eisen die Seveso III stelt door te voeren in de nationale wetgeving. Nederland heeft dat voor een belangrijk deel gedaan via het Bal, het Bkl en het Ob

Wet- en regelgeving specifiek voor implementatie van Seveso III in Nederland

Ow

Omgevingswet

De Ow geeft de kaders voor de regels over het beschermen en benutten van de fysieke leefomgeving die in het Bal, Bbl, Bkl, Ob en de Or zijn gesteld.

Bal

Besluit activiteiten leefomgeving

Het Bal stelt regels over activiteiten in de fysieke leefomgeving. In het Bal worden bijvoorbeeld de vergunningplichtige gevallen aangewezen (waaronder het exploiteren van een Seveso-inrichting) en zijn de algemene regels opgenomen voor het exploiteren van een Seveso-inrichting.

Bkl

Besluit kwaliteit leefomgeving

Het Bkl bevat regels over de kwaliteit van de fysieke leefomgeving en de uitoefening van taken en bevoegdheden. In het Bkl zijn onder andere de regels opgenomen die het bevoegd gezag moet toepassen bij het beoordelen van een aanvraag om een omgevingsvergunning. Ook bevat het Bkl zogenoemde instructieregels voor het bevoegd gezag voor het opstellen van omgevingsplannen.

Ob

Omgevingsbesluit

Het Ob bevat procedurele regels en regels over algemene onderwerpen over het beschermen en benutten van de fysieke leefomgeving. In dit besluit zijn onder andere de regels opgenomen over het toezicht op Seveso-inrichtingen en de handhaving van de verplichtingen die gelden voor het exploiteren van een Seveso-inrichting.

Bbl

Besluit bouwwerken leefomgeving

In het Bbl zijn onder andere regels gesteld over het bouwen, gebruiken en slopen van bouwwerken. Deze regels waren voorheen opgenomen in het Bouwbesluit 2012.

Or

Omgevingsregeling

In de Or zijn vooral uitvoeringstechnische regels gesteld. In hoofdstuk 4 zijn bijvoorbeeld de methoden aangewezen die moeten worden toegepast bij het berekenen van het plaatsgebonden risico en de aandachtsgebieden. Hoofdstuk 7 regelt welke gegevens en bescheiden bij een aanvraag om een omgevingsvergunning (o.a. voor Seveso-inrichtingen) moeten worden verstrekt (aanvraagvereisten). In bijlage II zijn de versies vermeld van de normen, richtlijnen en andere documenten waarnaar in het Bal, Bbl, Bkl, Ob en de Or wordt verwezen. Daarbij gaat het dus ook om de versies van de PGS-richtlijnen.

Arbowet

Arbeidsomstandigheden­wet

De werkgever neemt bij het voeren van het arbeidsomstandighedenbeleid de maat­regelen die nodig zijn ter voorkoming en beperking van zware ongevallen waarbij gevaarlijke stoffen zijn betrokken en de gevolgen daarvan voor de veiligheid en de gezondheid van de in de Seveso-inrichting, of een deel daarvan, werkzame werknemers. De artikelen 6 en 7 van de Arbeids­omstandighedenwet bevatten grondslagen voor de regels die ter implementatie van Seveso III zijn gesteld in het Bal en het Ob.

Wvr

Wet veiligheidsregio’s

De Wvr bevat regels over de brandweerzorg, de rampenbestrijding, de crisisbeheersing, en de geneeskundige hulpverlening.

Deze wet regelt onder meer het voorbereiden van de bestrijding van branden en rampen en het organiseren van de rampenbestrijding en de crisisbeheersing. Op basis van deze wet worden door de veiligheidsregio’s rampbestrijdingsplannen voor hogedrempelinrichtingen opgesteld en worden onder andere Seveso-inrichtingen aangewezen als bedrijfsbrandweerplichtig.

Bvr

Besluit veiligheidsregio’s

Het Bvr bevat regels over de organisatie en de taken van de veiligheidsregio’s.

In hoofdstuk 6, rampbestrijdingsplannen voor hogedrempelinrichtingen, is bepaald dat het bestuur van de veiligheidsregio voor een hogedrempelinrichting, een rampbestrijdingsplan vaststelt, en dit moet oefenen en toetsen op juistheid, volledigheid en bruikbaarheid. Eenmaal per drie jaar moet het plan worden herzien. Hoofdstuk 7 van het Bvr handelt over de aanwijzing van locaties en inrichtingen die over een bedrijfs-brandweer moeten beschikken.

Er is op hoofdlijnen vastgelegd aan welke criteria de beschrijving van scenario’s moet voldoen om als uitgangspunt te dienen voor een bedrijfsbrandweeraanwijzing. Tevens is in het besluit verwoord welke eisen aan de bedrijfsbrandweer kunnen worden opgelegd.

Bir

Besluit informatie inzake rampen en crises

In het Bir zijn regels opgenomen over de informatieverschaffing en de te verstrekken informatie inzake rampen.

Artikel 4 geeft aan welke informatie een Seveso-inrichting moet verschaffen ingeval van een ramp en na een ramp.

De artikelen 5a en 6 geven aan welke infor-matie de veiligheidsregio moet verschaffen ten tijde van een mogelijke ramp bij een Seveso-inrichting.

2.2Definities, afkortingen en begripsomschrijvingen

In deze paragraaf zijn definities, afkortingen en omschrijvingen opgenomen van begrippen die bij de uitvoering van de verschillende verplichtingen worden gebruikt. Wanneer definities uit wet- en regelgeving in de praktijk tot discussies over de interpretatie ervan leiden, is een toelichting gegeven om meer duidelijkheid te scheppen.

Aandachtsgebieden

Aandachtsgebieden zijn gebieden rond activiteiten met gevaarlijke stoffen die zichtbaar maken waar mensen binnenshuis, zonder aanvullende maatregelen onvoldoende beschermd zijn tegen de gevolgen van ongevallen met gevaarlijke stoffen. Dat betekent dat zich, bij een ongeval met gevaarlijke stoffen, levensbedreigende gevaren voor personen in gebouwen kunnen voordoen. Daarbij is onderscheid gemaakt tussen drie soorten gevaren: warmtestraling (brand), overdruk (explosie) en concentratie giftige stoffen in de lucht (gifwolk). Daarmee zijn er ook drie typen aandachtsgebieden:

  • brandaandachtsgebied;
  • explosieaandachtsgebied;
  • gifwolkaandachtsgebied.

Toelichting:

Meer informatie over het begrip ‘aandachtsgebieden’ is te vinden op de website van het RIVM: https://omgevingsveiligheid.rivm.nl/aandachtsgebieden.

ADR

Accord européen relatif au transport international des marchandises dangereuses par route. Europees verdrag betreffende het internationaal vervoer van gevaarlijke goederen over de weg.

AEGL

Acute exposure guideline level.

AGW

Alarmeringsgrenswaarde (1 h).

AWZI

Afvalwaterzuiveringsinstallatie (particulier of van een bedrijf).

B&G-index

Brand- en giftigheidsindex.

Basisoorzaak

Een oorzaak die ten grondslag ligt aan de directe oorzaak. Het is de eerste oorzaak aan het begin van de oorzakenlijn die leidt naar het vrijkomen van gevaarlijke stoffen.

BBT

Beste beschikbare technieken.

CLP

Classification, labelling and packaging of substances and mixtures. Europese verordening over de indeling, etikettering en verpakking van stoffen en mengsels.

Directe oorzaken

Directe oorzaken voor een LOC zijn in ieder geval, zoals vermeld in artikel 4.15, tweede lid, van het Bal: "corrosie, erosie, externe belasting, impact, overdruk, onderdruk, lage temperatuur, hoge temperatuur, trillingen en menselijke fouten tijdens gebruik, wijziging of onderhoud."

Domino-effecten

Wanneer Seveso-inrichtingen dicht bij elkaar liggen, kunnen de risico’s op dan wel de gevolgen van een zwaar ongeval vanwege die ligging groter zijn dan die van elke Seveso-inrichting afzonderlijk. De effecten van een (zwaar) ongeval op een nabijgelegen Seveso-inrichting kunnen bijvoorbeeld een nieuw zwaar ongeval initiëren, waardoor de gevolgen nog groter worden. Het domino-effect is de mogelijkheid dat een dergelijke opeenstapeling/kettingreactie plaatsvindt.

Domino-inrichting

Een domino-inrichting kan een veroorzakende domino-inrichting of een blootgestelde domino-inrichting zijn.

  • Veroorzakende domino-inrichting. Seveso-inrichting die minimaal één insluitsysteem heeft dat bij falen kan leiden tot falen van ten minste één insluitsysteem (met gevaarlijke stoffen) van een andere Seveso-inrichting (blootgestelde domino-inrichting).
  • Blootgestelde domino-inrichting. Seveso-inrichting die minimaal één insluitsysteem (met gevaarlijke stoffen) heeft dat kan falen door het falen van ten minste één insluitsysteem van een andere Seveso-inrichting (veroorzakende domino-inrichting).
ERPG

Emergency response planning guideline.

Exploitant

Degene die een Seveso-inrichting exploiteert.

Gevaarlijke stoffen

Stoffen of mengsels, onder meer in de vorm van grondstof, product, bijproduct, residu of tussenproduct, die vallen onder een categorie genoemd in deel 1 van Seveso III, bijlage I, of die met name zijn genoemd in deel 2 van Seveso III, bijlage I.

De definitie van een gevaarlijke stof staat in artikel 4.2, tweede lid, van het Bal en in de definitie van ‘Seveso-inrichting’ in onderdeel A van bijlage I bij het Bal.

In de definitie van ‘Seveso-inrichting’ in onderdeel A van bijlage I bij het Bal is ook de definitie van het begrip ‘aanwezig zijn van gevaarlijke stoffen’ opgenomen. Deze is ontleend aan artikel 3, twaalfde lid, van de Seveso-richtlijn en luidt als volgt: "werkelijke of verwachte aanwezigheid van gevaarlijke stoffen of van gevaarlijke stoffen waarvan redelijkerwijs kan worden voorzien dat ze kunnen ontstaan bij verlies van controle over de processen, in een hoeveelheid van ten minste de drempelwaarde, bedoeld in bijlage I, deel 1, kolom 2, of deel 2, kolom 2, bij de Seveso-richtlijn, met inachtneming van de aantekeningen bij die bijlage".

Hogedrempelinrichting

Seveso-inrichting waar gevaarlijke stoffen aanwezig zijn in een hoeveelheid van ten minste de drempelwaarde, bedoeld in bijlage I, deel 1, kolom 3, of deel 2, kolom 3, bij de Seveso-richtlijn, met inachtneming van de aantekeningen bij die bijlage.

IDE

Instrument domino-effecten.

Insluitsysteem en systeembegrenzer

Een of meer toestellen, waarvan de eventuele onderdelen blijvend met elkaar in open verbinding staan en die bestemd zijn om een of meer stoffen te omsluiten. De grenzen van een insluitsysteem worden vastgelegd door de hoeveelheid stof te bepalen die bij een LOC van enig onderdeel van dat insluitsysteem naar de omgeving wegstroomt. Als bij een LOC toestroming plaatsvindt via kleppen, pompen en andere werktuigen vanuit andere ruimten, dan behoren die ruimten tot het beschouwde insluitsysteem. Systeembegrenzers zijn alle organen die gezien hun aard en functie de verbinding met andere insluitsystemen binnen een installatie sluiten bij het vrijkomen van de inhoud van het beoogde insluitsysteem. (Bron: Handboek Omgevingsveiligheid).

Toelichting:

Afsluiters die normaal geopend zijn en in de faalsituatie niet kunnen worden gesloten, mogen daarom niet als systeembegrenzers worden beschouwd.

Interventiewaarden

Met de in Nederland vastgestelde interventiewaarden wordt het niveau van gevaar ingeschat. Informatie hierover is te vinden op de website van het RIVM.

  • De voorlichtingsrichtwaarde (VRW) is de luchtconcentratie van een stof die met grote waarschijnlijkheid door de blootgestelde bevolking als hinderlijk wordt waargenomen, of waarboven lichte gezondheidseffecten mogelijk zijn.
  • De alarmeringsgrenswaarde (AGW) is de luchtconcentratie van een stof waarboven onherstelbare of andere ernstige gezondheidseffecten kunnen optreden, of waarbij door blootstelling aan de stof personen minder goed in staat zijn zichzelf in veiligheid te brengen.
  • De levensbedreigende waarde (LBW) is de luchtconcentratie van een stof waarboven mogelijk sterfte of levensbedreigende aandoeningen kunnen ontstaan.

https://rvs.rivm.nl/normen/rampen-en-incidenten/interventiewaarden

In PGS 6 wordt een blootstellingsduur van 1 h gehanteerd.

IPPC

Integrated Pollution Prevention and Control.

IPPC-installatie

Installatie als bedoeld in artikel 3, onder 3, van de Richtlijn 2010/75/EU van het Europees Parlement en de Raad van 24 november 2010 inzake industriële emissies (geïntegreerde preventie en bestrijding van verontreiniging), voor zover daarin een activiteit als bedoeld in bijlage I bij die richtlijn wordt verricht.

Kennisgeving

Aan het bevoegd gezag te verstrekken gegevens en bescheiden volgens de artikelen 4.5 en 4.6 van het Bal als de Seveso-paragraaf van het Bal (paragraaf 4.2) van toepassing wordt of als er sprake is van wijzigingen van de Seveso-inrichting.

Lagedrempelinrichting

Seveso-inrichting waar gevaarlijke stoffen aanwezig zijn in een hoeveelheid van ten minste de drempelwaarde, bedoeld in bijlage I, deel 1, kolom 2, of deel 2, kolom 2, bij de Seveso-richtlijn, en die lager is dan de drempelwaarde, bedoeld in bijlage I, deel 1, kolom 3, of deel 2, kolom 3, met inachtneming van de aantekeningen van die bijlage.

LBW

Levensbedreigende waarde (1 h).

LOC (Loss of Containment - bezwijken van omhulling)

Ongewenst vrijkomen van gevaarlijke stoffen, bijvoorbeeld door het falen van een fysieke omhulling.

LOD (Line of Defence – veiligheidsmaatregel)

De aanwezige technische en/of organisatorische maatregel om de risico’s van zware ongevallen te beheersen. Dit kan toegespitst zijn op een insluitsysteem (specifiek) of op de gehele Seveso-inrichting van toepassing zijn (generiek).

Toelichting: Om te worden aangemerkt als LOD moet een apparaat, systeem en/of actie:

  • effectief zijn in het voorkomen van consequenties wanneer het werkt zoals ontworpen;
  • onafhankelijk zijn van de basisoorzaak en (van de componenten) van iedere LOD aangemerkt voor hetzelfde scenario;
  • verifieerbaar/valideerbaar zijn.
Milieubelastende activiteit

Een activiteit die nadelige gevolgen voor het milieu kan veroorzaken, niet zijnde een lozingsactiviteit op een oppervlaktewaterlichaam of een lozingsactiviteit op een zuiveringtechnisch werk of een wateronttrekkingsactiviteit.

Toelichting:

In artikel 5.1, tweede lid, van de Omgevingswet worden o.a. de milieubelastende activiteiten, lozingsactiviteiten en waterontrekkingsactiviteiten genoemd als activiteiten die bij algemene maatregel van bestuur (feitelijk het Bal) kunnen worden aangewezen als activiteiten waarvoor een omgevingsvergunning verplicht is.

De milieubelastende activiteiten waarvoor de regels van het Bal gelden, zijn aangewezen in hoofdstuk 3 van het Bal. In artikel 3.50 van het Bal is bijvoorbeeld het exploiteren van een Seveso-inrichting aangewezen als milieubelastende activiteit. In artikel 3.51, eerste lid, van het Bal is die milieubelastende activiteit als vergunninglichtig geval aangewezen. Het lozen op een oppervlaktewaterlichaam van afvalwater afkomstig van een Seveso-inrichting is als vergunningsplichtige lozingsactiviteit aangewezen in artikel 3.51, tweede lid, van het Bal.

MRA

Milieurisicoanalyse.

Noodsituatie

Gebeurtenis waarbij een zwaar ongeval ontstaat of dreigt te ontstaan.

NTA

Nederlandse technische afspraak.

Opslagvoorziening

Vaste ruimte, bestemd voor de opslag van verpakte gevaarlijke stoffen en/of CMR-stoffen, zoals beschreven in bijvoorbeeld PGS 7, PGS 8 of PGS 15.

PBZO

Preventiebeleid voor zware ongevallen.

PBZO-document

Document waarin het preventiebeleid inzake de beheersing van de risico’s van zware ongevallen wordt omschreven.

PGS 15-insluitsysteem

Een PGS 15-insluitsysteem betreft een primaire ADR-verpakking, waarin gevaarlijke stoffen zijn verpakt (volgens het ADR). Het betreft ook een transportverpakking, zoals een pallet met verpakte gevaarlijke stoffen.

In geval van opslag van aanverwante stoffen of koopmansgoederen in een PGS 15-opslagvoorziening moeten deze ‘verpakkingen’ eveneens als insluitsysteem worden beschouwd, voor zover relevant.

PGS 15-installatie

Een PGS 15-installatie betreft:

  • een deel van een voorziening voor (tijdelijke) opslag van verpakte gevaarlijke stoffen, bijvoorbeeld een vak, een stelling, of
  • een gemarkeerd gedeelte voor laden en lossen, of een PGS 15-opslagvoorziening ten behoeve van laden en/of lossen.
Ramp

Een zwaar ongeval of een andere gebeurtenis waarbij het leven en de gezondheid van veel personen, het milieu of grote materiële belangen in ernstige mate zijn geschaad of worden bedreigd en waarbij een gecoördineerde inzet van diensten of organisaties van verschillende disciplines is vereist om de dreiging weg te nemen of de schadelijke gevolgen te beperken.

Rampbestrijdingsplan

Met rampbestrijdingsplannen wordt binnen de Nederlandse context de uitwerking van de externe noodplannen bedoeld, zoals verwoord in bijlage IV, onderdeel 2, bij de Seveso-richtlijn. Die uitwerking vindt plaats door de veiligheidsregio. Hogedrempelinrichtingen moeten daartoe wel informatie aanleveren.

Restrisico

Risico op een ongewenste gebeurtenis, dat resteert na het nemen van alle maatregelen om de ongewenste gebeurtenis te voorkomen respectievelijk de gevolgen daarvan te beperken.

RWZI

Rioolwaterzuiveringsinstallatie (communaal en in beheer door een waterschap of hoogheemraadschap).

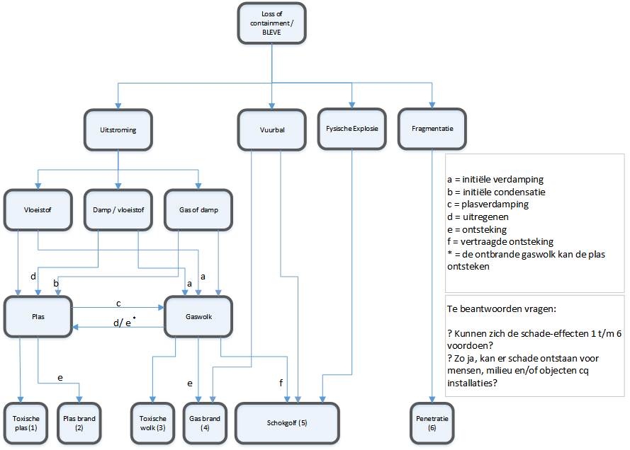
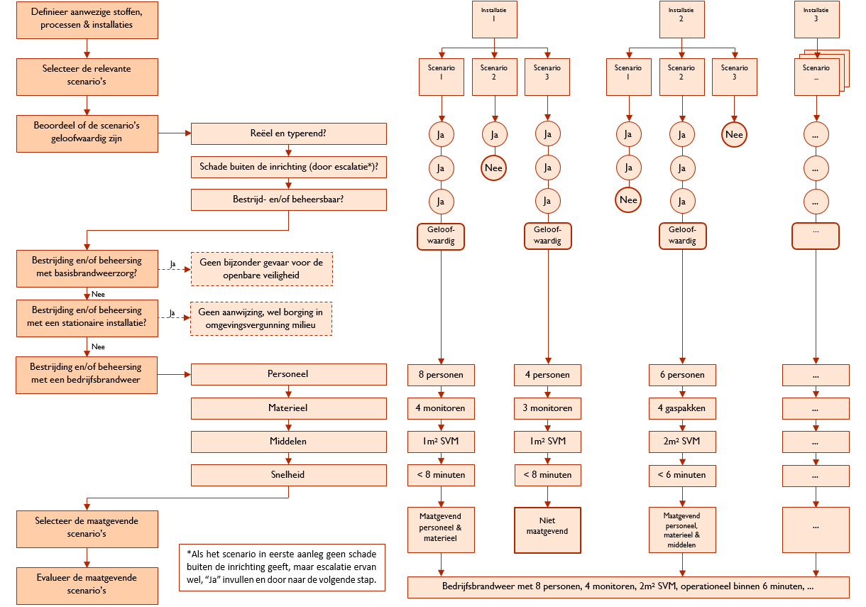
Scenario’s

Verschillende typen scenario’s kunnen worden onderscheiden:

  • Installatiescenario (ongevalsscenario). Een installatiescenario is een reeks opeenvolgende gebeurtenissen vanaf basisoorzaak via directe oorzaak en het vrijkomen van een gevaarlijke stof uit een installatie tot en met de uiteindelijke effecten.
  • Incidentscenario. Een incidentscenario speelt een rol bij de totstandkoming van het bedrijfsbrandweerrapport. Een incidentscenario kan zich afspelen binnen de Seveso-inrichting, een installatie of installatiedeel en moet worden getoetst op geloofwaardigheid (dit houdt in dat het scenario wordt getoetst aan de hand van criteria die zijn vermeld in artikel 7.2 van het Besluit veiligheidsregio’s).
  • Geloofwaardig incidentscenario (brandweerscenario). Scenario dat een beschrijving bevat van de aard en omvang, het verloop in de tijd, en de bestrijding of de beheersing van een brand of een ongeval op een locatie waarop milieubelastende activiteiten (waaronder het exploiteren van een Seveso-inrichting) worden verricht die gegeven de aard van de installatie of de milieubelastende activiteiten, rekening houdend met de daarin aangebrachte preventieve voorzieningen, als reëel en typerend worden geacht:
    • waarbij schade kan ontstaan aan gebouwen of personen in de omgeving van de locatie waarop de milieubelastende activiteiten worden verricht; en
    • waarbij van preventieve of repressieve maatregelen duidelijk effect mag worden verwacht, waardoor escalatie van de brand of het ongeval wordt voorkomen.
  • Maatgevend incidentscenario. Geloofwaardig incidentscenario dat bepalend is voor de omvang, opkomsttijd, operationele functies en uitrusting van de bedrijfsbrandweer. Een maatgevend incidentscenario wordt geselecteerd uit de set van geloofwaardige incidentscenario’s.
  • Rampscenario. Scenario waarmee inzicht wordt verkregen in het grootste effect van een zwaar ongeval dat als gevolg van de activiteiten op het terrein van de Seveso-inrichting kan optreden en waarbij er ondanks het repressief optreden, schade aan gebouwen of personen in de omgeving van de Seveso-inrichting kan ontstaan.
Seveso-inrichting

Volledig door degene die de Seveso-inrichting exploiteert beheerde locatie, waar gevaarlijke stoffen aanwezig zijn in een of meer Seveso-installaties, met inbegrip van:

  1. gemeenschappelijke of bijbehorende infrastructuur of activiteiten; en
  2. activiteiten die met het exploiteren van de Seveso-inrichting rechtstreeks samenhangen, in technisch verband staan en de kans op en de gevolgen van een zwaar ongeval kunnen vergroten.
Seveso-installatie

Technische eenheid binnen een Seveso-inrichting, waar een gevaarlijke stof als bedoeld in artikel 3, tiende lid, van de Seveso-richtlijn wordt gemaakt, gebruikt, verwerkt of opgeslagen, met inbegrip van de uitrusting, leidingen, machines, gereedschappen, private spoorwegemplacementen, laadkades, loskades, aanlegsteigers, pieren, depots of andere constructies die nodig zijn voor de werking daarvan.

Toelichting:

Het doel van het begrip ‘Seveso-installatie’ is om binnen een Seveso-inrichting logische eenheden te onderscheiden ten behoeve van de identificatie van gevaren en risico’s. Er is sprake van een logische eenheid of installatie wanneer dit deel van de Seveso-inrichting is gericht op de opslag of het maken, bewerken, verwerken, transporteren, verladen of vernietigen van een specifiek product (of tussenproduct). Installaties zoals opslagtanks, fabrieksunits, laad- en losplaatsen enz., die wat betreft uitvoering, aard, gevaren en risico’s vergelijkbaar zijn, kunnen als één logische eenheid worden beschouwd. Bij een magazijn is een brandcompartiment, zoals bedoeld in het Besluit bouwwerken leefomgeving (Bbl), een installatie.

Stand der techniek

Ontwikkelingen die door vakdeskundigen in brede kring worden aanvaard als goed toepasbaar in de praktijk.

STOT SE

Specific target organ toxicity single exposure.

Tijdelijke opslag van gevaarlijke stoffen

Voor korte tijd, in afwachting van aansluitend vervoer naar een vooraf bekende ontvanger, opslaan van gevaarlijke stoffen zonder dat het logistieke proces wordt onderbroken (stoffen zijn geadresseerd, worden niet op afroep geleverd en blijven in de oorspronkelijke verpakking).

Toelichting: Het is noodzakelijk om te bepalen of er sprake is van het buiten een Seveso-inrichting voor het vervoer van stoffen of goederen opslaan van gevaarlijke stoffen, omdat die activiteiten buiten het toepassingsbereik van Seveso III vallen.

QRA

Kwantitatieve risicoanalyse.

VBS

Veiligheidsbeheerssysteem.

Verblijfsgebouw

Gebouw of ruimte, permanent of verplaatsbaar, binnen de Seveso-inrichting waarin personen kunnen verblijven of arbeid kunnen verrichten.

VIB

Veiligheidsinformatieblad.

VR

Veiligheidsrapport.

VRW

Voorlichtingsrichtwaarde (1 h).

VTH

Vergunningverlening, toezicht en handhaving.

Warmtestralingscontour/warmtestralingsintensiteitscontour/warmtecontour

Een verbindingslijn tussen warmtestralingsintensiteiten (volgens onderstaande definitie) met dezelfde waarde, op een vastgestelde, gelijke hoogte. Met warmtestralingsintensiteit wordt in dit kader bedoeld de elektromagnetische stralingsintensiteit ten gevolge van een zekere brand, bepaald op een zekere afstand en hoogte vanaf de uiterste grenstoestand van die brand volgens de van toepassing zijnde norm.

Ten aanzien van de blootstelling aan warmtestraling bij een kortstondige inzet gedurende incidenten van operator en brandweerpersoneel kan gebruik worden gemaakt van het onderzoek warmtestralingscontouren van het IFV (‘Maximum allowable exposure to different heat radiation levels’, 25 april 2016). De lokale langjarige weersomstandigheden, zoals wordt bijgehouden door het KNMI, moeten worden meegenomen.

Zwaar ongeval

Een gebeurtenis zoals een zware emissie, brand of explosie als gevolg van onbeheerste ontwikkelingen tijdens de bedrijfsuitoefening in een Seveso-inrichting, waardoor onmiddellijk of na verloop van tijd ernstig gevaar voor de menselijke gezondheid of het milieu, binnen of buiten de inrichting ontstaat en waarbij een of meer gevaarlijke stoffen betrokken zijn (Seveso III, artikel 3, dertiende lid).

3Aanwijzing van Seveso-inrichtingen

3.1Activiteiten waarop Seveso III van toepassing is

In het Bal wordt de term ‘complexe bedrijven’ gebruikt voor bedrijven die door aard en omvang grote gevolgen kunnen hebben voor de leefomgeving, bijvoorbeeld omdat de activiteiten van het bedrijf nadelig zijn voor het milieu. Afdeling 3.3 van het Bal geeft aan welke activiteiten onder de term ‘complexe bedrijven’ vallen, en dit zijn o.a. Seveso-inrichtingen. In artikel 3.50 van het Bal wordt het exploiteren van een Seveso-inrichting aangewezen als milieubelastende activiteit. Een Seveso-inrichting is omschreven als: volledig door degene die de Seveso-inrichting exploiteert beheerde locatie, waar gevaarlijke stoffen aanwezig zijn in een of meer Seveso-installaties, met inbegrip van:

  1. gemeenschappelijke of bijbehorende infrastructuur of activiteiten; en
  2. activiteiten die met het exploiteren van de Seveso-inrichting rechtstreeks samenhangen, in technisch verband staan en de kans op en de gevolgen van een zwaar ongeval kunnen vergroten.

Daarbij wordt verstaan onder:

gevaarlijke stoffen: gevaarlijke stoffen als bedoeld in artikel 3, tiende lid, van de Seveso-richtlijn;

en

aanwezig zijn van gevaarlijke stoffen: werkelijke of verwachte aanwezigheid van gevaarlijke stoffen of van gevaarlijke stoffen waarvan redelijkerwijs kan worden voorzien dat ze kunnen ontstaan bij verlies van controle over de processen, in een hoeveelheid van ten minste de drempelwaarde, bedoeld in bijlage I, deel 1, kolom 2, of deel 2, kolom 2, bij de Seveso-richtlijn, met inachtneming van de aantekeningen van die bijlage.

Een Seveso-installatie is een technische eenheid binnen een Seveso-inrichting, waar een gevaarlijke stof als bedoeld in artikel 3, tiende lid, van de Seveso-richtlijn wordt gemaakt, gebruikt, verwerkt, of opgeslagen, met inbegrip van de uitrusting, leidingen, machines, gereedschappen, private spoorwegemplacementen, laadkades, loskades, aanlegsteigers, pieren, depots of andere constructies die nodig zijn voor de werking daarvan.

Uitgezonderd van de aanwijzing als milieubelastende activiteit zijn de activiteiten die zijn genoemd in artikel 3.50, tweede lid, van het Bal. Deze uitzonderingen worden behandeld in paragraaf 3.2.

De regels die gelden voor Seveso-inrichtingen zijn opgenomen in paragraaf 4.2 van het Bal.

3.1.1Stoffen die meewegen in het bepalen van (mogelijke) overschrijding van de drempelwaarde

Voor de aanwijzing moet de verwachte hoeveelheid aanwezige gevaarlijke stoffen worden bepaald en worden getoetst aan de drempelwaarde van Seveso III (zie Bijlage A). Dit gebeurt op de onderstaande wijze.

De verwachte hoeveelheid aanwezige gevaarlijke stoffen wordt bepaald door:

  1. De hoeveelheden gevaarlijke stoffen, die maximaal in de Seveso-inrichting aanwezig kunnen zijn, inclusief de stoffen die ontstaan tijdens het verrichten van processen binnen een procesinstallatie.
  2. Gevaarlijke stoffen waarvan redelijkerwijs is te voorzien dat zij kunnen worden gevormd als gevolg van verlies van controle over verrichte processen binnen een procesinstallatie en/of opslagactiviteit.

Ad 1. Maximale hoeveelheden gevaarlijke stoffen

Om te bepalen of het een Seveso-inrichting betreft, wordt uitgegaan van informatie uit de omgevingsvergunning en de onderliggende – aan de vergunning ten grondslag liggende – aanvraag, dan wel de hoeveelheden die zijn opgenomen in de aanvraag die ter beoordeling voorligt. Wanneer de omgevingsvergunning geen maximale hoeveelheden noemt, geldt de maximale hoeveelheid van de gevaarlijke stoffen die binnen de vergunde opslagvoorzieningen en procesinstallaties aanwezig kunnen zijn.

Ten aanzien van de aangevraagde en/of vergunde activiteit 'laden en lossen vanuit transportmiddelen' moet het maximale volume dat achterblijft in het bij de verlading betrokken deel van het compartiment worden meegenomen in de Seveso-beoordeling (zie paragaaf 3.1.2). Het aantal keren dat de gevaarlijke stof wordt gelost, is hiervoor niet relevant. Gevaarlijke stoffen die aanwezig zijn in een transportmiddel ten behoeve van de aandrijving daarvan worden niet meegenomen in de Seveso-beoordeling.

Ten aanzien van de aangevraagde en/of vergunde activiteit 'overslag van boord naar boord' moet het volume van het grootste betrokken compartiment worden meegenomen in de Seveso-beoordeling. Wanneer de boord-boord overslag gelijktijdig aan meerdere steigers kan en mag plaatsvinden, moeten alle betrokken compartimenten worden meegenomen in de Seveso-beoordeling. Het aantal keren dat de gevaarlijke stof wordt overgeslagen, is hiervoor niet relevant.

Ad 2. Gevaarlijke stoffen waarvan het ontstaan redelijkerwijs is te voorzien bij het verlies van controle over een proces

De verwachte aanwezigheid van gevaarlijke stoffen, zoals bedoeld in bijlage I bij Seveso III kan afwijken van de maximale hoeveelheid gevaarlijke stoffen op basis van de omgevingsvergunning. Dit komt doordat het ontstaan van een gevaarlijke stof door het verlies van controle over een proces niet als milieubelastende activiteit wordt vergund. In de aanvraag om een omgevingsvergunning moet wel rekening worden gehouden met de risico's van de gevaarlijke stoffen die kunnen ontstaan.

Een reactieproduct dat bij verlies van controle in of bij een procesinstallatie kan ontstaan, kan relevant zijn voor de lijst met aanwezige gevaarlijke stoffen. Het ontstaan van deze gevaarlijke reactieproducten moet dan wel redelijkerwijs zijn te voorzien.

Wanneer is het ontstaan van een gevaarlijk reactieproduct bij verlies van controle redelijkerwijs te voorzien?

Het uitgangspunt is dat bij de vergunningverlening de beste beschikbare technieken (BBT) voor de aangevraagde activiteit in de omgevingsvergunning worden vastgelegd en voorgeschreven. Zie onderdeel A van de bijlage bij de Omgevingswet voor een omschrijving van BBT. De in de Omgevingsregeling aangewezen BBT-conclusies en informatiedocumenten over BBT geven het minimale veiligheidsniveau dat bij de uitvoering van een activiteit moet worden vereist bij het verlenen van een omgevingsvergunning.

Indien op een proces- of opslagactiviteit, waarvoor een vergunning is aangevraagd, geen BBT-conclusies of informatiedocumenten over BBT van toepassing zijn, maakt degene die de Seveso-inrichting exploiteert een keuze uit de te implementeren BBT en overtuigt het bevoegd gezag van de doelmatigheid van deze BBT. Vervolgens stelt het bevoegd gezag de BBT vast.

Voldoet de omgevingsvergunning aan de BBT-conclusies en/of informatiedocumenten over BBT, dan moet worden aangenomen dat voldoende maatregelen zijn getroffen om het ongecontroleerd ontstaan van gevaarlijke reactieproducten zoveel mogelijk te beperken. Hierbij gaat het om gevaarlijke stoffen die zijn genoemd in bijlage I bij Seveso III. In de installatiescenario's, bij de kwantitatieve risicoanalyse (QRA), of bij de milieurisicoanalyse (MRA) moet wel rekening worden gehouden met het ontstaan van deze gevaarlijke stoffen, zoals bijvoorbeeld het toxisch verbrandingsproduct bij de modellering van een PGS 15-opslagvoorziening.

Wanneer het bevoegd gezag de BBT zelf vaststelt op basis van informatie aangeleverd door degene die de Seveso-inrichting exploiteert, moet hieraan voorafgaand worden bepaald of voldoende maatregelen zijn getroffen om het ontstaan van reactieproducten zoveel mogelijk te beperken. In het kader van een beslissing op een aanvraag om een omgevingsvergunning kan het bevoegd gezag zelf het BBT-niveau vaststellen. Het betreft dan onder andere situaties waarbij in afwijking van, of door het ontbreken van, BBT-conclusies en/of informatiedocumenten over BBT een omgevingsvergunning wordt verleend.

Hiervoor kunnen de volgende drie stappen worden gevolgd:

1. Inventariseer en evalueer of bij verlies van controle over de normale bedrijfsprocessen gevaarlijke reactieproducten kunnen ontstaan.

Denk hierbij aan onder andere: ongecontroleerde reacties van verschillende stoffen, polymerisatie en ontleding. Dit kan ook voorkomen bij stoffen in een opslagvoorziening zoals door een schakelfout bij tankverlading of het leksteken van vaten binnen een opslag voor verpakte gevaarlijke stoffen.

2. Indien een reactie kan optreden waarbij een andere gevaarlijke stof ontstaat, moet worden beoordeeld of voldoende procedurele en technische maatregelen zijn genomen en/of kunnen worden genomen om het ontstaan daarvan zoveel mogelijk te beperken.

Het voorkomen van een dergelijke reactie staat voorop. Wanneer bijvoorbeeld bekend is dat een runaway reactie kan optreden, moet de oplossing worden gezocht in het nemen van voldoende preventieve maatregelen. Dit betekent dat door gebruik van bekende technieken zoals een veiligheidsstudie en het toepassen van goede procedures en/of beveiligingen met voldoende betrouwbaarheid kan worden gesteld dat een gevaarlijk reactieproduct redelijkerwijs niet kan ontstaan.

Een gevaarlijk reactieproduct hoeft niet te worden opgenomen in de lijst met gevaarlijke stoffen ten behoeve van de kennisgeving (Bal, artikel 4.5), indien voldoende procedurele en technische maatregelen genomen zijn om het ontstaan daarvan te voorkomen.

3. Indien, ondanks het treffen van de preventieve maatregelen, blijkt dat het ontstaan van een gevaarlijk reactieproduct redelijkerwijs niet kan worden uitgesloten, dan moet worden beoordeeld of dit relevant is om te worden opgenomen in de lijst met gevaarlijke stoffen ten behoeve van de kennisgeving (Bal, artikel 4.5).

Het gevaarlijke reactieproduct en de gevaarlijk(e) stof(fen) waaruit het reactieproduct is ontstaan, mogen niet gelijktijdig in de sommatie worden opgenomen. De stoffen zijn namelijk niet gelijktijdig aanwezig. Aan hand van de categorie-indeling en hoeveelheid gevaarlijke stoffen en het reactieproduct moet worden bepaald in welke vorm deze worden opgenomen in de sommatie. De hoeveelheid die kan ontstaan, moet worden bepaald/onderbouwd aan de hand van de uitgevoerde studies.

3.1.2Stoffen die niet meewegen

Een gevaarlijke stof die in hoeveelheden van 2% of minder van de vermelde lage drempelwaarde is aangevraagd, is vergund of kan ontstaan, wordt bij de berekening van de totale aanwezige hoeveelheid buiten beschouwing gelaten. Voorwaarde hiervoor is wel dat de stof zich op een zodanige plaats binnen de Seveso-inrichting bevindt dat deze niet de oorzaak van een zwaar ongeval elders binnen de Seveso-inrichting kan zijn. De basis voor deze uitzondering ligt in aantekening 3 van bijlage I bij Seveso III.

Een transportmiddel kan meerdere compartimenten met gevaarlijke stoffen bevatten. In voorkomende gevallen worden niet alle compartimenten verladen. Een gevaarlijke stof in een transportcompartiment die niet bij de verladingsactiviteit is betrokken, weegt niet mee in het toetsen aan de Seveso-drempel. Een voorwaarde hierbij is dat het transportmiddel direct na het laden of lossen de Seveso-inrichting verlaat. In deze situatie is geen sprake van aan vervoer gerelateerde tijdelijke opslag (zie paragraaf 3.2), omdat het compartiment met gevaarlijke stoffen geen binding heeft met de activiteiten van de Seveso-inrichting.

3.2Activiteiten die niet onder paragraaf 4.2 van het Bal vallen

Op basis van artikel 3.50, tweede lid, van het Bal zijn enkele categorieën activiteiten uitgezonderd van de werkingssfeer van de Seveso-regels in het Bal:

  • Milieubelastende activiteiten door de Nederlandse of een bondgenootschappelijke krijgs-macht op militaire terreinen of terreinen met een militair object als bedoeld in artikel 5.150, eerste lid, van het Besluit kwaliteit leefomgeving (Bal, artikel 3.50, tweede lid, onder a).
  • Het buiten een Seveso-inrichting voor het vervoer van stoffen of goederen opslaan van gevaarlijke stoffen, voor korte tijd en in afwachting van aansluitend vervoer naar een vooraf bekende ontvanger (Bal, artikel 3.50, tweede lid, onder b). Om te bepalen of er sprake is van 'aan het vervoer gerelateerde tijdelijke opslag', moet bij het opslaan worden voldaan aan voorwaarden die zijn opgenomen in vervoersregelgeving:
  1. Er is sprake van een tijdelijke aanwezigheid van verpakte gevaarlijke stoffen.
  2. De ontvanger van de stoffen is bekend en aansluitend vervoer is geregeld.
  3. De gevaarlijke stoffen blijven in de oorspronkelijke verpakking.

Voor het opslaan voor korte tijd is in het Bal geen maximale periode voor de aanwezigheid van gevaarlijke stoffen opgegeven. In PGS 6:2006 werd een maximale periode van 14 dagen aangehouden. De juridische grondslag voor de termijn van 14 dagen ontbrak. Om te beoordelen of een tijdelijke opslag vervoersgebonden is, moet worden getoetst aan de desbetreffende vervoersregelgeving.

  • Vervoersgebonden activiteiten die wel onder de werkingssfeer van het Bal vallen, zijn activiteiten waarbij gevaarlijke stoffen worden opgeslagen vanwege:
  • voorraadbeheer;
  • bewaring voor derden, waardoor de vervoersketen wordt onderbroken;
  • aflevering aan nog onbekende afnemers;
  • aflevering aan bekende afnemers op termijn of afroep, waarbij de vervoersketen wordt onderbroken.
  • Het buiten een Seveso-inrichting exploiteren van een buisleiding voor gevaarlijke stoffen, inclusief de daarbij behorende voorzieningen (Bal, artikel 3.50, tweede lid, onder c). In Nederland zijn bepaalde gedeelten van buisleidingen en pompstations echter aangemerkt als een milieubelastende activiteit in de zin van de Omgevingswet (Bal, artikel 3.101, tweede lid). Wanneer hierbij ook de lage drempelwaarde wordt overschreden, valt de activiteit onder de werkingssfeer van paragraaf 4.2 van het Bal. Een voorbeeld hiervan is een aardgascompressorstation voor het verpompen van gas in een hogedruk aardgasleidingnet.
  • Het opsporen en winnen van delfstoffen (Bal, artikel 3.50, tweede lid, onder d).
  • Het ondergronds opslaan van gas in de Noordzee (Bal, artikel 3.50, tweede lid, onder e).
  • Het storten van bedrijfsafvalstoffen of gevaarlijke afvalstoffen op een stortplaats, met inbegrip van het ondergronds opslaan van afvalstoffen (Bal, artikel 3.50, tweede lid, onder f). Hierbij gelden twee uitzonderingen: (1) chemische en thermische verwerkingsactiviteiten en opslag die daarmee samenhangt, waarbij gevaarlijke stoffen zijn betrokken, en (2) operationele voorzieningen voor het zich ontdoen van residuen die gevaarlijke stoffen bevatten. Beide uitzonderingen maken deel uit van voornoemd artikel 3.50, tweede lid, onder f, van het Bal.
  • Tenslotte: ook activiteiten die gevaren opleveren die samenhangen met ioniserende straling afkomstig van stoffen zijn uitgezonderd. Deze uitzondering, benoemd in artikel 2, tweede lid, onder b, van Seveso III, is niet overgenomen in artikel 3.50, tweede lid, van het Bal, maar vloeit rechtstreeks voort uit artikel 1.4 van de Omgevingswet. Daarin wordt de verhouding tot andere wetgeving geregeld door te stellen dat de Omgevingswet niet van toepassing is op onderwerpen met betrekking tot de fysieke leefomgeving of onderdelen daarvan, die bij of krachtens een andere wet uitputtend zijn geregeld. Dit geldt o.a. voor de Kernenergiewet.

3.3Aanvraagvereisten omgevingsvergunning en de kennisgeving

In de artikelen 4.5 en 4.6 van het Bal worden de gegevens en bescheiden opgesomd die in de desbetreffende situaties moeten worden verstrekt aan het bevoegd gezag: de kennisgeving. Aan artikel 4.5 moet worden voldaan binnen een jaar nadat paragraaf 4.2 van het Bal van toepassing is geworden op een Seveso-inrichting, bijvoorbeeld omdat een bedrijf waar milieubelastende activiteiten plaatsvinden een Seveso-inrichting wordt doordat een wijziging wordt doorgevoerd in bijlage I bij de Seveso-richtlijn waarbij de lage drempelwaarde wordt verlaagd of door een wijziging of toename van de hoeveelheid gevaarlijke stoffen waardoor een lage drempelwaarde van die bijlage wordt overschreden. Artikel 4.6 geldt voor wijzigingen in een bestaande Seveso-inrichting, bijvoorbeeld door een toename of wijziging van de gevaarlijke stoffen. Deze laatste situatie wordt nader toegelicht in hoofdstuk 6, Wijzigingen.

3.3.1Kennisgeving

Indien paragraaf 4.2 van het Bal van toepassing wordt, moet volgens artikel 4.5 degene die de Seveso-inrichting exploiteert de volgende gegevens en bescheiden verstrekken aan het bevoegd gezag:

  1. de naam en functie van de bestuurder van de Seveso-inrichting, als dat een ander is dan degene die de Seveso-inrichting exploiteert;
  2. de gegevens die nodig zijn om de gevaarlijke stoffen en de categorie van gevaarlijke stoffen te identificeren die in de Seveso-inrichting aanwezig zijn of kunnen zijn;
  3. een lijst met de hoeveelheden, aard en fysische vormen van de gevaarlijke stoffen die aanwezig zijn of kunnen zijn in de Seveso-inrichting;
  4. de activiteiten die in de Seveso-inrichting worden verricht;
  5. informatie over de directe omgeving van de Seveso-inrichting en de factoren die een zwaar ongeval kunnen veroorzaken of de gevolgen ervan ernstiger kunnen maken, zoals naburige Seveso-inrichtingen of naburige gebouwen waar veel mensen verblijven;
  6. als de Seveso-inrichting een hogedrempelinrichting is: informatie over het plaatsgebonden risico (10-5 en 10-6 PR-afstanden) en over de afstanden voor het brandaandachtsgebied, explosieaandachtsgebied en gifwolkaandachtsgebied (Bal, artikel 4.16, eerste lid, onder a en b).

In de praktijk zal niet vaak sprake zijn van de noodzaak om een kennisgeving in te dienen, aangezien het meestal zal gaan om situaties waarin een omgevingsvergunning moet worden aangevraagd. In artikel 16.55, tweede lid, van de Omgevingswet is bepaald dat bij ministeriële regeling regels worden gesteld over de gegevens en bescheiden die worden verstrekt bij een aanvraag om een omgevingsvergunning. Daaraan is uitvoering gegeven in hoofdstuk 7 van de Omgevingsregeling.

Om te voorkomen dat een exploitant tweemaal nagenoeg dezelfde informatie moet verstrekken, zijn beide vereisten verwerkt in de voorbeeldkennisgeving, die is opgenomen in Bijlage B. Uit artikel 16.55, vijfde lid, van de Omgevingswet vloeit voort dat de gegevens en bescheiden waarover het bevoegd gezag al beschikt, niet bij de aanvraag hoeven te worden verstrekt. De gegevens en bescheiden die al bij de kennisgeving waren verstrekt, hoeven dus niet bij de aanvraag te worden gevoegd. Als die gegevens en bescheiden inmiddels zijn gewijzigd, dan moeten de gewijzigde gegevens en bescheiden wel worden verstrekt. Voor de omgekeerde situatie regelt artikel 4.5, tweede lid, van het Bal dat de gegevens en bescheiden die al zijn verstrekt bij een aanvraag om een omgevingsvergunning niet bij de kennisgeving hoeven.

3.3.2Aanvraagvereisten voor alle Seveso-inrichtingen

De aanvraagvereisten voor lagedrempelinrichtingen staan in de artikelen 7.54 en 7.22a van de Omgevingsregeling. Artikel 7.54 geldt specifiek voor Seveso-inrichtingen, terwijl artikel 7.22a van toepassing is op milieubelastende activiteiten met externe veiligheidsrisico’s en daarmee dus ook op Seveso-inrichtingen. Grotendeels wordt dezelfde informatie gevraagd als in de kennisgeving op grond van artikel 4.5 van het Bal. Op vier punten wordt er meer informatie gevraagd dan in de kennisgeving:

  1. ongewone voorvallen
  2. het plaatsgebonden risico en de aandachtsgebieden
  3. informatie over het grootste insluitsysteem
  4. maatregelen ter bescherming van een Natura 2000-gebied

Ad 1 (ongewone voorvallen): Bij een aanvraag om omgevingsvergunning moet informatie worden verstrekt over mogelijke ongewone voorvallen die bij de Seveso-inrichting kunnen plaatsvinden. Dit zijn niet alleen de zware ongevallen waar de Seveso op ziet, maar alle gebeurtenissen die afwijken van het normale verloop zoals storingen, ongelukken en calamiteiten waardoor significante nadelige gevolgen voor de fysieke leefomgeving ontstaan of dreigen te ontstaan.

Voor nieuwe inrichtingen omvat dit een inschatting van wat mis zou kunnen gaan bij de bedrijfsvoering en welke gevolgen dit kan hebben. Een nadere uitwerking volgt bij de verdere implementatie van VBS en PBZO. Hierbij kan gebruikgemaakt worden van of worden verwezen naar de systematiek van de identificatie van gevaren en het beoordelen van de risico’s uit de beschrijvingen van het Veiligheidsrapport of het PBZO-beleid (Omgevingsregeling, artikel 7.22a, onder a en Omgevingswet, bijlage bij artikel 1.1).

Ad 2 (het plaatsgebonden risico en de aandachtsgebieden): Bij een aanvraag om een omgevingsvergunning moet informatie worden verstrekt over het plaatsgebonden risico (10-6, 10-7 en 10-8 PR-afstanden), over de afstanden voor het brandaandachtsgebied, explosieaandachtsgebied en gifwolkaandachtsgebied, en over de aan de berekening ten grondslag liggende rekenbestanden (Omgevingsregeling, artikel 7.22a, onder b en c). Deze informatie wordt niet gevraagd in de kennisgeving. Voor hogedrempelinrichtingen geldt deze verplichting al op grond van artikel 4.5 van het Bal (en is deze informatie al in het Veiligheidsrapport opgenomen). In artikel 7.22a is deze verplichting ook voor lagedrempelinrichtingen opgenomen.

Ad 3 (informatie over het grootste insluitsysteem): Bij een aanvraag om een omgevingsvergunning moet informatie worden verstrekt over het grootste insluitsysteem met gevaarlijke stoffen die behoren tot de categorie ontplofbare stoffen, ontvlambare gassen, ontvlambare aerosolen of ontvlambare vloeistoffen (Omgevingsregeling, artikel 7.54, tweede lid, onder f). Deze informatie is nodig voor het vaststellen van mogelijke domino-effecten, maar wordt niet gevraagd in de kennisgeving.

Ad 4 (maatregelen ter bescherming van een Natura 2000-gebied): Bij een aanvraag om een omgevingsvergunning moet een beschrijving worden gegeven van de passende maatregelen die worden getroffen ter bescherming van een Natura 2000-gebied dat in de nabijheid van een Seveso-inrichting is gelegen (Omgevingsregeling, artikel 7.54, tweede lid, onder g). Dit wordt niet gevraagd in de kennisgeving.

3.3.3Aanvraagvereisten hogedrempelinrichting

Naast de in paragraaf 3.3.2 bedoelde vereisten, geldt aanvullend voor hogedrempelinrichtingen als aanvraagvereiste een veiligheidsrapport zoals bedoeld in artikel 4.14 van het Bal. Volgens artikel 7.54, tweede lid, onder h, van de Omgevingsregeling moet het veiligheidsrapport de gegevens en bescheiden bevatten die zijn opgenomen in de artikelen 4.14 tot en met 4.17 van het Bal. Op het moment van de vergunningaanvraag zijn meestal niet alle gegevens en bescheiden beschikbaar. De gegevens en bescheiden die wel altijd beschikbaar zijn op het moment van de aanvraag, zijn in hoofdstuk 5, Veiligheidsrapport, in de tabellen 5.A tot en met 5.E gemerkt met een ster (*). Als aanvraagvereiste wordt daarom vaak gevraagd naar de gesterde delen van het VR.

4Beheersing van veiligheid in verband met gevaarlijke stoffen

In dit hoofdstuk wordt een toelichting gegeven op verplichtingen die op grond van het Bal noodzakelijk zijn om de gevaren van zware ongevallen waarbij gevaarlijke stoffen zijn betrokken, te kunnen beheersen.

4.1Veiligheidsmanagementsysteem

De exploitant van een Seveso-inrichting draagt zorg voor het opstellen en correct uitvoeren van het preventiebeleid voor zware ongevallen. Het preventiebeleid voor zware ongevallen staat borg voor een hoog beschermingsniveau van de menselijke gezondheid en het milieu. Het beleid moet zijn afgestemd op de gevaren van zware ongevallen binnen de Seveso-inrichting. Het preventiebeleid en het veiligheidsbeheerssysteem (VBS) vormen samen het veiligheidsmanagementsysteem.

Seveso-inrichtingen die het preventiebeleid en het VBS willen laten aansluiten bij de PDCA-cyclus van bestaande managementsystemen kunnen daartoe NTA 8620:2016 Specificatie van een veiligheidsmanagementsysteem voor risico’s van zware ongevallen gebruiken. Seveso-inrichtingen zijn vrij NTA 8620:2016 toe te passen, het gebruik ervan wordt wel aanbevolen.

4.1.1Preventiebeleid

Om aan de verplichting te voldoen van artikel 4.10, eerste en tweede lid, van het Bal moet een preventiebeleid zijn opgesteld dat is afgestemd op de risico’s binnen de desbetreffende Seveso-inrichting. Bij alle Seveso-inrichtingen moet dit zogenoemde PBZO-document aanwezig zijn. Voor lagedrempelinrichtingen geldt dat het niet hoeft te worden ingediend, terwijl er voor hogedrempelinrichtingen wel een verplichting is omdat het in of bij het VR moet worden verstrekt. Verder moet het kunnen worden getoond bij inspecties en is het altijd opvraagbaar door de toezichthouders.

Het preventiebeleid moet actueel blijven. Hiertoe moet ten minste iedere vijf jaar aantoonbaar worden beoordeeld of het nog wel passend is, bijvoorbeeld door het te evalueren door middel van een review, en moet het zo nodig worden bijgewerkt (Bal, artikel 4.12, tweede lid). Wanneer ontwikkelingen (zoals de stand der wetenschap of techniek, of verandering van bedrijfs-omstandigheden) daartoe aanleiding geven, is de exploitant verplicht om het beleid daarop bij te werken (Bal, artikel 4.12, eerste lid). Deze verplichting geldt dan vaker dan eenmaal per vijf jaar. In Bijlage C is een nadere uitwerking weergegeven van het PBZO-document.

4.1.2Veiligheidsbeheerssysteem (VBS)

Exploitanten moeten op basis van artikel 4.11, eerste en tweede lid, van het Bal het preventiebeleid uitvoeren met een veiligheidsbeheerssysteem (VBS). In artikel 4.10, derde lid, onder b, van het Bal wordt het belang van de samenhang tussen preventiebeleid en het VBS benadrukt.

Een beknopte uitwerking van het VBS is weergegeven inBijlage D. NTA 8620:2016 beschrijft de eisen voor een VBS om risico’s op zware ongevallen, waarbij gevaarlijke stoffen betrokken zijn, te beheersen. Indien exploitanten NTA 8620:2016 op de juiste manier toepassen, wordt er in voldoende mate invulling gegeven aan de verplichtingen van bijlage III bij Seveso III.

Meer duidelijkheid over de VBS-elementen is gegeven in NTA 8620:2016 en in Guidelines on a Major Accident Prevention Policy and Safety Management System, as required by Council Directive 96/82/EC (SEVESO II), een van de eerdergenoemde EU guidance documents (zie hoofdstuk 1).

Tabel 4.1 — De relatie tussen de VBS-elementen in bijlage III bij Seveso III en de paragrafen in NTA 8620:2016

Bekijk deze tabel in een popup venster

Seveso III-eisen

Nummer VBS-element

Hoofdstuk/paragraaf van NTA 8620:2016

Specificatie van het veiligheidsmanagementsysteem volgens NTA 8620:2016

-

1

Onderwerp en toepassingsgebied

-

2

Normatieve verwijzingen

-

3

Termen en definities

4

Context van de organisatie

-

4.1

Inzicht in de organisatie en haar context

-

4.2

Inzicht in de behoeften en verwachtingen van belanghebbenden

-

4.3

Het toepassingsgebied van het VMS bepalen

Het algemene beheerssysteem

a)

4.4

Het veiligheidsmanagementsysteem

5

Leiderschap

-

5.1

Leiderschap en betrokkenheid

PBZO-document

5.2

Preventiebeleid zware ongevallen

De organisatie en het personeel

b) i)

5.3

Rollen, verantwoordelijkheden en bevoegdheden binnen de organisatie

6

Planning

De identificatie en beoordeling van de gevaren van zware ongevallen

b) ii)

6.1

Risicobeoordeling en planning van acties

b) ii)

6.1.1

Algemeen

b) ii)

6.1.2

Identificatie van gevaren en risicobeoordeling

-

6.1.3

Wettelijke en andere eisen

De controle op de exploitatie

b) iii)

6.1.4

Acties plannen

PBZO-document Toezicht op de prestaties

b) vi)

6.2

Veiligheidsdoelstellingen en de planning om deze te bereiken

De wijze waarop wordt gehandeld bij wijzigingen

b) iv)

6.3

Beheersing van wijzigingen

7

Ondersteuning

-

7.1

Middelen

De organisatie en het personeel

b) i)

7.2

Competenties

b) i)

7.3

Bewustzijn

-

7.5

Gedocumenteerde informatie

8

Uitvoering

De controle op de exploitatie

b) iii)

8.1

Operationele beheersing

De wijze waarop wordt gehandeld bij wijzigingen

b) iv)

8.1

Operationele beheersing

De planning voor noodsituaties

b) v)

8.2

Voorbereid zijn en reageren op zware ongevallen

9

Evaluatie van de prestaties

Toezicht op de prestaties

b) vi)

9.1

Monitoren, meten, analyseren en evalueren

Toezicht op de prestaties

b) vi)

9.2

Beoordeling van de naleving van wettelijke en andere eisen

Controle en analyse

b) vii)

9.3

Interne audit

b) vii)

9.4

Directiebeoordeling

10

Verbetering

Toezicht op de prestaties

b) vi)

10.1

Afwijkingen en corrigerende maatregelen

-

10.2

Continue verbetering

4.2Implementatie veiligheidsmanagementsysteem

Het veiligheidsmanagementsysteem bestaat uit een aantal vaste elementen. De wijze waarop invulling wordt gegeven aan deze elementen is afhankelijk van de gevaren en risico’s die bij een Seveso-inrichting aan de orde zijn. De omvang van de uitwerking kan sterk verschillen. Zo zal de identificatie en beoordeling van gevaren bij een opslagbedrijf veel minder stappen kennen en eenvoudiger kunnen worden omschreven dan bij een groot chemisch complex.

4.2.1Integratie met andere managementsystemen

Aandachtspunt bij de integratie van het VBS met andere managementsystemen is dat moet zijn gewaarborgd dat in procedures die voor meerdere managementsystemen worden gebruikt de aspecten die samenhangen met de risico’s van zware ongevallen voldoende aandacht krijgen. Wanneer er in het gecombineerde systeem bijvoorbeeld één procedure voor interne audits is, zal zeker moeten worden gesteld dat specifieke VBS-elementen tijdens de interne audits ook voldoende aan bod komen. De relaties tussen de VBS-elementen en de relevante procedures kunnen in het PBZO-document worden vastgelegd, bij voorkeur in tabelvorm, zodat inzichtelijk is of wordt voldaan aan de wettelijke eisen in bijlage III bij Seveso III. Dit is verwerkt in Bijlage E in de vorm van een voorbeeldoverzicht.

4.3Registratie van gevaarlijke stoffen

Seveso III vereist een adequate registratie van gevaarlijke stoffen. Dit is een aandachtspunt bij de implementatie van het veiligheidsmanagementsysteem. Het is aan te bevelen om in het managementsysteem vast te leggen hoe en door wie de data over de gevaarlijke stoffen wordt beheerd en de vereiste stoffenlijsten worden gegenereerd. Er worden vier stoffenlijsten onder-scheiden:

  • lijst met gevaarlijke stoffen ten behoeve van de kennisgeving;
  • stoffenlijst door een ieder te raadplegen (publiekslijst);
  • beschrijving van gevaarlijke stoffen voor de Seveso-inrichting (als onderdeel van het VR);
  • actuele stoffenlijst per installatie voor de hulpdiensten.

In de praktijk wordt met twee stoffenlijsten gewerkt, namelijk de stoffenlijst door een ieder te raadplegen en de actuele stoffenlijst per installatie voor de hulpdiensten. Beide stoffenlijsten moeten regelmatig worden bijgewerkt.

In tabel 4.2 zijn de stoffenlijsten weergegeven die in de wet- en regelgeving worden onderscheiden.

Tabel 4.2 — Overzicht stoffenlijsten die volgen uit wet- en regelgeving

Naam stoffenlijst

Wetgeving

Doel en kenmerk stoffenlijst

Lijst met gevaarlijke stoffen ten behoeve van de kennisgeving

Bal, artikel 4.5, eerste lid, onder c

Een lijst met de hoeveelheden, aard en fysische vormen van de gevaarlijke stoffen die aanwezig zijn of kunnen zijn in de Seveso-inrichting.

Stoffenlijst door een ieder te raadplegen

Bal, artikel 4.5, derde lid

Geeft inzicht in de relevante binnen de Seveso-inrichting aanwezige gevaarlijke stoffen of wijzigingen daarin, de hoeveelheden, de aard en de fysische vormen waarin deze stoffen in de Seveso-inrichting voorkomen (hoeveelheden die aanwezig zijn of kunnen zijn). De exploitant mag delen van de stoffenlijst bij de kennisgeving vertrouwelijk houden (Bal, artikel 4.25), mits hij op deze lijst aangeeft onder welke categorieën van bijlage I de stoffen vallen. Het moet inzichtelijk zijn dat een Seveso-inrichting een lagedrempelinrichting of hogedrempelinrichting is. Er mogen dus geen gevaarlijke stoffen worden weggelaten, maar geheimhouding blijft mogelijk.

Beschrijving van gevaarlijke stoffen voor de Seveso-inrichting (alleen hogedrempel-inrichtingen). Deze stoffenlijst is bedoeld voor het VR, de MRA en QRA.

Bal, artikel 4.14, vierde lid en Seveso-III, bijlage II, derde lid, onder c

Geeft gedetailleerd inzicht in de omvang en kenmerken van de gevaarlijke stoffen aanwezig in de Seveso-inrichting. De lijst wordt opgenomen in het VR en/of de MRA en is bedoeld om:

  • de overheden inzicht te geven in de omvang van mogelijke gevaren en risico’s, waaronder ook de risico’s voor het milieu;
  • de stoffenselectie voor de Proteus-modellering inzichtelijk te maken.

De beschrijving van de gevaarlijke stoffen bevat:

  • chemische naam, CAS-nummer (indien beschikbaar), VN-nummer;
  • de maximale hoeveelheid van de gevaarlijke stoffen die aanwezig zijn of kunnen zijn;
  • de fysische, chemische en toxicologische kenmerken en een indicatie van zowel de onmiddellijke als de later optredende gevaren voor mens en milieu (CLP-indeling);
  • het fysische of chemische gedrag onder normale gebruiksvoorwaarden of bij een voorzienbaar ongeval.

In de 'Voorbeeld MRA' en de 'Toelichting op de voorbeeld MRA', die te vinden zijn op www.helpdeskwater.nl, is aangegeven welke fysische, chemische en toxicologische kenmerken van de, voor de MRA relevante, stoffen opgenomen moeten worden.

Actuele stoffenlijst per Seveso-installatie voor de hulpdiensten (alleen hogedrempelinrichtingen)

Bal, artikel 4.24

Geeft gedetailleerd inzicht in de omvang en kenmerken van de gevaarlijke stoffen binnen een installatie of opslagfaciliteit. De informatie wordt direct verstrekt aan de hulpdiensten bij noodsituaties. Dit artikel bepaalt dat de exploitant ervoor zorgt dat hulpdiensten van de overheid voor elke Seveso-installatie direct toegang hebben tot ten minste de volgende actuele gegevens van de binnen de installatie aanwezige gevaarlijke stof of gevaarlijke stoffen:

  1. de chemische stofnaam of handelsnaam;
  2. de maximaal aanwezige hoeveelheid;
  3. het CAS-nummer of het veiligheidsinformatieblad;
  4. het VN-nummer;
  5. het GI-nummer.

Indien de gegevens zoals hierboven aangegeven in de onderdelen c, d en e, niet bestaan, zijn naast de gegevens bedoeld in de onderdelen a en b hierboven ten minste actuele gegevens beschikbaar over het gevaar voor een explosie, een brand en een toxische wolk.

Exploitanten kunnen ervoor kiezen één digitaal bestand aan te leggen waarin alle relevante gegevens over de gevaarlijke stoffen worden vastgelegd. Dit bestand kan dan worden gebruikt om de verschillende stoffenlijsten te genereren.

Opmerkingen ten aanzien van de invulling van de verplichting tot een adequate registratie van gevaarlijke stoffen:

  • Om adequaat te kunnen handelen in noodsituaties, is het van belang dat het inzicht in de aanwezige gevaarlijke stoffen ook bij opslagfaciliteiten voldoende is gespecificeerd. Hiermee wordt bedoeld dat de hulpdiensten snel inzicht kunnen verkrijgen in de situatie bijvoorbeeld door sommaties van stoffen op basis van de belangrijkste gevaarseigenschappen. De bedoeling is dat hoeveelheden snel af te lezen of bekend zijn.
  • Wanneer er sprake is van opslagmagazijnen, moet per magazijn een overzicht van de opgeslagen gevaarlijke stoffen aanwezig zijn.
  • Hogedrempelinrichtingen moeten in het intern noodplan vastleggen op welke plaats de stoffenlijst (op papier dan wel elektronisch) toegankelijk is.
  • In de omgevingsvergunning kunnen voor lagedrempelinrichtingen nadere eisen worden gesteld aan een actueel overzicht van de aanwezige gevaarlijke stoffen.

4.4Noodplan

4.4.1Intern noodplan

In het Bal worden op drie plaatsen eisen gesteld ten aanzien van het intern noodplan:

  • VBS-eisen (Bal, artikel 4.11, eerste en tweede lid, juncto Seveso III, bijlage III, onderdeel b, onder v, de planning voor noodsituaties);
  • Artikel 4.13, eerste lid, van het Bal; en
  • Artikel 4.22 van het Bal. Dit artikel geldt speciaal voor hogedrempelinrichtingen, onder verwijzing naar bijlage IV bij Seveso III.

In de onderstaande tekst zijn de eisen vanuit de verschillende wetten samengevat. In de informatieve bijlagen op www.brzoplus.nl is achtergrondinformatie over de inhoud van een intern noodplan te vinden.

Ten behoeve van de planning voor noodsituaties moet een intern noodplan worden opgesteld dat is gebaseerd op de identificatie en beoordeling van gevaren en de op grond hiervan getroffen maatregelen. Bij de vaststelling en de wijziging van interne noodplannen moeten de ondernemingsraad, de personeelsvertegenwoordiging of, bij het ontbreken daarvan, de belang-hebbende werknemers worden geraadpleegd. Het intern noodplan moet ten minste eens per drie jaar worden beoordeeld en zo nodig gewijzigd. Degene die de Seveso-inrichting exploiteert, moet een plan hebben voor het regelmatig uitvoeren van oefeningen, waaronder proefevacuaties.

Tevens moet de opsteller van het intern noodplan rekening houden met veranderingen van technische of organisatorische aard of veranderingen in het veiligheidsinzicht die van invloed kunnen zijn op het risico op een zwaar ongeval.

Degene die de Seveso-inrichting exploiteert, moet duidelijke afspraken maken over de inhoud van het intern noodplan en de omgang met noodprocedures met externe hulpverlenende instanties. De afspraken moeten worden vastgelegd. De afstemming met hulpverlenende instanties moet regelmatig plaatsvinden.

In interne noodplannen moet duidelijk zijn:

  • welke acties in geval van nood worden ondernomen, ter beheersing van de gebeurtenissen en ter beperking van de gevolgen daarvan; waar relevant moeten noodzakelijke acties worden vervat in overzichtelijke checklijsten die zijn toegespitst op specifieke taken in en/of fasen van ongevalssituaties;
  • hoe ervoor wordt zorggedragen dat in een noodsituatie de relevante instructies en proce-dures direct voor de desbetreffende functionarissen op de daarvoor bestemde plekken beschikbaar zijn; op welke wijze een actuele stoffenlijst met belangrijke stofgegevens snel toegankelijk is voor interne en externe hulpverlenende organisaties;
  • wie waarvoor verantwoordelijk is en wie welke bevoegdheden heeft; en in ieder geval:
    • welke personen (namen en functies) bevoegd zijn om noodprocedures in werking te laten treden;
    • welke persoon belast is met de leiding en coördinatie van maatregelen ter bestrijding van een ongeval binnen de Seveso-inrichting;
    • welke persoon (naam en functie) verantwoordelijk is voor de contacten met de voor het externe noodplan verantwoordelijke autoriteiten;
  • welke middelen er nodig en aanwezig zijn om adequaat te kunnen optreden, waaronder ook voldoende persoonlijke beschermingsmiddelen en reddingsapparatuur;
  • welke maatregelen worden getroffen ter beperking van de risico’s voor personen binnen de Seveso-inrichting;
  • welk alarmsysteem aanwezig is en welke regels moeten worden gevolgd bij het afgaan van het alarmsysteem;
  • welke voorzieningen zijn getroffen voor interne en externe coördinatie en communicatie tijdens noodsituaties, waaronder in ieder geval:
    • de regelingen om de autoriteit die verantwoordelijk is voor het in werking laten treden van het externe noodplan bij een ongeval snel in te lichten, de inlichtingen die onmiddellijk aan de externe autoriteit behoren te worden verstrekt en de regelingen voor het verstrekken van uitvoeriger inlichtingen, wanneer deze beschikbaar komen;
    • de regelingen voor de verlening van steun aan externe bestrijdingsmaatregelen;
  • eenduidige aanduiding van de locatie van de opvangplaatsen voor externe personen, evacuatieplaatsen en crisiscentra en registratie van een ieder die het terrein van de Seveso-inrichting betreedt of verlaat;
  • op welke wijze eigen werknemers en die van (onder)aannemers worden opgeleid voor het vervullen van de taken die van hen worden verwacht bij het voorbereid zijn en reageren op noodsituaties en indien nodig de coördinatie hiervan met externe hulpdiensten;
  • desgewenst de wijze waarop terugkeer naar de normale situatie is geregeld en hoe aan eventueel noodzakelijke nazorg (zowel wat betreft technische maatregelen als nazorg ten behoeve van personen) invulling wordt gegeven.

Voor een aantal van de bovenstaande punten (zoals opleiding) geldt dat in het intern noodplan kan worden verwezen naar het desbetreffende onderdeel in het VBS. Degene die de Seveso-inrichting exploiteert, moet een interne Bedrijfshulpverlening (BHV) opzetten. Bhv’ers moeten:

  • een duidelijke taakomschrijving hebben;
  • voldoende zijn opgeleid;
  • over voldoende middelen kunnen beschikken.

Bij hogedrempelinrichtingen moet het intern noodplan voldoen aan bijlage IV, onderdeel 1, bij Seveso III. Als onderstaande informatie nog niet is opgenomen op basis van het bovenstaande, moet het intern noodplan worden aangevuld met:

  • de naam of functie van de personen die bevoegd zijn om noodprocedures in werking te laten treden en van de personen die belast zijn met de leiding en coördinatie van de bestrijdingsmaatregelen op het terrein;
  • de naam of functie van de persoon die verantwoordelijk is voor de contacten met de voor het externe noodplan verantwoordelijke autoriteiten;
  • voor te voorziene omstandigheden of gebeurtenissen die een doorslaggevende rol zouden kunnen spelen bij het ontstaan van een zwaar ongeval, een beschrijving van de te nemen maatregelen ter beheersing van de toestand of de gebeurtenis en ter beperking van de gevolgen daarvan, met inbegrip van een beschrijving van de beschikbare veilig-heidsuitrusting en middelen;
  • de regelingen ter beperking van het risico voor personen op het terrein, waaronder het alarmsysteem en de gedragsregels bij het afgaan van het alarm;
  • de regelingen om de autoriteit die verantwoordelijk is voor het in werking laten treden van het externe noodplan bij een ongeval snel in te lichten, het soort informatie dat onmiddellijk moet worden verstrekt en de regelingen voor het verstrekken van uitvoeriger informatie, wanneer deze beschikbaar wordt;
  • waar noodzakelijk, regelingen om het personeel op te leiden voor het vervullen van de uit te voeren taken en in voorkomend geval de coördinatie hiervan met de externe hulpdiensten;
  • de regelingen voor de verlening van steun aan externe bestrijdingsmaatregelen.

4.4.2Externe noodplannen

Met externe noodplannen, zoals gespecificeerd in bijlage IV, onderdeel 2, bij de Seveso-richtlijn, worden binnen de Nederlandse context rampbestrijdingsplannen bedoeld. De veiligheidsregio stelt deze rampbestrijdingsplannen op. Hogedrempelinrichtingen zijn verplicht om informatie aan te leveren die de veiligheidsregio in staat stelt om een rampbestrijdingsplan op te stellen. Aan deze verplichting wordt door de hogedrempelinrichting voldaan, indien de informatie genoemd in Bijlage K is aangeleverd. Aanlevering van deze informatie gebeurt na overleg met de veiligheidsregio.

4.5Domino-aanwijzing

Op grond van artikel 8.13, tweede lid, en artikel 8.38 van het Bkl kan het bevoegd gezag omgevingsvergunning Seveso-inrichtingen of groepen van Seveso-inrichtingen aanwijzen als domino-inrichting. De minister van SZW heeft die bevoegdheid op grond van de Arbeids-omstandighedenwet. De aanwijzing heeft tot gevolg dat voor de inrichting aanvullende regels gelden met het oog op het waarborgen van de veiligheid (zie hierna). Een Seveso-inrichting komt voor aanwijzing in aanmerking als het risico op een zwaar ongeval of de gevolgen daarvan door de ligging van die inrichting ten opzichte van andere Seveso-inrichtingen groter kunnen zijn dan op grond van de gevaarlijke stoffen in de afzonderlijke Seveso-inrichtingen mag worden verwacht.

Wanneer het bevoegd gezag omgevingsvergunning beschikt over relevante gegevens van naburige Seveso-inrichtingen, deelt het deze met de exploitant. Om te bepalen of de afstand tussen twee Seveso-inrichtingen zodanig is dat een domino-effect mogelijk is, is een beoordeling door het bevoegd gezag nodig. Voorbeelden van methodieken voor deze beoordeling zijn:

  • Stappenplan Domino-bedrijven, groepsaanwijzing (DCMR);
  • Instrument Domino-effecten, (IDE, mei 2003).

Bovengenoemde documenten zijn te vinden op:

Communicatie en samenwerking op basis van de domino-aanwijzing

De op basis van bovengenoemde artikelen van het Bkl of de Arbeidsomstandighedenwet aangewezen Seveso-inrichtingen moeten op grond van artikel 4.13 van het Bal gegevens uitwisselen. Dit zijn de gegevens die noodzakelijk zijn voor de beoordeling van het effect van een zwaar ongeval op de ene Seveso-inrichting door de gevolgen van een zwaar ongeval bij een andere Seveso-inrichting. De gegevens worden gebruikt om rekening te houden met de aard en de omvang van het effect van een zwaar ongeval, ten behoeve van het preventiebeleid voor zware ongevallen, het VBS, en indien van toepassing het VR en het intern noodplan.

De exploitanten van de Seveso-inrichtingen die door het bevoegd gezag omgevingsvergunning of de minister van SZW zijn aangewezen als domino-inrichting werken samen met het oog op de voorlichting van het publiek en de nabijgelegen bedrijven die buiten het toepassingsbereik van dit besluit vallen en met het oog op het verstrekken van informatie ten behoeve van het opstellen van het rampbestrijdingsplan door het bestuur van de veiligheidsregio, bedoeld in artikel 6.1.1 van het Besluit veiligheidsregio’s.

5Veiligheidsrapport

5.1Algemeen

De hogedrempelinrichtingen zijn verplicht een veiligheidsrapport (VR) in de Nederlandse taal op te stellen dat voldoet aan de eisen die zijn vastgelegd in de artikelen 4.14 tot en met 4.18 van het Bal. In dit hoofdstuk wordt aangegeven hoe daar invulling aan kan worden gegeven.

5.1.1Doel van het VR

Het doel van het VR is om aan te tonen (in de zin van aannemelijk maken) dat:

  1. een preventiebeleid voor zware ongevallen en een veiligheidsbeheerssysteem (VBS) zijn ingevoerd;
  2. de gevaren van zware ongevallen en ongevalsscenario’s zijn geïdentificeerd en de nodige maatregelen zijn getroffen om die te voorkomen en de gevolgen voor de menselijke gezondheid en het milieu te beperken;
  3. het ontwerp, de constructie, de exploitatie en het onderhoud van alle met de werking van de Seveso-inrichting samenhangende installaties, opslagplaatsen, apparatuur en infrastructuur die in verband staan met de gevaren van een zwaar ongeval binnen de Seveso-inrichting, voldoende veilig en betrouwbaar zijn.

5.1.2Opbouw en uitgangspunten van het VR

In onderstaande tabel is een hoofdstukindeling voor het VR opgenomen die veel wordt gebruikt en door de overheden sterk wordt aanbevolen. Het is uitdrukkelijk niet de bedoeling dat het volgen van de hoofdstukindeling leidt tot herhalingen van tekst of het aanbrengen van een geforceerd onderscheid om maar te voldoen aan de indeling.

Tabel 5.1 — Hoofdstukindeling van het VR

Deel

Onderdelen

0

Samenvatting

1

De beschrijving op inrichtingsniveau

1.1 Algemene rapportgegevens

1.2 De algemene beschrijving van de Seveso-inrichting

1.3 De omgeving van de Seveso-inrichting

1.4 De organisatie

1.5 Het veiligheidsmanagementsysteem

1.6 De algemene preventieve voorzieningen

2

Proces- en installatiebeschrijvingen

2.1 De procesbeschrijving

2.2 De installatie en de lay-out

2.3 De organisatie en het VBS

2.4 De voorziene gevaren en de specifieke preventieve, beschermende en repressieve maatregelen (inclusief installatiescenario’s)

2.5 Scenarioselectie en installatiescenario’s

3

Analyses en uitwerkingen

3.1 Bedrijfsbrandweer

3.2 Rampenbestrijding

3.3 QRA

3.4 MRA

3.5 Natuurlijke oorzaken

3.6 Kwetsbare natuurgebieden

Bijlagen

Deel 0 – Samenvatting

De samenvatting is bedoeld om een snel inzicht te verschaffen in de gevaren en risico’s in verband met de aanwezige gevaarlijke stoffen in de Seveso-inrichting. De samenvatting is in het bijzonder van belang voor de communicatie met de omgeving. Dit zijn in ieder geval de direct betrokken bestuurders en omwonenden, maar de samenvatting kan ook voor een bredere doelgroep van belang zijn.

Deel 1 – De beschrijving op inrichtingsniveau

Deel 1 bevat algemene informatie over de gehele Seveso-inrichting. Daarnaast vormen een beschrijving van de organisatie, het veiligheidsmanagementsysteem (preventiebeleid + VBS) en de algemene voorzieningen de belangrijkste bouwstenen van dit hoofdstuk.

Deel 2 – Proces- en installatiebeschrijvingen

De algemene opzet van de proces- en installatiebeschrijvingen is als volgt:

  • Van alle proces-, opslag- en overslaginstallaties met gevaarlijke stoffen moet een beschrijving worden gegeven volgens de punten 2.1 t/m 2.4 die beschreven zijn in paragraaf 5.2.3.
  • De diepgang van de beschrijving van de processen, de installaties en de scenario’s hangt samen met de aard en de omvang van de mogelijke zware ongevallen. Er moet rekening worden gehouden met beschikbare informatie betreffende beste beschikbare technieken. De selectie van de installatiescenario’s en de technische aspecten van de onder punt 2.5 beschreven scenario’s en 'lines of defence' moeten door de overheid aan de hand van de proces- en installatiebeschrijving kunnen worden gevolgd.
  • Van de aanwezige utilities moet, voor zover relevant voor de risico’s op zware ongevallen, een korte beschrijving worden gegeven van de functies, de risico’s bij uitval, en hoe daarmee rekening is gehouden.

Deel 3 – Analyses en uitwerkingen

Deel 3 bevat de informatie uit de meer gedetailleerde analyses voor de veiligheidsregio’s, het bevoegd gezag omgevingsvergunning en (indien van toepassing) de waterkwaliteitsbeheerder.

5.1.3Indiening VR bij vergunningaanvraag

Bij de aanvraag om een omgevingsvergunning moet een veiligheidsrapport worden verstrekt dat voldoet aan de artikelen 4.14 tot en met 4.17 van het Bal (Or, artikel 7.54, tweede lid, onder h). Op het moment van de vergunningaanvraag zijn meestal niet alle gegevens en bescheiden beschikbaar. De gegevens en bescheiden die wel altijd beschikbaar zijn en moeten worden verstrekt op het moment van de aanvraag zijn in de tabellen 5.A tot en met 5.E met een * aangegeven. Het VR moet, vóór het in werking gaan van de Seveso-inrichting of vóór een onderdeel daarvan in werking wordt gebracht, worden geactualiseerd en met de ontbrekende delen worden aangevuld, en worden gestuurd aan het bevoegd gezag omgevingsvergunning.

5.1.4Actualisatie en evaluatie van het VR

Een VR moet volgens de artikelen 4.14, eerste lid, en artikel 4.19 van het Bal actueel worden gehouden en periodiek worden geëvalueerd. In hoofdstuk 6, paragrafen 6.2 en 6.3, wordt hierop ingegaan.

5.1.5Raadplegen werknemers

Voordat een veiligheidsrapport of een gewijzigd deel daarvan wordt gestuurd naar het bevoegd gezag omgevingsvergunning, worden belanghebbende werknemers die werkzaam zijn in de Seveso-inrichting geraadpleegd, als er geen ondernemingsraad of personeelsvertegenwoordiging is (Bal, artikel 4.23, eerste lid, onder a). Als er wel een ondernemingsraad of personeelsvertegenwoordigng is, dan verplicht de Wet op de ondernemingsraden de werkgever om het veiligheidsrapport voor te leggen aan de ondernemingsraad of de personeelsvertegenwoordiging. Deze verplichting is alleen van toepassing op de in artikel 4.23, vierde lid, genoemde onderdelen, voor zover die onderdelen verband houden met de bescherming van de veiligheid en gezondheid van de in de Seveso-inrichting werkzame werknemers.

5.1.6Vertrouwelijke delen VR

De exploitant kan schriftelijk een gemotiveerd verzoek doen om delen van het VR vertrouwelijk te houden en geen onderdeel te laten zijn van het openbare VR. Dit verzoek kan alleen betrekking hebben op de onderdelen waarvoor in paragraaf 5.2 is aangegeven dat deze als vertrouwelijk kunnen worden aangemerkt.

Er is dan een complete versie met de vertrouwelijke informatie voor de overheid en een openbare versie. Motieven voor het vertrouwelijk houden van delen van het VR zijn bedrijfsgeheimen en de aanwezigheid van gegevens die van belang zijn voor de beveiliging van de Seveso-inrichting (Bal, artikel 4.25). De Seveso-inrichting moet in de openbare versie wel een vervangende tekst indienen voor de vertrouwelijk gehouden informatie. Het bevoegd gezag moet een besluit nemen over een dergelijk verzoek en de inhoud van de openbare versie. Tegen dit besluit kunnen bedenkingen worden ingediend en kan beroep worden ingesteld.

De openbare versie is bedoeld voor het ter inzage leggen. De overheid ontvangt de complete versie met de vertrouwelijke informatie voor het eigen gebruik. Bij de toelichting op de inhoud van het VR in paragraaf 5.2 is aangegeven voor welke onderdelen van het VR een verzoek tot het aanmerken als vertrouwelijk kan worden ingediend.

5.1.7Wijze van indienen

Het opgestelde of bijgewerkte VR moet door de exploitant onverwijld worden ingediend bij het bevoegd gezag omgevingsvergunning (Bal, artikel 4.20). Dat kan schriftelijk of op grond van artikel 14.1, tweede lid, van het Ob via de landelijke voorziening. Deze is geregeld in artikel 20.21 van de Ow. Volgens dat artikel voorziet de landelijke voorziening onder andere in het elektronisch kunnen indienen van een aanvraag om een besluit, het doen van een melding en het verstrekken van gegevens en bescheiden ter voldoening aan een andere informatieverplichting. Het VR kan worden beschouwd als zo’n andere informatieverplichting.

Het bevoegd gezag omgevingsvergunning zorgt voor verdere verspreiding van het VR naar de andere betrokken bestuursorganen. Dat volgt uit artikel 13.17, tweede en derde lid, van het Omgevingsbesluit.

5.1.8Documentbeheer VR

Aanbevolen wordt dat de Seveso-inrichting een documentbeheersysteem heeft, zodanig dat tussentijdse wijzigingen van delen van het VR traceerbaar zijn.

5.2Inhoud veiligheidsrapport

De inhoudseisen aan het VR zijn afhankelijk van de omvang en soort installaties. In paragraaf 5.2.3, tabel 5.D, zijn inhoudelijke eisen opgenomen ten aanzien van de proces- en installatiebeschrijvingen voor de opslag van verpakte gevaarlijke stoffen, zoals in PGS 15-opslagvoorzieningen. Tabel 5.D mag voor die voorzieningen in plaats van tabel 5.C worden gebruikt.

5.2.1Samenvatting (VR deel 0)

Tabel 5.A — Inhoud VR, deel 0: samenvatting

De onderdelen die deel uitmaken van het VR bij een aanvraag om een omgevingsvergunning zijn met een * aangegeven.

Par. VR

Inhoud

Toelichting

Vertrouwelijkheid

0.1

Naam en adres van de Seveso-inrichting

N.v.t.

0.2*

Hoofdactiviteiten van de Seveso-inrichting

N.v.t.

0.3*

Aanwijzingsgrond van het VR: welke stoffen of stofcategorieën hebben tot aanwijzing geleid

N.v.t.

0.4

Samenvatting van de gevaren en van de risico’s binnen en buiten de Seveso-inrichting

Bedoeld voor bestuurders en publiek ten behoeve van risicocommunicatie

N.v.t.

0.5*

Plattegrond van de Seveso-inrichting met omgeving, waarin de plaats-gebonden risicocontouren van 10-5 en 10-6 / jaar en de contouren van het brand-, het explosie- en het gifwolk-aandachtsgebied zijn weergegeven

Kaart met de contouren van het plaatsgebonden risico en van de onderscheiden aandachts-gebieden, berekend volgens de stappenplannen in het Handboek Omgevingsveiligheid.

Aandachtsgebieden zijn gebieden rond activiteiten met gevaarlijke stoffen die zichtbaar maken waar mensen binnenshuis, zonder aanvullende maatregelen onvoldoende beschermd zijn tegen de gevolgen van ongevallen met gevaarlijke stoffen. Dat betekent dat zich, bij een ongeval met gevaarlijke stoffen, levensbedreigende gevaren voor personen in gebouwen kunnen voordoen. Daarbij is onderscheid gemaakt tussen drie soorten gevaren: warmtestraling (brand), overdruk (explosie) en concentratie giftige stoffen in de lucht (gifwolk). Daarmee zijn er ook drie typen aandachtsgebieden:

  • brandaandachtsgebied
  • explosieaandachtsgebied
  • gifwolkaandachtsgebied

N.v.t.

0.6*

Risicopresentatie MRA

N.v.t.

0.7

Namen van organisaties die betrokken zijn geweest bij het opstellen van het VR

N.v.t.

Toelichting:

0.5 en 0.6 zijn een uitwerking van 0.4.

5.2.2Algemene beschrijving Seveso-inrichting (VR deel 1)

Tabel 5.B — Inhoud VR deel 1: algemene beschrijving

De onderdelen die deel uitmaken van het VR bij een aanvraag om een omgevingsvergunning zijn met een * aangegeven.

Bekijk deze tabel in een popup venster

Par. VR

Inhoud

Toelichting

Vertrouwelijkheid

1.1

Algemene rapportgegevens

N.v.t.

1.1.1*

Administratieve gegevens

N.v.t.

*

  • Naam en adres van de Seveso-inrichting

N.v.t.

*

  • Naam of functie van de met de feitelijke leiding van de inrichting belaste persoon of personen

N.v.t.

1.1.2*

Aanwijzingsgrond VR: de stofcategorieën of stoffen die tot aanwijzing hebben geleid

Overeenkomstig de kennisgeving

N.v.t.

1.1.3*

Indieningsgrond VR: periodieke actualisatie, omgevingsvergunning of wijziging

Overeenkomstig de kennisgeving

N.v.t.

1.1.4*

Datum van indiening VR

N.v.t.

1.1.5*

Peildatum VR: datum waarop de beschreven situatie is gebaseerd

N.v.t.

1.1.6*

Versiebeheer

Het VR moet een versienummer en een datum bevatten

N.v.t.

1.2

Algemene beschrijving van de Seveso-inrichting

1.2.1*

Ligging en lay-out van bedrijfsterrein, aan de hand van kaart(en) op schaal < 1:10 000 aangegeven, of een (digitale) versie die leesbaar is

De kaart moet minimaal één kruispunt bevatten van een kaartgrid op basis van het Rijksdriehoekstelsel (RDM-grid), met de x- en y-coördinaten van dat punt

N.v.t.

*

  • In- en uitgangen en wegen

N.v.t.

*

  • Installaties (proces, opslag, laad/losinstallatie)

N.v.t.

*

  • Kantoren/gebouwen/locaties waar personen aanwezig (kunnen) zijn

N.v.t.

*

  • Noordpijl en schaalindicatie

N.v.t.

1.2.2*

Kaart, of verwijzing naar kaart, met (voor zover van toepassing) locaties van:

N.v.t.

*

  • Stationaire brandweervoorzieningen (bluswaterleiding, brandkranen, waterkanonnen)

N.v.t.

  • EHBO-ruimten en/of gewonden-behandelcentra

N.v.t.

  • Verzamel- en/of evacuatieplaatsen

N.v.t.

  • Ruimte voor bedrijfscrisisteam

N.v.t.

1.2.3*

Kaart, schema of verwijzing hiernaar, waarop aangegeven (voor zover van toepassing):

N.v.t.

*

  • (Hemelwater)riolering en nood-opvangsysteem (incl. schakel-mogelijkheden naar het nood-opvangsysteem) met afsluiters, pompen, overstorten en lozings-punten, gemalen, putten en kolken
  • Noordpijl en schaalindicatie
  • Stromingsrichting van de riolering of de hoogteligging van de riolering t.o.v. NAP

De verschillende rioolsystemen zijn (bij voorkeur) onderscheidend van elkaar weergegeven middels verschillende kleuren of lijntypen.

N.v.t.

1.2.4

Indicatie van het aantal personen bij de Seveso-inrichting, onderscheiden naar:

  • Eigen personeel (zowel direct als indirect)/contractors

N.v.t.

  • Dag/nacht

N.v.t.

*

  • Locaties

N.v.t.

1.2.5*

Indien de Seveso-inrichting zich bevindt op een bedrijvenpark met meerdere Seveso-inrichtingen: een overzichts­tekening met de gebieds- en/of activiteitverantwoordelijkheden van de verschillende exploitanten

N.v.t.

1.2.6*

Algemeen overzicht van processen en activiteiten, en onderlinge samenhang van installaties d.m.v. (blok)schema’s

Voor minder complexe Seveso-inrichtingen kan dit worden gecombineerd met de beschrijving van de processen zoals uitgewerkt in 2.1

N.v.t.

1.2.7

Indien relevant, beschrijving van de geschiedenis van de Seveso-inrichting

N.v.t.

1.3

Beschrijving van de omgeving

Ten aanzien van de wijze van gegevensverzameling en bronnen betreffende de omgevingsgegevens moet er vooraf bij het opstellen van het VR overeenstemming zijn tussen exploitant en bevoegd gezag.

Waarborgen ten aanzien van de juistheid van verzamelde gegevens zullen niet van de exploitant worden verlangd.

Mogelijke bronnen voor de gegevens zijn:

  • bestemmingsplannen
  • waterhuishoudingsplannen
  • kennisgevingen van buur- bedrijven
  • vergunningen van buurbedrijven

N.v.t.

1.3.1*

Omgevingsbebouwing en gebiedsfuncties met afstanden tot omliggende woonkernen en buurbedrijven

N.v.t.

1.3.2*

Actuele topografische kaart (schaal 1:25 000)

N.v.t.

1.3.3*

Beschrijving van de zones die door een zwaar ongeval zouden kunnen worden getroffen

Binnen het beoordelingskader van externe veiligheid gaat het bij de zones die door een zwaar ongeval kunnen worden getroffen om de drie onderscheiden aandachtsgebieden: het brand-, het explosie- en het gifwolk-aandachtsgebied.

De afkapcriteria mogen hier niet worden toegepast.

N.v.t.

1.3.4*

Kwetsbare natuurobjecten en natuurwaarden binnen de invloedssfeer van de Seveso-inrichting

Zie Bijlage O

N.v.t.

1.3.5*

Afwatering van het gebied en waterstromen in het gebied

N.v.t.

1.3.6*

Mogelijke gevaren van buiten de Seveso-inrichting, die op de inrichting effect kunnen hebben (buurbedrijven/-activiteiten, overstromingsgevaar, aardbevingen, enz.)

Dit is mede met het oog op mogelijke domino-effecten.

N.v.t.

1.4

Beschrijving van de organisatie

1.4.1

Plaats binnen de organisatie waarvan de Seveso-inrichting deel uitmaakt

N.v.t.

Relatie tussen management van de Seveso-inrichting en de eventuele overkoepelende organisatie

N.v.t.

1.4.2

De ervaring en ontwikkeling van de gehele organisatie t.a.v. beheersing van zware ongevallen

N.v.t.

1.4.3

Beschrijving van organisatorische eenheden binnen de Seveso-inrichting:

N.v.t.

Organisatie vanaf inrichtingsmanagementniveau tot installatiemanagers (bijvoorbeeld in organogrammen) t.a.v. preventie en beheersing van zware ongevallen, met toelichting van:

N.v.t.

  • Verantwoordelijkheden, taken en bevoegdheden t.a.v. preventie en beheersing van zware ongevallen

N.v.t.

  • Welke functies structureel door derden worden uitgevoerd

N.v.t.

1.4.4

Indicatie van aantal personen per genoemde eenheid

N.v.t.

1.5

Veiligheidsmanagementsysteem

1.5.1

Preventiebeleid

Het PBZO-document kan als apart document worden aangeleverd of als afzonderlijk hoofdstuk of afzonderlijke bijlage onderdeel zijn van het VR.

N.v.t.

1.5.2

Beschrijving van de essentiële punten per VBS-element

Een exploitant kan, in plaats van een beschrijving per VBS-element, er ook voor kiezen om een beschrijving te geven voor de zes paragrafen uit hoofdstuk 4 van NTA 8620:2016 of hoofdstuk 4 van deze PGS. Per element moet beknopt beschreven worden welke (hoofd)zaken geïmplementeerd zijn en op welke wijze (bijv. met procedurenummers). Het is niet de bedoeling dat in het VR procedures uit het VBS worden opgenomen.

N.v.t.

1.5.3

Overzichtstabel van procedures per VBS-element

Wanneer NTA 8620:2016 wordt gebruikt, kan ook de indeling uit hoofdstuk 4 van de NTA worden aangehouden. In geval van een eigen systeem moet een kruisverwijzingstabel naar VBS-elementen worden opgenomen. Een voorbeeldtabel is opgenomen inBijlage E.

N.v.t.

1.5.4

Relatie met andere managementsystemen

N.v.t.

1.6

De voorzienbare gevaren, algemene voorzieningen, noodorganisatie en noodvoorzieningen

1.6.1

De beschrijving van voorzienbare gevaren. De gevaren in algemene zin naar aard en omvang. Dit bevat voor alle installaties/installatieonderdelen het volgende:

Zie voorbeeldtabel in Bijlage F.

N.v.t.

  • Kans/waarschijnlijkheid van optreden

N.v.t.

  • Reikwijdte (installatie, locatie of erbuiten)

N.v.t.

  • Aard van de schade-effecten (toxisch, brand, explosie) op (verblijfs)gebouwen/installatie en/of milieu

N.v.t.

  • Aard van het mogelijke letsel

N.v.t.

1.6.2

Overzicht of beschrijving van alle generieke organisatorische en technische maatregelen en voorzieningen die voor de diverse directe oorzaken zijn getroffen. Dit betreffen zowel de preventieve en repressieve maatregelen en voorzieningen.

Voorbeelden van generieke organisatorische maatregelen en voorzieningen zijn:

  • Werkvergunningensysteem
  • Opleidingsplan
  • Loss prevention-regels
  • Classificatiesysteem voor beveiligingsniveau
  • Onderhoudsprogramma
  • Inspectieprogramma
  • Algemene verboden en geboden

Voorbeelden van generieke technische maatregelen en voorzieningen zijn:

  • Hoogniveaubeveiliging in opslagtanks
  • Temperatuurbeveiliging in tanks met stoomspiraal
  • Stijgleidingen voor schuim op alle opslagtanks
  • Droogloopbeveiliging in centrifugaalpompen
  • Brandbeveiligingsinstallaties in magazijnen
  • Aanrijbeveiliging voor installaties

Opmerking: De punten onder 1.6.2 kunnen ook worden uitgewerkt in de installatiescenario’s.

N.v.t.

1.6.3

Beschrijving intern noodplan aan de hand van:

De essentie van het intern noodplan wordt beschreven bij VBS-element V (punt 1.5.2)

N.v.t.

  • (Type) scenario’s waarvoor intern noodplan is opgesteld

N.v.t.

  • Wijze van alarmering en opschaling: wanneer, door wie, aan wie

N.v.t.

  • Beschrijving van evacuatieroutes

Met aandacht voor kantoren, installaties en controlekamer

N.v.t.

  • Wijze van registratie/bescherming van aanwezigen in de Seveso-inrichting

N.v.t.

  • Wijze van beschikbaar hebben van benodigde gegevens van aanwezige gevaarlijke stoffen (actuele stoffenlijst)

N.v.t.

  • Opkomst en inzetgegevens: inzet van mensen en middelen/wijze van oproepen/geldende opkomsttijden/vastleggen operationele leiding/regelen externe bijstand

N.v.t.

  • Wijze van oefenen, intern en met externe diensten:
    • Beschrijving van de inzetbare middelen
    • Beschrijving van alle niet-technische maatregelen die de gevolgen van een zwaar ongeval kunnen beperken

Verwijzen naar een eventueel aanwezige bedrijfsbrandweer­rapportage is onvoldoende. Het betreft hier alle inzetbare middelen voor het bestrijden van grote en kleine incidenten.

N.v.t.

1.6.4

Beschrijving van het systeem over hoe ongevallen en incidenten uit het verleden geëvalueerd worden. Hierbij is aandacht voor:

a. ongevallen en incidenten waarbij dezelfde stoffen en procedés werden gebruikt,

b. beschouwing van de daaruit getrokken lessen en

c. expliciete vermelding van specifieke maatregelen om dergelijke ongevallen en incidenten te voorkomen.

Het is niet de bedoeling om alle individuele ongevallen/incidenten op te noemen en uit te werken.

N.v.t.

5.2.3Proces- en installatiebeschrijvingen (VR deel 2)

Tabel 5.C — Inhoud VR, deel 2: proces- en installatiebeschrijvingen.

De onderdelen die deel uitmaken van het VR bij een aanvraag om een omgevingsvergunning zijn met een * aangegeven.

Bekijk deze tabel in een popup venster

Par. VR

Inhoud

Toelichting

Vertrouwelijkheid

2.1

Procesbeschrijving

Voor opslag verpakte gevaarlijke stoffen, zie tabel 5.D.

2.1.1*

Doel van het proces

N.v.t.

2.1.2*

Reactievergelijkingen met daarbij:

*

  • nevenreacties

Ja

*

  • warmte-effecten

Ja

*

  • reactiesnelheden

Ja

2.1.3*

Logische beschrijving van procesgang

Ja

*

Bijzondere voorzorgen bij:

Ja

*

  • opstarten

Ja

*

  • uit bedrijf nemen

Ja

2.1.4*

Schematische weergave van het proces op hoofdlijnen passend voor de complexiteit van de processen, bijvoorbeeld in een procesflowdiagram.

Vertrouwelijkheid: in de publieke versie kan worden volstaan met een vereenvoudigde weergave waarin alleen de belangrijke apparatuur is opgenomen.

Ja

*

  • Belangrijke apparatuur

Ja

*

  • Elementaire regelkringen

Ja

*

  • Inblokafsluiters

Ja

2.1.5*

Doorlooptijd batch

Ja

2.1.6*

Belangrijke procescondities zoals flow, druk, temperatuur en concentratie

Ja

2.1.7*

Grenzen waarbuiten verhoogd gevaar aanwezig is (bijvoorbeeld runawayreactie)

Ja

2.1.8*

Beschrijving van de onderstaande onderdelen, met daarbij de functie en de aansturing/regeling:

Ja

*

  • voor de veiligheid relevante utilities

Ja

*

  • fakkelinstallaties

Ja

*

  • overige vernietigingsinstallaties (indien voor de veiligheid relevant)

Ja

2.1.9*

Beschrijving van relevante fysische en chemische eigenschappen van aanwezige gevaarlijke stoffen

Beschrijving van gevaarlijke stoffen en/of mengsels (lijst)

Identificatie van de gevaarlijke stoffen

Chemische naam, CAS-nummer (indien mogelijk)

Belangrijkste gevaars-eigenschappen benoemen.

Maximale hoeveelheden die aanwezig kunnen zijn. Fysische beschrijving, chemisch gedrag en toxicologische informatie (H-zinnen en/of stofindeling volgens Seveso-classificatie) als indicatie voor huidige en latere gevolgen voor mens en milieu. Bovenstaande geldt onder normale gebruiksvoorwaarden of bij een voorzienbaar ongeval.

N.v.t.

2.2*

De installatie(onderdelen) en de lay-out

2.2.1*

Plattegrond met legenda met daarop vermeld ten minste de locatie van:

Ja

*

  • installatie(onderdelen)

Ja

*

  • verblijfsgebouwen, inclusief controlekamers

Ja

*

  • opslagruimten en de indeling daarvan

Ja

*

  • tankdijken

Ja

*

  • wegen in en rondom installatie

Transportroutes aangeven

Ja

2.2.2*

Indicatie van de hoeveelheden gevaarlijke stoffen

Installaties die verschillende categorieën gevaarlijke stoffen kunnen produceren: de categorieën apart beschrijven. Dit geldt ook voor opslagtanks waar verschillende producten in worden opgeslagen.

2.2.3

Globale beschrijving van de werking van de installatie(onderdelen).

Globale beschrijving van de gebouwen

Indien er een controlekamer aanwezig is, kan de volgende informatie relevant zijn:

  • mate van bestandheid tegen piekoverdruk t.g.v. explosies (bezwijkcriterium);
  • wel/niet aanwezig zijn van overdrukventilatie (toxisch/brandbaar);
  • mate van brandwerendheid;
  • tijd die nodig is om de operatie veilig te kunnen stoppen.

Ja

2.2.4*

De wijze van onderverdeling van de installatie in secties en/of insluitsystemen, die kunnen worden ingeblokt met, op een veilige plaats bedienbare, afsluiters

*Opnemen bij vergunning­aanvraag indien relevant voor de QRA.

Ja

2.2.5

Beleid van de ruimtelijke planning en logistiek in relatie tot de specifieke gevaren van de installatie

Betreft o.a. rijroutes gevaarlijke stoffen, aanrijroutes en locaties van verblijfsgebouwen. Dit mag ook worden behandeld in 1.2.1.

2.3

Het veiligheidsmanagementsysteem

Vermeld bijzonderheden in organisatie en VBS die voor deze installatie van belang zijn.

Alleen invullen indien van toepassing.

2.4

Gevaren en maatregelen

2.4.1

Specifieke gevaren van het proces (bijv. proces binnen explosiegrenzen en runawayreactie)

Ja

2.4.2

Specifiek aan de installatie verbonden gevaren (bijv. uitval/vermindering van utilities zoals koeling, elektriciteit)

Ja

2.4.3

De type schade-effecten die kunnen ontstaan (toxische wolk, explosie of brand, milieuschade)

Ja

2.4.4

Mogelijke omvang van deze schade-effecten (installatie, Seveso-inrichting, buiten Seveso-inrichting)

Ja

2.4.5

De gevarenzones van de installatie ten aanzien van explosiegevaar

Ja

2.4.6

De verdeling van de installatie in insluitsystemen en/of logische onderdelen

Alle insluitsystemen/onderdelen worden vermeld

Ja

2.4.7

Een gevaarinschatting van elk insluitsysteem of onderdeel

Bijvoorbeeld aanwijsgetal voor QRA-subselectie of B&G-index.

Ja

2.4.8

Overwegingen voor de mate en type van beveiliging (Lines of Defence) in relatie tot:

  • Geïdentificeerde gevaren
  • Beoordeling gevaren op basis van gehanteerde risicocriteria

Ja

2.5

Installatiescenario’s en scenarioselectie

2.5.1

Scenarioselectie

Zie Bijlage G voor een toelichting op de selectie en de inhoud van de installatiescenario’s.

Ja

2.5.2

Algemeen overzicht van installatiescenario’s

Zie Bijlage G voor een toelichting op de selectie en de inhoud van de installatiescenario’s.

Ja

2.5.3

Weergave van alle installatiescenario’s

De eisen waaraan de installatiescenario’s moeten voldoen staan beschreven in Bijlage G. Werk alle installatie­scenario’s uit.

Ja

Tabel 5.D mag in plaats van tabel 5.C gebruikt worden voor de opslag van verpakte gevaarlijke stoffen, zoals in PGS 15-opslagvoorzieningen (dit is echter geen verplichting). Voor opslagvoorzieningen met verpakte gevaarlijke stoffen die onder een andere PGS vallen, zoals PGS 8 (organische peroxiden), is ook tabel 5.D (Bijlage H) toepasbaar.

Als een opslagvoorziening ook andere installaties heeft (zoals een afvulinstallatie), dan kunnen deze installaties in het VR opgenomen worden met gebruik van tabel 5.C.

Tabel 5.D — Inhoud VR, deel 2: proces- en installatiebeschrijvingen voor de opslag van verpakte gevaarlijke stoffen, zoals in PGS 15- of PGS 8-opslagvoorzieningen.

De onderdelen die deel uitmaken van het VR bij een aanvraag om een omgevingsvergunning zijn met een * aangegeven.

Bekijk deze tabel in een popup venster

Par. VR

Inhoud

Toelichting

Vertrouwelijkheid

2.1

Procesbeschrijving

2.1.1*

Doel van de opslag

N.v.t.

2.1.2*

Algemene beschrijving van de logistieke processen in relatie tot de opslagvoorziening(en)

Een algemene beschrijving volstaat: een (grafische) weergave is ook mogelijk.

N.v.t.

2.1.3*

Schematische weergave van hoe de logistiek van ‘inslag’, ‘retouren’, ‘orderpick’, ‘overslag’ en ‘uitslag’ verlopen, bijvoorbeeld in een blokschema

Per proces moet worden aangegeven waar welke controles, fysieke en administratieve handelingen plaatsvinden.

Ja

2.1.4*

Aantal en doorzet/interne transportbewegingen op jaarbasis

Indien deze gegevens niet beschikbaar zijn volstaan omzetgegevens.

Ja

2.1.5*

Locaties met verhoogd gevaar

Bijvoorbeeld:

  • accuoplaadstation
  • wikkelmachine
  • opslag met aanverwante stoffen of koopmansgoederen
  • monstername
  • verwarmde opslag

Ja

2.1.6*

Voor de logistieke processen relevante uitrusting en haar veiligheidsspecificaties

Bijvoorbeeld:

  • stellingen
  • heftrucks
  • hoogbouwtruck
  • uitrusting voor orderpicking

Ja

2.2

De installatie en de lay-out

2.2.1*

Plattegrond van de Seveso-inrichting waar de opslagvoorziening(en) onderdeel van uitmaakt/-maken

Ja

2.2.2 *

Plattegrond opslagvoorziening(en) met:

Met onderverdeling (beschermingsniveau/(ADR-)klassen gevaarlijke stoffen/secties/vakken, paden, stellingen, vluchtindeling, (handbrand)blusmiddelen)

Ja

*

  • De hoeveelheden per ADR-klasse (en/of CLP) die aanwezig mogen zijn volgens de vergunning of fysiek aanwezig kunnen zijn binnen de opslagvoorziening(en)

Ja

*

  • Een overzicht van de LOD’s (zie ook PGS 8/PGS 15), indien nodig per opslagvoorziening

Voorbeelden preventief:

  • vakindeling en vakgrootte
  • blus- en productwateropvang
  • normstelling indien van toepassing
  • ventilatiesysteem

Voorbeelden repressief:

  • beschermingsniveau volgens PGS 15
  • type brandbeveiligings-installatie (geef ook de ontwerpnorm aan en welke NFPA-richtlijn relevant is)
  • toegepast blusmiddel

Ja

2.2.3*

Beschrijving opslagvoorzieningen/ brandcompartimenten en de brandveiligheidsvoorzieningen

Inclusief brandmeld­centrales (met doormelding), aansturen van de brandwerende deuren en detectiesystemen

Ja

2.2.4*

Beschrijving verschillende ADR-verpakkingen die per opslagvoorziening worden opgeslagen

Hier wordt bedoeld: vaten, IBC’s in kunststof en in staal. Indien aanverwante stoffen of koopmansgoederen worden opgeslagen in een opslagvoorziening moeten deze ook worden beschouwd.

Ja

2.3

Het veiligheidsmanagementsysteem

Vermeld bijzonderheden in organisatie en VBS die voor de installaties van belang zijn.

N.v.t.

2.4

Gevaren en maatregelen

Ja

2.4.1

Specifieke gevaren van de opslag

Ja

2.4.2

Specifiek aan de opslagvoorziening(en) verbonden gevaren

Bij opslagvoorzieningen die van een blusinstallatie voorzien zijn, kan bijvoorbeeld worden verwezen naar het falen van blusinstallatie of uitval/vermindering van koeling bij een gekoeld magazijn).

Indien vul- of afvulactiviteiten plaatsvinden, wordt hiervoor tabel 5C gebruikt.

Ja

2.4.3

De type schade-effecten die kunnen ontstaan (toxische wolk, explosie of brand, milieuschade)

Ja

2.4.4

Mogelijke omvang van deze schade-effecten (binnen en buiten de Seveso-inrichting)

Ja

2.4.5

De gevarenzones ten aanzien van explosiegevaar

Bijvoorbeeld rondom geopende verpakkingen en acculaadstations

Ja

2.4.6

Een gevaarinschatting van elke opslagvoorziening (en indien van toepassing acculaadstation)

Van elke opslagvoorziening wordt het gevaar voor de mens en het milieu ingeschat. Welke zware ongevallen zouden kunnen plaatsvinden binnen deze opslagvoorziening en wat zijn de gevolgen hiervan?

Ja

2.4.7

Overwegingen voor de mate en type van beveiliging (Lines of Defence) in relatie tot:

  • geïdentificeerde gevaren
  • beoordeling gevaren op basis van gehanteerde risicocriteria

Ja

2.5

Installatiescenario’s en scenarioselectie

2.5.1

Scenarioselectie

Zie Bijlage H voor een toelichting op de selectie en de inhoud van de installatiescenario’s.

Ja

2.5.2

Algemeen overzicht van installatiescenario’s

Zie Bijlage H voor een toelichting op de selectie en de inhoud van de installatiescenario’s.

Ja

2.5.3

Weergave alle installatiescenario’s

De eisen waaraan de installatiescenario’s moeten voldoen staan beschreven in Bijlage H. Werk alle installatiescenario’s uit.

Ja

5.2.4Analyses en uitwerkingen (VR deel 3)

Tabel 5.E — Inhoud VR, deel 3: analyses en uitwerkingen

De onderdelen die deel uitmaken van het VR bij een aanvraag om een omgevingsvergunning zijn met een * aangegeven.

Par VR.

Inhoud

Toelichting

Vertrouwelijkheid

3.1

Onderbouwing en beschrijving van de scenario’s van belang voor de bedrijfsbrandweer volgens Bijlage I

In Bijlage I staan de eisen ten aanzien van de opstelling van brandweerscenario’s beschreven.

N.v.t.

3.1.1

Overzicht van geïnventariseerde gevaren/risico’s met de typering van de bijbehorende geloofwaardige scenario’s naar soort inzet

Zie ook referentiescenario’s in Bijlage I

Neem geloofwaardige scenario’s over zoals beschreven in Bijlage I.

N.v.t.

3.1.2

Beschrijving van de uit de geloofwaardige scenario’s geselecteerde maatgevende scenario’s die bepalend zijn voor de sterkte en uitrusting van de bedrijfsbrandweer

Neem geloofwaardige scenario’s over zoals beschreven in Bijlage I.

N.v.t.

3.2*

Informatie van belang ter voorbereiding van rampbestrijdingsplannen

N.v.t.

3.2.1*

Beschrijving van de selectie van rampscenario’s

Zie Bijlage J voor toelichting op selectie rampscenario’s.

N.v.t.

3.2.2*

Rampscenario’s

Neem rampscenario’s over zoals beschreven in Bijlage J.

N.v.t.

3.2.3

Informatie voor de opstelling van rampbestrijdingsplannen door de overheid

De exploitant kan ervoor kiezen om de informatie uit Tabel J.1 geheel of gedeeltelijk in VR op te nemen of de informatie op de Seveso-inrichting beschikbaar te hebben zodat betrokken overheid deze kan komen inzien.

N.v.t.

3.3*

De QRA

Een rapportage moet worden opgenomen volgens het Hand-boek Omgevingsveiligheid en het daarin opgenomen Rekenvoorschrift omgevingsveiligheid.

N.v.t.¹

3.4

De MRA

3.4.1*

Indien van toepassing verwijzing naar relevante documenten met betrekking tot risico’s voor bodem en lucht

Bijv. verwijzen naar bodemrisicodocument

N.v.t.

¹Zolang hier geen specifieke informatie gegeven wordt over LOD’s en de locatie van de scenario’s, betreft dit geen gevoelige informatie.

Par VR.

Inhoud

Toelichting

Vertrouwlijkheid

3.4.2*

Risico’s direct naar het oppervlaktewater of indirect via een communale rioolwaterzuiveringsinstallatie (RWZI) naar het oppervlaktewater moeten worden beschreven aan de hand van de hoofdstukindeling van de voorbeeld-MRA.

De rioleringstekening (zie 1.2.3*), de stoffenlijst (zie Tabel 4.2 Beschrijving van de gevaarlijke stoffen voor de Seveso-inrichting), de Tabellen Stand der Veiligheidstechniek (te vinden op www.helpdeskwater.nl) en het Proteusrapport moeten als bijlage in de MRA worden opgenomen.

Risico’s voor oppervlaktewater of de RWZI worden berekend met het Proteus-milieurisicomodel.

De uitkomsten van de risico’s moeten worden beoordeeld en beschreven in de MRA.

Bij verhoogde risico’s moet een aanvullende veiligheidsstudie worden uitgevoerd, welke altijd moet leiden tot een conclusie of het restrisico acceptabel is of niet.

Wanneer een restrisico niet acceptabel is, zijn aanvullende beheermaatregelen nodig om het risico te reduceren tot een acceptabel niveau (zie paragraaf 2.3 van het Beoordelingskader van Rijkswaterstaat betreffende restrisico’s van onvoorziene lozingen of het Handboek onvoorziene lozingen).

De inhoud van de MRA is gebaseerd op de CIW-nota Integrale aanpak van risico’s van onvoorziene lozingen (februari 2000).

In 2023 zal deze CIW-nota vervangen worden door het Handboek onvoorziene Lozingen. Dit handboek zal te vinden zijn op: www.helpdeskwater.nl.

De MRA moet worden opgesteld volgens de hoofdstukindelingen van de 'Voorbeeld MRA' en de 'Toelichting op de voorbeeld MRA' welke te vinden zijn op www.helpdeskwater.nl.

De nieuwste versie van het Proteus-milieurisicomodel is te downloaden van de site: www.helpdeskwater.nl.

N.v.t.

3.5

Scenario’s voor risico’s door natuurlijke oorzaken

Bijlage L, Bijlage M en Bijlage N

3.6*

Kwetsbare natuurgebieden

Zie Bijlage O

6Wijzigingen

6.1Kennisgeving bij veranderingen

Exploitanten moeten het bevoegd gezag in kennis stellen van wijzigingen, ruim voor het doorvoeren ervan (Bal, artikel 4.6, eerste lid). Daar staat ook omschreven wat wordt verstaan onder een wijziging. Naast administratieve wijzigingen, zoals een wijziging van naam of adres, betreft dit:

  1. een significante wijziging van de hoeveelheid, aard of fysische vorm van een gevaarlijke stof die in de Seveso-inrichting aanwezig is of kan zijn;
  2. een significante wijziging van een proces waarbij een gevaarlijke stof wordt gebruikt;
  3. de sluiting of de ontmanteling van de Seveso-inrichting; of
  4. een wijziging die significante gevolgen kan hebben voor de gevaren van zware ongevallen.

Indien de gegevens en bescheiden die moeten worden verstrekt al aan het bevoegd gezag omgevingsvergunning zijn verstrekt in het kader van een aanvraag om een omgevingsvergunning en niet zijn gewijzigd, hoeft dit niet nogmaals te gebeuren (Bal, artikel 4.6, tweede lid).

Voor het indienen van de kennisgeving kan gebruik worden gemaakt van het formulier in Bijlage B, tenzij het wijzigingen betreft die niet worden genoemd in dit formulier.

6.2Bijwerken van het VR op basis van het Bal, artikel 4.19

De exploitant is verplicht een opgesteld of bijgewerkt VR te verstrekken aan het bevoegd gezag (Bal, artikel 4.20). Het verdient aanbeveling om het VR te voorzien van een voorblad waar alle toegevoegde en/of gewijzigde informatie per onderdeel inzichtelijk is gemaakt. Gegevens en bescheiden over significante wijzigingen, zoals vermeld in paragraaf 6.1, moeten aan het bevoegd gezag worden verstrekt (Bal, artikel 4.6, eerste lid). Bovendien moet de exploitant in dat geval het VR bezien en zo nodig bijwerken (Bal, artikel 4.19, onder d).

Initiatie van bijwerken van het VR kan ook plaatsvinden naar aanleiding van afronding van een onderzoek naar een zwaar ongeval en indien nieuwe feiten of nieuwe technische kennis over veiligheid dat vereisen (Bal, artikel 4.19, onder b en c).

6.3Evaluatie van het VR op basis van het Bal, artikel 4.19

De exploitant moet minimaal om de vijf jaar het VR evalueren en zo nodig bijwerken (Bal, artikel 4.19, onder a). Bij een kleine aanpassing van de inhoud kan worden volstaan met vervanging van de oude pagina's door de nieuwe pagina's met de vernieuwde informatie. Dit is alleen mogelijk als de pagina's uniek genummerd zijn en van een datum en revisienummer zijn voorzien. In overleg met het bevoegd gezag omgevingsvergunning wordt bepaald of een compleet nieuw VR moet worden ingediend of kan worden volstaan met het opsturen van alleen de gewijzigde delen. Het wel of niet indienen van een compleet nieuw VR is afhankelijk van de wijzigingen.

7Verstrekken van gegevens en bescheiden over zware ongevallen

Dit hoofdstuk gaat over het melden van zware ongevallen volgens artikel 4.7 van het Bal. Volgens de Seveso-richtlijn wordt onder een zwaar ongeval verstaan een gebeurtenis zoals een zware emissie, brand of explosie als gevolg van onbeheerste ontwikkelingen tijdens de bedrijfsuitoefening in een Seveso-inrichting, waardoor onmiddellijk of na verloop van tijd ernstig gevaar voor de menselijke gezondheid of het milieu, binnen of buiten de Seveso-inrichting ontstaat en waarbij een of meer gevaarlijke stoffen betrokken zijn.

7.1Verstrekken van gegevens en bescheiden aan de toezichthouder Arbeidsomstandighedenwet

Artikel 4.7, eerste lid, van het Bal vereist dat zo spoedig mogelijk nadat een zwaar ongeval heeft plaatsgevonden de volgende gegevens en bescheiden worden verstrekt aan de toezichthouder, bedoeld in artikel 1 van de Arbeidsomstandighedenwet:

  1. datum, tijd, plaats en omstandigheden van het zware ongeval;
  2. de gevaarlijke stoffen die het betreft en de hoeveelheid;
  3. de gevolgen voor de werknemers, die zich op korte en lange termijn kunnen voordoen; het aantal gewonde werknemers dat voor ten minste 24 uur in een ziekenhuis is opgenomen, en het aantal overleden werknemers;
  4. de maatregelen ter bescherming van de werknemers, die zijn getroffen of worden getroffen om herhaling te voorkomen; en
  5. de materiële schade in de Seveso-inrichting.

De gegevens en bescheiden betreffen vooral de werknemers, maar ook over een zwaar ongeval zonder slachtoffers moeten gegevens en bescheiden worden verstrekt.

Als uit nader onderzoek blijkt dat de verstrekte informatie onjuist of onvolledig is en de getrokken conclusies wijzigen, moeten de gegevens zo snel mogelijk worden verstrekt aan de toezichthouder, bedoeld in artikel 1 van de Arbeidsomstandighedenwet (Bal, artikel 4.7, tweede lid).

7.2Andere informatieverplichtingen en uitwisseling van gegevens

Als een zwaar ongeval heeft plaatsgevonden, moet de toezichthouder, bedoeld in artikel 1 van de Arbeidsomstandighedenwet, daarvan op de hoogte worden gesteld, zoals beschreven in paragraaf 7.1. Artikel 2.21 van het Bal bepaalt dat ook het bevoegd gezag moet worden geïnformeerd. Volgens dat artikel moet namelijk het bevoegd gezag worden geïnformeerd over een ongewoon voorval, en volgens de bijlage bij de Omgevingswet wordt een zwaar ongeval beschouwd als een ongewoon voorval. Uit artikel 50 van de Wet veiligheidsregio’s vloeit voort dat ook de burgemeester van de gemeente waar het zware ongeval heeft plaatsgevonden zo spoedig mogelijk daarvan op de hoogte moet worden gesteld. Laatstgenoemde verplichting geldt alleen als het zware ongeval is aan te merken als een ramp in de zin van de Wet veiligheidsregio’s. Volgens artikel 1 van die wet wordt onder een ramp verstaan een zwaar ongeval of een andere gebeurtenis waarbij het leven en de gezondheid van veel personen, het milieu of grote materiële belangen in ernstige mate zijn geschaad of worden bedreigd en waarbij een gecoördineerde inzet van diensten of organisaties van verschillende disciplines is vereist om de dreiging weg te nemen of de schadelijke gevolgen te beperken.

In artikel 13.17 van het Omgevingsbesluit is geregeld welke gegevens en bescheiden de inspectiepartners elkaar in ieder geval toesturen. Dat geldt onder andere voor de gegevens en bescheiden die de toezichthouder, bedoeld in artikel 1 van de Arbeidsomstandighedenwet, heeft ontvangen na een zwaar ongeval. Die gegevens en bescheiden moet de toezichthouder van de Arbeidsomstandighedenwet dan ook verstrekken aan het bevoegd gezag en het bestuur van de veiligheidsregio.

Informatie over een zwaar ongeval wordt door de rijksoverheid doorgemeld aan de Europese Commissie, voor zover het ongeval voldoet aan de criteria voor kennisgeving als bedoeld in bijlage VI bij de Seveso-richtlijn (zogenoemde MARS-melding). De Europese Commissie gebruikt de informatie over ongevallen voor het uitvoeren van analyses over de effectiviteit van de richtlijn in het voorkomen van zware ongevallen en het beperken van de gevolgen daarvan. In de praktijk doet het ministerie van SZW de kennisgeving van een zwaar ongeval aan de Europese Commissie.

Bijlage AAanwijzingscriteria Seveso III

A.1 Inleiding

Een van de redenen voor de Europese Unie voor het aanpassen van Seveso II naar Seveso III was de introductie van de gevaarlijke stoffenindeling volgens het CLP. Het CLP is het door de Europese Unie vastgestelde systeem voor indeling (classificatie), etikettering (labeling) en verpakking (packaging) dat is afgeleid van het door de Verenigde Naties vastgestelde GHS (Globally Harmonised System).

A.2 Aanwijzing volgens Seveso III

Aanwezigheid van gevaarlijke stoffen is gedefinieerd als: de werkelijke of verwachte aanwezigheid van gevaarlijke stoffen in de inrichting, of van gevaarlijke stoffen waarvan redelijkerwijs kan worden voorzien dat ze zouden kunnen ontstaan bij verlies van controle over de processen, met inbegrip van opslagactiviteiten, in installaties binnen de inrichting, in hoeveelheden, gelijk aan of groter dan de in deel 1 of deel 2 van bijlage I vermelde drempelwaarden. De drempelwaarden in bijlage I, deel 1 en deel 2 gelden per inrichting.

De definitie van een gevaarlijke stof is een onder deel 1 van bijlage I vallende of in deel 2 van bijlage I opgenomen stof of mengsel, onder meer in de vorm van grondstof, product, bijproduct, residu of tussenproduct.

A.3 Drempelwaarden

Seveso III onderscheidt lagedrempel- en hogedrempelinrichtingen op grond van de hoeveelheden gevaarlijke stoffen die op de inrichting aanwezig (kunnen) zijn. Voor het bepalen van de drempels gaat bijlage I bij Seveso III uit van de indeling volgens de CLP-verordening.

A.3.1 Deel 1 van bijlage I bij Seveso III

In deel 1 van bijlage I zijn de gevarencategorieën van de gevaarlijke stoffen ingedeeld in vier rubrieken volgens de CLP-indeling:

  1. gezondheidsgevaren;
  2. fysische gevaren;
  3. milieugevaren;
  4. overige gevaren.
A.3.1.1 Rubriek H – Gezondheidsgevaren

Onder deze rubriek vallen gevaarlijke stoffen met toxische eigenschappen.

Deze rubriek bestaat uit drie groepen:

  • Groep H1 met drempelwaarden van 5 ton en 20 ton voor acuut toxische stoffen van categorie 1 voor alle blootstellingsroutes (oraal, inademing en dermaal).
  • Groep H2 met drempelwaarden van 50 ton en 200 ton voor acuut toxische stoffen van categorie 2 voor alle blootstellingsroutes en voor categorie 3 voor de blootstellingsroute via inademing.
  • Groep H3 met drempelwaarden van 50 ton en 200 ton voor specifieke doelorgaantoxiciteit van categorie 1 bij éénmalige blootstelling.
A.3.1.2 Rubriek P - Fysische gevaren

Onder deze rubriek vallen ontplofbare, ontvlambare, pyrofore en oxiderende stoffen, inclusief de aerosolen.

  • De groepen P3a en P3b van ontvlambare aerosolen verschillen op het gebied van ontvlambaarheid; de ene groep heeft drempelwaarden van 150 ton en 500 ton, de andere groep drempelwaarden van 5 000 ton en 50 000 ton. Bij Seveso III moet bij de bepaling van de status van een inrichting de netto-inhoud van alle aanwezige producten in de aerosolen in rekening worden gebracht.
  • Voor de ontvlambare vloeistoffen zijn er naar gelang de ontvlambaarheid en naar gelang de gebruiksomstandigheden van temperatuur en druk drie verschillende groepen, namelijk P5a, P5b en P5c met verschillende sets van drempelwaarden.
  • De groep van pyrofore stoffen omvat vloeistoffen en vaste stoffen.
A.3.1.3 Rubriek E – Milieugevaren

Onder deze rubriek vallen gevaarlijke stoffen die als milieugevaarlijk zijn geclassificeerd. Deze rubriek bestaat uit twee groepen, namelijk E1 en E2. De eerste groep omvat de stoffen met gevaar voor het aquatisch milieu in de categorie Acuut 1 of Chronisch 1 met drempelwaarden van 100 ton en 200 ton, de tweede groep de stoffen met gevaar voor het aquatisch milieu in de categorie Chronisch 2 met drempelwaarden van 200 ton en 500 ton.

A.3.1.4 Rubriek O – Overige gevaren

Onder deze rubriek vallen gevaarlijke stoffen die bijvoorbeeld in contact met water heftig reageren en daardoor gevaarlijk zijn.

A.3.1.5 Deel 2 van bijlage I bij Seveso III

In deel 2 van bijlage I worden de met naam genoemde stoffen vermeld.

A.3.1.6 Analyse voor drempelwaarden

Informatie over de gevaren van stoffen en de indeling/etikettering kan worden gevonden op de website van de ECHA (European Chemicals Agency). De website is te vinden onder https://echa.europa.eu/nl/. Het veiligheidsinformatieblad (VIB) van de leverancier is echter leidend, mits dit voldoet aan de eisen van REACH.

Aangeraden wordt om van alle op de inrichting aanwezige stoffen te inventariseren en na te gaan of deze worden genoemd in de bijlagen 1 en 2 bij Seveso III.

Aan de hand van CAS-nummers en stofindeling kan de juiste CLP-rubriek worden geïdentificeerd. Vervolgens kan aan de hand van de hoeveelheden in relatie met de drempelwaarde worden bepaald of deze wordt overschreden. Bij het identificeren en beoordelen van de gevaren van zware ongevallen moeten exploitanten eveneens rekening houden met gevaarlijke stoffen die kunnen ontstaan tijdens een ernstig ongeval binnen de inrichting.

Ten aanzien van preparaten geldt dat de drempelhoeveelheden betrekking hebben op het preparaat en niet op de aanwezige zuivere stof in het preparaat.

Een oplossing moet in zijn geheel worden meegerekend en niet worden teruggerekend naar de zuivere stof. Het VIB vormt de belangrijkste informatiebron om te bepalen hoe de gevaarseigenschappen in de rubrieken zijn ingedeeld.

Mengsels worden behandeld als zuivere stoffen, mits zij binnen de concentratiegrenzen blijven die zijn vastgesteld aan de hand van hun eigenschappen krachtens de in aantekening 1 vermelde Verordening (EG) nr. 1272/2008 of de meest recente aanpassing daarvan aan de technische vooruitgang, tenzij specifiek een samenstellingspercentage of een andere beschrijving wordt gegeven (Seveso III, aantekening 2 van bijlage I).

Gevaarlijke stoffen die slechts in hoeveelheden van 2% of minder van de vermelde drempelwaarde in een inrichting aanwezig kunnen zijn, worden bij de berekening van de totale aanwezige hoeveelheid buiten beschouwing gelaten, indien zij zich op een zodanige plaats in de inrichting bevinden dat deze niet de oorzaak van een zwaar ongeval elders binnen die inrichting kan zijn. De hoeveelheden gevaarlijke stoffen binnen één categorie moeten bij elkaar worden opgeteld.

A.3.2 Toelichting aantekeningen van bijlage I bij Seveso III

In bijlage I bij Seveso III staan specifieke rubrieken van gevaarlijke stoffen waarmee rekening moet worden gehouden. Hierbij gaat het om afvalstoffen, ontplofbare stoffen, aerosolen, meststoffen, opgewaardeerd biogas en persistente organische verontreinigende stoffen.

A.4 Sommatieregels

De onderstaande regels voor het optellen van gevaarlijke stoffen of categorieën gevaarlijke stoffen zijn van toepassing:

In het geval van een inrichting waar geen afzonderlijke gevaarlijke stof aanwezig is in een hoeveelheid van meer dan of gelijk aan de vermelde drempelwaarden, worden de onderstaande regels toegepast om te bepalen of de inrichting onder de bepalingen van deze richtlijn valt.

Deze richtlijn is van toepassing op hogedrempelinrichtingen indien de som:

q1/QU1 + q2/QU2 + q3/QU3 + q4/QU4 + q5/QU5 + … groter is dan of gelijk is aan 1,

waarbij qx = de hoeveelheid van gevaarlijke stof x of de hoeveelheid gevaarlijke stoffen van categorie x uit deel 1 respectievelijk deel 2 van bijlage I bij Seveso III,

en QUx = de voor gevaarlijke stof x of categorie x in kolom 3 van deel 1 of van deel 2 van bijlage I bij Seveso III relevante drempelwaarde. Indien een gevaarlijke stof met naam wordt genoemd in deel 2 van bijlage I bij Seveso III, dan moet met de drempelwaarde van deel 2 worden gerekend. De stofcategorie van deel 1 moet hierbij eveneens worden aangegeven.

Deze richtlijn is van toepassing op lagedrempelinrichtingen indien de som:

q1/QL1 + q2/QL2 + q3/QL3 + q4/QL4 + q5/QL5 + … groter of gelijk is aan 1,

waarbij qx = de hoeveelheid gevaarlijke stof x of de hoeveelheid gevaarlijke stoffen van categorie x uit deel 1 respectievelijk deel 2 van bijlage I bij Seveso III,

en QLx = de voor gevaarlijke stof x of categorie x in kolom 2 van deel 1 of van deel 2 van bijlage I bij Seveso III relevante drempelwaarde. Indien een gevaarlijke stof met naam wordt genoemd in deel 2 van bijlage I bij Seveso III, dan moet met de drempelwaarde van deel 2 worden gerekend. De stofcategorie van deel 1 moet hierbij eveneens worden aangegeven.

Deze regel wordt gebruikt ter beoordeling van de gezondheidsgevaren, fysische gevaren en milieugevaren. De regel moet daarom driemaal worden toegepast:

  1. eenmaal voor de optelling van in deel 2 opgenomen gevaarlijke stoffen die in acute toxiciteitscategorie 1, 2 of 3 (inademingblootstellingsroutes) of STOT SE categorie 1 zijn ingedeeld, tezamen met gevaarlijke stoffen die onder rubriek H, posten H1 tot en met H3 van deel 1, vallen;
  2. eenmaal voor de optelling van in deel 2 opgenomen gevaarlijke stoffen die ontplofbare stoffen, ontvlambare gassen, ontvlambare aerosolen, oxiderende gassen, ontvlambare vloeistoffen, zelfontledende stoffen en mengsels, organische peroxiden, pyrofore vloeistoffen en vaste stoffen, oxiderende vloeistoffen en vaste stoffen zijn, tezamen met gevaarlijke stoffen die onder rubriek P, posten P1 tot en met P8 van deel 1, vallen;
  3. eenmaal voor de optelling van in deel 2 opgenomen gevaarlijke stoffen die onder gevaarlijk voor het aquatisch milieu, acute categorie 1, chronische categorie 1 of chronische categorie 2 vallen, tezamen met gevaarlijke stoffen die onder rubriek E, posten E1 en E2 van deel 1, vallen.

De desbetreffende bepalingen van deze richtlijn zijn van toepassing zodra het sommeringsresultaat van a), b) of c) groter is dan of gelijk is aan 1.

A.4.3 Voorbeelden

Tabel A.1 — Voorbeelden voor het toepassen van de sommatie voor lage drempelwaarden

Voorbeeld 1: Optelling van bijdragen binnen de categorie H gezondheidsgevaren.

Stof

Categorie

Genoemd in Seveso III, bijlage I, deel 2 

Drempelwaarde Ql

Hoeveelheid q

Waarde q/Q

Chloor

H2 acuut tox. 2

Ja

10

4

0,4

Kaliumcyanide

H1 acuut tox. 1

nee

5

4

0,8

Som

1,2

Resultaat: Inrichting overschrijdt de lage drempelwaarde en moet voldoen aan Seveso III vanwege de totale hoeveelheid toxische stoffen (regel a).

Voorbeeld 2: Optelling van bijdragen binnen de categorie fysische gevaren.

Stof

Categorie

Genoemd in Seveso III, bijlage I, deel 2 

Drempelwaarde Ql

Hoeveelheid q

Waarde q/Q

Ammoniumpersulfaat

P8 ox. sol. 3

nee

50

10

0,2

Seinpatronen

P1b, 1.4

nee

50

6

0,12

Aceton

P5b flam. liq. 2

nee

50

25

0,5

som

0,82

Resultaat: Inrichting overschrijdt de lage drempelwaarde niet en heeft daarom geen verdere verplichtingen ten aanzien van naleving van Seveso III.

Voorbeeld 3: Optelling van bijdragen binnen de categorie stoffen en preparaten, die onder voor het aquatisch milieu, acute categorie 1, chronische categorie 1 of chronische categorie 2 vallen, tezamen met gevaarlijke stoffen die onder rubriek E, posten E1 en E2 van deel 1, vallen.

Stof

Categorie

Genoemd in Seveso III, bijlage I, deel 2 

Drempelwaarde Ql

Hoeveelheid q

Waarde q/Q

Zinkoxide

E1 acuut 1

Nee

100

40

0,4

Acrylzuur

E1 acuut 1

Nee

100

20

0,2

Cumeen

E2 chronisch 2

Nee

200

20

0,1

Som

0,7

Resultaat: Inrichting overschrijdt de lage drempelwaarde niet en heeft daarom geen verdere verplichtingen ten aanzien van naleving van Seveso III.

Tabel A.2 — Voorbeelden voor het toepassen van de sommatie (deel 2, bijlage 1) voor hoge drempelwaarden

Voorbeeld 1: Optelling van bijdragen binnen de gezondheidsgevaren van categorie H

Stof

Categorie

Genoemd in Seveso III, bijlage I, deel 2 

Drempelwaarde Qh

Hoeveelheid q

Waarde q/Q

Chloor

H2 acuut tox. 3

ja

25

10

0,4

Kaliumcyanide

H1 acuut tox. 1

nee

20

14

0,7

Som

1,1

Resultaat: Inrichting overschrijdt de hoge drempelwaarde en moet daarom alle verplichtingen naleven ten aanzien van Seveso III, hetgeen onder meer betekent dat een veiligheidsrapport moet worden opgesteld.

Voorbeeld 2: Optelling van bijdragen binnen de categorie fysische gevaren.

Stof

Categorie

Genoemd in Seveso III, bijlage I, deel 2 

Drempelwaarde Qh

Hoeveelheid q

Waarde q/Q

Ammoniumpersulfaat

P8 Ox. vl. 3

Nee

200

60

0,3

Seinpatronen

P1b, 1.4

Nee

200

80

0,4

Aceton

P5b ontvl. vl. 2

Nee

200

80

0,4

Som

1,1

Resultaat: Inrichting overschrijdt de hoge drempelwaarde en moet daarom alle verplichtingen naleven van Seveso III, hetgeen onder meer betekent dat een veiligheidsrapport moet worden opgesteld.

Bijlage BVoorbeeld kennisgeving Seveso III

Tabel B.1 — Voorbeeld kennisgeving Seveso III

Kennisgeving Seveso III

Naam of handelsnaam exploitant:

Volledige adresgegevens van de inrichting:

Straatnaam en huisnummer:

Postcode en plaatsnaam:

Postadres (indien van toepassing):

De adresgegevens van de exploitant (indien dit afwijkt van het bovenstaand adres)

Straatnaam en huisnummer:

Postcode en plaatsnaam:

Postadres (indien van toepassing):

Naam en functie van de bestuurder van de inrichting, als dat een ander is dan degene die de inrichting exploiteert:

Informatie volgens Bal, artikel 4.5, tweede lid, onder a.

Informatie volgens Omgevingsregeling, artikel 7.54, artikel 2, onder a.

Hoofdactiviteit: Raffinage

Activiteiten met gevaarlijke stoffen waarbij zware ongevallen kunnen optreden:

Op- en overslag vanuit zeeschepen van brandbare vloeistoffen

Raffinage

Opslag en overslag naar spoorketelwagens van brandbare gassen

Opslag en overslag naar binnenvaartschepen van brandbare vloeistoffen

1. Overzicht van gegevens die nodig zijn om de gevaarlijke stoffen en de categorie van stoffen te identificeren die in de inrichting aanwezig zijn of kunnen zijn.

Bal, artikel 4.5, eerste lid, onder b.

Omgevingsregeling, artikel 7.54, tweede lid, onder b.

2. A. Een lijst met de hoeveelheden, aard en fysische vormen van de gevaarlijke stoffen die in de inrichting aanwezig kunnen zijn. Indien van toepassing worden hierbij ook de gevaarlijke stoffen opgenomen waarvan het ontstaan redelijkerwijs kan worden voorzien door het verlies van controle over de processen.

Bal, artikel 4.5, eerste lid, onder c.

B. Een lijst met de hoeveelheid gevaarlijke stoffen waarvoor vergunning wordt aangevraagd op basis van bijlage I bij Seveso III, hoeveelheid die normaal aanwezig is, fysische vormen van de gevaarlijke stoffen.

Omgevingsregeling, artikel 7.54, tweede lid, onder c.

3. Capaciteit van het grootste insluitsysteem voor ontplofbare stoffen, ontvlambare gassen, ontvlambare aerosolen of ontvlambare vloeistoffen stoffen (per categorie).

Omgevingsregeling, artikel 7.54, tweede lid, onder f.

Tabel B.2 — Voorbeeld kennisgeving Seveso III (vervolg)

** Deze informatie wordt uitsluitend gevraagd voor stoffen in de categorie ontplofbare stoffen, ontvlambare gassen, ontvlambare aerosolen of ontvlambare vloeistoffen met betrekking tot het grootste insluitsysteem.

Bekijk deze tabel in een popup venster

Stof (categorie) Onder Seveso III, deel 1 van bijlage I vallende of in Seveso III, deel 2 van bijlage I opgenomen stof of mengsel.

Hoeveelheid in ton normaal aanwezig

Bal, artikel 4.5, eerste lid, onder c

Hoeveelheid in ton vergund

Bal, artikel 4.5, eerste lid, onder c en Omgevingsregeling, artikel 7.54, tweede artikel, onder c

Hoeveelheid in ton die kan ontstaan bij verlies van controle over de processen

Bal, bijlage I, onderdeel A

Hoeveelheid in ton van de som vergund en wat kan ontstaan

Bal, artikel 4.5, eerste lid, onder c en Bal, bijage I, onderdeel A

Fysische vorm (fase, druk, temperatuur)

Bal, artikel 4.5, eerste lid, onder c en Omgevingsregeling, artikel 7.54, tweede lid, onder f

Capaciteit grootste insluitsysteem (ton)**

Omgevingsregeling, artikel 7.54, tweede lid, onder f

Aanduiding en locatie grootste insluitsysteem**

Omgevingsregeling, artikel 7.54, tweede lid, onder f

Seveso III, deel 1 van bijlage I

Rubriek 'H' – Gezondheidsgevaren

Rubriek 'P' – Fysische gevaren

1-penteen

P5a, Ontvlambare vloeistoffen, categorie 1

20 000 ton

30 000 ton

vloeistof, atm, Tomg

4 000 ton

Opslagtank T-XXX

Tolueen P5c, Ontvlambare vloeistoffen, categorie 2

200 ton

200 ton

vloeistof, atm, Tomg

100 ton

Opslagtank T-ZZZ

Rubriek 'E' – Milieugevaren

-

-

-

-

-

Rubriek 'O' – Overige gevaren

-

-

-

-

-

Rubriek 'H' – Gezondheidsgevaren

-

-

-

-

-

Seveso III, deel 2 van bijlage I

Chloor nr. 10 (deel 2)

4 ton

5 ton

tot vloeistof verdicht gas

-

-

De inrichting is aangewezen overeenkomstig aantekening 4 van bijlage I bij Seveso III door de gesommeerde overschrijding van zeer licht ontvlambare gassen (P5a + P5c) N.B. Sommatieberekening als bijlage toevoegen bij deze kennisgeving.

Stof (categorie) Onder Seveso III, deel 1 van bijlage I vallende of in Seveso III, deel 2 van bijlage I opgenomen stof of mengsel.

Hoeveelheid in ton normaal aanwezig

Bal, artikel 4.5, eerste lid, onder c

Hoeveelheid in ton vergund

Bal, artikel 4.5, eerste lid, onder c en Omgevingsregeling, artikel 7.54, tweede artikel, onder c

Hoeveelheid in ton die kan ontstaan bij verlies van controle over de processen

Bal, bijlage I, onderdeel A

Hoeveelheid in ton van de som vergund en wat kan ontstaan

Bal, artikel 4.5, eerste lid, onder c en Bal, bijage I, onderdeel A

Fysische vorm (fase, druk, temperatuur)

Bal, artikel 4.5, eerste lid, onder c en Omgevingsregeling, artikel 7.54, tweede lid, onder f

Capaciteit grootste insluitsysteem (ton)**

Omgevingsregeling, artikel 7.54, tweede lid, onder f

Aanduiding en locatie grootste insluitsysteem**

Omgevingsregeling, artikel 7.54, tweede lid, onder f

Activiteiten

De activiteiten die in de installatie of op de opslagplaats worden uitgeoefend of worden gepland

Bal, artikel 4.5, eerste lid, onder d

Omgevingsregeling, artikel 7.54, tweede lid, onder d

Omgevingsomstandigheden

Informatie over de onmiddellijke omgeving van de inrichting en de factoren die een zwaar ongeval kunnen veroorzaken of gevolgen ernstiger kunnen maken

Bal, artikel 4.5, eerste lid, onder e

Omgevingsregeling, artikel 7.54, tweede lid, onder e

Omgevingsomstandigheden

Mogelijke invloed

  • Ligging aan rivier
  • Overstroming – in-/afsluiting
  • Ligging installatie nabij een helikopterplatform
  • Catastrofaal falen

Plaatsgebonden risico en aandachtsgebieden

Hogedrempelinrichting:

Het plaatsgebonden risico, bedoeld in artkel 5.6 van het Bkl en de aandachtsgebieden, bedoeld in artikel 5.12 van het Bkl: brandaandachtsgebied, explosieaandachtsgebied, en gifwolkaandachtsgebied), met inbegrip van de aan de berekeningen ten grondslag liggende rekenbestanden.

Bal, artikel 4.5, eerste lid, onder f

Omgevingsregeling, artikel 7.22a, eerste lid, onder b en c

Lagedrempelinrichting: Het plaatsgebonden risico, bedoeld in artkel 5.6 van het Bkl en de aandachtsgebieden, bedoeld in artikel 5.12 van het Bkl: brandaandachtsgebied, explosieaandachtsgebied, en gifwolkaandachtsgebied), met inbegrip van de aan de berekeningen ten grondslag liggende rekenbestanden.

Omgevingsregeling, artikel 7.22a, eerste lid, onder b en c

Let op: het gegeven risico moet zijn gebaseerd op de vergunde situatie.

Natura 2000-gebieden

Een beschrijving van de passende maatregelen die worden getroffen ter bescherming van een Natura 2000-gebied dat in de nabijheid van de Seveso-inrichting is gelegen.

Bijlage CPBZO-document

C.1Eisen aan het preventiebeleid

In artikel 4.10, 4.12 en 4.13 van het Bal worden eisen gesteld aan het preventiebeleid voor zware ongevallen. Deze eisen zijn opgenomen in onderstaande tabel C.1.

Tabel C.1 — Eisen aan het preventiebeleid voor zware ongevallen

Artikel Bal

Wettekst

Toelichting (wettekst)

4.10 lid 1

Met het oog op het voorkomen van zware ongevallen en het beperken van de gevolgen ervan, is een preventiebeleid opgesteld dat borg staat voor een hoog beschermingsniveau van de gezondheid en het milieu en evenredig is aan de gevaren van zware ongevallen.

Dit artikel strekt ter implementatie van artikel 8, eerste lid, van de Seveso-richtlijn. Artikel 4.9, eerste lid, bepaalt dat degene die de Seveso-inrichting exploiteert verplicht is alle maatregelen te treffen die nodig zijn om zware ongevallen te voorkomen en de gevolgen daarvan te beperken. Degene die de Seveso-inrichting exploiteert dient daarvoor een preventiebeleid te hebben opgesteld dat borg staat voor een hoog beschermingsniveau van de gezondheid en het milieu en evenredig is aan de gevaren van zware ongevallen.

4.10 lid 2

Het preventiebeleid bevat:

  1. de algemene doelen van en beginselen voor het handelen van degene die de activiteit verricht;
  2. de rol en de verantwoordelijkheid van het management van de Seveso-inrichting;
  3. de plicht om de beheersing van gevaren van zware ongevallen continu te verbeteren en hoge beschermingsniveaus te waarborgen.

Op basis van het tweede lid, onder c, moet degene die de Seveso-inrichting exploiteert zich ook inzetten om de gevaren van zware ongevallen continu beter te beheersen en om een hoog beschermingsniveau te waarborgen. Het preventiebeleid hoeft alleen bij het bevoegd gezag te worden ingediend als het gaat om een nieuwe Seveso-inrichting. Het preventiebeleid moet namelijk bij de aanvraag om een omgevingsvergunning worden gevoegd. Deze indieningsvereiste is geregeld bij ministeriële regeling op grond van de wet. Voor andere gevallen moet degene die de Seveso-inrichting exploiteert het document altijd kunnen tonen aan een toezichthouder. Desgewenst kan de toezichthouder om een afschrift van het document vragen en deze zo nodig op grond van de Algemene wet bestuursrecht vorderen.

4.10 lid 3

Het tweede lid, onder a, van artikel 4.10, houdt in ieder geval in dat is beschreven:

  1. in hoofdlijnen de aard en de omvang van de risico’s van zware ongevallen;
  2. de beginselen die ten grondslag liggen aan het veiligheidsbeheerssysteem en de samenhang met dat systeem;
  3. de criteria die worden toegepast bij de vaststelling van de risico’s van zware ongevallen;
  4. de beginselen die ten grondslag liggen aan de maatregelen die zijn getroffen om zware ongevallen te voorkomen en de gevolgen daarvan te beperken en de samenhang tussen die maatregelen en de risico’s van zware ongevallen.

4.12 lid 1

Met het oog op het voorkomen van zware ongevallen en het beperken van de gevolgen ervan worden het preventiebeleid en het veiligheidsbeheerssysteem in ieder geval bijgewerkt bij een wijziging als bedoeld in artikel 4.6, eerste lid, onder:

  1. een significante wijziging van de hoeveelheid, aard of fysische vorm van een gevaarlijke stof die in de Seveso-inrichting aanwezig is of kan zijn;
  2. een significante wijziging van een proces waarbij een gevaarlijke stof wordt gebruikt;
  3. de sluiting of de ontmanteling van de Seveso-inrichting of;
  4. een wijziging die significante gevolgen kan hebben voor de gevaren van zware ongevallen.

Dit artikel strekt ter implementatie van de artikelen 8, vierde lid, en 11 van de Seveso-richtlijn. Op grond van het eerste lid in samenhang met artikel 4.6, eerste lid, onder a tot en met d, moeten het preventiebeleid en het veiligheidsbeheerssysteem in ieder geval worden bijgewerkt als er sprake is van:

  • een significante wijziging van de hoeveelheid, aard of fysische vorm van een gevaarlijke stof die in de Seveso-inrichting aanwezig is of kan zijn;
  • een significante wijziging van een proces waarbij een gevaarlijke stof als bedoeld onder a wordt gebruikt;
  • de sluiting of de ontmanteling van de Seveso-inrichting; of
  • een wijziging die significante gevolgen kan hebben voor de gevaren van zware ongevallen.

Het preventiebeleid en het veiligheidsbeheerssysteem moeten actueel blijven, waardoor het regelmatig beoordelen van het beleid en het systeem noodzakelijk is. Het actueel houden van het veiligheidsbeheerssysteem zit besloten in de procedures die onderdeel uitmaken van dat systeem. Het identificeren van de gevaren moet bijvoorbeeld continu en systematisch worden verricht. Als daar aanleiding voor bestaat, moeten procedures worden geactualiseerd.

4.12 lid 2

Het preventiebeleid wordt ten minste elke vijf jaar beoordeeld en zo nodig bijgewerkt.

Op grond van het tweede lid moet in ieder geval iedere vijf jaar een beoordeling plaatsvinden van het preventiebeleid. Als ontwikkelingen, zoals de stand der wetenschap of techniek, daarvoor aanleiding geven, is degene die de Seveso-inrichting exploiteert verplicht om het beleid te actualiseren.

4.13 lid 1

Met het oog op het voorkomen van zware ongevallen en het beperken van de gevolgen ervan worden voor Seveso-inrichtingen die op grond van artikel 8.38 van het Besluit kwaliteit leefomgeving in de omgevingsvergunning of door Onze Minister van Sociale Zaken en Werkgelegenheid zijn aangewezen als inrichting als bedoeld in artikel 9, eerste lid, van de Seveso-richtlijn, gegevens uitgewisseld die nodig zijn om in het preventiebeleid, veiligheidsbeheerssysteem, veiligheidsrapport en intern noodplan rekening te houden met de aard en omvang van het risico van een zwaar ongeval.

Op grond van het eerste lid zijn degenen die een als domino-inrichting aangewezen Seveso-inrichting exploiteren, verplicht om gegevens onderling uit te wisselen. Degene die een nabijgelegen Seveso-inrichting exploiteert heeft deze gegevens nodig omdat deze relevant zijn voor het opstellen van diens preventiebeleid, het veiligheidsbeheerssysteem, het veiligheidsrapport en het intern noodplan. Degenen die de Seveso-inrichtingen exploiteren, moeten onderling bepalen welke gegevens van de ander relevant zijn om domino-effecten te voorkomen en de gevolgen daarvan te beperken.

C.2Opbouw van het PBZO-document

In deze paragraaf staat wat er van een Seveso-inrichting wordt verwacht en wat er minimaal moet zijn beschreven in een PBZO-document.

Het PBZO-document begint met een beschrijving van:

  • de algemene doelen van en uitgangspunten voor het handelen van degene die de activiteit verricht [artikel 4.10, lid 2 onder a. van het Bal];
  • de rol en de verantwoordelijkheid van het management van de Seveso-inrichting [artikel 4.10, lid 2 onder b. van het Bal];
  • de plicht om de beheersing van gevaren van zware ongevallen continu te verbeteren en hoge beschermingsniveaus te waarborgen [artikel 4.10, lid 2 onder c. van het Bal] .

Het gaat hierbij om het beschermen van de gezondheid en de veiligheid van publiek, werknemers, bezoekers en leveranciers. Het beschermen van het milieu maakt ook een integraal onderdeel uit van het totale zorgbeleid.

Aard en omvang van de risico’s van zware ongevallen [artikel 4.10, lid 3, onder a. van het Bal]

Hier moet een beschrijving komen van de aard en de omvang van de gevaren en de beoordeling van de risico’s. Dit kan bijvoorbeeld in tabelvorm, zoals is weergegeven in Bijlage F.

De uitgangspunten van het veiligheidsbeheerssysteem (VBS) [artikel 4.10, lid 3, onder b. van het Bal]

Per VBS-element wordt kort beschreven wat het beleid en de uitgangspunten zijn. Een omschrijving van het VBS is opgenomen in Bijlage D. Als het beleid ook in procedures of het veiligheidsrapport is opgenomen, mag hiernaar verwezen worden.

De criteria voor de vaststelling van de risico's van zware ongevallen [artikel 4.10, lid 3, onder c. van het Bal]

Het moet duidelijk zijn welke criteria de inrichting hanteert bij het beoordelen van de risico’s; welke criteria (definities) worden toegepast om een afweging te maken over het beperken van de risico’s (kans en effect). Hieruit moet blijken welk beleid de exploitant heeft ten aanzien van de noodzaak om maatregelen te nemen om risico’s te beperken.

De uitgangspunten (beginselen) van de maatregelen om zware ongevallen te voorkomen en de gevolgen daarvan te beperken [artikel 4.10, lid 3 onder d. van het Bal]

Hier moeten de uitgangspunten worden beschreven hoe de keuzes voor de toe te passen maatregelen (Lines of Defence, LOD’s) ter reductie van het risico worden gemaakt. Het betreft zowel organisatorische als technische LOD’s.

Bijlage DOmschrijving VBS-elementen

Het VBS is afgestemd op de gevaren, de industriële werkzaamheden en de complexiteit van de organisatie in de inrichting en geeft invulling aan het preventiebeleid voor zware ongevallen. Hieronder staat een korte beschrijving van de elementen van een VBS. Meer en actuele informatie is te vinden op de website van BRZO+ in de controlelijsten die bij een inspectie worden toegepast.

Element i – de organisatie en het personeel

Dit element omvat de organisatie en het personeel in relatie tot de beheersing van de risico’s op zware ongevallen. Het beleid ten aanzien van eigen personeel en van derden is vastgelegd. De verbanden tussen de functies komen tot uiting in een organogram. Opleidings- en ervaringseisen kunnen naast taken, verantwoordelijkheden en bevoegdheden worden weergegeven in functieomschrijvingen. Onderdeel van opleidingen is het bevorderen van het (veiligheids)bewustzijn van het personeel. Nieuwe- en herhalingsopleidingen kunnen worden geborgd in een opleidingsmatrix. Opleidings- en ervaringseisen van derden zijn in functie- of taakomschrijvingen vastgelegd of in contracten beschreven. Communicatie over de beheersing van de risico’s op zware ongevallen en het PBZO is vastgelegd in bijvoorbeeld vergaderverslagen. Aan de genoemde documenten liggen procedures ten grondslag die beschrijven hoe men tot deze documenten is gekomen, inclusief de taken, verantwoordelijkheden en bevoegdheden.

Element ii – de identificatie en beoordeling van de gevaren van zware ongevallen

Dit element gaat over de identificatie en beoordeling van de gevaren. Het is de basis van een VBS. Voor de identificatie van de gevaren zijn passende veiligheidsstudies uitgevoerd. Of een veiligheidsstudie passend is hangt af van het type installatie. Voor aanvang van een veiligheidsstudie is alle benodigde informatie met betrekking tot de processen, installaties, stoffen, de organisatie, de locatie en de omgeving beschikbaar. Deze informatie is actueel. De veiligheidsstudies borgen dat de identificatie van de gevaren op een gestructureerde wijze verloopt aan de hand van bijvoorbeeld brainstormsessies. Het vastleggen van de resultaten van de veiligheidsstudies is navolgbaar. Voor de beoordeling van de risico’s gebruikt men meestal de risicomatrix uit het PBZO. Andere methodieken zijn toegestaan, mits het verband met de beginselen van het beleid is geborgd. Indien risico’s te hoog zijn, zijn er adequate maatregelen bepaald en getroffen. Hoe men tot de keuze van een veiligheidsstudie en een risicobeoordeling komt, de benodigde informatie, en de eisen die worden gesteld aan de deelnemers, het verloop, inclusief de taken, verantwoordelijkheden en bevoegdheden, zijn geborgd in procedures.

Element iii – de controle op de exploitatie

De beheersing van normale werkzaamheden en onderhoudswerkzaamheden, inclusief de taken, verantwoordelijkheden en bevoegdheden, is geborgd in procedures en werkinstructies. De procedures hebben betrekking op de veiligheidsvoorzieningen die aangebracht zijn tijdens normale bedrijfsvoering, onderhoud, bij tijdelijke onderbrekingen, alarmbeheer, storingen en ook op het beheersen van de risico’s die samenhangen met de veroudering van apparatuur. Hieronder vallen procedures voor overdracht, schoon en droog opleveren en lock-out-tag-out, afhankelijk van het soort activiteiten en installaties op de inrichting. De kritische technische maatregelen zijn minimaal onderdeel van een onderhoudsmanagementsysteem. Er is een werkvergunningsysteem geïmplementeerd. Toezicht wordt gehouden op alle werkzaamheden in de normale bedrijfsvoering, onderhoud, en bij tijdelijke onderbrekingen. Het onderhoudsmanagementsysteem behoort ook tot dit element en is erop gericht om systeemfalen te doen verminderen.

Opmerking: Lock-out-tag-out is een systeem waarbij met ‘sloten’ en/of tags wordt zekergesteld dat elektrische en/of mechanische delen van een installatie buiten werking worden gesteld en blijven gedurende de te verrichten (onderhouds)werkzaamheden.

Element iv – de wijze waarop wordt gehandeld bij wijzigingen

Wijzigingen die gerelateerd zijn aan veiligheid, zijn gestructureerd uitgevoerd. Het gaat hierbij om permanente, tijdelijke en noodwijzigingen. Onderdeel van elke wijziging is een passende veiligheidsbeoordeling, bijvoorbeeld een veiligheidsstudie. Element iv is dan ook nauw gerelateerd aan element ii. Tevens zijn de wijzigingen in wet- en regelgeving, stand der wetenschap en kennis met betrekking tot zware ongevallen uit ongevalsonderzoek bekend en zijn aanpassingen aan het VBS en/of installaties uitgevoerd. Wijzigingen zijn geborgd met procedures, waarin taken, verantwoordelijkheden en bevoegdheden zijn vastgelegd.

Element v – de planning voor noodsituaties

Uitgangspunt voor element v zijn de veiligheidsstudies van element ii. Van de veiligheidsstudies zijn de noodsituaties afgeleid, zodat een passende noodorganisatie is gevormd. Het onderkennen van een systematische analyse van de voorzienbare noodsituaties is vastgelegd in procedures. De noodorganisatie is vastgelegd in een noodplan. In het noodplan zijn naast de noodscenario’s ook de bedrijfshulpverleningsorganisatie, de opleiding en oefening hiervan, en de interne alarmering, inclusief taken, verantwoordelijkheden en bevoegdheden, vastgelegd. Het personeel dat betrokken is bij de installatie is geoefend op ingrijpen in de processen bij noodsituaties. Tevens heeft de noodorganisatie aansluiting gezocht met externe hulpverlening in de vorm van overleg en gezamenlijke oefeningen.

Element vi – het toezicht op de prestaties

Dit element is tweeledig. Enerzijds gaat het over het in kaart brengen van de prestaties van het VBS, anderzijds behelst dit element ongevalsonderzoek. Aan de hand van bijvoorbeeld prestatie-indicatoren is een beeld gevormd hoe het VBS functioneert, zodat tijdig bijgestuurd is om zware ongevallen te voorkomen. Aantoonbare veiligheidsronden geven ook een indruk over het functioneren van het VBS. Indien er een (bijna-)ongeval plaatsvindt, moet met een passende onderzoeksmethodiek worden onderzocht wat de (basis)oorzaak was, zodat passende maatregelen kunnen worden genomen om een soortgelijk zwaar ongeval in de toekomst te voorkomen. Het bovenstaande is geborgd in procedures, inclusief taken, verantwoordelijkheden en bevoegdheden, waarin tevens de melding aan het bevoegd gezag is vastgelegd (zie ook hoofdstuk 7 Melden van ongevallen).

Element vii – controle en analyse

Aan de hand van een procedure voor audits controleren onafhankelijke en opgeleide auditoren het gehele VBS op doeltreffendheid en deugdelijkheid. Onafhankelijke auditoren kunnen zowel intern als extern werkzaam zijn en hebben geen directe betrokkenheid met het te auditeren onderwerp. Tezamen met de informatie uit element vi, wordt in de managementreview het functioneren van het gehele VBS in beeld gebracht en aan de hand van de resultaten worden jaarlijks de doelen bijgesteld en verbeteringen doorgevoerd. Door procedures, inclusief taken, verantwoordelijkheden en bevoegdheden, zijn deze processen geborgd.

Bijlage EVoorbeeldoverzicht procedures VBS

Een inrichting kan de procedures weergeven per VBS-element uit Seveso III of per onderdeel van het veiligheidsmanagementsysteem volgens NTA 8620:2016.

Tabel E.1 — voorbeeldoverzicht procedures VBS

Procedures in het VBS

Onderdelen VBS volgens Seveso III of onderdelen veiligheidsmanagementsysteem volgens NTA 8620:2016

1

2

3

4

5

6

7

No.

Omschrijving

x

x

x

x

x

x

x

Wanneer de VBS-elementen uit Seveso III als basis worden gebruikt:

1 = organisatie en personeel

2 = identificatie en beoordeling van de gevaren van zware ongevallen

3 = controle op de exploitatie

4 = wijze waarop wordt gehandeld bij wijzigingen

5 = planning voor noodsituaties

6 = toezicht op prestaties

7 = controle en analyse

Wanneer NTA 8620:2016 als basis wordt gebruikt:

1 = context van de organisatie

2 = leiderschap

3 = planning

4 = ondersteuning

5 = uitvoering

6 = evaluatie van de prestaties

7 = verbetering

Bijlage FVoorbeeldtabel voor beschrijving voorzienbare gevaren

Tabel F.1 — Voorbeeld van een overzichtstabel van voorzienbare gevaren naar aard en omvang

Installatie

Ongevalstype

Kans

Effect

A

  • Lekkage toxisch gas
  • Gemiddeld
  • Gewonden binnen installatie
  • Grote uitstroming   toxisch gas
  • Zeer klein
  • Doden binnen installatie
  • Gewonden tot buiten inrichting
  • Explosie
  • Zeer klein
  • Doden binnen installatie

B

  • Lekkages toxisch gas
  • Klein
  • Gewonden binnen inrichting
  • Grote uitstroming  toxisch gas
  • Zeer klein
  • Doden en gewonden tot buiten inrichting

C

  • Grote brand
  • Zeer klein
  • Doden binnen tankpark
  • Gewonden binnen inrichting
  • BLEVE
  • Zeer klein
  • Doden en gewonden tot buiten inrichting

Opmerking: In dit voorbeeld is voor kans en effect aansluiting gezocht bij de terminologie van een risicomatrix.

Bijlage GInstallatiescenario’s

G.1Doel van installatiescenario’s

Het doel van de installatiescenario’s is het in beeld brengen van de risico’s inclusief wat de getroffen maatregelen zijn. Dit moet op een zodanige wijze gebeuren dat het totaal van alle beschreven scenario’s een compleet beeld geeft van alle binnen de inrichting aanwezige voorzieningen die zowel van technische als organisatorische aard kunnen zijn.

Artikel 4.15 van het Bal vraagt dat scenario’s worden uitgewerkt en opgenomen in het veiligheidsrapport. Niet is aangegeven hoeveel installatiescenario’s moeten worden opgesteld. Indien er meerdere scenario’s per installatie of installatie-onderdeel mogelijk zijn, moeten in ieder geval de scenario’s met de meest gevaarlijke of risicovolle onderdelen van de installatie worden uitgewerkt.

Het is niet noodzakelijk om installatiescenario’s op te stellen voor alle insluitsystemen, voor alle mogelijke (al dan niet gecombineerde) directe oorzaken die een zwaar ongeval kunnen veroorzaken, temeer daar een aantal voorvallen die een zwaar ongeval op gang kunnen brengen vaak op eenzelfde wijze, door eenzelfde type LOD worden beheerst. Gestreefd moet worden naar het opstellen van een representatief aantal installatiescenario’s, zodat een compleet beeld ontstaat van alle binnen de inrichting aanwezige technische en organisatorische maatregelen.

G.2Relevante wetgeving

De verplichting tot het opstellen van installatiescenario’s is in artikel 4.15 van het Bal als volgt uitgewerkt:

  1. De beschrijving van de scenario’s voor mogelijke zware ongevallen gaat ten minste over de onderdelen van de Seveso-installaties die de grootste risico’s op een zwaar ongeval opleveren en de selectie van deze Seveso-installaties vindt plaats volgens een methode die in het veiligheidsrapport is beschreven.
  2. Bij de beschrijving, bedoeld in het eerste lid, komen de voorvallen terug die deze scenario’s op gang kunnen brengen, waaronder corrosie, erosie, externe belasting, impact, overdruk of onderdruk, lage of hoge temperatuur, trillingen, en menselijke fouten tijdens gebruik, wijziging of onderhoud.
  3. Van elk scenario wordt kwalitatief of met risicoberekeningen aangegeven wat de waarschijnlijkheid en het effect is en welke maatregelen zijn getroffen om te voorkomen dat het scenario zich voordoet en wordt voor elk scenario een samenhangend inzicht geboden in:
    1. de resterende kans dat een zwaar ongeval plaatsvindt;
    2. de ernst van de gevolgen van een zwaar ongeval; en
    3. de maatregelen die technisch mogelijk zijn om de kans op en de gevolgen van een zwaar ongeval te verkleinen tot een daarbij aangegeven niveau.
  4. Uit de scenario’s blijkt dat de risico’s van zware ongevallen worden beheerst met de technische en organisatorische maatregelen die zijn getroffen.

G.3Wijze voor beschrijving van installatiescenario’s

Nadat alle gevaren en de bijbehorende risico's zijn geïdentificeerd, moeten de gevaren met de grootste risico’s op zware ongevallen voor de installaties worden uitgewerkt in scenario’s. Met installatie wordt bedoeld een technische eenheid binnen een inrichting waar gevaarlijke stoffen worden geproduceerd, gebruikt, verwerkt of opgeslagen. Met een installatie wordt dus bijvoorbeeld een destillatiekolom bedoeld, maar ook een tank of verpakte gevaarlijke stoffen. De scenariobeschrijvingen vormen een belangrijk onderdeel van het VR. De kwaliteit van de scenariobeschrijvingen moet zodanig zijn dat daarmee aangetoond wordt dat de nodige maatregelen zijn getroffen om zware ongevallen te voorkomen en de gevolgen van dergelijke ongevallen te beperken.

Indien de scenariobeschrijvingen overeenkomstig de volgende wijze worden opgezet, zal in het algemeen aan de kwaliteitseisen worden voldaan.

De volgende punten zijn hierbij van belang:

1. De beschrijving van de scenario’s heeft betrekking op de onderdelen van de installaties die de grootste risico’s van een zwaar ongeval met zich meebrengen.

2. De scenario's moeten realistisch zijn; het falen van één of meerdere insluitsystemen en/of maatregelen kan een zwaar ongeval tot gevolg hebben. Met een insluitsysteem wordt bedoeld één of meerdere toestellen, waarvan de eventuele onderdelen blijvend met elkaar in verbinding staan en bestemd zijn om één of meerdere stoffen te omsluiten.

3. Elk scenario moet specifiek zijn, dat wil zeggen alleen betrekking hebben op de in het scenario vermelde exacte plaats, betrokken gevaarlijke stof en genomen maatregelen.

4. Scenario’s moeten dusdanig worden opgesteld dat duidelijk is wat het verloop van de gebeurtenis(sen) is dat leidt tot een zwaar ongeval en hoe het zware ongeval kan worden voorkomen. In een scenario mag essentiële informatie om scenario’s te kunnen begrijpen niet ontbreken. Enige procestechnische kennis van de lezer mag hierbij worden verondersteld.

5. De directe oorzaken voor een LOC (Loss of Containment) zijn in ieder geval, zoals vermeld in artikel 4.15, tweede lid, van het Bal: corrosie, erosie, externe belasting, impact, overdruk, onderdruk, lage temperatuur, hoge temperatuur, trillingen, en menselijke fouten tijdens gebruik, wijziging of onderhoud. Voor zover van toepassing moet één directe oorzaak apart in één scenario zijn opgenomen, zodat een zo compleet mogelijk beeld ontstaat van alle directe oorzaken. Voor een overzicht van de directe oorzaken voor de inrichting kan een tabel, zoals tabel G.3, een hulpmiddel zijn.

6. In elk scenario moet de basisoorzaak worden beschreven die leidt tot het grootste risico. Met de basisoorzaak wordt bedoeld de oorzaak die ten grondslag ligt aan de directe oorzaak. Het is de eerste oorzaak aan het begin van de oorzakenlijn die leidt tot het vrijkomen van gevaarlijke stof(fen). Er moet worden gezorgd voor een variatie in basisoorzaken binnen het geheel van beschreven scenario’s. Voor het vinden van de basisoorzaak kan gebruik worden gemaakt van analysetechnieken, zoals een foutenboom, vlinderdasmodel of een visgraat gebeurtenissenlijn. Deze bestaan uit twee gedeelten: een oorzakenlijn van basisoorzaak naar directe oorzaak tot LOC, en een gevolgenlijn van LOC naar het maximale effect van het LOC.

7. Van het optredende LOC moet, voor zover relevant voor het scenario, zo nauwkeurig mogelijk worden aangegeven op welke exacte plaats de gevaarlijke stof vrijkomt en of dit binnen of buiten het gebouw is. Per scenario moet duidelijk zijn welke gevaarlijke stof het betreft met vermelding van de chemische naam en eventuele relevante gevaareigenschappen. Beschouw, indien van toepassing, ook toxische verbrandingsproducten. Indien gebruik wordt gemaakt van een voorbeeldstof voor het berekenen van het effect, moet deze worden vermeld.

8. Per scenario moet worden aangegeven: de hoeveelheid vrijgekomen gevaarlijke stof (kg of m3) en de uitstroomtijd of de hoeveelheid vrijgekomen gevaarlijke stof per tijdseenheid (kg/s) en de uitstroomtijd.

9. Per scenario moet worden aangegeven wat de wijze van uitstromen en de fase is van de vrijkomende gevaarlijke stof. Voorbeeld: klep faalt, overvullen, lekkage, leidingbreuk, instantaan falen van tank, uitstroom via veerveiligheid, explosie van reactor enz.

10. Per scenario moeten de uitstroomcondities van de gevaarlijke stof worden vermeld, zoals temperatuur en druk.

11. Per scenario moet de omvang van de uitstroomopening worden vermeld.

12. Per scenario moet bij de bepaling van het kwalitatieve maximale schade-effect voor medewerkers, milieu en/of omgeving uit worden gegaan van het niet functioneren van zowel de preventieve als de repressieve maatregelen.

13. De methode waarmee de effectafstanden worden bepaald, moet in het scenario worden opgenomen. Als in het scenario wordt uitgegaan van een LOC dat in de open lucht plaatsvindt, moet ook worden aangegeven van welk weertype wordt uitgegaan (F1,5 of D5).

14. De bepaalde effectafstanden moeten duidelijk en eenduidig worden weergegeven. Het resultaat wordt gerapporteerd als de afstand in meters tot de in onderstaande tabel vermelde grenswaarden.

Tabel G.1 — Effectafstand versus aard van het effect

Aard Effect

Effectafstand

100% Letaal

1% Letaal

Gewond

Explosie

0,3 bar

0,1 bar

0,03 bar

Fakkel/plasbrand/BLEVE

35 kW/m2

10 kW/m2

3 kW/m2

Toxische wolk

ERPG of LBW

ERPG of AGW

15. Het scenario omvat alle relevante preventieve en repressieve maatregelen op technisch en organisatorisch gebied (met waar nodig een nadere toelichting).

Er moet worden aangegeven welk effect met de desbetreffende maatregel wordt beoogd en tot welk type deze behoort (procedure, alarm, opleiding, ontwerp).

16. De voor een scenario niet-relevante maatregelen worden niet in de beschrijving opgenomen.

17. Bij het vermelden van de preventieve en repressieve maatregelen op technisch en organisatorisch gebied moet iedere maatregel nader worden aangeduid (bijvoorbeeld met een tag-nummer voor instrumenten en een nummer voor procedures).

Maatregelen zijn preventief als zij ingrijpen in de oorzaken die ten grondslag liggen aan het vrijkomen van de gevaarlijke stof. Maatregelen zijn repressief als ze bijdragen om de gevolgen van de vrijgekomen gevaarlijke stof te beperken.

18. Van elk scenario (vallend in het gebied tussen acceptabel en niet acceptabel volgens de beoordeling met behulp van de risicomatrix die in het PBZO-document is vastgelegd en/of bij veiligheidsstudies is toegepast) moet een samenvattend inzicht worden geboden in:

  1. de resterende kans dat een zwaar ongeval geschiedt;
  2. de ernst van de gevolgen die het ongeval in dat geval zal hebben;
  3. welke verdere maatregelen technisch mogelijk zijn om tot verdere risicoreductie te komen.

Tabel G.2 — Voorbeeld voor beschrijving installatiescenario

Bekijk deze tabel in een popup venster

Installatiescenariobeschrijving

Scenario:

Nummer, naam

Directe oorzaak:

(5) (Zie: lijst directe oorzaken)

Basisoorzaak:

(6)

Beschrijving:

(1, 2, 3, 4) Verloop van de gebeurtenissen

Exacte locatie van LOC:

(7) Installatie, gebouw, plaats, insluitsysteem, situatie

LOC-type:

Aard

Gevaarlijke stof:

(7) Stof, gevaarseigenschappen

Hoeveelheid of debiet:

(8) Massa, volume, tijdsduur, debiet

Uitstroomtijd:

(8) Seconden

Fase van de vrijkomende stof:

(9) Vast, vloeibaar, gas/damp

Uitstroomcondities:

(10) Druk, temperatuur, weertype

Uitstroomopening:

(11) Toelichting en afmetingen

Schade-effect (zonder LOD’s):

(12, 13, 14) Aard, afstand, rekenmethode (verwijzing), weertype

Lines of Defence (15, 16, 17)

Preventieve technische LOD’s:

OmschrijvingTagnr., documentnr.

Preventieve organisatorische LOD’s:

Repressieve technische LOD’s:

Repressieve organisatorische LOD’s:

Generieke LOD’s zie:

Verwijzing

Inschatting restrisico zware ongevallen (na alle LOD’s)* (18)

Kans op LOC

Ernst van de gevolgen

Risicoclassificatie

Kans

Effect

Klasse

Inschatting restrisico zware ongevallen (na alle LOD’s)* (18)

Mogelijke LOD’s

Te verwachten risicoreductie

ToelichtingKlasse

*             Bij risico-inschattingen voor en na het nemen van maatregelen gebruik maken van de kans- en effectschalen die in de risicomatrix zijn toegepast.

Tabel G.3 -— Voorbeeld van een overzicht van de directe oorzaken en eventuele effecten

Bekijk deze tabel in een popup venster

Oorzaken

Effecten

Installatie

Unit

Corrosie

Erosie

Externe belasting

Impact

Overdruk

Onderdruk

Lage temperatuur

Hoge temperatuur

Trillingen

Menselijke fouten tijdens gebruik, wijziging of onderhoud

...

Brand

Explosie

Toxische wolk

Emissie naar milieu

x

x

x

x

x

x

x

x

x

x

x

x

x

x

x

x

x

x

x

x

x

x

x

x

x

x

x

x

x

x

x

x

x

x

Bijlage HInstallatiescenario’s voor PGS 15-opslagvoorzieningen

In deze bijlage wordt met ‘PGS 15-opslagvoorzieningen’ bedoeld: Seveso-inrichtingen waar verpakte gevaarlijke stoffen worden opgeslagen en die onder het toepassingsgebied van PGS 15 vallen. Voor opslagvoorzieningen met verpakte gevaarlijke stoffen die onder een andere PGS vallen, zoals PGS 8 (organische peroxiden), is Bijlage H ook bruikbaar.

H.1Doel van installatiescenario’s

Het doel van de installatiescenario’s is het in beeld brengen van de risico’s inclusief wat de getroffen maatregelen zijn. Dit moet op een zodanige wijze gebeuren dat het totaal van alle beschreven scenario’s een compleet beeld geeft van alle binnen de inrichting aanwezige voorzieningen, die zowel van technische als organisatorische aard kunnen zijn.

In artikel 4.15 van het Bal staat dat scenario’s moeten worden uitgewerkt en opgenomen in het veiligheidsrapport. Er wordt niet aangegeven hoeveel installatiescenario’s er moeten worden opgesteld. Indien er meerdere scenario’s per installatie of installatieonderdeel mogelijk zijn, moeten in ieder geval de scenario’s met de meest gevaarlijke of risicovolle onderdelen van de installatie worden uitgewerkt.

Het is niet noodzakelijk om installatiescenario’s op te stellen voor alle insluitsystemen, voor alle mogelijke (al dan niet gecombineerde) directe oorzaken die een zwaar ongeval kunnen veroorzaken, vooral omdat een aantal voorvallen die een zwaar ongeval op gang kunnen brengen vaak op eenzelfde wijze, door eenzelfde type LOD worden beheerst. Er moet worden gestreefd naar het opstellen van een representatief aantal installatiescenario’s, zodat een compleet beeld ontstaat van alle binnen de inrichting aanwezige technische en organisatorische maatregelen.

Toelichting:

Voor stuwadoorsbedrijven e.d. behoort Bijlage G te worden gehanteerd.

H.2Relevante wetgeving

De verplichting tot het opstellen van installatiescenario’s is in artikel 4.15 van het Bal als volgt uitgewerkt:

1. De beschrijving van de scenario’s voor mogelijke zware ongevallen gaat ten minste over de onderdelen van de Seveso-installaties die de grootste risico’s op een zwaar ongeval opleveren en de selectie van deze Seveso-installaties vindt plaats volgens een methode die in het veiligheidsrapport is beschreven.

2. Bij de beschrijving, bedoeld in het eerste lid, komen de voorvallen terug die deze scenario’s op gang kunnen brengen, waaronder corrosie, erosie, externe belasting, impact, overdruk of onderdruk, lage of hoge temperatuur, trillingen, en menselijke fouten tijdens gebruik, wijziging of onderhoud.

3. Van elk scenario wordt kwalitatief of met risicoberekeningen aangegeven wat de waarschijnlijkheid en het effect is en welke maatregelen zijn getroffen om te voorkomen dat het scenario zich voordoet en wordt voor elk scenario een samenhangend inzicht geboden in:

  1. de resterende kans dat een zwaar ongeval plaatsvindt;
  2. de ernst van de gevolgen van een zwaar ongeval; en
  3. de maatregelen die technisch mogelijk zijn om de kans op en de gevolgen van een zwaar ongeval te verkleinen tot een daarbij aangegeven niveau.

4. Uit de scenario’s blijkt dat de risico’s van zware ongevallen worden beheerst met de technische en organisatorische maatregelen die zijn getroffen.

H.3Van identificatie van gevaren naar installatiescenario’s

Voor PGS 15-opslagvoorzieningen is het niet altijd duidelijk wat onder installaties verstaan wordt. Daarbij is het ook niet altijd duidelijk op welke wijze invulling moet worden gegeven aan installatiescenario’s. Installaties binnen bedrijven met PGS 15-opslag betreffen onder meer een PGS 15-opslagvoorziening zelf of een gedeelte hiervan, zoals een vak of een stelling. Om tot de installatiescenario’s te komen, wordt een korte beschouwing gegeven van hoe die op kunnen worden gesteld.

In PGS 15-opslagvoorzieningen kunnen gevaren op praktische wijze worden geïdentificeerd. Dit gebeurt tijdens overlegsessies op systematische wijze, waarbij gebruik wordt gemaakt van processchema’s/-beschrijvingen, installatietekeningen, de basisoorzaken genoemd in artikel 4.15 van het Bal (corrosie, erosie, externe belasting, impact, overdruk, onderdruk, lage/hoge temperatuur, trillingen en menselijk falen tijdens gebruik, wijziging of onderhoud en natuurlijke oorzaken), de gevaareigenschappen van de opgeslagen stoffen en/of plattegrondtekeningen. Aan de overlegsessies nemen personen uit alle lagen van de bedrijfsvoering deel. Daarnaast wordt gebruikgemaakt van ervaringen binnen de inrichting, gebeurtenissen buiten de inrichting, branchegegevens en technische bronnen om gevaren te onderkennen.

Van deze gevaren wordt een selectie gemaakt voor het opstellen van een representatief aantal installatiescenario’s. De bedoeling is dat deze installatiescenario’s een compleet beeld geven van het veiligheidsbeheersysteem, waarbij alle relevante basisoorzaken en soorten van aanwezige organisatorische en technische maatregelen worden benoemd.

Aan het einde van deze bijlage staan mogelijke scenario’s (niet-limitatief) voor PGS 15-opslagvoorzieningen.

H.4Wijze voor beschrijving van installatiescenario’s

De scenariobeschrijvingen vormen een belangrijk onderdeel van het VR. De kwaliteit van de scenariobeschrijvingen moet zodanig zijn dat daarmee aangetoond wordt dat de nodige maatregelen zijn getroffen om zware ongevallen te voorkomen en de gevolgen van dergelijke ongevallen te beperken.

Om een kwalitatief goede scenariobeschrijving op te stellen, moeten de onderstaande punten in acht worden genomen:

1. De scenariobeschrijving heeft betrekking op de geselecteerde gevaren die leiden tot de grootste risico’s.

2. De scenariobeschrijving moet realistisch zijn: een zwaar ongeval moet kunnen plaatsvinden bij het falen van één of meerdere insluitsystemen en/of maatregelen. Met een insluitsysteem wordt onder meer bedoeld een verpakkingseenheid of transportverpakking met meerdere verpakkingseenheden.

3. Elke scenariobeschrijving moet specifiek zijn, dat wil zeggen dat het alleen betrekking heeft op de in het scenario vermelde locatie ((deel van) PGS 15-opslagvoorziening of tijdelijke PGS 15-opslagvoorziening), betrokken gevaarlijke stof(fen) en genomen maatregelen.

4. Ieder scenario bevat een volledige beschrijving die onafhankelijk van andere scenario's kan worden gelezen.

5. De directe oorzaken voor een LOC (Loss of Containment) zijn in ieder geval, zoals vermeld in artikel 4.15, tweede lid, van het Bal: corrosie, erosie, externe belasting, impact, overdruk, onderdruk, lage temperatuur, hoge temperatuur, trillingen, en menselijke fouten tijdens gebruik, wijziging of onderhoud. Voor zover van toepassing moet één directe oorzaak apart in één scenario zijn opgenomen, zodat een zo compleet mogelijk beeld ontstaat van alle directe oorzaken. Voor een overzicht van de directe oorzaken kan een tabel, zoals tabel H.2 een hulpmiddel zijn.

6. In elk scenario moet de basisoorzaak worden beschreven. Met basisoorzaak wordt bedoeld de oorzaak die ten grondslag ligt aan de directe oorzaak. Het is de eerste oorzaak aan het begin van de oorzakenlijn die leidt naar het vrijkomen van gevaarlijke stof(fen). In de scenarioanalyse komen verschillende directe oorzaken voor, bijvoorbeeld het vallen van een verpakking, lekprikken van een verpakking of het aanrijden van een stelling. Een oorzakenlijn van basisoorzaak naar directe oorzaak tot aan LOC moet duidelijk zijn, evenals een gevolgenlijn van LOC naar het maximale effect van het LOC.

7. Van het optredende LOC moet worden aangegeven op welke locatie de gevaarlijke stof vrijkomt en of dit inpandig of uitpandig is.

8. Per scenariobeschrijving moet duidelijk zijn welke gevaarlijke stof(fen) het betreft, met vermelding van chemische naam en eventuele relevante gevaareigenschappen. Beschouw, indien van toepassing, ook toxische verbrandingsproducten (uitgangspunt QRA). Indien gebruik wordt gemaakt van een voorbeeldstof voor het berekenen van het effect, moet deze worden vermeld.

9. Per scenariobeschrijving moet ten minste worden aangegeven welke hoeveelheid (kg of m3) gevaarlijke stof vrijkomt.

10. Per scenariobeschrijving moet worden aangegeven wat de wijze van uitstromen en de fase is van de vrijkomende gevaarlijke stof. Voorbeeld: vloeibaar, gas (damp) of vast.

11. Per scenariobeschrijving moeten de uitstroomcondities van de gevaarlijke stof worden vermeld, zoals temperatuur en druk.

12. Per scenariobeschrijving moet de grootte van de uitstroomopening worden vermeld.

13. Per scenariobeschrijving (zie H.5, Niet-limitatieve lijst van mogelijke scenario's) moet bij de bepaling van het kwalitatieve maximale schade-effect voor medewerkers, milieu en/of omgeving worden uitgegaan van het niet-functioneren van zowel de preventieve als de repressieve maatregelen.

14. Voor de kwantitatieve bepaling van het maximale schade-effect voor medewerkers, milieu en/of omgeving zonder functioneren van zowel preventieve als repressieve maatregelen moeten alleen de maximale scenario's worden beschouwd per stofcategorie (zie H.5, Niet-limitatieve lijst van mogelijke scenario's). Brandscenario's die onderdeel zijn van de QRA kunnen buiten beschouwing worden gelaten. Dit betreft onder meer scenario's met betrekking tot een bepaald brandend oppervlak van de opslagvoorziening. De methode waarmee de effectafstanden worden bepaald, moet in het scenario worden opgenomen. Als in het scenario wordt uitgegaan van een LOC dat in de openlucht plaatsvindt, moet ook worden aangegeven van welk weertype wordt uitgegaan (F1,5 of D5). Voor de doorrekening kan worden uitgegaan van gangbare voorbeeldstoffen per stofcategorie (bijv. ADR-klasse) per eigenschap met het grootste gevaar. Indien voor een stofcategorie duidelijk een specifieke stof aan te duiden is die hoofdzakelijk wordt opgeslagen, moet deze stof voor de effectberekening worden gehanteerd.

15. De bepaalde effectafstanden moeten duidelijk en eenduidig worden weergegeven. Het resultaat wordt gerapporteerd als de afstand in meters tot de in onderstaande tabel vermelde grenswaarden.

Tabel H.1 — Effectafstand versus aard van het effect

Aard Effect

Effectafstand

100 % letaal

1 % letaal

Gewond

Explosie

0,3 bar

0,1 bar

0,03 bar

Fakkel/plasbrand/BLEVE

35 kW/m2

10 kW/m2

3 kW/m2

Toxische wolk

ERPG of LBW

ERPG of AGW

16. De scenariobeschrijving moet alle voor dat scenario relevante en aanwezige preventieve en repressieve maatregelen, technisch en organisatorisch, vermelden (met verwijzing naar document-/procedure-/tagnummer) (en waar nodig een toelichting). De voor een scenario niet-relevante en niet-aanwezige maatregelen worden niet in de beschrijving opgenomen. Maatregelen zijn preventief als zij ingrijpen in de oorzaken die ten grondslag liggen aan het vrijkomen van de gevaarlijke stof. Maatregelen zijn repressief als ze helpen om de gevolgen van de vrijgekomen gevaarlijke stof te beperken.

17. Van elk scenario (vallend in het gebied tussen acceptabel en niet-acceptabel volgens de beoordeling met behulp van de risicomatrix die in het PBZO-document is vastgelegd en/of bij veiligheidsstudies is toegepast) moet een samenvattend inzicht worden gegeven in:

  1. de resterende kans dat een zwaar ongeval geschiedt;
  2. de ernst van de gevolgen die het ongeval in dat geval zal hebben;
  3. welke verdere maatregelen technisch mogelijk zijn om tot verdere risicoreductie te komen.

Tabel H.2 — Voorbeeld voor beschrijving installatiescenario

Bekijk deze tabel in een popup venster

Installatiescenariobeschrijving

Scenario:

Nummer, naam

Directe oorzaak:

(5) Aangeven: corrosie, erosie, externe belasting, impact, overdruk, onderdruk, lage temperatuur, hoge temperatuur, trillingen, menselijke fouten tijdens gebruik, wijziging of onderhoud

Basisoorzaak:

(6)

Beschrijving:

(1, 2, 3, 4) Verloop van de gebeurtenissen

Exacte locatie van LOC:

(7) Gebouw, plaats

LOC-type:

Aangeven vrijkomen stof, bijvoorbeeld giftige, bijtende of brandbare stof, of letsel

Gevaarlijke stof:

(8) Stof, gevaarseigenschappen

Hoeveelheid of debiet:

(9) Massa, volume, tijdsduur, debiet

Uitstroomtijd:

(8) Seconden

Fase van de vrijkomende stof:

(10) Vast, vloeibaar, gas/damp

Uitstroomcondities:

(11) Druk, temperatuur, weertype

Uitstroomopening:

(12) Toelichting en afmetingen

Schade-effect (zonder LOD’s):

( 13, 14, 15) Aard, afstand, bepalingsmethode, weertype

Lines of Defence (16)

Preventieve technische LOD’s:

Omschrijving

Tagnr., documentnr.

Preventieve organisatorische LOD’s:

Repressieve technische LOD’s:

Repressieve organisatorische LOD’s:

Generieke LOD’s zie:

Verwijzing

Kans op LOC

Ernst van de gevolgen

Risicoclassificatie

Kans

Effect

Klasse

(Mogelijke) aanvullende LOD’s (17)

Mogelijke LOD’s

Te verwachten risicoreductie

Toelichting

Klasse

H.5Niet-limitatieve lijst van mogelijke scenario’s voor op- en overslagactiviteiten in PGS 15-opslagvoorzieningen

Voor op- en overslagactiviteiten van verpakte gevaarlijke stoffen kunnen doorgaans vergelijkbare scenario’s worden gehanteerd. Onderstaande lijst geeft een indicatie van mogelijke scenario’s:

  • aanrijden van een stelling met toxische vloeistoffen of brandbare vloeistoffen met als gevolg het instantaan vrijkomen van de inhoud van een vat of vaten op een pallet;
  • het vallen van vaten met brandbare vloeistof, toxische vloeistof of bijtende (vloei)stof, al dan niet door een botsing, van een pallet tijdens rijden op een heftruck. Bij brandbare vloeistof vindt ontsteking plaats met een plasbrand of explosie tot gevolg;
  • lekprikken van een IBC met toxische of brandbare vloeistof. In geval van brandbare vloeistof vindt ontsteking plaats met een plasbrand of explosie als gevolg;
  • lekkage uit verpakking door open IBC-kraan, toxische vloeistof stroomt uit;
  • kapotte pallet: bezwijken van een pallet zorgt voor het vallen van meerdere vaten, toxische of brandbare vloeistof komt vrij. Bij brandbare vloeistof vindt ontsteking plaats met een plasbrand of een explosie tot gevolg;
  • beschermde omhulling van een vat/drum faalt door corrosie. Toxische vloeistof of brandbare vloeistof komt vrij. Bij brandbare vloeistof vindt ontsteking plaats met een plasbrand of een explosie als gevolg;
  • door te hoog stapelen of door overbelasting van een stelling faalt de onderste laag pallets. Meerdere verpakkingen bezwijken. Bij brandbare vloeistof vindt ontsteking plaats met een plasbrand of een explosie tot gevolg;
  • door een rangeerfout met de heftruck valt een pallet uit de stelling. Meerdere verpakkingen met brandbare en/of toxische vloeistof falen. Bij brandbare vloeistof vindt ontsteking plaats met een plasbrand of een explosie tot gevolg;
  • brand in een PGS 15-opslagvoorziening geeft stralingswarmte op omliggende objecten en/of geeft toxische verbrandingsproducten (alleen eerste 30 min relevant, daarna pluimstijging).

Tabel H.3 — Voorbeeld van een overzicht van de directe oorzaken en eventuele effecten

Oorzaken

Effecten

Installatie

Unit

Corrosie

Erosie

Externe belasting

Impact

Overdruk

Onderdruk

Lage temperatuur

Hoge temperatuur

Trillingen

Menselijke fouten tijdens gebruik, wijziging of onderhoud

...

Brand

Explosie

Toxische wolk

Emissie naar milieu

x

x

x

x

x

x

x

x

x

x

x

x

x

x

x

x

x

x

x

x

x

x

x

x

x

x

x

x

x

x

x

Bijlage IBrandweerscenario’s

I.1Algemeen

Er zijn scenario's in Seveso-inrichtingen die een impact kunnen hebben op de omgeving van de Seveso-inrichting. Bij de bestrijding en/of de beheersing van de effecten van dergelijke scenario’s komt de inzet van de overheidsbrandweer in beeld. Immers, uit de Wet veiligheidsrisico’s (Wvr) volgt dat het bestuur van de veiligheidsregio namens het college van burgemeester en wethouders onder meer belast is met de opzet en de instandhouding van een brandweer, het aanschaffen en beheren van gemeenschappelijk materieel, het voorbereiden op de bestrijding van branden en het organiseren van de rampenbestrijding en de crisisbeheersing.

Uiteraard zijn beschikbare middelen en menskracht bij de overheidsbrandweer niet ongelimiteerd. Om deze reden is inzicht in scenario’s met bovengenoemde effecten noodzakelijk. De veiligheidsregio gebruikt dit inzicht om te beoordelen in hoeverre de overheidsbrandweer in staat is om met een repressieve inzet de effecten van het scenario te beperken en te bestrijden.

Een middel om dit inzicht te verkrijgen is het bedrijfsbrandweerrapport dat op grond van de Wvr kan worden verlangd. Echter, ook het Bal bevat bepalingen over het aanleveren van informatie die nodig is voor het verkrijgen van voldoende inzicht.

Deze bijlage is erop gericht om bedrijven te ondersteunen bij het aanleveren van de informatie die op grond van de genoemde regelgeving nodig is. In het bijzonder wordt in deze bijlage beschreven hoe op een procesmatige wijze kan worden vastgesteld of er sprake is van zogenoemde geloofwaardige scenario’s. Deze geloofwaardige scenario’s worden ook wel brandweerscenario’s genoemd. Formeel kent de genoemde regelgeving de term brandweerscenario niet, maar in de uitvoeringspraktijk is het brandweerscenario een gangbaar begrip.

In deze bijlage wordt niet ingegaan op het proces van de bedrijfsbrandweeraanwijzing op zich. De daadwerkelijke aanwijzing vindt plaats op basis van de Wet veiligheidsregio’s en het Besluit veiligheidsregio’s. In het Besluit veiligheidsregio’s staat vermeld dat onder andere de bedrijven die vallen onder de werking van Seveso III (lagedrempelinrichtingen en hogedrempelinrichtingen) kunnen worden aangewezen.

Mede op basis van geloofwaardige scenario’s en de inhoud van een bedrijfsbrandweerrapport kan de veiligheidsregio onder voorwaarden overgaan tot een bedrijfsbrandweeraanwijzing.

I.2Wettelijk kader

Ten aanzien van de verplichting tot het opstellen van geloofwaardige scenario’s (brandweerscenario’s) liggen de navolgende wettelijke bepalingen ten grondslag.

I.2.1Seveso III, de Omgevingswet en het Bal

De artikelen 4.17 en 4.18 van het Bal bevatten bepalingen over de informatie die in het veiligheidsrapport moet zijn opgenomen met het oog op de rampenbestrijding en de bedrijfsbrandweer en met het oog op het intern noodplan. Daaruit volgt dat het veiligheidsrapport een beschrijving bevat van:

  • de scenario’s voor een mogelijk zwaar ongeval die bepalend zijn voor het rampbestrijdingsplan, de omvang en de uitrusting van de bedrijfsbrandweer, en het intern noodplan (Bal, artikel 4.17, onder a, en artikel 4.18, onder c);
  • de organisatie van de bedrijfsbrandweer die nodig is, waaronder de omvang van het personeel en materieel, en de gevolgen die de beschrijving van de beschermings- en interventiemiddelen heeft voor het intern noodplan (Bal, artikel 4.17, onder b, en artikel 4.18, onder d).

De bedrijfsbrandweeraanwijzing en het bedrijfsbrandweerrapport worden in de volgende paragrafen nader toegelicht. Met betrekking tot het VR wordt al wel opgemerkt dat een bedrijfsbrandweerrapport geen verplicht vast onderdeel van het VR is. Wel zal een correct opgesteld bedrijfsbrandweerrapport doorgaans alle informatie bevatten die ook nodig is in het kader van het Bal. Een bedrijfsbrandweerrapport bevat in het algemeen echter meer informatie dan strikt genomen vereist is op grond van het Bal.

Het is niet per se noodzakelijk dat elke hogedrempelinrichting een volledig bedrijfsbrandweerrapport oplevert. Indien uit het VR blijkt dat er binnen de Seveso-inrichting geen geloofwaardige scenario’s (zie Bijlage I.3) kunnen plaatsvinden, dan bestaat er ook geen noodzaak tot het opstellen van een volwaardig bedrijfsbrandweerrapport. Uiteraard moet wel ten minste de informatie uit de hierboven genoemde bepalingen van het Bal in het VR zijn opgenomen en moet de redenatie die geleid heeft tot de conclusie dat er geen geloofwaardige scenario's oftewel geen brandweerscenario’s zijn, duidelijk in het VR beschreven zijn.

I.2.2De Wet veiligheidsregio’s en het Besluit veiligheidsregio’s

Naast het Bal bevatten ook de Wet veiligheidsregio’s (Wvr) en het Besluit veiligheidsregio’s (Bvr) bepalingen ten aanzien van het verschaffen van informatie door exploitanten.

In artikel 31, lid 1, van de Wvr is onder andere bepaald dat het bestuur van de veiligheidsregio een locatie waarop een of meer bij algemene maatregel van bestuur aangewezen milieubelastende activiteiten worden verricht, kan aanwijzen als bedrijfsbrandweerplichtig. Een voorwaarde is dat de milieubelastende activiteiten die op die locatie worden verricht in geval van een brand of ongeval bijzonder gevaar kunnen opleveren voor de openbare veiligheid. In het vierde lid van dit artikel is vastgelegd dat bij of krachtens algemene maatregel van bestuur nadere regels worden gesteld over de wijze waarop tot de aanwijzing kan worden besloten. Ook worden nadere regels gesteld over de eisen waaraan degene die de milieubelastende activiteiten verricht, moet voldoen.

Het exploiteren van een Seveso-inrichting is aangewezen in het Besluit veiligheidsregio’s (artikel 7.1). De locatie waarop een Seveso-inrichting wordt geëxploiteerd, komt dan ook in aanmerking voor een bedrijfsbrandweeraanwijzing.

Op grond van artikel 7.2 van het Bvr is degene die de Seveso-inrichting exploiteert, verplicht om een bedrijfsbrandweerrapport op te stellen als het bestuur van de veiligheidsregio daarom heeft verzocht. Als voor een milieubelastende activiteit een aanvraag om een omgevingsvergunning is ingediend, wordt het verzoek zo spoedig mogelijk gedaan nadat het bestuur van de veiligheidsregio in de gelegenheid is gesteld advies uit te brengen over de aanvraag.

In artikel 7.2 van het Bvr staat weergegeven aan welke eisen een bedrijfsbrandweerrapport moet voldoen. Hier wordt eveneens gespecificeerd dat een bedrijfsbrandweerrapport moet worden opgeleverd binnen een door het bestuur van de veiligheidsregio te stellen termijn. Als de gegevens die moeten worden opgenomen in een bedrijfsbrandweerrapport al zijn opgenomen in een veiligheidsrapport, kan in het bedrijfsbrandweerrapport worden volstaan met een verwijzing naar de desbetreffende gegevens.

Op grond van artikel 7.3, zevende lid, van het Bvr kan het bestuur van de veiligheidsregio in de aanwijzing slechts eisen stellen aan:

  • de geoefendheid en de samenstelling van de bedrijfsbrandweer, waarbij de functies genoemd in het Besluit personeel veiligheidsregio’s kunnen worden aangewezen;
  • de voorzieningen inzake bluswater, blusschuim, melding, alarmering en verbindingen;
  • het blusmaterieel;
  • de beschermende middelen;
  • de alarmering van en samenwerking met de brandweer en andere hulpverleningsorganisaties;
  • de omvang van het personeel en het materieel van de bedrijfsbrandweer.

Op grond van artikel 31, lid 6, van de Wvr moet degene die een milieubelastende activiteit op een aangewezen locatie verricht, het bestuur van de veiligheidsregio dan wel de minister voor 1 februari van ieder jaar een overzicht verstrekken van de werkelijke sterkte van de bedrijfsbrandweer op 1 januari van dat jaar.

Na wijziging of uitbreiding van een aangewezen locatie of van een milieubelastende activiteit op een aangewezen locatie, dan wel verandering van de gebezigde processen die in betekenende mate consequenties hebben voor de inhoud van het bedrijfsbrandweerrapport, moet degene die de milieubelastende activiteit verricht zo spoedig mogelijk een dienovereenkomstig gewijzigd rapport aan het bestuur van de veiligheidsregio verstrekken. Als voor de wijziging, uitbreiding of verandering een aanvraag om een omgevingsvergunning is ingediend, wordt het gewijzigd rapport gelijktijdig met die aanvraag verstrekt aan het bestuur van de veiligheidsregio (Bvr, artikel 7.4, eerste lid).

I.3Bedrijfsbrandweerrapport

I.3.1Bedrijfsbrandweerrapport voor lagedrempelinrichtingen en hogedrempelinrichtingen

Zowel lagedrempelinrichtingen als hogedrempelinrichtingen kunnen door de veiligheidsregio worden verzocht om een bedrijfsbrandweerrapport op te stellen. Bij hogedrempelinrichtingen volgt uit artikel 4.17, onder a, van het Bal dat het VR informatie bevat over geloofwaardige scenario’s en overige informatie die in een volledig bedrijfsbrandweerrapport te vinden is.

Nu het wettelijk kader is toegelicht, wordt in de volgende paragrafen beschreven op welke wijze een bedrijfsbrandweerrapport kan worden opgesteld.

I.3.2De Werkwijzer bedrijfsbrandweren

Ter ondersteuning van het proces van bedrijfsbrandweeraanwijzingen is de Werkwijzer bedrijfsbrandweren uitgegeven. De Werkwijzer bedrijfsbrandweren heeft tot doel een handreiking te bieden aan alle betrokken partijen bij de uitvoering van de verplichtingen en bevoegdheden die voortvloeien uit het Besluit veiligheidsregio’s.

Delen van deze werkwijzer zijn ook toepasbaar voor het opstellen van een VR. In deze bijlage wordt dan ook vaak verwezen naar deze werkwijzer of eruit geciteerd.

De meest actuele versie van de werkwijzer kan worden gedownload via de site www.leciv.nl (Werkwijzer bedrijfsbrandweren 2019, versie 1.0, 29 oktober 2019). De Werkwijzer bedrijfsbrandweren heeft geen wettelijke status, maar geeft wel een methode weer om een bedrijfsbrandweerrapport op te stellen en daarmee te voldoen aan het Bvr. Andere methoden kunnen ook worden gehanteerd, mits zij onderbouwd, navolgbaar en aantoonbaar resulteren in het wettelijk vereiste resultaat. Er moet wel rekening mee worden gehouden dat de veiligheidsregio bij de beoordeling van het bedrijfsbrandweerrapport gebruik maakt van de werkwijzer.

Tegen deze nieuwe werkwijzer bestaat op punten bezwaar door het bedrijfsleven. Het betreft in hoofdzaak de volgende punten:

De waarde voor de maximaal toelaatbare warmtestraling voor personen buiten het bedrijfsterrein is in de ‘Werkwijzer Bedrijfsbrandweren 2019’ verlaagd van 3 kW/m2 naar 2 kW/m2. Tevens is de methode voor het selecteren van scenario’s gewijzigd.

Naar oordeel van het bedrijfsleven is de verlaging van de maximaal toelaatbare warmtestraling voor personen buiten het bedrijfsterrein onnodig beperkend en zou er eerder een hogere waarde (4,6 kW/m2) dan een lagere waarde moeten worden gehanteerd. Het bedrijfsleven is overigens akkoord met het gebruik van de voorheen gebruikte waarde van 3 kW/m2. Daarnaast meent het bedrijfsleven dat de nieuwe scenario’s die voortvloeien uit de methode niet aansluiten bij de werkelijkheid. Het bedrijfsleven streeft ernaar om deze beide aspecten in de Werkwijzer bedrijfsbrandweren 2019 in overleg met het LEC-IV te corrigeren naar een realistische situatie.

I.3.3Opstellen van een bedrijfsbrandweerrapport

Om tot een bedrijfsbrandweerrapport te komen, kunnen de volgende stappen worden onderscheiden:

Stap 1

Het selecteren en uitwerken van de incidentscenario’s binnen de Seveso-inrichting, installatie of installatieonderdelen.

Input: installatiescenario’s uit het VR, QRA-scenario’s inclusief de scenario’s in de subselectie, control systems analysis (CSA), benchmarking, incidenten uit het verleden, casuïstiek en referentiescenario’s.

De mogelijke bronnen zijn ruim vermeld, omdat niet elke exploitant bij de risicoanalyse gebruikmaakt van een systematische risicoanalysemethodiek (zoals bijv. HAZOP, FMEA, RIE). Exploitanten kunnen ook gebruikmaken van methoden als benchmarking.

Output: een opsomming van de scenario’s die zich kunnen voordoen binnen de Seveso-inrichting, installatie of installatiedeel en die moeten worden getoetst op geloofwaardigheid (stap 2).

Stap 2

Het toetsen van de incidentscenario’s aan de hand van de criteria voor geloofwaardige scenario’s.

Input: criteria voor geloofwaardige scenario’s en de incidentscenario’s.

Output: een lijst van geloofwaardige scenario’s.

Toelichting: Toetsen op geloofwaardigheid houdt in dat het scenario wordt beoordeeld op de criteria genoemd in artikel 7.2, lid 1, onder c, van het Bvr.

Stap 3

Het bepalen van de maatgevende geloofwaardige scenario’s en de benodigde repressieve inzet.

Input: de geloofwaardige scenario’s en de criteria voor de uitwerking van de geloofwaardige scenario’s.

Output: de benodigde repressieve voorzieningen.

I.3.3.1Stap 1: het selecteren en uitwerken van incidentscenario’s

De eerste stap richt zich op het selecteren van scenario’s die in de tweede stap worden getoetst op geloofwaardigheid, en op welke informatie moet worden verzameld.

Voor alle activiteiten met stoffen die een gevaar kunnen opleveren, moet worden beoordeeld welke incidentscenario’s aan de orde kunnen zijn. Deze beoordeling vindt in eerste instantie plaats zonder rekening te houden met preventieve maatregelen, er wordt immers van uitgegaan dat de LOD’s hebben gefaald en het scenario dus zal plaatsvinden. De bronnen voor deze incidentscenario’s, staan genoemd onder paragraaf 3.1.1 van de Werkwijzer bedrijfsbrandweren 2019. Om deze beoordeling door te kunnen voeren, is minimaal de volgende informatie benodigd.

Het stramien vastgesteld in Bijlage G kan worden gevolgd. De in deze paragraaf weergegeven opsomming moet gebaseerd zijn op het in Bijlage G weergegeven format.

Benoem installaties, processen en activiteiten met gevaarlijke stoffen die volgens de aanvraag en vergunning(en) binnen de Seveso-inrichting zijn toegestaan. Hierbij moet onder andere worden gedacht aan (niet limitatief):

  • proces- en productie-installaties;
  • bovengrondse tankopslag;
  • transport per pijpleiding;
  • pompplaatsen;
  • dampverwerkingsystemen;
  • verlading stoffen (vrachtauto’s, spoorwagons, schepen);
  • op- en overslag van containers met gevaarlijke stoffen;
  • rangeren van wagons met gevaarlijke stoffen;
  • opslagloodsen.

Bepaal de omstandigheden waaronder de stoffen in de desbetreffende installatie of bij de concrete activiteiten aanwezig zijn. Denk hierbij aan onder andere:

  • atmosferische omstandigheden;
  • warm of verwarmd;
  • gekoeld (cryogeen);
  • onder druk.

Aan de hand van de omgevingsomstandigheden waarin de stoffen zich bevinden en de eigenschappen van de stoffen, kan worden aangegeven welk gevaar die stoffen kunnen hebben als deze vrijkomen uit het insluitsysteem, zoals:

  • toxisch, aquatoxisch;
  • ontvlambaar;
  • zelfontbranding, waarbij de brand zelfonderhoudend is;
  • ontplofbaar;
  • stoffen die zelf of waarvan de verbrandings- en ontledingsproducten gevaar veroorzaken;
  • een stof die op water drijft of reageert met water.

Bepaal aan de hand van de gevaaraspecten voor personen en gebouwen buiten de inrichting de mogelijke schadegevolgen voor de omgeving. De richtwaarden die hierbij gehanteerd worden zijn:

  • toxisch, de AGW-waarde als grenswaarde;
  • warmtestraling door brand voor personen en voor gebouwen;
  • overdrukeffecten op personen en op gebouwen.

Let daarbij ook op de aspecten die het risico op de schade vergroten.

Beschrijf kwantitatief de effecten van de incidentscenario’s en geef de preventieve en repressieve LOD’s ter beheersing aan. De effecten zijn uit te drukken in overdrukcontouren en warmtestralingscontouren op gebouwen, brandweerpersoneel en werknemers. Voor het bepalen van de toxische effecten, moet de AGW-contouren bij weertype D5 en F1,5 worden weergegeven. Indien aantoonbaar is dat F1,5 niet realistisch is voor de omstandigheden bij de betreffende Seveso-inrichting, dan kan worden gekozen voor D5.

Opmerking: Voor de bepaling van de AGW-contour behoort de AGW-waarde te worden genomen die correspondeert met een blootstellingsduur van 1 h.

De volgende stap is het vaststellen van de geloofwaardige scenario’s.

I.3.3.2Stap 2: het toetsen van de incidentscenario’s aan de hand van de criteria voor geloofwaardige scenario’s

Toetsen op geloofwaardigheid houdt in dat beoordeeld wordt in hoeverre de incidentscenario’s voldoen aan de criteria die zijn genoemd in het Besluit veiligheidsregio’s, artikel 7.2, onder lid 1, sub c.

Dat zijn scenario´s:

  • die gegeven de aard van een installatie of de Seveso-inrichting, rekening houdend met de daarin aangebrachte preventieve voorzieningen, als reëel en typerend worden geacht;
  • waarin mogelijke schade aan gebouwen of personen in de omgeving van de Seveso-inrichting is opgenomen;
  • waarbij van preventieve of repressieve maatregelen duidelijk effect mag worden verwacht, waardoor escalatie wordt voorkomen.

Geloofwaardige scenario’s zijn scenario’s die voldoen aan al deze drie criteria.

Deze criteria worden gebruikt om te beoordelen of een LOC een bedreiging is voor de openbare veiligheid. Deze criteria worden in de volgende drie paragrafen benoemd en toegelicht.

I.3.3.2.1Reëel en typerend

In deze paragraaf gaat het over scenario’s die gegeven de aard van een installatie of de Seveso-inrichting, rekening houdend met de daarin aangebrachte preventieve voorzieningen, als reëel en typerend worden geacht.

Indien een gevaarlijke stof in een Seveso-inrichting aanwezig is, mag zijn of kan ontstaan, dan gaat de veiligheidsregio er principieel vanuit dat de kans op een ongeval aanwezig is. Bij de analyse of een scenario reëel is, wordt vanuit het wettelijk kader niet nader ingegaan op het onderwerp 'kans'. In een bedrijfsbrandweerrapport behoren daarom geen analyses opgenomen te zijn waarmee getracht wordt hard te maken dat de kans op een bepaald risico dermate klein is, dat daarom geen bedrijfsbrandweer noodzakelijk is. De wetgever heeft in hoofdstuk 7 van het Besluit veiligheidsregio’s bedoeld een kader te scheppen op basis waarvan scenario’s worden uitgewerkt vanwege het simpele feit dat een gevaarlijke stof in een Seveso-inrichting aanwezig is. Primair toetst de veiligheidsregio scenario’s aan de preventieve LOD’s om te beoordelen of een scenario reëel wordt geacht. Voor de veiligheidsregio zijn de repressieve LOD’s die ingrijpen op een LOC verder bepalend of er effecten buiten de Seveso-inrichting zijn. Er kan alleen rekening worden gehouden met LOD’s, waarvan de doelmatige werking is vastgesteld om het scenario te stoppen of minimaal te beheersen.

Een incidentscenario is typerend, wanneer het scenario representatief is voor de vergunde activiteiten met gevaarlijke stoffen in de Seveso-inrichting.

I.3.3.2.2Schade aan gebouwen en personen

In deze paragraaf gaat het over incidentscenario’s waarbij schade aan gebouwen of personen in de omgeving van de Seveso-inrichting kan ontstaan.

Bij het zich voltrekken van een scenario kunnen diverse effecten voor de omgeving optreden. Deze effecten hebben betrekking op blootstelling aan toxische stoffen, warmtestraling en het ontstaan van overdrukeffecten. Het is duidelijk dat afhankelijk van het type effect, de schade in meer of mindere mate relevant is. Dit kan als volgt worden getoetst.

Vanuit de brandweer wordt gewerkt met de zogenoemde alarmeringsgrenswaarde (AGW), levensbedreigende waarde (LBW) en voorlichtingsrichtwaarden (VRW). Deze drie waarden worden gezamenlijk ook wel aangeduid als interventiewaarden, omdat bij overschrijding van deze waarden een 'actie' vanuit de hulpdiensten verwacht wordt. De interventiewaarden worden vastgesteld door het RIVM en zijn opgenomen in Overzicht interventiewaarden 2015 (https://rvs.rivm.nl/normen/rampen-en-incidenten/interventiewaarden).

De interventiewaarden zijn bepaald voor blootstelling aan een gevaarlijke stof gedurende meerdere blootstellingsduren. Binnen PGS 6 wordt een blootstellingstijd van 1 h gehanteerd. In de Verenigde Staten zijn soortgelijke interventiewaarden afgeleid, de AEGL en de ERPG. Wanneer voor een specifieke gevaarlijke stof geen Nederlandse interventiewaarden bekend zijn, dan kunnen de Amerikaanse AEGL- of ERPG-waarden worden gebruikt.

Voor het criterium 'schade aan personen buiten de Seveso-inrichting' geldt dat bij een overschrijding van de AGW-waarde op de grens van de Seveso-inrichting, ongeacht de blootstellingsduur, dit als schade in de zin van artikel 7.2 van het Bvr wordt gezien.

Het Landelijk expertisecentrum industriële veiligheid (LEC IV - voorheen het LEC BrandweerBRZO) acht een grenswaarde van 2 kW/m2 voor zelfredzame personen in de buurt van de Seveso-inrichting op haar plaats op grond van de afwegingen zoals die ook in het Bouwbesluit zijn gemaakt. Hierbij geldt wel de voorwaarde dat personen ook daadwerkelijk binnen 40 s uit de 2 kW/m2 contouren kunnen vluchten. Zoals aangegeven in Bijlage I.3.2 kan het bedrijfsleven zich niet vinden in deze waarde.

Voor gebouwen wordt 10 kW/m2 op de gevel genomen om als grens te dienen voor het bepalen van schade. Hiervan kan worden afgeweken indien de bestaande bouwwijze van de aanwezige bebouwing juist buiten de grens van de Seveso-inrichting een hogere belasting aankan. Voor geprojecteerde bebouwing en bestemmingsplannen die bebouwing toelaten wordt geadviseerd niet van de 10 kW/m2 af te wijken.

I.3.3.2.3Duidelijk effect van bestrijding van het scenario

In deze paragraaf gaat het over scenario’s waarbij van preventieve of repressieve maatregelen duidelijk effect mag worden verwacht, waardoor escalatie wordt voorkomen.

Wanneer een bedrijfsbrandweer als een vorm van een repressieve maatregel (line of defence) wordt gezien, geldt dat voor het beschouwde scenario de inzet van een bedrijfsbrandweer een gunstig effect moet hebben op het bestrijden van het scenario. Indien blijkt dat dit niet mogelijk is, is er geen sprake van een geloofwaardig scenario. Bij het uitvoeren van deze beschouwing moet er enkel worden gekeken naar de eisen aan de bedrijfsbrandweer waar de veiligheidsregio op basis van artikel 7.3, lid 5, van het Bvr daadwerkelijk kan aanwijzen.

Dit is ook het geval wanneer schade-effecten in de omgeving van de Seveso-inrichting zich pas na verloop van tijd manifesteren. Hierbij valt te denken aan situaties waarbij niet het initiële scenario, maar escalatie van dat scenario zorgt voor het ontstaan van schade in de omgeving. Een inzet van een bedrijfsbrandweer zal in dergelijke gevallen wel zorgen voor het beperken van schade binnen de Seveso-inrichting. Het kan echter geen substantiële positieve bijdrage hebben voor de omgeving van de Seveso-inrichting in vergelijking tot bestrijding door een overheidsbrandweer.

Vooral bij grote Seveso-inrichtingen kunnen tientallen geloofwaardige scenario’s aan de orde zijn. Veel scenario’s hebben een hoge mate van gelijkvormigheid. Degene die de Seveso-inrichting exploiteert en het bevoegd gezag kunnen in voorkomende gevallen vooraf met elkaar afspraken maken over een eventuele clustering van gelijksoortige scenario’s, het aantal en de aard van de uit te werken scenario’s.

In de beschrijving van de geloofwaardige incidentscenario’s moeten de effecten en bijbehorende inzet (‘klus’) van de bedrijfsbrandweer worden beschreven. Het gaat hierbij zowel om de noodzakelijke middelen als om de noodzakelijke bemensing van deze organisatie en de ontwikkeling van dit scenario en de bestrijding in verloop van tijd. Dit wordt uitgewerkt in stap 3.

I.3.3.3Stap 3: uitwerking van de geloofwaardige scenario’s

Indien een scenario aan alle drie de criteria die zijn genoemd in het Bvr voldoet, dan is er sprake van een geloofwaardig scenario en moeten deze scenario’s zodanig worden uitgewerkt dat deze door het bevoegd gezag (Omgevingswet en Wvr) en de wettelijke adviseurs navolgbaar zijn. Voor de uitwerking kan gebruik worden gemaakt van de onderstaande niet-limitatieve lijst met onderwerpen:

a) Algemeen.

De aard, de plaats, de omvang, het verloop in de tijd en de bestrijding of de beheersing van het incident op het terrein van de Seveso-inrichting.

b) Randvoorwaarden en aannames die van invloed zijn op de snelheid van de inzet.

  • Uitstroomtijden, gatdiameters, beperkingen bij uitstroming door opvang of vrij uitstromen over de grond en hieruit voortvloeiend de maximale plasafmetingen moeten duidelijk worden aangegeven.
  • Een beschrijving van de locatie met de te overkomen obstakels en de aanrijroute(s) van de bedrijfsbrandweer. Waar kan men het voertuig/de voertuigen met de voorzieningen (inclusief schuimvormend middel) neerzetten?
  • Waaruit bestaat de koel- en bluswatervoorziening? Geef aan of deze installaties automatisch, handmatig op afstand/ter plaatse moeten worden gestart. Benoem locatie, capaciteit en aantallen hydranten.
  • Moeten er activiteiten, zoals transportbewegingen worden gestopt om bij de plaats van het incident te kunnen komen? Moeten de slangen worden afgelegd onder obstakels door of eroverheen?

c) Ongevalsgegevens.

Stofnaam van vrijgekomen product of mengsels, stoftypering voor betrokken producten, vrijgekomen hoeveelheden, maximale plasoppervlak, producttemperatuur, druk en temperatuur in het insluitsysteem of leiding, weertype, afstand van de bron tot bebouwing, openbare weg en/of openbaar terrein.

d) Effecten.

  • Een uitstroming van een bepaalde hoeveelheid brandbare vloeistof met een maximum brandend oppervlak;
  • Een beschrijving van de ondergrond en het effect ervan op het verloop van het incident om inzicht te krijgen in de wijze waarop stoffen en blus- en koelwater zich kunnen verspreiden.

Opmerking: Uitstroming van brandbare of toxische gassen kan resulteren in een fakkel (jet fire), toxische, brandbare, of explosieve wolk. Brand van vaste, poedervormige stoffen kan resulteren in bepaalde warmtestraling en/of toxische wolken die zich verspreiden.

e) Schadeontwikkeling.

De geloofwaardige incidentscenario’s moeten met een grafische weergave inzichtelijk worden uitgewerkt. Op de grafische weergave moeten de warmtestralingscontouren zijn aangegeven van 1 kW/m2, 3 kW/m2 en 10 kW/m² en/of de toxische wolkcontouren (AGW-contouren bij weertype D5 en F1,5 (zie voor de meeste recente publicatie Interventiewaarden de website van het RIVM: https://rvs.rivm.nl/normen/rampen-en-incidenten/interventiewaarden

Opmerking: Indien aantoonbaar is dat F1,5 niet realistisch is voor een Seveso-inrichting, dan kan worden gekozen voor D5. Dit echter enkel na overleg met de veiligheidsregio.

Afbeelding 1 geeft een voorbeeld van een grafische weergave van een geloofwaardig incidentscenario.

Afbeelding 1Voorbeeld grafische weergave incidentscenario

In bijlage 4 van de Werkwijzer bedrijfsbrandweren 2019 zijn nog meer grafische uitwerkingen van een aantal scenario’s opgenomen. De weergave moet worden uitgewerkt op een plattegrond van de locatie en wel zodanig dat de infrastructuur, objecten en installaties zichtbaar zijn. Verder moeten de middelen en mensen die worden ingezet voor de repressieve bestrijding van het scenario op de grafische weergave zijn aangegeven, rekening houdend met de warmtestraling en toxische effecten.

Mogelijke uitbreiding wordt veroorzaakt door domino-effecten die kunnen ontstaan. De effecten zijn uit te drukken in een overdruk als gevolg van explosieve ontbranding en warmtestraling (10 kW/m²), waardoor secundaire branden kunnen ontstaan. Als dit mogelijk is, moet worden aangegeven hoe deze gevolgen met preventieve maatregelen kunnen worden voorkomen of hoe deze effecten repressief (kunnen) worden bestreden, mede gezien in de tijd. Om de begrenzing voor het optreden van een brandweerploeg te bepalen, moet de 3 kW/m2-contour worden bepaald. Bij een inzet van personen zonder beschermende brandweerkleding is het inzichtelijk maken van de 1 kW/m2-contour eveneens belangrijk.

Opmerking: Voor het uitvoeren van repressieve maatregelen kunnen voor personen met beschermende kleding afhankelijk van de duur en de aard van de te treffen maatregelen ook afwijkende warmtestralingscontouren (zoals 1,5 kW/m2, 2 kW/m2, 4,6 kW/m2 en 6, 3 kW/m2) worden gehanteerd. Deze afwijkende contouren en de voorwaarden die hieraan zijn verbonden, behoren te worden afgestemd met de veiligheidsregio.

De volgende elementen moeten minimaal op de grafische weergave zijn verwerkt:

  • schaalstok;
  • bluswaternet inclusief diameter en hydranten;
  • blokafsluiters;
  • noordpijl.

In de tekst of de legenda kan melding worden gemaakt van de druk en wateropbrengst van de hydranten en voor zover relevant de hoeveelheid koelwater per installatie.

f) Bestrijding.

De bestrijdingsdoelstellingen moeten per geloofwaardig scenario worden vertaald in:

  • capaciteit en totaal verbruik blus- en koelwater (theoretisch benodigd en werkelijk verbruik). Dit gebeurt op basis van erkende normatieve referentiekaders voor de repressieve inzet van het brandweermaterieel. De normatieve kaders moeten worden afgestemd met de Veiligheidsregio.
  • capaciteit en totaal verbruik blusmiddel (SVM/poeder)/theoretisch benodigd en werkelijk verbruik;
  • inzet van mensen;
  • inzet van middelen;
  • inzet van specifieke middelen (chemiepak, gaspak enz.).

Het resultaat van deze stap is een overzicht van alle specifieke scenario’s die mogelijk kunnen plaatsvinden binnen de Seveso-inrichting en waarvan de effecten buiten de grens van de Seveso-inrichting reiken, met als randvoorwaarde dat de inzet van repressieve of preventieve maatregelen effectief is. Deze scenario’s zijn dusdanig uitgewerkt dat op basis van de nu beschikbare informatie kan worden vastgesteld wat de omvang van de repressieve maatregel is om de scenario’s te bestrijden. De lay-out van dit overzicht is niet vastgelegd.

I.3.3.4Stap 4: bepaling van de maatgevende scenario’s en benodigde repressieve inzet

Binnen deze stap worden de geloofwaardige scenario’s nog verder uitgewerkt, namelijk tot maatgevende incidentscenario’s.

Als er binnen een Seveso-inrichting slechts één geloofwaardig incidentscenario is, dan volgen uit dit scenario alle bovengenoemde eisen. Vaak gaat het om meerdere geloofwaardige incidentscenario’s. Dan wordt op basis van een beperkte taakanalyse, voor elk onderwerp waaraan eisen worden verbonden, bepaald welk scenario de hoogste eisen aan dat onderwerp stelt. Wanneer er bijvoorbeeld meedere geloofwaardige scenario’s zijn waarbij voor de bestrijding ervan een schuimvormend middel (SVM) benodigd is, wordt voor al deze scenario’s door een taakanalyse opgesomd hoeveel SVM benodigd is. Het scenario met de grootste benodigde hoeveelheid SVM is dan bepalend. Soortgelijke analyses worden gemaakt voor het materieel, bluswater en alle andere zaken waarop de aanwijzing betrekking kan hebben

De totale omvang van een bedrijfsbrandweer wordt gebaseerd op het totaal van de maatgevende incidentscenario’s voor de verschillende onderwerpen (aantal personen, soort blusmiddelen, hoeveelheid bluswater, enz.).

Voor de schematische uitwerking van maatgevende incidentscenario’s geeft bijlage 4 van de Werkwijzer bedrijfsbrandweren 2019 een aantal voorbeelden.

De maatgevende incidentscenario’s zijn dus de geloofwaardige incidentscenario’s die bepalend zijn voor de omvang en de uitrusting van de bedrijfsbrandweer. Het zijn de grootste scenario’s waarop door de brandweer kan worden aangewezen. In de Afbeelding 2 is weergegeven wat een maatgevend scenario is.

Voor de selectie van de maatgevende scenario’s kan gebruik worden gemaakt van paragraaf 3.1.2 van de Werkwijzer bedirjfsbrandweren 2019, in combinatie met paragraaf 3.3 van dezelfde werkwijzer.

In de onderstaande Afbeelding 2 is het gehele proces van incidentscenario naar maatgevend scenario nog eens grafisch weergegeven.

Afbeelding 2Van incidentscenario naar selectie maatgevende scenario's

Noot: Zorg dat er voldoende aandacht voor is dat als er escalaties van scenario’s worden meegenomen dit nog steeds reële en geloofwaardige scenario’s moeten zijn.

I.3.3.4.1Combi-effecten

Indien er binnen een Seveso-inrichting wordt gewerkt met stoffen die meerdere van elkaar losstaande effecten kunnen hebben, dan moeten alle effecten worden belicht. Als voorbeeld de stof acrylonitril. Deze stof kan een toxische dampwolk veroorzaken, maar ook een hittestralingscontour als de damp ontstoken wordt. Beide effecten moeten afzonderlijk worden benoemd en beschouwd. Als er sprake is van een hittestralingscontour(een brand), dan behoort de bestrijding van de rookwolk niet tot een taak die valt onder de aanwijzing van de bedrijfsbrandweer.

Daarnaast zijn er nog scenario’s mogelijk die onlosmakelijk met elkaar zijn verbonden. Zo is een BLEVE steeds verbonden aan een hittestralingscontour. Indien dit het geval is, moeten ook alle mogelijke effecten separaat worden beschouwd.

I.3.3.4.2Toxische rookwolk

Een brand kan afhankelijk van de brandende stof in meer of mindere mate een toxische rookwolk genereren.

De bestrijding van de brand blijft de primaire taak waarbij rekening moet worden gehouden met de hittestralings- en eventuele overdrukeffecten.

Bijlage JRampscenario’s

J.1Doel

De rampenbestrijding en de voorbereiding daarop is een taak van de gemeente en het bestuur van de veiligheidsregio. Om zich voor te kunnen bereiden op de rampenbestrijding heeft het bestuur van de veiligheidsregio informatie nodig van de exploitanten. De informatie die nodig is (opgesomd in Bijlage K) is in principe opgenomen in het VR. Deze bijlage handelt over het selecteren van rampscenario’s die de veiligheidsregio inzicht moeten geven in de dynamiek van effecten ten gevolge van een LOC. Door deze informatie krijgt de veiligheidsregio een beeld van de mogelijke effecten buiten de Seveso-inrichting in geval van een ramp. Op basis van deze effecten bepaalt de veiligheidsregio, al dan niet in samenwerking met een bedrijfsbrandweer van de desbetreffende Seveso-inrichting, hoe moet worden opgetreden om de gevolgen van een ramp te minimaliseren.

Van belang is dat deze dynamiek (hiermee wordt bedoeld dat duidelijk is hoe het scenario zich ontwikkelt in de tijd) van de scenario’s is uitgewerkt. Een rampscenario kan instantaan optreden of zich langzaam ontwikkelen in de tijd. Indien het scenario zich langzaam ontwikkelt, kunnen nog maatregelen door de veiligheidsregio worden genomen, bijvoorbeeld het evacueren van personen in het effectgebied. De maatregelen van de veiligheidsregio kunnen dus worden afgestemd op het verloop van het rampscenario. Vandaar dat er informatie moet zijn over de ontwikkeling van een rampscenario. Daarom is in de in deze bijlage beschreven effectenboom aandacht gegeven aan het begrip ontwikkelingstijd.

J.2Wettelijk kader

De veiligheidsregio bereidt zich voor op rampen op basis van artikel 17, eerste lid, van de Wet veiligheidsregio’s. Daarin staat vermeld:

Het bestuur van de veiligheidsregio stelt een rampbestrijdingsplan vast voor:

  1. locaties waarop een of meer bij algemene maatregel van bestuur aangewezen milieubelastende activiteiten worden verricht;
  2. inrichtingen en rampen die behoren tot een bij de maatregel, bedoeld onder a, aangewezen categorie;
  3. luchthavens die bij de maatregel, bedoeld onder a, zijn aangewezen.

In artikel 46, derde lid van de Wvr is het volgende bepaald:

Het bestuur van de veiligheidsregio draagt er zorg voor dat de bij de rampenbestrijding en de crisisbeheersing in de regio betrokken personen informatie wordt verschaft over de rampen en de crises die de regio kunnen treffen, de risico’s die hun inzet kan hebben voor hun gezondheid en de voorzorgsmaatregelen die in verband daarmee zijn of zullen worden getroffen.

in artikel 17, eerste lid, van de Wvr wordt verwezen naar een algemene maatregel van bestuur. Deze AMvB is het Besluit veiligheidsregio’s. In artikel 6.1.1, eerste lid, van het Bvr staat:

“Het bestuur van de veiligheidsregio stelt een rampbestrijdingsplan vast voor locaties waarop hogedrempelinrichtingen worden geëxploiteerd.”

De veiligheidsregio moet dus voor hogedrempeliginrichtingen overgaan tot het opstellen van een rampbestrijdingsplan. De informatie die het bestuur nodig heeft moet door degene die de hogedrempelinrichting exploiteert, worden aangeleverd op basis van artikel 48 van de Wet veiligheidsregio’s en de (deels) daarop gebaseerde paragraaf 4.2 van het Bal. Op grond van die informatie kan het bestuur van de veiligheidsregio alsnog besluiten dat voor de desbetreffende Seveso-inrichting geen rampbestrijdingsplan hoeft te worden vastgesteld.

Daarnaast bevat artikel 4.13, tweede lid, onder b, van het Bal bepalingen ten aanzien van het aanleveren van en informatie voor de externe hulpdiensten ten behoeve van het opstellen van rampbestrijdingsplannen.

J.3Selectie

Rampbestrijdingsplannen zijn nodig om de bestrijdbaarheid van een ramp in kaart te brengen en de rampenbestrijding vorm te geven op basis van indicatieve scenario’s. Scenario's voor rampen kunnen geselecteerd worden uit de bedrijfsbrandweerscenario’s waarbij van escalatie uitgegaan wordt.

Typerende oorzaken van een ramp zijn falende LOD’s, bedieningsfouten van een installatie of foutief uitgevoerde onderhoudswerkzaamheden. Net als bij geloofwaardige scenario’s zijn dit typerende en reële oorzaken van een ramp. De geloofwaardige scenario’s zijn dan ook een goed uitgangspunt om te komen tot de selectie van rampscenario’s. Geloofwaardige scenario’s kunnen escaleren tot een ramp.

Een van de uitgangspunten van een geloofwaardig scenario is dat de inzet van preventieve en repressieve maatregelen een duidelijk effect heeft waardoor escalatie wordt voorkomen. Echter, wanneer de preventieve en repressieve maatregelen geen of onvoldoende effect hebben, is er sprake van een rampscenario.

De scenario’s voor de rampenbestrijding kunnen daarnaast worden geselecteerd uit de subselectie van de QRA en de subselectie van de MRA. De scenario’s omvatten in het algemeen de potentieel grootste effecten die als gevolg van de activiteiten op het terrein van de Seveso-inrichting kunnen optreden voor de effectcategorieën:

  1. brand;
  2. explosie (BLEVE, gaswolkontbranding);
  3. toxische wolk;
  4. milieuscenario.

Bij het vaststellen van de rampscenario’s wordt rekening gehouden met scenario’s die in de Most Credible Accident (MCA)-sfeer liggen en nog bestrijdbaar zijn voor de hulpverlening. De exploitant moet deze scenario’s selecteren met de grootste schade-effecten in de vorm van gewonden, doden, brandomvang en/of milieueffecten, direct volgend uit een LOC-scenario.

Opmerking: Er zijn verschillende soorten effecten te onderscheiden, zij kunnen echter alle worden herleid tot vier hoofdgroepen aan effecten. Deze hoofdgroepen zijn milieu-effecten, acuut toxische effecten, overdrukeffecten en hittestralingseffecten. Per hoofdgroep worden de grootste effecten inzichtelijk gemaakt.

J.4Stramien rampscenario

De rampscenario’s kunnen als separaat genoemde scenario’s worden uitgewerkt. De in de onderstaande tabel weergegeven informatie moet expliciet in de uitwerking naar voren komen.

De effecten moeten worden uitgewerkt zonder rekening te houden met effectbeperkende maatregelen (uitgangspunt voor een rampscenario is dat alle effectbeperkende maatregelen, zowel de preventieve als ook de repressieve, hebben gefaald). Indien er binnen een scenario meerdere effecten kunnen worden verwacht, dan moeten enkel de grootste effecten voor het desbetreffende scenario volgens de tabel worden uitgewerkt.

Tabel J.1 — Stramien voor beschrijving rampscenario

Beschrijving rampscenario

Scenario:

Vermeld naam of nummer van het scenario

Beschrijving:

Omschrijf de gebeurtenissen die aan het LOC voorafgaan en de gebeurtenissen die daarna plaatsvinden

Benoem het insluitsysteem. De beschrijving moet helder en duidelijk zijn

Exacte locatie van LOC en overzichtskaart:

Geef zo nauwkeurig mogelijk aan waar de gevaarlijke stof vrijkomt en of dit binnen is (naam fabriek/installatie/procesonderdeel). Geef dit aan op een overzichtskaart

LOC-type:

Bijvoorbeeld instantaan falen, afbreken leiding, vallen van gat in wand en scheurvorming

Gevaarlijke stof:

Vermeld de chemische naam en eventuele gevaareigenschappen (voor zover deze niet uit de stoffenlijst zijn af te leiden zoals toxische verbrandingsproducten)

Hoeveelheid of debiet:

Geef aan wat de basis is voor dit scenario (zie effectenboom, figuur J.1):

  • de hoeveelheid (in kg of m3) van de stof die vrijkomt / van de stoffen die vrijkomen (bijv. maximale inhoud insluitsysteem)
  • de hoeveelheid per tijdseenheid (kg/s, m3/s enz.)
  • de uitstroomtijd

Fase van de vrijkomende stof:

Vrijkomen als vaste stof, spray, vloeistof, gas, twee fasen

Uitstroomcondities:

Bedoeld worden de relevante stofeigenschappen en uitstroomcondities zoals temperatuur en druk

Schade-effect (zonder preventieve en repressieve LOD’s):

Geef aan wat het mogelijke effect is voor de medewerkers, milieu en/of de omgeving buiten de Seveso-inrichting, op welke wijze het effect uitgedrukt wordt en tot welke afstand het effect bestaat. Ga uit van standaard weerscondities F1,5 en/of D5.

Er kan gebruik worden gemaakt van de informatie opgenomen in de Bijlage G en Bijlage H

De effectgebieden moeten op een kaart worden weergegeven

Toelichting op het stramien voor de beschrijving van rampscenario’s:

  • De uitwerking van het effect van een LOC geldt voor de effecten aangeduid in de effectenboom (Figuur J.1);
  • De effectafstanden moeten zo goed mogelijk worden bepaald, waarbij de effectbepalingsmethode moet worden aangegeven en onderbouwd;
  • De schade-effecten moeten geselecteerd zijn volgens de methodiek van de effectenbomen, zie schema 1 voor een voorbeeld. Daarbij moet rekening worden gehouden met de in het schadegebied aanwezige personen en de kwetsbaarheid van het schadegebied. De grootst mogelijke schade-effecten die kunnen optreden moeten worden beschreven en berekend (toxisch, druk, warmte, milieu-effect) gerelateerd aan de insluitsystemen zoals bepaald in de subselectie van de QRA. Hierbij moet rekening worden gehouden met de ontwikkeling in tijd en ruimte van het scenario. Aan de hand van de tijdlijn kan worden bepaald wat het handelingsperspectief is van de personen binnen het effectgebied. Concreet moet er duidelijk zijn binnen welk tijdsbestek de effecten zich buiten de grens van de Seveso-inrichting manifesteren. De tijdlijn geeft een opsomming weer van het verloop van het scenario. De tijdslijn kan er als volgt uitzien:

Tabel J.2 — Voorbeeld tijdlijn

Tijdstip (min)

Gebeurtenis

Effect

t = 0

Lekkende flens + ontsteking

Aanstraling propaanopslag 50 m3

t = 0 – 20

Opwarming propaantank

Druktoename in tank

t = 20

BLEVE

3 kW/m2 warmtestralingscontouren op 150 m

  • Er moet dus worden beschreven welke ontwikkelingen plaatsvinden vanaf de directe oorzaak tot de volle omvang van de ramp. Van belang is dat duidelijk wordt wat het handelingsperspectief is voor de personen binnen het effectgebied en welke voorzieningen noodzakelijk zijn om de bestrijding van de ramp adequaat te kunnen oppakken. De bijbehorende neveneffecten worden beschreven, maar hoeven niet nader te worden vormgegeven. Een beschrijving van het bovenstaande moet onderdeel zijn van het VR.

Opmerking 1: Met neveneffecten wordt bedoeld die effecten die voorkomen in de omgeving ten gevolge van de ramp, maar die niet vallen onder de parameters voor de effectmodellering. Denk aan milieuschade, depositie enz.

Opmerking 2: Een kwalitatieve beschrijving is voldoende.

  • Na een LOC kunnen meerdere schade-effecten en vervolggebeurtenissen optreden. Eventuele andere effect-categorieën en vervolggebeurtenissen moeten worden benoemd (zie voorbeeld voor BLEVE).

J.5De bepaling van effecten

De effecten van de rampscenario’s moeten worden berekend aan de hand van een door de exploitant zelf te bepalen erkende risicoanalysemethodiek. De risicomodellen moeten minimaal voldoen aan de bepalingen van de het Rekenvoorschrift omgevingsveiligheid, zoals benoemd in het Handboek Omgevingsveiligheid op de website van het RIVM. Het is van belang dat effectcategorieën die mogelijk zijn, worden meegenomen bij de bepaling van de effecten.

De effectgebieden voor de verschillende effectcategorieën moeten op basis van de volgende paramaters worden gemodelleerd:

  • voor brand: 35 kW/m2, 10 kW/m2 en 3 kW/m2 contour;
  • voor explosie: 0,3 bar, 0,1 bar en 0,03 bar overdrukcontour;
  • voor toxische effecten: voor een toxische wolk moet in het rampscenario naast de afstand tot de alarmeringsgrenswaarde (AGW) ook de afstand tot de levensbedreigendewaarde (LBW) worden gegeven (beide waarden bij een blootstellingstijd van één uur).
  • de schade voor het milieu zoals bedoeld in artikel 4.16, eerste lid, onder c, van het Bal.

Er moet worden vastgelegd van welk weertype wordt uitgegaan (F1,5 en/of D5). Het resultaat van de berekeningen wordt gerapporteerd als de afstand in meters. Daarbij kan gebruik worden gemaakt van de effectcriteria gegeven in Bijlage G, paragraaf G.3, onder punt 14.

Voor het vaststellen van de emissies kunnen verschillende uitgangspunten worden gebruikt. De gekozen uitgangspunten moeten consistent worden toegepast en inzichtelijk zijn; bijvoorbeeld kan als uitgangspunt worden benoemd hoe groot een gat in een vat kan worden of tot welke diameter de leidingbreuk zich kan voordoen.

Voor opslagvoorzieningen voor verpakte gevaarlijke stoffen geldt dat de effecten worden gemodelleerd op basis van het uitgangspunt dat in het geval van brand het gehele oppervlak van de loods betrokken is bij het beschouwde scenario en de opslag is gebaseerd op de totale vergunde hoeveelheid stoffen in de opslagvoorziening (dit houdt dus in dat zowel de gevaarlijke als de brandbare niet-gevaarlijke stoffen worden meegenomen in de modellering).

Indien het mogelijk is dat meerdere loodsen kunnen worden betrokken bij het scenario, dan moet de effectmodellering gebaseerd zijn op een sommatie van de oppervlakten en de vergunde hoeveelheid stoffen.

Voor toxische scenario’s geldt dat de grootst mogelijke plasoppervlakte binnen de loods moet worden genomen voor de berekening.

Afbeelding 3Figuur J.1 — Flowschema effectenbomen instantane uitstroming/BLEVE

J.5.1Uitwerking van de effectenboom voor een BLEVE

Onder een BLEVE wordt verstaan een fysische explosie t.g.v. het bezwijken van een vat dat onder druk staat en plaatselijk wordt opgewarmd, waardoor een gat in de wand ontstaat waarna de vloeistof explosief gaat koken door het wegvallen van de inwendige druk. De systeeminhoud (m3), de hoeveelheid (kg) en soort stof, en de barstdruk (bar) moeten worden vermeld. Bij de effectberekeningen wordt voor de barstdruk de ontwerpdruk van het vat genomen.

Drukschade als gevolg van het bezwijken van het vat is afhankelijk van de barstdruk. Voor de rampenbestrijding is het van belang om zowel de afstanden voor letselschade als voor materiële schade te kennen. De afstanden zijn vereist voor piekoverdrukken van resp. 0,03 bar, 0,1 bar, 0,3 bar. Het is van belang om bij alle piekoverdrukberekeningen aan te geven, welk model is gebruikt, het zogenoemde TNT-model of het zogenoemde multi-energiemodel. Dit geldt ook voor de invoerparameters (waaronder ook de toegepaste barstdruk en het percentage ingesloten gas) en bij het multi-energiemodel de keuze van de curve.

Uit de effectenboom (figuur J.1) wordt duidelijk dat naast de hierboven genoemde effecten nog meer effecten kunnen optreden. Deze moeten worden beschreven. Ontsteking van de gaswolk is mogelijk op diverse momenten na het moment van de BLEVE. Benoemd moeten worden de mogelijkheden van:

  • geen ontsteking;
  • directe ontsteking;
  • vertraagde ontsteking.

De maatgevende afstand voor letselschade en materiële schade moet worden berekend. In de meeste gevallen zal er sprake zijn van directe ontsteking.

J.5.1.1Directe ontsteking
  • Bij directe gaswolkontsteking zal de locatie van de BLEVE het centrumpunt zijn van alle schade-/effectafstandberekeningen. Van belang is om de duur van de vuurbal (vaak wordt deze als de BLEVE beschouwd) en de straal van de vuurbal te berekenen.
  • De afstanden vanaf het centrum van de BLEVE/vuurbal en de piekoverdrukken 0,03 bar, 0,1 bar, 0,3 bar moeten worden berekend en geplot op een kaart.
  • De vuurbal heeft zowel letselschade als materiële schade tot gevolg. Voor beide aspecten moeten de afstanden vanaf het centrum van de vuurbal worden berekend voor de stralingscontouren 3 kW/m2,10 kW/m2, 35 kW/m2 en worden geplot op een kaart. Daarbij moet de werkelijke blootstellingstijd worden vermeld.
  • Als gevolg van de gaswolkontsteking zal de uitgeregende vloeistof worden ontstoken. De omvang van de plas zal moeten worden bepaald. De afstanden voor de daarbij behorende stralingscontouren moeten worden berekend op basis van de verwachte brandtijd.
J.5.1.2Vertraagde ontsteking
  • Het moment van ontsteking bepaalt de omvang en de locatie van het schade-effectgebied ten opzichte van de oorspronkelijke BLEVE-locatie. Het is van belang om te weten wat de schade-effecten zullen zijn op diverse momenten na de BLEVE en wat de tijdsduur is na het moment van de BLEVE, waarop het niet meer mogelijk is om een instantane gaswolk te ontsteken. Op verschillende ontstekingsmomenten binnen dat tijdsbestek kan de schade-effectomvang worden uitgewerkt onder de weerscondities D5 en/of F1,5. De tijd waarop het maatgevende effect berekend wordt, moet worden vermeld. Gedurende de ontwikkeling van een scenario ontstaat er namelijk op een gegeven moment een maximaal effectgebied. Dat is het moment waarop het maatgevend effectgebied moet worden bepaald. Voor een toxisch scenario is dat bijv. afhankelijk van o.a. de meteorologische gegevens, de duur van de blootstelling, en de zelfredzaamheid. De hoeveelheid gas (kg) tussen de explosiegrenzen moet bij dit tijdstip worden vermeld.
  • De afstand van het centrum van de gaswolkexplosie t.o.v. de oorspronkelijke BLEVE-locatie op een bepaald tijdstip, alsmede de afmetingen (maximale lengte en maximale breedte voor zowel 10 % als 100 % LEL) van de gaswolk op dat tijdstip moeten worden opgegeven.
  • De gaswolkexplosie heeft zowel letselschade als materiële schade tot gevolg. Voor beide aspecten moeten de afstanden vanaf het centrum van de gaswolkexplosie worden berekend voor de stralingscontouren 3 kW/m2; 10 kW/m2; 35 kW/m2; op het gekozen tijdstip en vervolgens worden geplot op een kaart. Tevens moet de daarbij behorende verwachte blootstellingstijd worden gegeven.
  • Ook de druk als gevolg van de gaswolkexplosie heeft zowel letselschade als materiële schade tot gevolg. De afstanden vanaf het centrum van de gaswolkexplosie voor de piekoverdrukken 0,03 bar; 0,1 bar; 0,3 bar op het ontstekingstijdstip, en ook de daarbij behorende positieve faseduur, moeten worden berekend en vervolgens worden geplot op een kaart. Als het mogelijk is dat door de vertraagde ontsteking van de instantane gaswolk ook de uitgeregende vloeistof kan worden ontstoken, dan moeten ook de schade-effecten van de plasbrand worden uitgewerkt. De omvang van de plas zal moeten worden bepaald. De afstanden voor de stralingscontouren moeten worden berekend. Ook moet de verwachte brandtijd worden aangegeven.

Bijlage KInformatie ten behoeve van de rampenbestrijding

K.1Inleiding en wettelijk kader

De voorbereiding op de rampenbestrijding is een taak van het bestuur van de veiligheidsregio. De Wet veiligheidsregio’s en het Besluit veiligheidsregio’s leggen vast in welke gevallen er een rampbestrijdingsplan kan of moet worden opgesteld. Op basis van artikel 6.1.1 van het Bvr moet er een rampbestrijdingsplan worden opgesteld voor hogedrempelinrichtingen. Om een dergelijk rampbestrijdingsplan op te kunnen stellen is de hogedrempelinrichting verplicht om informatie aan de veiligheidsregio te verstrekken. De veiligheidsregio gebruikt deze informatie, die meestal is opgenomen in een veiligheidsrapport, voor het opstellen van een rampbestrijdingsplan. Deze verplichting tot het verschaffen van informatie (veiligheidstechnische gegevens) is opgenomen in artikel 48 van de Wet veiligheidsregio’s. Dit artikel is een van de grondslagen van de regels over Seveso-inrichtingen in het Bal. Met het verstrekken van de gegevens op grond van paragraaf 4.2 van het Bal (bijvoorbeeld opgenomen in een veiligheidsrapport) wordt invulling gegeven aan de verplichting van artikel 48 Wvr.

Het bestuur van de veiligheidsregio kan er onder bepaalde voorwaarden voor kiezen om niet over te gaan tot het opstellen van een rampbestrijdingsplan.

Het rampbestrijdingsplan is voornamelijk geschreven voor gebruik ten tijde van een ramp door de operationele teams van de politie, de GHOR, de gemeente en de veiligheidsregio. Het bevat tevens nuttige informatie, die in de (regionale) veiligheidsstaf en in de actiecentra van de hulpverleningsdiensten voor het functioneren onder bijzondere omstandigheden kan worden geraadpleegd. Er bestaan regionale verschillen in de wijze waarop de diverse rampbestrijdings-plannen worden uitgewerkt.

K.2Gegevens benodigd voor de rampenbestrijding

Voor de rampenbestrijding zijn de volgende onderdelen van het VR relevant:

  1. Een beschrijving van de rampscenario’s.
  2. Informatie over de maatregelen die de exploitant neemt om rampenbestrijding mogelijk te maken.
  3. Informatie voor het door het bestuur van de veiligheidsregio op te stellen rampbestrijdingsplan

Voor elk van de bovenstaande onderdelen zal worden uitgewerkt wat wordt verwacht en in hoeverre de gevraagde informatie al is opgenomen in bedrijfsinterne documenten zoals de subselectie van de QRA, het intern noodplan en bijbehorende procedures. In het VR hoeft de informatie maar eenmaal te worden opgenomen.

K.2.1Beschrijving van de rampscenario’s

Dit betreft de rampscenario’s beschreven in Bijlage J.

K.2.2Beschrijving van de door de exploitant genomen maatregelen

De exploitant heeft als eerste invloed op de ontwikkeling van het rampscenario en daarmee de omvang van het rampscenario. De door de exploitant te nemen maatregelen kunnen zeer divers zijn en bestaan uit het alarmeren en informeren van de overheid, en effectbeperkende, maar ook (bron)bestrijdingsmaatregelen.

Een beschrijving van deze maatregelen en hun effect op beperking of bestrijding van het rampscenario is van groot belang voor de bepaling van de inzet van de externe hulpverleningsdiensten. De technische en de organisatorische maatregelen zijn beschreven in het VR, de installatiescenario’s, het bedrijfsbrandweerrapport en in het intern noodplan.

K.2.3Informatie voor het opstellen van het rampbestrijdingsplan

Naast het rampscenario is ook algemene informatie nodig. Deze is eveneens opgenomen in het VR en/of de brandweerrapportage en het bedrijfsnoodplan. Tabel K.1 geeft de informatievraag van de veiligheidsregio weer.

Aangezien het opstellen van een rampbestrijdingsplan vaak een langlopend proces is dat wordt gestart nadat een VR is ingediend en beoordeeld, zal in veel gevallen een overlegmoment met de exploitantnoodzakelijk zijn.

De onderstaande tabel is opgedeeld in een kolom onderwerp, een kolom met aanduiding in welk document de informatie kan worden aangeleverd, en een kolom met vergelijking t.o.v. de informatievraag in PGS 6. De hogedrempelinrichtingen kunnen de informatie in verschillende documenten aanleveren: het VR, het intern noodplan en bijbehorende procedures, de subselectie van de QRA, en het bedrijfsbrandweerrapport (indien van toepassing). Het intern noodplan, de QRA-gegevens en feitelijk ook het bedrijfsbrandweerrapport zijn beheerde documenten die deels in het VR zijn opgenomen. Door de opdeling van de informatievraag wordt dubbeling in het VR voorkomen. Als de gevraagde informatie niet in het VR opgenomen is, is het noodzakelijk dat de betrokken documenten door de veiligheidsregio kunnen worden geraadpleegd ten behoeve van het opstellen van een rampbestrijdingsplan.

Het overzicht in tabel K.1 dekt de informatiebehoefte van de overheid voor het opstellen van rampbestrijdingsplannen.

Tabel K.1 — Informatiebehoefte van de veiligheidsregio voor het rampbestrijdingsplan

Bekijk deze tabel in een popup venster

Onderwerp

Opnemen in VR/Intern noodplan/QRA

Referentie in PGS 6 (opgenomen is paragraaf VR uit tabel 5 in hfdst. 5)

Algemene gegevens
  • Eventuele andere (gemeentelijke) adreskenmerken (bijv. havennummer of industrieterreinnummer vestiging Seveso-inrichting)

VR

1.2.1

  • Topografische kaart (1:10 000)

VR

1.2.2

  • Populatiegegevens in getroffen gebied

VR

1.3

  • Aanwezigheidsgegevens mensen op de Seveso-inrichting

VR

1.2.4

  • Locatie

VR

1.2.4

  • Aantallen per gebouw / installatie

VR

1.2.4

  • Dag- of nachtaanwezigheid

VR

1.2.4

  • Medische middelen tegen effecten stofblootstelling

Intern noodplan

  • Persoonlijke bescherming (dit zijn de PBM’s die zouden kunnen worden ingezet voor de rampenbestrijding, binnen en buiten de Seveso-inrichting)

o.a. Bedrijfsbrandweer­rapportage

  - Soorten PBM

VR of Bedrijfsbrandweer­rapportage

- Beschrijving PBM

VR of Bedrijfsbrandweer­rapportage

  - Aantal(len) PBM

VR of Bedrijfsbrandweer­rapportage

  • Specifieke bestrijdingsplannen van de Seveso-inrichting zelf

Intern noodplan

  • Toegangspoorten voor de voertuigen van hulpdiensten

Intern noodplan

- Hoe is de toegang fysiek geregeld (sleutelkluis, via meldkamer, automatisch enz.)?

Intern noodplan

- Hoe is gidsfunctie vanaf toegangspoort (routekaart, opvang bij poort enz.)?

Intern noodplan

- Kan een hulpverleningsvoertuig zich zelfstandig over het terrein verplaatsen (bijv. d.m.v. een navigatiesysteem)?

Intern noodplan

- Poortcodering (er is een unieke codering per poort aanwezig)

Intern noodplan

- Locatiebeschrijving

Intern noodplan

Wijze van exacte weergave incidentlocatie (bijv. gebouwnummering, x,y-coördinaten)

- Overzichtskaart

Intern noodplan

Overzichtskaart vermeldt C2000-dekking (optioneel na overleg tussen exploitant en veiligheidsregio) Overzichtskaart vermeld Ex-zones (optioneel na overleg tussen exploitant en veiligheidsregio. Het betreft een generieke 'vlekkenkaart' waarop de Ex-zones zijn vermeld, inclusief de voorwaarden die zijn verbonden aan het optreden in deze Ex-zones)

- Eventueel havennummer

Intern noodplan

  • Toegangsroutes (ook via andere bedrijven en terreinen van derden)

Intern noodplan

  • Alternatieve toegangspoorten

Intern noodplan

  • Informatie-uitwisselingsprotocol voor bovenwinds aanrijden

Intern noodplan

tussen exploitant en hulpverleningsdiensten

  • Installatie(voorzieningen) die voorzien zijn van noodstroom

VR

2.1.8

  • Controlekamers

VR/Intern noodplan

2.2.1

- Overzichtskaart

VR

2.2.1

- Per controlekamer

Intern noodplan

- Bestand tegen piekoverdruk t.g.v. explosies (bezwijkcriterium)

VR

- Overdrukventilatie (toxisch/brandbaar)

VR

2.2.3

- Brandwerendheid

VR

2.2.3

- Interne bereikbaarheid

Intern noodplan

  • Telefoonnummer(s)

Intern noodplan

  • Faxnummer(s)

Intern noodplan

  • Bij bedrijvenparken met meerdere Seveso-inrichtingen een overzichtstekening met de gebiedsverantwoordelijkheden van de verschillende exploitanten

VR

1.2.5

Beschrijving bedrijfsnoodorganisatie

VR/Intern noodplan

1.6

  • Functies noodorganisatie Seveso-inrichting

VR/Intern noodplan

1.6.3

  • Locatie en persoon waar tijdens het incident actuele informatie kan worden verkregen

Intern noodplan/VBS

  • Functionaris/functionarissen die informatie verstrekt/verstrekken aan overheid

Intern noodplan/VBS

- Tijdens preparatieve fase

Intern noodplan/VBS

- Tijdens meldingsfase

Intern noodplan/VBS

- Tijdens inzetfase

Intern noodplan/VBS

- Na inzetfase

Intern noodplan/VBS

  • Herkenbaarheid betrokken functionarissen

Intern noodplan/VBS

  • Bereikbaarheid betrokken functionarissen   (verbindingstechnisch)

Intern noodplan/VBS

  • Bedrijfsvertegenwoordiger CoPI//OT/GBT&RBT

Intern noodplan/VBS

Wijze van alarmering van de bedrijfsvertegenwoordiger in CoPI en optioneel voor een vertegenwoordiger voor deelname aan OT of GBT of RBT (een extra functionaris wordt op basis van onderling overleg tussen exploitant en veiligheidsregio geleverd)

  • Voorbereide locatie CoPI

Intern noodplan/VBS

- Overzichtskaart

Intern noodplan/VBS

- Telefoonnummer(s)

Intern noodplan/VBS

- Faxnummer(s)

Intern noodplan/VBS

  • Organigram noodplanorganisatie (onder operationele omstandigheden en de link naar de overheid (HOvD, OvD, bevelvoerders)

VR

1.6.3

  • Protocollen voor alarmering externe hulpdiensten vanuit de Seveso-inrichting

Intern noodplan

Bedrijfscommandopost(en)

VR

1.2.2

  • Locatie commandopost binnen de Seveso-inrichting

Intern noodplan

1.2.2

  • Communicatievoorzieningen commandopost:

Telefoonnummer(s)/faxnummer(s)/e-mailadres in het geval van een calamiteit (samenstelling na overleg tussen exploitant en veiligheidsregio)

Intern noodplan

- Overzichtskaart installaties/gebouwen

VR

1.2.2

- Functie gebouwen (bewoond)

VR

2.2

- Gebouwbenamingen

VR

2.2

  • Evacuatie/verzamelplaatsen/opstapplaatsen waterzijde

Intern noodplan

Alg

- Naam/plaatsaanduiding

Intern noodplan

- Overzichtskaart

Intern noodplan

  • Beslissingsbevoegde functionaris voor aansturing alarmering/bedrijfssirenes

Intern noodplan

  • Overzichtstekening locatie EHBO-post

VR

1.2.2

  • NAW-gegevens ARBO-dienst

Intern noodplan

Alg

  • Bereikbaarheid ARBO-dienst

Intern noodplan

Alg

Stoffen

VR

2.1.9

  • Actuele stoffenlijst

VR

2.1.9

- Locatie beschikbaarheid

VR

2.1.9

- Eventuele beheerder stoffenlijst

VR

2.1.9

QRA-informatie
  • Systeemparameters

Subselectie QRA

- Soort procesonderdeel

Subselectie QRA

- Naam/nummer

Subselectie QRA

- Volume (m3) nominale inhoud

Subselectie QRA

  • Procesparameters

Subselectie QRA

- Procestemperatuur (°C)

Subselectie QRA

- Procesdruk ([m]bar[a][g])

Subselectie QRA

- Maximale vulgraad (vaste stof/vloeistof)

Subselectie QRA

  • Kaartcoördinaten/overzichtstekening van de  grens van de Seveso-inrichting (gebruikt voor de subselectie)

VR/zie risicokaart, subselectie QRA

  • Naam programma voor effectmodellering

VR

2.4.10

Informatie per rampscenario

Rampscenario’s volgens Bijlage J.

  • Duidelijke overzichtskaart/broncoördinaten (RDM-grid)

VR

Deel 3 VR

  • Overige effectbeperkende maatregelen

VR

Deel 3 rapportage bedrijfsbrandweer en deel 2 VR

Bijlage LNatuurlijke oorzaken

L.1Wettelijke bepalingen

In de Seveso III-richtlijn bijlage II onder 4.a wordt gesteld dat een veiligheidsrapport moet bevatten:

“[een] gedetailleerde beschrijving van de scenario’s voor mogelijke zware ongevallen en de omstandigheden waarin deze zich kunnen voordoen, inclusief een samenvatting van de voorvallen die bij het op gang brengen van deze scenario’s een belangrijke rol kunnen spelen, ongeacht of de oorzaken binnen of buiten de installatie liggen, en inclusief met name:

I. operationele oorzaken;

II. externe oorzaken, bijvoorbeeld met betrekking tot domino-effecten, andere bedrijven die buiten het toepassingsgebied van deze richtlijn vallen, zones en ontwikkelingen die de bron kunnen zijn van, of het risico op of de gevolgen van een zwaar ongeval kunnen vergroten;

III. natuurlijke oorzaken, bijvoorbeeld aardbevingen of overstromingen”.

De bovenstaande bepalingen van Seveso III zijn in de Nederlandse wetgeving neergelegd in paragraaf 4.2 van het Bal. In artikel 4.14, derde lid, onder b en c, van het Bal is bepaald dat de beschrijving van externe en natuurlijke oorzaken bevat:

“b. een schatting van de kans op en de omvang van de gevolgen van een aardbeving, overstroming, of andere natuurlijke oorzaak;

c. een beschrijving van de maatregelen die zijn getroffen om de bedoelde gevolgen te beperken."

Met verwijzing naar de toelichting op artikel 4.16 in de nota van toelichting bij het Bal (Stb. 2018, 293) stelt de wetgever over artikel 4.14, derde lid, onder b en c, van het Bal: "De kans dat een externe oorzaak, waaronder begrepen een natuurlijke oorzaak, zich voordoet ligt buiten het beïnvloedingsgebied van degene die de Seveso-inrichting exploiteert. Daarbij kan worden gedacht aan natuurrampen als een overstroming of een aardbeving of aan een zwaar ongeval bij een naburige Seveso-inrichting. (…) De kans op een overstroming of een aardbeving kan worden geschat op basis van gegevens van de overheid. (…) De kans dat (…) een aardbeving of een overstroming gevolgen heeft, is voor degene die de Seveso-inrichting exploiteert een gegeven en kan niet worden beïnvloed door het treffen van maatregelen. Voor externe of natuurlijke oorzaken, waarvan de kans op vóórkomen niet te beïnvloeden is, ligt de focus meer op de analyse van de gevolgen die een externe oorzaak heeft binnen de Seveso-inrichting en in hoeverre die gevolgen kunnen worden beperkt. Deze kwalitatieve of semi-kwantitatieve analyse resulteert in een opsomming van de te nemen effectbeperkende maatregelen met een onderbouwing van de redenen voor het treffen van deze maatregelen en schattingen van kans en omvang van de effecten".

L.2Kaderstelling

Vanuit het wettelijk kader blijkt dat er een analyse uitgevoerd moet worden voor de risico’s door natuurlijke oorzaken. Risico’s ten gevolge van overstroming of aardbeving worden expliciet genoemd, maar er zijn meer natuurlijke oorzaken. Vanwege de klimaatveranderingen worden meer extreme weersomstandigheden verwacht: langdurige periodes van hitte of droogte (maar ook koude periodes zijn mogelijk), extreme neerslag van regen, hagel of sneeuw of plotselinge stormen met zware windstoten. Ook deze natuurlijke oorzaken zijn voorbeelden. Er kunnen nog andere oorzaken zijn. Het is aan de bedrijven te bepalen welke oorzaken realistisch zijn in hun specifieke situatie.

Een uitgebreide beschrijving van de wijze waarop installatiescenario’s moeten worden opgesteld is opgenomen in Bijlage G en Bijlage H. Het beschreven format voor de uitwerking van installatiescenario’s is echter minder geschikt voor de uitwerking van scenario’s waarbij één oorzaak kan resulteren in meerdere effecten op meerdere installaties in een Seveso-inrichting. In die zin verschillen natuurlijke oorzaken dan enigszins van installatiescenario’s. Voor de uitwerking van natuurlijke oorzaken moeten alle installaties en gebouwen worden beschouwd.

Daarbij is er geen relatie aanwezig tussen MRA/QRA en risico’s door natuurlijke oorzaken. De bestaande rekenmethodieken die gebruikt worden voor de QRA en de MRA modellering, zijn gericht op de gevolgen van het falen van een installatie. Het beschouwt een risico per bedrijf. Natuurlijke oorzaken kunnen een omvangrijker gebied (meerdere bedrijven) treffen en is een extern gevolg. Berekeningen van dergelijke risico’s met de MRA- of de QRA-methode is (nog) niet mogelijk.

Natuurlijke oorzaken kunnen leiden tot een maatschappelijk zeer ontwrichtende gebeurtenis, waarbij tientallen tot honderden slachtoffers kunnen vallen en miljarden aan schade op kan treden. Hoewel het afdwingen van grote investeringen door de exploitant niet voor de hand ligt, wordt van de exploitant wel verwacht dat hij bewust is van de mogelijke gevaren van natuurlijke oorzaken en heeft de exploitant mogelijke (nood)maatregelen geïdentificeerd om de kans op het vrijkomen van grote hoeveelheden gevaarlijke stoffen te beperken. Daarbij is rekening gehouden met de veelal korte waarschuwingstijd en de onzekerheid in de verwachte gevolgen en de verwachte kans dat de natuurlijke gebeurtenis daadwerkelijk optreedt.

Het Bal verplicht exploitanten om een kwalitatieve analyse van de risico’s door natuurlijke oorzaken te leveren en om maatregelen te treffen. Een maatregelniveau is niet gegeven.

Het gaat vooral om het verkrijgen van inzicht in de gevolgen en in het onderzoeken van het handelingsperspectief. Voor de natuurlijke gebeurtenissen met de grotere effecten, maar met lagere kansen, is het handelingsperspectief voor de bedrijven erg klein. Daar staat tegenover dat bij gebeurtenissen met een relatief grote kans met kleinere gevolgen, bedrijven eerder mogelijkheden en belangen hebben om tot maatregelen over te gaan.

L.3Aanpak analyse van risico’s door natuurlijke oorzaken

De analyse van de risico’s door natuurlijke oorzaken bestaat per oorzaak uit enkele stappen:

  1. Stel vast of bij of op de Seveso-locatie sprake kan zijn van de specifieke natuurlijke oorzaak.
  2. Zo nee, dan is deze oorzaak niet van toepassing. Zo ja, onderzoek wat de mogelijke effecten van een dergelijke oorzaak kunnen zijn (zowel directe als indirecte effecten of vervolgeffecten).
  3. Voer op basis van de informatie uit stap 1 en 2 een kwalitatieve impactanalyse uit.
  4. Beschrijf mogelijke maatregelen (preventief en/of repressief) ter beperking van de mogelijke gevolgen.

Voor de oorzaken overstromingen (inclusief de overstromingen ten gevolge van piekbuien) en aardbevingen is dit in Bijlage M en Bijlage N verder uitgewerkt.

Bijlage MOverstromingsrisico’s

De analyse voor overstromingsrisico’s bestaat uit basisinformatie, een beschrijving van alarmering van de bedrijven, een identificatie van mogelijke gevolgen van de overstroming en de mogelijk te treffen maatregelen.

M.1Basisinformatie overstromingen

De basisinformatie overstromingen omvat de volgende onderwerpen:

  • bronbeschrijving en versienummer, waarop de exploitant zijn basisinformatie heeft gebaseerd;
  • beschrijving van de methode op welke wijze de exploitant de gevaren, ten gevolge van overstromingsrisico’s, voor de installaties systematisch heeft geïdentificeerd;
  • beschrijving van het gebied (beschermd/onbeschermd);
  • beschrijving van de dreigingsbeelden (kust, overgangsgebied, rivierengebied);
  • kansbepaling en maximale waterhoogtes bij overstromingen. Via het waterrisicoprofiel kan inzicht worden verkregen in de kansen op een overstroming en de waterhoogtes;
  • beschrijving van de bedreigde installatie(onderdelen), hun locaties en mogelijke gevolgen daarvan.

Deze onderwerpen worden hieronder nader uitgewerkt.

Sinds de vorige PGS 6-editie van 2016 zijn er andere informatiebronnen beschikbaar gekomen waar informatie te vinden is over kansen, waterhoogtes en dreigingsbeelden. Door het Ministerie van Infrastructuur en Waterstaat, beheerd door Watermanagementcentrum Nederland (WMCN), is deze informatie openbaar beschikbaar gesteld via de Klimaateffectatlas (https://www.klimaateffectatlas.nl, kaartverhalen overstromingen). Het ligt voor de hand om deze informatie te gebruiken voor de analyse op overstromingsrisico’s. Het is echter niet wettelijk vastgelegd dat de exploitant van deze informatie gebruik moet maken. Andere tools zijn toegestaan, zolang deze voldoende valide zijn. Voor de analyse op overstromingsrisico’s is het van belang te vermelden van welke bron en versie gebruikgemaakt is, zodat verificatie mogelijk is. Daarnaast moet beschreven zijn welke systematische methode gebruikt is, waarop de gevaren van overstromingsrisico’s zijn geïdentificeerd voor installaties en hoe de risicobeoordeling is uitgevoerd.

Grote delen van Nederland zijn overstromingsgevoelig. Desondanks is Nederland één van de best beveiligde deltagebieden van de wereld. Echter, wanneer de kansen op zware ongevallen binnen de industrie vergeleken worden met de kansen getroffen te worden door een overstroming, zijn de kansen op een overstroming vele malen groter: 1:100 voor regionale systemen tot 1:1.000 of 1:10.000 per jaar voor de primaire waterkeringen. In het kader van het Deltaprogramma wordt door het Rijk op gestructureerde wijze gewerkt aan het verhogen van de waterveiligheid (en dus aan het verminderen van de kans op overstromingen). In het kader van dit plan zijn voor heel Nederland waterveiligheidsnormen voor waterkeringen vastgesteld, waar in 2050 aan voldaan moet zijn. Daarbij is rekening gehouden met de stijging van de waterhoogtes als gevolg van de klimaatverandering.

Beschermde en onbeschermde gebieden

Gebieden met een bepaalde kans op bedreiging van een overstroming zijn beschermd door waterkeringen. Waar land niet beschermd wordt door waterkeringen (de zogenaamde buitendijkse gebieden), is geen norm van toepassing. De Rijksoverheid is voor die gebieden niet verantwoordelijk om deze gebieden te beschermen tegen het opkomende water. De overheid draagt wel zorg voor het tijdig waarschuwen bij dreigend hoogwater. Ook voor Seveso-bedrijven in buitendijkse gebieden kan een waterrisicoprofiel worden gegenereerd. Echter, ook voor inrichtingen die hoog gelegen zijn en onder de definitie 'niet overstroombaar' vallen, kan het zijn dat de exploitant toch te maken krijgt met een 'overstroming' als gevolg van zeer heftige neerslag (piekbuien) of als gevolg van secundaire effecten. Een analyse is ook voor deze bedrijven van belang. Een overstroombaar gebied is een gebied dat onder normale omstandigheden droog is en waar in geval van overstroming 2 cm water of meer staat. Gebieden met kans op overstromen van 1/10.000 per jaar of minder worden als niet overstroombaar gezien. De Maasvlakte en industrieterrein (haven) Moerdijk zijn voorbeelden van (onbeschermde) buitendijkse gebieden.

Dreigingsbeeld

Voor de analyse is het van belang te weten welke dreigingsbeelden de specifieke locatie bedreigen. Welk dreigingsbeeld voor een locatie het meest relevant is, wordt bepaald door de geografische ligging. Voor hogedrempelinrichtingen worden in het kader van het beschouwen van overstromingsrisico’s de navolgende drie dreigingsbeelden als relevant gezien (zie Afbeelding 4):

  • dreiging door hoogwater van zee (kust);
  • dreiging door hoogwaterafvoer via de rivier (rivierengebied);
  • een combinatie van hoogwater van zee en hoogwaterafvoer via de rivier (overgangsgebied).

Afbeelding 4Dreigingsbeelden

De omstandigheden die aan de orde zijn bij de verschillende dreigingsbeelden kunnen zeer van elkaar verschillen. Deze omstandigheden kunnen mede bepalend zijn voor mogelijke maatregelen om de nadelige effecten van een overstroming te voorkomen of zoveel mogelijk te beperken.

Zo geldt dat bij het dreigingsbeeld 'hoogwater van zee' er sprake is van een noord-noordwesterstorm met een windkracht van meer dan 10, in combinatie met springtij dat zorgt voor opstuwing van zeewater. Het betreft een depressie met winden van orkaankracht, die over de Noordzee trekken en ten minste anderhalve dag aanhouden. Hierdoor ontstaan grote windsnelheden aan de Nederlandse kust, die hoge waterstanden veroorzaken. Voorafgaande aan de overstromingen moet er al enkele dagen rekening worden gehouden met stormomstandigheden en een beperkt handelingsperspectief. Dergelijke situaties laten zich vaak niet veel langer dan twee à drie dagen van tevoren voorspellen.

Bij verhoogde waterafvoer via de rivieren hoeft geen sprake te zijn van stormachtig weer en kunnen de te verwachten hoogwaterstanden vaak langer van tevoren worden voorspeld. Een overstroming ontstaat hier als het zeer lang en intensief geregend heeft in het stroomgebied van de Rijn en/of de Maas en er extreem veel water door de Rijn en/of de Maas stroomt. Het overstroomde water zoekt zich over land een weg naar de Waal en de IJssel en vormt daar een extra belasting op de dijken. Wanneer er in Duitsland eerder een kering bezwijkt, zal de druk op de Nederlandse waterwegen afnemen.

Voor het overgangsgebied geldt dat de overstromingen ontstaan door de combinatie van een extreem hoge afvoer op de rivieren de Rijn en de Maas en een zeer zware storm vanuit zee, waardoor de afvoer van water door de rivieren moeizaam verloopt.

Waterrisicoprofielen

Het is goed te vermelden dat de daadwerkelijke omvang van de effecten zich lastig laten voorspellen en dus een grote onzekerheid in zich heeft. Op de Klimaateffectatlas (https://www.klimaateffectatlas.nl) onder kaartverhalen-overstromingen zijn waterrisicoprofielen locatiespecifiek te downloaden. Het profiel laat zien wat de kans is op overstromingen als gevolg van extreme neerslag, hoogwater en dijkdoorbraken. Het waterrisicoprofiel sluit aan op het kaartverhaal overstroming en geeft gedetailleerd inzicht in de overstromingskenmerken van een specifieke locatie. Op de website is een uitgebreide toelichting gegeven over het gebruik van waterrisicoprofielen en het gebruik van de waterrisicodiagram. Hier is veel informatie te vinden die nodig is voor het uitwerken van de analyse van de overstromingsrisico’s.

Het is aan de exploitant om een methode te gebruiken waarin hij kan aantonen dat hij systematisch de gevolgen van een overstroming op zijn inrichting heeft geïdentificeerd. In onderstaand schema (Afbeelding 5) is aangegeven welke stappen te onderscheiden zijn in het opstellen van de analyse, zoals die verwacht wordt bij het opstellen van het VR.

Afbeelding 5Schema analyse overstromingsrisico's

In het waterrisicoprofiel is te zien wat de kans is op de overstromingsdieptes die daar kunnen optreden. Het profiel laat deze kansen zien voor de huidige situatie en voor de situatie in 2050. Voor 2050 houdt het rekening met de verdere klimaatverandering en de versterkingen van primaire waterkeringen. In de grafiek (Afbeelding 6) hieronder is zichtbaar dat de kans op overstromingen in 2050 kleiner is dan die van de huidige situatie. Dit, als gevolg van de waterkeringen die in 2050 versterkt zullen zijn. In het profiel zijn alle overstromingsscenario's uit het Landelijk Informatiesysteem Water en Overstromingen (LIWO) verwerkt.

Afbeelding 6Waterrisicodiagram

Het waterrisicodiagram is een hulpmiddel om af te wegen of de risico’s op overstromingen acceptabel zijn. Voor 2023 wordt in opdracht van de 6-Brzo-omgevingsdiensten een methode ontwikkeld om te onderzoeken of met de risicomatrix van het bedrijf de risico’s op overstromingen beoordeeld kunnen worden. Het resultaat hiervan wordt pas begin 2024 verwacht en zal worden opgenomen op de Brzo+-site.

Bedreigde installaties

De maximale waterdiepte behorende bij het meest extreme scenario, is vaak niet het meest relevante scenario voor de bedrijven. De kans van optreden is laag en het ontbreekt vaak aan handelingsperspectief. Andere vaker voorkomende overstromingen (met kleinere waterdieptes) zijn mogelijk veel relevanter om (nood)maatregelen tegen te treffen. Neem hiertoe de toelichting bij 'Mijn WaterRisicoProfiel' over in het veiligheidsrapport.

Doordat er inzicht ontstaat in de kans van optreden van een bepaald scenario met een bepaalde waterhoogte, kan door het bedrijf de gevolgen op installaties en daarmee de effecten in kaart worden gebracht. Deze kansen en effecten kunnen beoordeeld worden met de risicomatrix van het bedrijf of een specifiek voor dit doel opgestelde waterrisicodiagram. Door gebruik te maken van een risicobeoordeling, is het mogelijk inzicht te geven of het treffen van (nood)maatregelen nodig is.

In een tabel kan overzichtelijk verkregen informatie worden verzameld en gepresenteerd.

Voorbeeldtabel 1: overzicht bedreigingen, kansen, waterhoogtes en tijdsduur

Installatie

Locatie

Type bedreiging

Kans

Waterhoogtes

Tijdsduur tot overstroming

Voorbeeldtabel 2: overzicht gevolgen en maatregelen per installatie

Installatie

Direct effect

Indirect effect

Maatregel

Effect maatregel

M.2Gealarmeerd raken

Ten aanzien van het gealarmeerd raken zijn de volgende punten van belang:

  • informatie over waarschuwingstijden, verwachte aankomsttijden van het water en de te verwachten duur van de overstroming;
  • beschrijving of er sprake is van een regionale of bovenregionale impact;
  • beschrijving van de wijze waarop de exploitant wordt geïnformeerd en de wijze waarop deze zijn medewerkers informeert.

Deze punten worden hieronder nader uitgewerkt.

Het Watermanagementcentrum Nederland van Rijkswaterstaat kan enige tijd voorafgaand aan hoogwater de hoogte van het waterpeil voorspellen. Zij stelt, op basis van de verwachtingen van het KNMI, een waterbeeld op dat bij verwacht hoogwater aan waterschappen en veiligheidsregio’s wordt afgegeven.

Bij overstroming door hoge waterafvoer van bovenstrooms (bedreiging vanuit rivieren) kan de voorspelling over het algemeen langer van tevoren worden gedaan. Ook dijkdoorbraken vormen een reëel overstromingsscenario. Een dijkdoorbraak laat zich minder goed of niet voorspellen. Om de kostbare tijd tussen melding van overstromingsgevaar en overstroming goed te benutten is het, met betrekking tot het vaststellen van preventieve en repressieve maatregelen, zinvol om onderscheid te maken tussen de tijd van alarmeren (enige dagen van tevoren) voor naderend hoogwater en de aankomsttijd van het eerste water na een eventuele dijkdoorbraak (enkele uren). In de tijd tussen alarmeren en de dijkdoorbraak zit het handelingsperspectief van het bedrijf.

Via de Klimaateffectatlas kan worden doorgeklikt naar de website van het Landelijk Informatiesysteem Water en Overstromingen (LIWO-database). Daar is de volgende informatie te achterhalen die van belang is voor:

  • waarschuwingstijden voor dreigend hoogwater;
  • te verwachten aankomsttijden van het water;
  • de te verwachten duur van de overstroming;
  • relevante omstandigheden waaronder de dreigingsbeelden zijn opgesteld.

Afbeelding 7Informatie waarschuwingsduur, aankomsttijd water en overstromingsduur

Van links naar rechts: waarschuwingsduur, aankomsttijd water en overstromingsduur

De kaarten voor waarschuwingstijd, aankomsttijd water en de overstromingsduur zijn te vinden op:

De exploitant moet zich bewust zijn dat de tijd om maatregelen te treffen korter is naarmate hij langer wacht met het daadwerkelijk treffen van de maatregelen, nadat de veiligheidsregio heeft gewaarschuwd voor dreigend hoogwater. Waarschuwingen garanderen niet dat er daadwerkelijk sprake zal zijn van een overstroming. Het kan dus zijn dat, wanneer direct maatregelen getroffen worden na een waarschuwing, deze uiteindelijk niet nodig blijken te zijn. Desalniettemin is het aan te bevelen niet af te wachten, omdat potentiële gevolgen groot kunnen zijn.

Regionale of bovenregionale impact

Bij een dreiging vanuit een primair systeem is er altijd sprake van een bovenregionale impact. Er kunnen dan veel meer gebieden tegelijkertijd worden bedreigd, waarbij het steeds om grootschalige overstromingsdreigingen gaat.

Een overstromingsdreiging vanuit het regionaal systeem is altijd regionaal en (veel) kleinschalig(er). Dit betreft vooral de systemen langs kanalen en kleinere rivieren.

De informatie is gewenst om inzicht te krijgen of 'externe hulpverlening' voldoende voor handen is. Bij een lokale overstroming zal hulpverlening waarschijnlijk voldoende beschikbaar zijn. Bij een bovenregionale overstroming is het maar de vraag of de exploitant kan rekenen op de hulpverlening.

Er kan een koppeling gemaakt worden met kleine effecten (beperkt tot de inrichting), middelmatige effecten (beperkt tot de directe omgeving van de inrichting) of grote effecten (met voornamelijk milieugevolgen voor naburige stad, dorp, woongebieden, natuurgebieden). Ook kan onderscheid gemaakt worden in omkeerbare en onomkeerbare gevolgen voor het milieu.

Wijze van informatievoorziening

Er moet in het VR beschreven worden op welke wijze de exploitant wordt geïnformeerd over een dreigende overstroming, de wijze waarop het informeren van de exploitant is vastgelegd binnen de organisatie en op welke wijze de exploitant zijn medewerkers informeert. Bij een overstroming veroorzaakt door hoge waterafvoer van bovenstrooms (rivieren), kan over het algemeen de verwachting langer van tevoren worden afgegeven. Een kritisch hoogwatersituatie met eventuele dijkdoorbraak laat zich minder goed of niet voorspellen. Om de kostbare tijd na de waarschuwing goed te benutten, is het van belang dat exploitanten goed zijn voorbereid en dat de mogelijke preventieve en repressieve maatregelen van tevoren zijn getroffen (opstellen procedures e.d.) en of bekend is wie wat moet doen om de op basis van de geïdentificeerde gevaren de vastgestelde maatregelen te treffen. Dit zijn acties die vooraf doordacht zijn, zijn vastgelegd en zijn geoefend. Bij een dijkdoorbraak kan sprake zijn van enkele uren (zie kaart aankomsttijd), waarbij het maar de vraag is of in alle chaos inclusief mogelijke uitval van elektriciteit, en daarmee ICT, de mensen/bedrijven in het bedreigde gebied kunnen worden bereikt. De exploitant dient te beschrijven op welke wijze zij geïnformeerd worden over naderende hoogwaterstanden. Deze informatie kan worden verwerkt in noodplannen en -procedures.

M.3Mogelijke gevolgen van een overstroming

Voor wat betreft de gevolgen van een overstroming zijn de volgende punten van belang:

  • beschrijving van de directe effecten van een overstroming; wat is de impact van gevaarlijke stoffen, die een significante bijdrage leveren aan de gevolgen op het milieu en op personen;
  • beschrijving van de secundaire effecten van een overstroming, zoals uitval stroom, utilities, enz.

Deze punten worden hieronder uitgewerkt.

Indien bekend is wat de te verwachten waterdiepte op een locatie zal zijn, kan worden nagegaan wat de mogelijke effecten van een overstroming zijn op installaties, gebouwen, utiliteiten en infrastructuur. Hierbij moet niet alleen worden gedacht aan directe effecten, maar ook aan indirecte effecten. Zelfs wanneer een locatie niet wordt overstroomd, kan er sprake zijn van uitval van openbare nutsvoorzieningen of uitval van utiliteiten die van naburige bedrijven worden betrokken.

Direct effect van overstroming

Een overstroming kan, afhankelijk van de te verwachten waterstand, effect hebben op een risicovolle installatie. Een installatie met een gevaarlijke stof die is gesitueerd op een locatie die onder water komt te staan, kan falen als gevolg van (niet limitatief):

  • stroomuitval door kortsluiting (buiten werking raken van besturingssystemen (verlies (deel)controlekamer, noodsystemen, voorzieningen zoals noodaggregaten, blussystemen, transformatoren, pompen);
  • uitval van utiliteiten (uitval van koelvoorzieningen, stroom, inertiseringssystemen, riolering en afvalwaterzuiveringsinstallaties);
  • fysieke schade aan de installatie (beschadiging van installatieonderdelen en leidingen door aanspoelen van puin/voorwerpen (bijvoorbeeld vaten), opdrijven van tanks en leidingen, wegspoelen van delen van tankdijken en volstromen van laaggelegen voorzieningen);
  • overstromingen van bijvoorbeeld opslagloodsen met gevaarlijke stoffen (scheuren zakgoed, opdrijven van drums en IBC’s, wegdrijven containers).
Secundair effect van overstroming

Wanneer een installatie niet direct door de overstroming wordt getroffen, bestaat een kans dat door de hoge waterstand de inrichting wordt ingesloten en/of afgesloten van:

  • externe/publieke utiliteiten (stroom- en gaslevering);
  • grondstoftoevoer;
  • afvoer van afvalwater;
  • netwerk voor vaste/mobiele telefonie;
  • hulpdiensten;
  • (bereikbaarheid van) personeel/personele bezetting*.

* Wees alert dat bij kustdreiging, ca. 24 h voor het hoogtepunt van de extreem zware storm, niet meer verantwoord is om iemand naar buiten te sturen. Daar moet rekening mee worden gehouden bij het vaststellen van het beleid en de keuze van maatregelen

Bij het identificeren van mogelijke effecten kan uiteraard gebruik worden gemaakt van reeds opgestelde installatiescenario’s. Immers, uitwerking moet inzicht verschaffen in het wel of niet falen van installaties door (directe of indirecte) overstroming, waarbij gevaarlijke stoffen kunnen vrijkomen die in andere installatiescenario’s al uitgewerkt (kunnen) zijn. Er moet aangegeven worden welke gevaarlijke stoffen vrij kunnen komen, wat de effecten zijn op de omgeving en hoe groot deze effecten mogelijk kunnen zijn. Tevens moet aangegeven worden wat de specifieke gevaren zijn voor de medewerkers die betrokken zijn bij het treffen van maatregelen.

Het gaat daarbij om de impact van gevaarlijke stoffen, die een significante bijdrage kunnen leveren aan de gevolgen op het milieu en op personen (in- en externen). Voor milieu kan gedacht worden aan het vrijkomen van gevaarlijke stoffen met drijflaag, stoffen die oplossen in water en (zeer) aquatoxische stoffen of grote hoeveelheden stoffen die reageren met water met escalerende gevolgen.

Welke effecten in kwalitatieve zin de te verwachten waterstand zal hebben op installaties, gebouwen, utiliteiten en infrastructuur van een hogedrempelinrichting laat zich lastig voorspellen. In vrijwel alle gevallen raakt een overstroming niet alleen de inrichting zelf, maar de gehele omgeving waarin een inrichting zich bevindt. Er zal dan ook doorgaans sprake zijn van een rampscenario. In dergelijke situaties treden rampbestrijdingsplannen in werking, waarbij tevens sprake kan zijn van evacuatie van de burgerbevolking en waarbij vanuit de overheid sturing wordt gegeven aan het bestrijden van de rampsituatie.

Effecten kunnen dan hooguit als: klein (beperkt tot de inrichting zelf), middelmatig (beperkt tot de directe omgeving van de inrichting) of groot (met voornamelijk milieugevolgen voor naburige stad, dorp, woongebieden, natuurgebieden) worden gekarakteriseerd. Natuurlijk kan wel een schatting worden gemaakt van de hoeveelheden gevaarlijke stoffen die kunnen vrijkomen wanneer insluitsystemen falen.

M.4Mogelijke maatregelen om eventuele gevolgen te beperken

Bij het beoordelen van mogelijke maatregelen om de gevolgen te beperken zijn de volgende punten van belang:

  • beschrijving van de directe gevolgen van de overstroming op installaties (primaire effecten);
  • inzicht in mogelijke maatregelen en welke bijdrage deze maatregelen hebben op de beschreven effecten.

Van hogedrempelinrichtingen wordt verwacht dat zij de geïdentificeerde en beoordeelde gevaren en de in dit verband verzamelde informatie, vertalen naar maatregelen die de gevolgen van een overstroming kunnen voorkomen of zoveel mogelijk kunnen beperken.

Maatregelen kunnen zo mogelijk worden onderverdeeld in maatregelen voor aanvang van het incident (preventief) en maatregelen nadat het incident zich heeft voorgedaan (repressief). Ook kan het onderscheid worden gemaakt in organisatorische en technische maatregelen.

Het aantal repressieve maatregelen zal beperkt zijn aangezien er sprake is van een rampsituatie. Ook kan er sprake zijn van extreme weersomstandigheden die het toepassen van repressieve maatregelen beperken of onmogelijk maken. Bedrijven moeten er rekening mee houden dat de locatie mogelijk moeilijker bereikbaar zal zijn, doordat toegangswegen eveneens overstroomd kunnen zijn. Dit kan ook gevolgen hebben voor de personele bezetting van het bedrijf. Kan deze in voldoende mate worden bemenst in een noodsituatie? Kan worden beschikt over alle benodigde disciplines? En hoe lang kunnen zij de locatie bemannen (voedsel, prioriteit geven aan eigen familie, enz.)?

Ook mag niet zonder meer ervan uit worden gegaan dat een volwaardig beroep kan worden gedaan op de hulpdiensten, zoals de veiligheidsregio. Daarnaast geldt dat bedrijven rekening moeten houden met de duur van een overstroming. In onbeschermde gebieden zal het water na een overstroming relatief snel weer zijn weggezakt (binnen een à twee dagen). In beschermde gebieden kan de duur van de overstroming langere tijd aanhouden.

Nadruk moet dan ook worden gelegd op maatregelen die vooraf kunnen worden getroffen. Hierbij valt te denken aan:

  • het vastzetten en verwijderen van objecten die kunnen gaan drijven;
  • het verzwaren van objecten die kunnen gaan opdrijven;
  • het 'ballasten' (indien mogelijk volzetten) van tanks of juist het legen daarvan;
  • het op voldoende hoogte wegzetten van verpakte gevaarlijke stoffen;
  • het veiligstellen, tot zelfs het uit bedrijf nemen, van installaties.

Van de maatregelen moet een indicatie worden gegeven van de tijd die het kost om een maatregel voor te bereiden en uit te voeren. Een beschrijving van de tijdsperiode waarin een maatregel van kracht of werkzaam is, waarbij er rekening mee wordt gehouden dat gedurende langere tijd de inrichting niet kan worden voorzien van brandstoffen, hulp- en grondstoffen en utilities, moet worden gegeven.

Een belangrijke factor is timing. In het geval goede protocollen aanwezig zijn en oefeningen zijn uitgevoerd ten aanzien van overstromingen, is een bedrijf beter voorbereid op een overstroming. Met de protocollen moet duidelijk zijn wie welke beslissing op welk moment neemt. Het bedrijf blijft verantwoordelijk voor de situatie en de maatregelen die getroffen worden voor en tegen het hoge water. Hierover moet de exploitant duidelijk beleid hebben vastgelegd.

M.5Tot slot

Als onderdeel van het Deltaprogramma lopen nog tal van deelprogramma’s. In dit verband kunnen de diverse dijkverzwaringsprogramma’s worden genoemd, projecten als Ruimte voor de rivier, maar ook regionale uitvoeringsprogramma’s zoals in de regio Rijnmond-Drechtsteden. Deze programma’s vragen in de komende jaren nog om verschillende beleidsmatige afwegingen en besluitvorming. Ook de rampenbestrijding moet in het licht van het Deltaprogramma in de veiligheidsregio’s worden geëvalueerd en worden geactualiseerd.

De diepgang van de analyse naar de gevaren van overstromingen wordt beoordeeld door de bevoegde gezagen. Door het ontbreken van een eenduidig landelijk beleidskader zal deze beoordeling zich richten op de wijze en volledigheid waarop de analyse is uitgevoerd en op de onderkende effectbeperkende maatregelen, met een onderbouwing voor het treffen van deze maatregelen. Dit is vooral zo omdat een deel van de barrières die een overstroming moeten voorkomen niet door de inrichting maar door de overheid worden ontworpen, gerealiseerd en onderhouden. Zoals gemeld, zullen vele waterkeringen in de komende jaren nog naar een hoger veiligheidsniveau worden gebracht.

Aanverwante documenten opgesteld voor Brzo+

In opdracht van de 6 Brzo-omgevingsdiensten zijn in samenspraak met Brzo+ de volgende aanverwante documenten ontwikkeld:

  • checklist overstromingsrisico’s, die gebruikt kan worden voor de beoordeling van de VR-rapportage deel 3.5;
  • Klimaatverandering en Brzo bedrijven, dreigingen en mogelijke maatregelen voor Brzo bedrijven ten gevolge van de klimaatverandering, H. Pijnenburg (Econos), P. Uijt de Haag en L. Pompe (RIVM) en D. Riedstra (RWS), 21-12-2020. Hierin zijn gevolgen en mogelijke maatregelen beschreven van gehouden werksessies. Dit document kan dienst doen als inspiratiebron;
  • informatieblad droogte en gevolgen op koelsystemen, versie 1.1 maart 2021;
  • informatieblad piekbuien en extern drijvend daktanks, versie 1.0 maart 2022.

Bijlage NAardbevingsscenario’s

N.1Algemeen

In Nederland komen met enige regelmaat trillingen en aardbevingen voor. Sommige aardbevingen kunnen duidelijk worden waargenomen, andere zijn alleen met speciale meetapparatuur (seismische apparatuur) te detecteren. Aardbevingen worden in Nederland geregistreerd en geanalyseerd door het KNMI (https://www.knmi.nl/nederland-nu/seismologie/aardbevingen).

Grofweg worden twee typen aardbevingen onderscheiden:

  • tektonische aardbevingen;
  • geïnduceerde aardbevingen.

Tektonische aardbevingen, ook wel natuurlijke aardbevingen genoemd, ontstaan door spanningen in de korst van de aarde. Deze spanningen worden veroorzaakt door verschillen in temperatuur en druk. De korst van de aarde kan ondergronds gaan verschuiven en/of scheuren, wat schokken oplevert. Hierdoor ontstaan weer trillingen die zich vaak met grote snelheid kunnen voortplanten. Wanneer de trillingen aan het aardoppervlak komen, veroorzaken ze zogenoemde grondversnellingen. De trillingen, resulterend in (piek)grondversnellingen, kunnen schade aan gebouwen en installaties veroorzaken.

Geïnduceerde aardbevingen zijn aardbevingen die ontstaan ten gevolge van menselijke activiteiten zoals het winnen en opslag in de diepe ondergrond van aardgas, olie, zout en winning van aardwarmte (geothermie). Door het onttrekken en inbrengen van stoffen uit poreuze steenlagen in de aardkorst kunnen deze steenlagen inzakken en uitzetten. Dit kan dan weer in schokken en trillingen resulteren, en ook bij een onstabiele laag met een fout in het gesteente een verschuiving triggeren.

Tektonische en geïnduceerde aardbevingen hebben ieder hun specifieke kenmerken die sterk van elkaar kunnen verschillen. Tektonische aardbevingen komen vooral voor in het zuiden van Nederland (Limburg), geïnduceerde aardbevingen vooral in het noorden van Nederland (Groningen/Noord-Drenthe). Tektonische aardbevingen vinden veelal in diepere lagen plaats (bijv. 10 km onder het aardoppervlak) dan geïnduceerde aardbevingen (veelal 2 km tot 3 km onder het aardoppervlak).

Het hypocentrum van een tektonische aardbeving is de locatie onder de aardkorst tussen twee of meer tektonische platen, waar een aardbeving ontstaat. Dit zwaartepunt van de energiedichtheid wordt doorgaans gevormd door een breuk die onder invloed van platentektoniek ge(re)activeerd raakt. Het hypocentrum wordt ook wel haard genoemd. Onder epicentrum verstaat men het punt op het aardoppervlak loodrecht boven het hypocentrum (ondergronds) van een aardbeving. Aangezien het epicentrum het punt op het aardoppervlak is dat het dichtst bij de haard is, is dit ook het punt waar de aardbevingsgolven het sterkst worden gevoeld. Vaak vinden rond het epicentrum de meeste verwoestingen plaats.

De kracht van een aardbeving (magnitude) wordt vaak uitgedrukt aan de hand van de schaal van Richter, maar de intensiteitsschaal van Mercalli wordt ook gebruikt. Op deze schaal wordt de intensiteit van de optredende trillingen weergegeven. Deze trillingen worden door (piek)grondversnellingen (afgekort als PGA, peak ground accelaration, met als dimensie g). doorgegeven aan de bovengrondse constructies. De grondversnelling waarmee de trilling wordt doorgegeven, is mede afhankelijk van de grondsoort aan het aardoppervlak. De trillingen en snelheden ervan (PGA) zijn de directe oorzaak van schade. De intensiteit is een aanduiding voor wat er op een bepaalde plaats wordt waargenomen van een aardbeving, dus wat de effecten zijn op bijvoorbeeld mensen, voorwerpen, gebouwen en het landschap.

Over het algemeen geldt: hoe groter de piekgrondversnelling, des te groter de kans op schade aan gebouwen en installaties. Hoe dichter bij het aardoppervlak de aardbeving, des te meer voelbaar aan de oppervlakte.

N.2Kaderstelling

Over de risico’s van aardbevingen bestaan op landelijk niveau geen vastgestelde beleidskaders. Evenmin bestaan voor de industrie vastgestelde beoordelingskaders. Wel is in Groningen met facilitering van de Nationaal Coördinator Groningen (NCG) een toetsingskader gereed om het aardbevingsrisico bij de industrie te beoordelen.

PGS 6 is niet bedoeld om beleid te ontwikkelen dat als beoordelingskader voor aardbevingen kan dienen dat door hogedrempelinrichtingen kan worden gebruikt voor de uitwerking van de risico’s van aardbevingen in veiligheidsrapporten. Ook de handreikingen van Deltares (Handreiking Aardbevingsbestendigheid Industrie Deel 1: procesbeschrijving uitgebreide beoordeling Fase 1, Fase 2 en Fase 3, 7 juli 2022) en TNO (Handreiking Fase 1 voor het uitvoeren van studies naar het effect van aardbevingen voor bedrijven in de industriegebieden in Groningen, versie 7, 2018) zijn niet primair voor dat doel opgesteld, dat wil zeggen de uitwerking van het aspect aardbevingen in veiligheidsrapporten, maar bieden wel veel bruikbare informatie hiervoor.

Het Bal verplicht exploitanten om een kwalitatieve analyse van het aardbevingsrisico te leveren en om maatregelen te treffen. Een maatregelniveau is niet gegeven. Dat is vergelijkbaar met het overstromingsrisico, waar ook geen maatregelniveau voorhanden is voor de industrie.

N.3Aanpak uitwerken aardbevingsrisico’s

In analogie met de uitwerking van overstromingsscenario’s wordt ook hier een stapsgewijze uitwerking voorgesteld. Voor een deugdelijke beoordeling van aardbevingsrisico’s worden grofweg de volgende stappen onderscheiden:

  1. Stel vast of er op de Seveso-locatie kans is op aardbevingen.
  2. Indien er kans is op aardbevingen, onderzoek wat de 'zwaarte' van een mogelijke aardbeving is en wat de karakteristieken van dergelijke bevingen zijn.
  3. Voer een kwalitatieve impactanalyse uit, waarbij de voorgestelde wijze van uitvoering van deze analyse afhankelijk is van de te verwachten impact of grondversnellingen op de desbetreffende Seveso-locatie.
  4. Beschrijf mogelijke maatregelen (preventief en/of repressief) ter beperking van de mogelijke gevolgen.

Het ligt , gelet op de verschillen in karakteristiek tussen geïnduceerde en tektonische aardbevingen, voor de hand dat inrichtingen de uitwerking van aardbevingsrisico’s toespitsen op het te verwachten type aardbeving.

Op benoemde punten wordt hierna nader ingegaan.

N.3.1Stap 1: is er kans op een aardbeving? Karakteristiek van          aardbevingen

De kans op een aardbeving moet, zoals aangegeven in de nota van toelichting op het Bal, worden ingeschat op basis van onder meer gegevens van de overheid.

N.3.1.1Kans op een tektonische of geïnduceerde aardbeving

Op de Atlas Leefomgeving voor Nederland (https://www.atlasleefomgeving.nl/kaarten) worden de mogelijke effecten van een aardbeving aangegeven volgens de intensiteitsschaal van Mercalli. Deze schaal loopt van I (niet gevoeld) tot XII (catastrofale schade). In Nederland kan een eventuele aardbeving naar verwachting uitkomen op V – VIII op de schaal van Mercalli:

  • V: vrij sterk: algemeen gevoeld, opgehangen voorwerpen slingeren, klokken blijven stilstaan;
  • VI: sterk: schrikreacties, voorwerpen in huis vallen om, bomen bewegen, weinig solide huizen worden beschadigd;
  • VII: zeer sterk: schade aan vele gebouwen, schoorstenen breken af, golven in vijvers, kerkklokken geven geluid;
  • VIII: vernielend: algemene schade aan gebouwen, zwakke bouwwerken gedeeltelijk vernield.

Door het aanvinken van aardbeving onder het thema 'natuurrampen' kunnen de Mercalli-zones voor Nederland op de risicokaart zichtbaar worden gemaakt. De risicokaart toont enkel Mercalli-zones met een intensiteit van VI en hoger. Bij lagere intensiteiten valt geen schade te verwachten. Inrichtingen die zich bevinden in een weergegeven zone, moeten in het VR verdere uitwerking geven aan dit aspect.

Alternatief: op https://www.knmi.nl/nederland-nu/seismologie/aardbevingen en https://www.knmi.nl/nederland-nu/seismologie/stations is informatie te vinden over de seismische activiteit in uw regio.

Hogedrempelinrichtingen kunnen aan de hand hiervan nagaan of zij zijn gesitueerd binnen een dergelijke Mercalli-zone. Op grond van het bovenstaande liggen ook direct het type aardbeving en de sterkte van de aardbeving vast (stap 2).

N.3.2Stap 2: kans op een geïnduceerde of tektonische aardbeving

Uit recent onderzoek in Noord-Nederland is gebleken dat bij geïnduceerde bevingen die het gevolg zijn van de aardgaswinning aldaar, de Mercalli-zones in onvoldoende mate de mogelijke effecten van dergelijke bevingen voorspellen. De zogenoemde piekgrondversnellingen die optreden ten gevolge van geïnduceerde aardbevingen, geven een beter inzicht in de te verwachten effecten.

Op de website van de NCG (www.nationaalcoordinatorgroningen.nl) wordt uitleg gegeven over zogenoemde contourplots die door het KNMI zijn berekend voor de regio Groningen/Drenthe als gevolg van de gaswinning Groningerveld. Op de contourplots wordt de optredende piekgrondversnelling aangegeven ten gevolge van geïnduceerde aardbevingen met een kans van optreden van eens in de 475 jaar. Voor wat betreft deze kans is aansluiting gezocht bij de Nederlandse praktijkrichtlijn NPR 9998:2020, Beoordeling van de constructieve veiligheid van een gebouw bij nieuwbouw, verbouw en afkeuren - Geïnduceerde aardbevingen - Grondslagen, belastingen en weerstanden. Deze NPR sluit weer aan bij de NEN-EN 1998-reeks voor aardbevingsbestendig bouwen. Voor de industrie geldt in Groningen een apart toetsingskader, toegespitst op installaties met gevaarlijke stoffen en gebaseerd op NEN-EN 1998-4, Eurocode 8 - Ontwerp en berekening van aardbevingsbestendige constructies - Deel 4: Silo's, opslagtanks en pijpleidingen. Voor ondergrondse buisleidingen buiten de inrichting besteedt NEN 3650 voor transportleidingsystemen aandacht aan de aardbevingsbestendigheid.

Inrichtingen die te maken hebben met geïnduceerde aardbevingen wordt geadviseerd om via de website van de NCG te onderzoeken wat de meest recente contourplot is voor het gebied waarin zij zich bevinden. De contourplots worden periodiek bijgewerkt aan de hand van nieuwe onderzoeks- en meetgegevens. Er wordt voor de meest recente versie van de contourplots voor Noord-Nederland op de website van de NCG doorverwezen naar de website van het KNMI.

Inrichtingen in de regio Noord-Nederland die mogelijk te maken hebben met geïnduceerde aardbevingen kunnen aan de hand van de hiervoor genoemde contourplot vaststellen:

  • of zij zich bevinden binnen het gebied waarin deze geïnduceerde aardbevingen voor piekgrondversnellingen zorgen;
  • welke piekgrondversnellingen dan te verwachten zijn.

Hogedrempelinrichtingen die zich bevinden binnen de getoonde contourplots, en die te maken kunnen hebben met piekgrondversnellingen (PGA) van meer dan 0,05 g, moeten in het VR verdere uitwerking geven aan dit aspect. Als hogedrempelinrichtingen zich buiten deze plot bevinden (lager dan 0,05 g), kan verdere uitwerking vooralsnog achterwege worden gelaten.

Met het bovenstaande is dan tevens invulling gegeven aan stap 2 (vaststellen karakteristiek van de aardbeving).

Voor de diverse stappen zijn richtlijnen/handleidingen (zie www.nationaalcoordinatorgroningen.nl onder 'Chemie' desgewenst beschikbaar (in Excel).

N.3.3Stap 3: Kwalitatieve impactanalyse

Overeenkomstig de nota van toelichting op het Bal zal op kwalitatieve of semikwantitatieve wijze moeten worden beschouwd wat de impact kan zijn van een mogelijke aardbeving op de integriteit van gebouwen, faciliteiten en installaties van de hogedrempelinrichting, met inbegrip van de insluitsystemen waarin zich gevaarlijke stoffen zoals gedefinieerd in Seveso III, bevinden. Uiteraard voor zover deze aardbevingen een rol kunnen spelen bij het op gang brengen van een zwaar ongeval (Seveso III, bijlage II).

Inrichtingen in een aardbevingsgebied zullen de benodigde kwalitatieve impactanalyse naar eigen inzicht moeten uitvoeren. Hierbij wordt gebruikgemaakt van de informatie die uit de stappen 1 en 2 is verkregen.

Waar het bij industriële constructies vooral om gaat, is een toets of een object voldoende aardbevingsbestendig is. Dat wil zeggen dat de aardbevingsweerstand groter is dan de aardbevingsbelasting.

Aspecten die hogedrempelinrichtingen in hun analyse kunnen betrekken zijn onder andere:

  • de staat waarin gebouwen, faciliteiten en installaties zich bevinden (al dan niet aan de hand van visuele inspecties en onderhoudsrapporten);
  • de aanwezigheid van risicovolle elementen (bijvoorbeeld zware onderdelen op hoogte);
  • de gevaarseigenschappen van aanwezige gevaarlijke stoffen en de hoeveelheden van deze stoffen die bij falen kunnen vrijkomen.

Een inschatting moet worden gemaakt of desbetreffende insluitsystemen kunnen bezwijken en wat in kwalitatieve zin daar de effecten van kunnen zijn. Hogedrempelinrichtingen die te maken hebben met geïnduceerde aardbevingen wordt aangeraden om de toetsingsmethodiek nauwlettend te volgen. Voor actuele informatie wordt nogmaals verwezen naar de website van de NCG (https://www.nationaalcoordinatorgroningen.nl).

Inrichtingen die te maken hebben met geïnduceerde aardbevingen kunnen gebruikmaken van het eerdergenoemde Toetsingskader.

Nadrukkelijk wordt in het Bal gesteld dat het inschatten van de effecten volgens de nota van toelichting of op kwalitatieve wijze of op semikwantitatieve moet geschieden. Aardbevingsbestendigheid als gevolg van gaswinning uit het Groningerveld in Groningen is een regionaal doel in het kader van de gaswinning. De detailresultaten van de beoordeling van aardbevingsbestendigheid in Groningen zijn geen verplicht onderdeel in het VR.

Gezien de veelheid van de te controleren bouwwerken resp. constructies zullen prioriteiten moeten worden gesteld. Aanbevolen wordt om niet direct alle mogelijke constructies of constructieonderdelen te toetsen, maar om te starten met een selectie van de meest belangrijke en de meest kritische constructies.

Daarnaast zijn er voor Groningen twee selectiemethoden (risicogebaseerd en constructiegerelateerd) beschikbaar, die ook generiek kunnen worden toegepast.

De resultaten van de impactanalyse kunnen worden gepresenteerd in bijvoorbeeld tabelvorm (gebouw/installatie/faciliteit, insluitsysteem, conditie en/of staat van onderhoud, wel of niet bezwijken, kwalitatief effect).

In een beperkt aantal gevallen kan het gewenst zijn om een kwantitatieve risicoanalyse op de constructie uit te voeren volgens de NEN-EN 1996-reeks. Hiervoor zijn diverse Handleidingen en blauwdrukken beschikbaar, zie www.nationaalcoordinatorgroningen.nl.

N.3.4Stap 4: identificatie preventieve en repressieve maatregelen ter beperking van de mogelijke gevolgen

De hiervoor beschreven stap 3 geeft inzicht in de mogelijke effecten van aardbevingen. Aan de hand van dit inzicht moet de hogedrempelinrichting nagaan welke preventieve en/of repressieve maatregelen uitvoerbaar zijn om de effecten van het vrijkomen van gevaarlijke stoffen zoals bedoeld in het Bal zoveel mogelijk te voorkomen of te beperken. Overeenkomstig de toelichting op artikel 4.14, derde lid, van het Bal ligt om de daar genoemde redenen de focus op mogelijk te treffen repressieve maatregelen (generieke of specifieke LOD’s, geldend voor de gehele inrichting of voor het betreffende insluitsysteem). Indien gewenst, komen ook preventieve maatregelen in beeld om aan de doelstelling aardbevingsbestendigheid te voldoen. Te denken valt hierbij aan:

  • organisatorische maatregelen (bijv. beperking van vloeistof in een opslagtank);
  • monitoring en inspectie na een beving (t.a.v. eventuele verzwakking van installaties of gebouwen en snel herstel);
  • aandacht bij regulier onderhoud aan de mogelijke gevolgen van aardbevingen;
  • beoordeling van noodvoorzieningen en secundaire systemen (bijv. omwalling/ opvangvoorziening van opslagtanks);
  • te treffen versterkingsmaatregelen voortkomend uit onderzoeken.

N.4Tot slot

De bevoegde gezagen van inrichtingen kunnen uitspraak doen of de risico’s afdoende zijn beheerst. Daarnaast is het zo dat ook openbare voorzieningen, zoals stroom- en gasvoorzieningen en dijken, door aardbevingen kunnen worden geraakt. Aannemelijk is dat bij een zware aardbeving sprake is van een nationale ramp. De mogelijkheden van inrichtingen om zich voor te bereiden op een algemene uitval van openbare voorzieningen zijn vaak beperkt.

Bijlage OKwetsbare natuurgebieden

O.1Landhabitat

Aan de hand van scenario’s moet worden beoordeeld of er natuurgebieden zijn gelegen binnen de invloedssfeer van de inrichting. Natuurgebieden zijn wettelijk beschermde habitats die vallen onder de Omgevingswet. Afhankelijk van het scenario moet de invloedssfeer worden bepaald. Een scenario heeft invloed wanneer er sprake is van langdurige en/of onomkeerbare schade-effecten ten aanzien van deze natuurgebieden.

De Omgevingswet regelt bescherming van natuurgebieden die uniek zijn voor Nederland en Europa. De provincie is verantwoordelijk voor de vergunningen die in het kader van die wet worden verleend. De Omgevingswet beschermt drie soorten gebieden: Natura 2000-gebieden, de beschermde natuurmonumenten en gebieden die de minister van Landbouw, Natuur en Voedselkwaliteit aanwijst naar aanleiding van verdragen of andere verplichtingen. De Informatie over de ligging en waarde van natuurgebieden is te vinden op www.natura2000.nl

Voor aspecten die niet geregeld zijn via de MRA (zoals depositie via de lucht) moet bij een analyse van de scenario’s worden bezien of voldoende LOD’s zijn getroffen die de invloed op natuurgebieden kunnen voorkomen.

Indien maatregelen voortvloeiend uit de omgevingsvergunning, de Omgevingswet en overige wetgeving reeds zijn getroffen, zijn aanvullende LOD's ten aanzien van de bescherming van de natuurgebieden niet noodzakelijk.

O.2Zoetwaterhabitat of marine habitat

Naast bovenstaande regelgeving wordt de impact van een zwaar ongeval op het oppervlaktewater of een RWZI geadresseerd via de MRA (zie tabel 5.E, 3.4).

O.3Watervoerende laag of grondwater

De Omgevingswet, die ook toeziet op de bescherming van het grondwater, kent bepalingen die direct handelend optreden vergen in geval van ongewone voorvallen en verplicht tot herstel van de bodemkwaliteit.

Bijlage PBelangrijkste inhoudelijke wijzigingen PGS 6

Hieronder worden de belangrijkste inhoudelijke wijzigingen benoemd ten opzichte van de voorgaande versie van de PGS 6:2021. Naast deze opsomming is een aantal tekstuele aanpassingen doorgevoerd die de leesbaarheid bevorderen dan wel beter aansluiten bij de praktijk of wet- en regelgeving.

  • In Paragraaf 2.2 zijn enkele definities toegevoegd en/of aangepast zoals: AWZI, RWZI, domino-inrichting en opslagvoorziening.
  • In Paragraaf 3.3 is een sub-paragraaf ‘Paragraaf 3.3.1 kennisgeving’ toegevoegd.
  • Sub Paragraaf 3.3.2 (voorheen was dit 3.3.1) is aangevuld met het item ‘ongewone voorvallen’, zodat duidelijk wordt dat dit onderwerp ook deel uitmaakt van de aanvraagvereisten voor een Seveso-inrichting. Tevens zijn enkele tekstuele wijzigingen doorgevoerd in deze paragraaf.
  • Tabel 4.2 in Paragraaf 4.3 is verduidelijkt op het punt van de stoffenlijst, zodat duidelijker wordt welke gegevens uit de stoffenlijst van belang zijn voor de MRA.
  • Naast het Instrument Domino-effecten (IDE) uit mei 2003 is ook het Stappenplan Domino-bedrijven, groepsaanwijzing (DCMR) opgenomen als voorbeeld van een methodiek om te bepalen of een domino-effect mogelijk is.
  • Tabel 5.1 in Paragraaf 5.1.2 is aangepast overeenkomstig de doorgevoerde aanpassingen in Paragraaf 5.2.
  • Tabel 5.B in Paragraaf 5.2.2, de tabellen 5.C en 5.D in Paragraaf 5.2.3 en tabel 5.E in Paragraaf 5.2.4 zijn op punten tekstueel aangepast naar de laatste inzichten en praktijkervaringen en in overeenstemming gebracht met de verschillende wijzigingen die elders in de richtlijn zijn doorgevoerd.
  • In Paragraaf 5.2.3 is verduidelijkt in welke gevallen tabel 5.C en/of 5.D gebruikt kan worden en is gezorgd dat Tabel 5.D beter aansluit bij bijlage H.
  • In Tabel 5.E in Paragraaf 5.2.4 is de tekst bij onderdeel 3.4.2* herschreven zodat duidelijker wordt aan welke eisen een MRA moet voldoen.
  • Bijlage C (PBZO-document) is volledig herzien zodat de tekst volledig aansluit bij het Bal. dit geldt voor zowel deel C.1 als C.2.
  • Bijlage H (met name H.3) is tekstueel aangepast zodat er een betere aansluiting ontstaat met Tabel 5.D inParagraaf 5.2.3.
  • Bijlage I is aangepast naar aanleiding van de nieuwe Werkwijzer bedrijfsbrandweren 2019, waarbij tevens is aangegeven dat het bedrijfsleven op enkele punten bezwaren heeft tegen deze nieuwe werkwijzer.
  • Bijlage L Natuurlijke oorzaken is nieuw toegevoegd.
  • Bijlage M Overstromingsrisico’s is volledig geactualiseerd naar de meest recente inzichten.
  • Bijlage N Aardbevingsscenario’s is volledig geactualiseerd naar de meest recente inzichten.

Bijlage QSamenstelling PGS 6-team

Naam

Organisatie

Rol

Mevrouw Annelies Diender

ODWH

Voorzitter PGS-team

De heer Rudy Bos

OMWB

Lid namens bevoegd gezag omgevingsvergunning

De heer Peter Andringa

ODRN

Lid namens bevoegd gezag omgevingsvergunning

Mevrouw Marjan Kouwenberg-Frijling

Nederlandse Arbeidsinspectie

Lid namens Nederlandse Arbeidsinspectie

Mevrouw Dorine Couwenberg

Nederlandse Arbeidsinspectie

Lid namens Nederlandse Arbeidsinspectie

De heer Tony Heer

VRRR

Lid namens veiligheidsregio’s

De heer Gerard Drenthen

VRZL

Lid namens veiligheidsregio’s

Mevrouw Diana Broers

WSHD

Lid namens waterkwaliteitsbeheerders

De heer Roger Slegt

ExxonMobil

Lid namens procesindustrie en raffinage (VEMOBIN)

De heer Jan van Dixhoorn

Dow Chemical

Lid namens procesindustrie en raffinage (VNCI)

De heer Niels Vogelzang

Vivochem

Lid namens VHCP

De heer Paul Mesman

Adviesbureau Opifex

Tekstschrijver

Mevrouw Gerda Ekema

NEN

Projectleider