331Afleverinstallaties van vloeibaar aardgas (LNG) voor voertuigen en werktuigen

Richtlijn voor de veilige aflevering aan voertuigen en werktuigen

PGS 33-1:2021 versie 1.2 (april 2026)

Let op: dit is een ongecontroleerde versie. De PGS-beheerorganisatie is niet verantwoordelijk voor volledigheid en juistheid van deze versie. De versie die beschikbaar is op de website publicatiereeksgevaarlijkestoffen.nl is de enige geautoriseerde versie.

331Afleverinstallaties van vloeibaar aardgas (LNG) voor voertuigen en werktuigen

Richtlijn voor de veilige aflevering aan voertuigen en werktuigen

DefinitiefBOb vastgesteld

Versie

Deze PGS 33-1:2021 versie 1.2 (april 2026) is inhoudelijk gelijk aan PGS 33-1 versie 1.1 (mei 2022). Met de introductie van het interactieve risicodiagram zijn een aantal koppelingen in de scenario’s, doelen en maatregelen hersteld. In deze PGS is het risicodiagram niet beschikbaar.

In PGS 33-1:2021 versie 1.1 (augustus 2021) zijn enkele inhoudelijke aanpassingen gedaan ten opzichte van de door het Bestuurlijk Omgevingsberaad vastgestelde PGS 33-1:2020 versie 1.0 (april 2020). De teksten in de toelichting van M33 ‘Voorzieningen afleverautomaat’ en van M61 ‘toegelaten afnemer’ zijn aangepast. Deze aanpassingen staan weergegeven in Bijlage I. De aangepaste versie PGS 33-1:2021 versie 1.1 (mei 2022) heeft echter geen juridische status.

Een PGS-richtlijn

Een PGS-richtlijn is een document over activiteiten met gevaarlijke stoffen. In de PGS-richtlijn staan de belangrijkste risico's van die activiteiten voor de veiligheid en gezondheid van werknemers, veiligheid van de omgeving en de brandveiligheid. Ook staan in een PGS-richtlijn de mogelijke gevolgen van die risico's voor het bestrijden van een ramp. Om de risico's te beheersen en de negatieve effecten voor mens en milieu te beperken zijn doelen geformuleerd. Aan deze doelen zijn maatregelen gekoppeld. Met deze maatregelen kan aan de doelen worden voldaan. Naast de in deze PGS genoemde maatregelen is het mogelijk om gelijkwaardige maatregelen te treffen voor zover de wetgeving dit toelaat.

Meer informatie over de PGS-organisatie is te vinden op: publicatiereeksgevaarlijkestoffen.nl. Daar staan ook de actuele publicaties.

PGS Nieuwe Stijl - Risicobenadering als basis

In 2015 is gestart met een nieuwe opzet van de PGS-richtlijnen: de PGS Nieuwe Stijl. Een PGS Nieuwe Stijl betekent dat maatregelen tot stand zijn gekomen met een risicobenadering. Dit houdt in dat is geanalyseerd welke risico's er zijn bij activiteiten met de gevaarlijke stof. De situaties waarbij het mis kan gaan en die leiden tot ongewenste, gevaarlijke gevolgen, zijn beschreven in scenario´s. Voor deze scenario's zijn doelen geformuleerd gericht op het beheersen van de risico's. Met maatregelen kan een bedrijf aan een doel voldoen.

De PGS Nieuwe Stijl kent de volgende hoofdelementen:

  • de wettelijke kaders;
  • de risicobenadering met de scenario's;
  • de doelen;
  • maatregelen om aan de doelen te voldoen.

Onderwerpen en doelstellingen PGS-richtlijn Een PGS-richtlijn geeft invulling aan:

  • Omgevingsveiligheid of Brandbestrijding Omgevingsveiligheid;
  • Arbeidsveiligheid;
  • Brandbestrijding en Rampenbestrijding.

Voor deze onderwerpen zijn de doelstellingen:

Omgevingsveiligheid:

Het voorkomen van ongewone voorvallen en het beperken van de gevolgen daarvan voor de omgeving met het oog op het waarborgen van de veiligheid voor de omgeving.

Arbeidsveiligheid:

Het voorkomen van ongevallen met gevaarlijke stoffen en het beperken van de gevolgen daarvan en het voorkomen van blootstelling van werknemers aan gevaarlijke stoffen.

Brand- en Rampenbestrijding:

Het beperken van de gevolgen van een brand of ramp en het borgen van een doelmatige rampenbestrijding.

Organisatie bij het tot stand komen van deze PGS-richtlijn

Deze PGS-richtlijn is opgesteld door een team van vertegenwoordigers van het bedrijfsleven en de overheid. Vertegenwoordigd zijn: IPO, VNG, Inspectie SZW, Brandweer Nederland, VNO-NCW en MKB-Nederland. In bijlage K staan de gegevens van de leden van het team dat deze PGS-richtlijn heeft opgesteld.

Het PGS-team is onderdeel van de PGS Beheerorganisatie. Daaronder vallen alle PGS-teams, het Projectbureau en de Adviesraad. De Programmaraad stuurt de PGS Beheerorganisatie aan.

Het Bestuurlijk Omgevingsberaad VTH (BOb) heeft deze richtlijn vastgesteld. Het BOb is de opdrachtgever van de PGS Beheerorganisatie. De governance van de PGS Beheerorganisatie is door het BOb vastgelegd.

Status van PGS-richtlijnen

De partijen van het BOb hebben afgesproken om op de volgende manier om te gaan met de PGS-richtlijnen:

  • Het ministerie van Infrastructuur en Waterstaat bepaalt in overleg met het ministerie van Binnenlandse Zaken en Koninkrijksrelaties in het Besluit activiteiten leefomgeving dat moet worden voldaan aan een PGS-richtlijn, voor zover gericht op het waarborgen van de veiligheid voor de omgeving. Dit zijn direct werkende regels.
  • Het ministerie van Infrastructuur en Waterstaat wijst deze PGS-richtlijnen in het Besluit kwaliteit leefomgeving aan als informatiedocumenten over de beste beschikbare technieken (BBT). Dit betekent dat het bevoegd gezag verplicht is om bij het verlenen van een omgevingsvergunning voor een milieubelastende activiteit rekening te houden met PGS-richtlijnen bij het bepalen van BBT.
  • Het ministerie van Sociale Zaken en Werkgelegenheid neemt de onderdelen van de PGS-richtlijnen die als stand van de wetenschap en professionele dienstverlening worden gezien, op in de beleidsregel PGS-richtlijnen.
  • De veiligheidsregio's gebruiken de PGS-richtlijnen als richtlijn bij het adviseren over brandveiligheid in omgevingsvergunningen en bij het voorbereiden van de brand- en rampenbestrijding.
  • De toezichthouders van het bevoegd gezag, de Inspectie SZW en de veiligheidsregio's beschouwen de PGS-richtlijnen als een belangrijk referentiekader bij het toezicht op de naleving van wettelijke verplichtingen, zoals de Seveso-richtlijn.

Deze PGS-richtlijn is door de Programmaraad goedgekeurd voor vaststelling door het BOb op: 24 maart 2020.

Waarna het BOb deze PGS-richtlijn heeft vastgesteld op : 17 september 2020.

De voorzitter van de Programmaraad,

Koos van der Steenhoven

Leeswijzer

Indeling PGS-richtlijn

De PGS-richtlijn heeft een deel A, B en C en een aantal bijlagen. Bij elk hoofdstuk en bij elke bijlage staat of de inhoud informatief of normatief is. Alleen de normatieve delen zijn bindend en gelden als eis of voorschrift. Met het voldoen aan de maatregelen in deze PGS wordt voldaan aan de in deze PGS opgenomen doelen.

Deel A: Inleidende onderwerpen

Deel A is voor het grootste deel informatief en bevat informatie over de (activiteiten met) gevaarlijke stof, het toepassingsbereik en de risicobenadering met de scenario's. Alleen Paragraaf 1.2, met het toepassingsbereik van deze PGS-richtlijn, is normatief.

  • Hoofdstuk 1 bevat een algemene inleiding op deze PGS-richtlijn.
  • Paragraaf 1.2 beschrijft de reikwijdte en het toepassingsbereik. Dit is normatief.
  • Hoofdstuk 2 bevat algemene informatie over vloeibaar aardgas (LNG) en de LNG-afleverinstallatie.
  • Hoofdstuk 3 beschrijft het basisveiligheidsniveau en geeft algemene informatie over de risicobenadering.
  • Hoofdstuk 4 bevat een beschrijving van de scenario's.
Deel B: Doelen en maatregelen

Deel B is normatief. In deel B staat het wettelijk kader, de doelen en maatregelen om hoog en middelhoog risico-scenario’s te voorkomen en beperken.

  • Hoofdstuk 5 bevat een richtingaanwijzer wet- en regelgeving. Deze richtingaanwijzer maakt duidelijk op grond van welke wetgeving aan welke maatregelen in deze PGS-richtlijn moet worden voldaan.
  • Hoofdstuk 6 beschrijft de doelen en geeft aan welke maatregelen invulling geven aan het doel.
  • Hoofdstuk 7 bevat maatregelen. Daarnaast staat bij elke maatregel voor welk scenario de maatregel relevant is en aan welke doelen de maatregel invulling geeft.
Informatie bij implementatie

Deel C van de richtlijn is informatief. Deel C is bedoeld voor extra informatie over het onderwerp van deze PGS-richtlijn. Het gaat om informatie die niet in deel B past, maar die wel helpt bij het omgaan met deze PGS-richtlijn. Voorbeelden van onderwerpen in deel C zijn uitleg over geaccepteerde praktijken of een toelichting op onderwerpen die in andere wetten en regels vastliggen.

Deel C van deze richtlijn bevat informatie over:

Bijlagen

Deze PGS bevat bijlagen. De teksten in deel A, B en C kunnen naar die bijlagen verwijzen. Een bijlage is informatief of normatief. Dit staat bij elke bijlage aangegeven.

De volgende bijlagen zijn normatief:

  • Bijlage A: Afkortingen en begrippen;
  • Bijlage B.1: Normatieve documenten en normen. Deze bijlage bevat documenten en normen waar de maatregelen in deze PGS naar verwijzen. Daar staat ook de versie van de norm bij;
  • Bijlage C: Interne veiligheidsafstanden;
  • Bijlage J: Implementatietermijnen in bestaande situaties.
Informatiebronnen

In deze PGS zijn wetten en andere informatiebronnen genoemd. Een overzicht hiervan staat in Bijlage B.2. Daar staat ook waar deze wetten en informatiebronnen te vinden of verkrijgen zijn.

1Inleiding

1.1Doel van de richtlijn

Het doel van deze PGS-richtlijn is om vast te leggen met welke maatregelen de risico's van het tanken van LNG te beheersen zijn. Deze maatregelen zijn gebaseerd op een risicobenadering die uitgaat van scenario's die zich voor kunnen doen. Op basis van de scenario's zijn doelen geformuleerd waarmee wordt beoogd een aanvaardbaar veiligheidsniveau te creëren. Uit de doelen zijn vervolgens maatregelen afgeleid. Deze maatregelen verkleinen de kans op een incident, of voorkomen of beperken de nadelige gevolgen van een incident. Informatie over de risicobenadering staat inHoofdstuk 3 van deze richtlijn.

1.2Toepassingsbereik van de richtlijn Normatief

Deze PGS is van toepassing op het tanken van LNG aan voertuigen of werktuigen, het daarvoor opslaan van LNG en het bevoorraden van een LNG-opslagtank waarbij de totaal aanwezige hoeveelheid LNG niet meer is dan 50 000 kg. Boven de 50 000 kg is sprake is van een Seveso-inrichting. Een LNG-afleverinstallatie met minder dan 50 000 kg LNG kan ook onderdeel zijn van een Seveso-inrichting. De eisen die gelden voor Seveso-inrichtingen, voorzien in een deel van de eisen die in deze PGS staan.

Deze PGS bevat geen maatregelen over tanken aan spoorvoertuigen, omdat dit in Nederland in de praktijk niet plaatsvindt. Indien dat in de toekomst wel gaat plaatsvinden, is hiervoor maatwerk van toepassing.

De begrenzing van het toepassingsgebied van PGS 33-1 staat in Afbeelding 1. Deze wordt aan de voertuig- of werktuigzijde bepaald door de vulkoppeling op de afleverslang naar het tankende voertuig of werktuig. Voor het bevoorraden van de LNG-opslagtank is de aansluitflens van de LNG-tankwagen de begrenzing van het toepassingsgebied.

Het leveren van CNG aan een CNG-afleverinstallatie, door LNG te laten verdampen en het op druk te brengen (LCNG), valt ook onder het toepassingsgebied van deze PGS. De begrenzing ligt in dat geval bij de uitgang van de verdamper. De opslag en aflevering van CNG staat in PGS 25.

Het tanken van vaartuigen en drijvende werktuigen staat in PGS 33-2.

Het transport van LNG over de weg is vastgelegd in ADR-wetgeving.

Afbeelding 1Toepassingsgebied en afbakening PGS 33-1

Deze richtlijn gaat niet in op de emissies naar bodem, water en lucht. Eisen over emissies naar bodem, water en lucht staan in de regels op grond van de Omgevingswet. Wel zijn bodem-, water- en luchtaspecten genoemd als dit consequenties heeft voor de veiligheid en gezondheid van werknemers en voor de veiligheid van de omgeving. Een voorbeeld is een plas met gevaarlijke stoffen. Dit heeft niet alleen risico’s voor de bodem. De gevaarlijke stof kan namelijk ook uitdampen of in brand raken en schadelijke effecten hebben op de veiligheid en gezondheid van werknemers of de omgeving. De maatregel van een lekbak heeft dan meerdere doelen.

1.3Relatie met wet- en regelgeving

Wettelijke basis PGS

Deze PGS-richtlijn geeft een nadere uitwerking van wettelijke voorschriften op grond van de Omgevingswet, de Arbeidsomstandighedenwet en de Wet veiligheidsregio’s.

InHoofdstuk 5 staat een toelichting op de relatie met deze wetgeving. Ook staat in hoofdstuk 5 een richtingaanwijzer waarmee duidelijk wordt welke maatregelen een bedrijf moet treffen op grond van deze wettelijke kaders.

Direct werkende wetten en regels

Naast de eisen in deze PGS-richtlijn zijn er ook andere wetten en regels waaraan een activiteit moet voldoen. Een voorbeeld daarvan is de Warenwet met bijbehorende Warenwetbesluiten. Bijlage D bij deze PGS-richtlijn bevat meer informatie over de wet- en regelgeving die van toepassing kan zijn op de activiteit uit deze PGS-richtlijn.

Deze PGS-richtlijn bevat naast de PGS-eisen (in blauwe kaders) ook een aantal maatregelen waaraan een bedrijf op grond van andere wetten en regels al moet voldoen. Dit is om de PGS-richtlijn beter leesbaar en toepasbaar te maken. Dit geeft voor een bepaald onderwerp een vollediger beeld van maatregelen die invulling geven aan de doelen.

De maatregelen die al zijn verankerd in direct werkende wetten en regels, hebben een aparte status binnen deze PGS-richtlijn. Een bedrijf moet op grond van deze andere wetten en regels al aan deze maatregelen voldoen. Deze maatregelen zijn in de PGS-richtlijn te herkennen aan een oranje kader.

1.4Implementatietermijnen

InHoofdstuk 7 staan maatregelen. Deze maatregelen geven een invulling aan de stand van de techniek en de stand van de wetenschap en professionele dienstverlening.

Nieuwe activiteiten moeten direct voldoen. Bijlage I geeft een overzicht van maatregelen die nieuw zijn of gewijzigd in vergelijking met de vorige versie van deze PGS-richtlijn. InBijlage J staat voor bestaande activiteiten binnen welke termijn de activiteiten moeten voldoen aan de gewijzigde of nieuwe maatregelen.

1.5Gebruik van normen

Als deze PGS-richtlijn verwijst naar een norm (zoals NEN, EN, of ISO) of een ander normdocument of een andere specificatie, gaat het om de uitgegeven publicatie, inclusief wijzigings- of correctiebladen, zoals die op het moment van de publicatie van deze PGS-richtlijn luidde. Dit staat in Bijlage B van deze PGS-richtlijn.

Normen, zoals NEN, EN of ISO of andere normdocumenten of specificaties, worden periodiek opnieuw beoordeeld en zo nodig herzien. De veranderingen zijn vaak beperkt. Wanneer alle bestaande bedrijven toch direct aan de nieuwste versie moeten voldoen, kan dat grote (financiële) gevolgen hebben. Voldoen aan de nieuwste versie hoeft niet per definitie te leiden tot een verbetering van het veiligheidsniveau.

In bijlage B staat daarom bij de normen waar deze PGS-richtlijn naar verwijst, ook een jaartal. Het gaat om de versie van de norm met dat jaartal, inclusief wijzigings- of correctiebladen. Dat betekent dat deze versie blijft gelden zolang de PGS-richtlijn op dit punt niet is gewijzigd.

Uitzondering voor normen via andere wetten en regels

Soms zijn normen rechtstreeks van toepassing. Bijvoorbeeld omdat andere wetten en regels naar die norm verwijzen. Dat geldt bijvoorbeeld voor normen die horen bij bindende Europese regels. Voor die normen geldt dat de versie die in die wetten en regels staat, bepalend is.

2Beschrijving LNG

2.1Over vloeibaar aardgas

2.1.1Productie van LNG

In deze paragraaf worden de verschillende stappen van de logistieke keten van LNG toegelicht.

Gasproductie

Aardgas is een fossiele brandstof die ontstaat bij hetzelfde proces dat tot vorming van aardolie leidt. Het wordt daarom vaak samen met aardolie aangetroffen, alhoewel er ook velden zijn die enkel uit gas bestaan. Gas waar geen lokale vraag voor bestaat, ook wel ‘stranded gas’ genoemd, kan worden getransporteerd naar verder gelegen eindgebruikers via een pijpleiding of per schip. Om het transport per schip efficiënt te maken, wordt het gas vloeibaar gemaakt, waardoor het volume met een factor 600 afneemt.

Liquefactie

Liquefied Natural Gas (LNG) wordt gewoonlijk geproduceerd in fabrieken met een capaciteit van enkele miljoenen tonnen per jaar. Voordat het gas vloeibaar wordt gemaakt, wordt het ontdaan van verontreinigingen, zoals koolstofdioxide, waterstofsulfide, water en kwik. Ook zwaardere koolwaterstoffen, die anders zouden bevriezen tijdens het afkoelingsproces of waardevol zijn als los product, worden uit het gas gehaald. Vervolgens wordt het gas afgekoeld, waardoor het uiteindelijk vloeibaar wordt. Hierbij wordt de stikstofconcentratie geminimaliseerd. Het LNG heeft bij atmosferische druk een temperatuur van –162 ºC en is daarmee een cryogene vloeistof.

Zeevervoer

LNG-tankers brengen het LNG de wereld rond. Deze schepen zijn zo ontworpen dat zo min mogelijk LNG verdampt tijdens het transport. Een deel van de LNG-tankers gebruikt damp geproduceerd door de LNG-lading (‘boil off’) als brandstof.

LNG voor aardgastransport

Het lossen van een LNG-tanker vindt plaats aan de pier van een LNG-terminal. Het LNG wordt daarna tijdelijk opgeslagen in een opslagtank. Uiteindelijk wordt het LNG in de terminal gecontroleerd verdampt met behulp van water. Dit gas kan vervolgens in het gastransportnetwerk worden gebracht.

Transport per vrachtwagen of boot

Een andere optie is om het LNG na ontvangst in een importterminal over te laden in een vrachtwagen of kleiner schip. Hiermee kan het LNG in kleine hoeveelheden worden vervoerd naar eindgebruikers, bijvoorbeeld kleine industriële gebruikers of voertuigen of werktuigen. In het laatste geval is lokale opslag van het LNG als buffer nodig.

Lokale liquefactie

Het is ook mogelijk lokaal LNG te produceren door (aard)gas vloeibaar te maken. Een voorbeeld hiervan is pijpleidinggas, dat wordt opgeslagen als reserve in een peakshaver. Ook kan er lokaal biogas worden geproduceerd. Dit wordt verkregen uit het vergistingsproces van organisch materiaal. Biogas bestaat voornamelijk uit methaan en koolstofdioxide. Na behandeling kan ook van biogas vloeibaar gas, oftewel LBM (liquefied bio methane), worden gemaakt. Dit gebeurt veelal op kleine schaal. Na productie kan het LNG per tankwagen of schip naar de (kleine) gebruikers worden vervoerd.

2.1.2Samenstelling van LNG

De samenstelling van LNG varieert en is afhankelijk van het gasveld of andere bron waaruit het is gewonnen. LNG bestaat voornamelijk uit methaan. Daarnaast bevat LNG hogere koolwaterstoffen (zoals ethaan) en inerte gassen (zoals stikstof). LNG bevat geen significante hoeveelheid koolstofdioxide (< 50 ppm).

Als gevolg van verdamping (‘boil-off’) van lichtere componenten (methaan, stikstof) kan de samenstelling enigszins veranderen.

De samenstelling van LNG is bepalend voor de verbrandingseigenschappen.

Een belangrijke verbrandingseigenschap is de energetische waarde die de energie-inhoud van de brandstof aangeeft. Met de Wobbe-index kan de mate van uitwisselbaarheid van verschillende brandbare gassen worden bepaald. Daarnaast is voor het gebruik van LNG als brandstof voor voertuigen of werktuigen het methaannummer relevant. Dit nummer, waarvan verscheidene definities bestaan, geeft de mate van klopvastheid aan.

2.1.3Gevaren van LNG

Giftigheid en verstikkingsgevaar

Aardgas is niet giftig, er is geen grenswaarde vastgesteld maar het levert in hoge concentraties verstikkingsgevaar op (door verdringing van de lucht).

Explosiegrenzen, waarneembaarheid en ontstekingstemperatuur

Explosiegrenzen

Een aardgas/lucht-mengsel is onder atmosferische omstandigheden ontsteekbaar tussen een volumepercentage van 4,5 % en 14 % aardgas in lucht (bron: Chemiekaarten 2018).

Waarneembaarheid

Aardgas is van nature reukloos. CNG heeft wettelijk verplicht een geurstoftoevoeging nodig om de eindgebruikers te waarschuwen voor eventuele lekkages. Bij LNG is het niet mogelijk om een geurstof toe te voegen. Bij de eindgebruikers en bij handelingen met LNG is persoonlijke gasdetectie of vast opgestelde gasdetectie nodig om te waarschuwen voor lekkages.

Zelfontbranding

De ontstekingstemperatuur voor zelfontbranding in lucht ligt tussen 537 °C en 595 °C (bon: Chemiekaarten 2018).

Relatieve dampdichtheid

Aardgas is onder atmosferische omstandigheden bij omgevingstemperatuur lichter dan lucht en zal daarom opstijgen en vervliegen als het vrijkomt. De relatieve dampdichtheid bedraagt 0,64 (BOG (Boil Off Gas) = 1,2; bron: Chemiekaarten:2018). De koude dampen van LNG zijn daarentegen zwaarder dan lucht (vanaf ongeveer –113 °C is de damp lichter dan lucht, zie NEN-EN-ISO 16903).

Verdampingssnelheid

Wanneer LNG vrijkomt op een ondergrond of in een vloeistof, zal dit effect hebben op de snelheid waarmee LNG expandeert naar gasvorm. Er zal een intensief kookproces plaatsvinden waar het LNG het oppervlak raakt. De snelheid van verdampen zal snel verminderen tot een constante waarde die wordt bepaald door de thermische karakteristieken van het oppervlak, zoals van grond of vloeistof, en de warmte die wordt onttrokken vanuit de omgeving.

Verdampingssnelheden bij verschillende ondergronden zijn vastgesteld uit experimenten met LNG-lekkages (zie NEN-EN-ISO 16903).

Kleine hoeveelheden LNG kunnen worden omgezet in grote hoeveelheden gas wanneer er een lekkage ontstaat. Een volume-eenheid LNG wordt omgezet in 570 590 volume-eenheden gas, e.e.a. afhankelijk van samenstelling van gas (% CH4 in gas) bij een temperatuur van 0 ºC en een atmosferische druk van 101 325 Pa.

Rapid Phase Transition

Wanneer twee vloeistoffen, met twee verschillende temperaturen, in contact komen met elkaar, kunnen er explosieve krachten optreden. Dit verschijnsel, ‘snelle faseovergang’ (Rapid Phase Transition, RPT) genoemd, kan zich voordoen wanneer LNG en water met elkaar in contact komen. Hoewel er geen verbranding ontstaat, heeft dit verschijnsel alle kenmerken van een explosie. Een RPT kan worden gedefinieerd als een snelle verdamping van een vloeistof. Deze verdamping vindt plaats in zeer korte tijd met als gevolg een enorme toename aan volume. Deze toename veroorzaakt een plaatselijke drukverhoging die in staat is om een lucht- of waterschokgolf te veroorzaken.

BLEVE

BLEVE is de afkorting voor Boiling Liquid Expanding Vapour Explosion (kokende vloeistof-gasexpansie-explosie). Dit is een explosie die kan voorkomen als een houder (tank) met een vloeistof onder druk openscheurt. De kans op een BLEVE kan sterk worden gereduceerd door het juiste ontwerp van de tank. Bij een LNG-afleverinstallatie wordt om die reden een dubbelwandige vacuümgeïsoleerde tank toegepast waarbij het materiaal van de binnentank altijd van roestvrijstaal behoort te zijn.

Voor een BLEVE is geen brandbare vloeistof of brandbaar gas nodig. Indien de vloeistof niet brandbaar is, is het geen chemische explosie. Als de stof echter wel brandbaar is, dan is de kans groot dat de vrijgekomen stof tot ontbranding zal komen met een vuurbal tot gevolg.

Cryogene eigenschappen

De extreem lage temperatuur van LNG vraagt om speciale aandacht tijdens het hanteren. Aangezien het LNG onder druk wordt bewaard, kan bij lekkage een straal of spetters koude damp of vloeistof vrijkomen. De volgende gevaren zijn aanwezig bij het hanteren van of lekkage van cryogene media:

  • Koud, gasvormig LNG (–162 °C) heeft bij atmosferische druk een relatieve dichtheid van ongeveer 1,2 (bron: Chemiekaarten 2018). Dit betekent dat als het vrijkomt, de damp zwaarder is dan lucht en bij de grond zal blijven. Het zal zich dan ophopen in laaggelegen en slecht geventileerde plaatsen, daarbij de omgevingslucht verdringen en verstikking veroorzaken. Afhankelijk van de omgevings- en weercondities kan dit effect optreden op vrij grote afstand van de lekkage. Door de lage temperatuur zal de huid bevriezen (zogenoemde ‘cold burn’) bij contact met de koude vloeistof of damp. Het effect is hetzelfde als bij een normale verbranding. De ernst hangt af van de temperatuur van de damp en de duur van de blootstelling. Ook bij aanraking van koude oppervlakken (leidingen, afsluiters, enz., maar ook kleding die is afgekoeld) bestaat bevriezingsgevaar. Bij aanraking van deze oppervlakken kan de huid vastvriezen aan het koude oppervlak door bevriezing van vocht. Bij lostrekken kan huid of spierweefsel worden losgetrokken.
  • Spetters vloeistof die in de ogen terechtkomen, kunnen direct ernstig letsel veroorzaken.
  • Inademing van de koude damp kan bevriezing van de longen en luchtwegen veroorzaken. Bij langere blootstelling kunnen ook ziekten als longoedeem of longontsteking optreden.
  • Langdurige afkoeling van lichaamsdelen kan hypothermie (onderkoeling) veroorzaken.
  • Materialen kunnen bij lage temperatuur bros worden en hun sterkte en daarmee functionaliteit verliezen. De keuze van de juiste materialen voor de opslag van LNG is daarom zeer belangrijk.
  • Tijdens de verdamping van grotere hoeveelheden vrijgekomen LNG zullen de koude dampen de waterdamp in de buitenlucht doen condenseren. Dit kan gepaard gaan met vorming van een witte mistwolk, totdat het gas opwarmt, verdunt en oplost in de buitenlucht. De wolk zal intussen een (gedeelte van) de installatie of de omgeving aan het zicht onttrekken. Ook als er geen LNG vrijkomt, kan dit fenomeen optreden bij koude installatieonderdelen, zoals verdampers en koudeleidingen.
  • De zichtbaarheid van een LNG-wolk hangt af van de luchttemperatuur en luchtvochtigheid. Ook is het van invloed of de LNG-damp van een plas komt of wordt veroorzaakt door een LNG-vloeistof-jet. Bij een luchtvochtigheid hoger dan 50 % bevindt de ontvlambare wolk zich geheel binnen in de zichtbare wolk. Bij lagere luchtvochtigheid kan de ontvlambare wolk zich tot buiten de zichtbare wolk verspreiden. Dit betekent dat de damp kan worden ontstoken als de ontstekingsbron zich buiten de zichtbare wolk bevindt. De grootte van de dampwolk hangt af van de windsnelheid, windrichting en andere weerscondities, en kan eenvoudig worden voorspeld met de juiste berekeningen. De koude damp zal beginnen op te stijgen als deze door de buitenlucht tot boven –113 °C wordt opgewarmd. Door atmosferische omstandigheden kan de temperatuur waarbij het opstijgen van de damp optreedt, aanzienlijk hoger zijn.

Om deze redenen is het verplicht om tijdens het werken met cryogene media de juiste kleding en handschoenen bestand tegen kou te dragen. Diegenen die de LNG-opslagtank bevoorraden, zullen hiertoe zijn opgeleid en hiermee vertrouwd zijn. Voor afnemers van LNG geldt de tankinstructie waarin de procedures en persoonlijke beschermingsmiddelen zijn opgenomen.

Duidelijke aanwijzingen die in het geval van nood moeten worden gevolgd, moeten zichtbaar voor de (eind)gebruiker zijn aangebracht. Dit is een wettelijke verplichting.

2.2Over de LNG-afleverinstallatie

2.2.1Algemene beschrijving LNG-afleverinstallatie

LNG wordt opgeslagen in opslagtanks bij een temperatuur tussen –155 °C en –130 °C. De druk in de opslagtank varieert meestal tussen 2 bar en 10 bar.

De LNG-afleverinstallatie bestaat uit de volgende hoofdonderdelen:

  • het vulpunt;
  • de opslagtank;
  • de technische installatie;
  • de tankzuil.

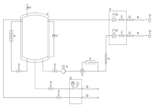
In afbeelding 2 staat een vereenvoudigd schema van een LNG-afleverinstallatie.

Afbeelding 2Vereenvoudigd schema van een LNG-afleverinstallatie.

Legenda

1 LNG-opslagtank; 2 veiligheidsventielen; 3 drukopbouwverdamper; 4 niveaumeting; 5 afsluiter; 6 pomp; 7 naverwarmer; 8 leidingsysteem ; 9 tankzuil; 10 flowmeter; 11 breekkoppeling; 12; afleverslang; 13 vulaansluiting; 14 vulpunt; 15 vul-, losslang.

2.2.2Onderdelen van de installatie

Vulpunt

Het vulpunt is de voorziening waarop de LNG-tankwagen aansluit om de LNG-opslagtank te bevoorraden, inclusief de daarbij behorende veiligheidsvoorzieningen.

LNG-opslagtank

In een LNG-opslagtank wordt een voorraad LNG opgeslagen. Een typische tank heeft een volume van 30 m3 tot 80 m3. Aangezien de temperatuur van het aangevoerde LNG zeer laag is en warmte-intrede vanuit de omgeving zoveel mogelijk behoort te worden voorkomen, is een goede isolatie noodzakelijk. Hoewel een conventionele isolatie met behulp van schuim mogelijk is, zullen in veruit de meeste gevallen vacuüm geïsoleerde vaten worden toegepast. Deze vaten zijn dubbelwandig, waarbij de tussenruimte wordt gevacumeerd. Dit om een optimale isolatie van de LNG-opslagtank te krijgen om zo de ‘holding time’ (standtijd) van het opgeslagen LNG zo lang mogelijk te maken. De standtijd is de tijd tussen het moment van vullen en het bereiken van de maximale werkdruk van de LNG-opslagtank. Er ontstaat een druktoename door het stijgen van de temperatuur van het LNG door warmte-inlek. Daarnaast wordt de tussenruimte van een dubbelwandig vat nog gevuld met perliet of er wordt multilayer-isolatie (MLI) toegepast, wat het isolatieverlies beperkt als het vacuüm verloren gaat. Een voorraadvat kan staand of liggend worden uitgevoerd. Bevoorraden van de LNG-opslagtank gebeurt vanuit een LNG-tankwagen, met behulp van een losslang of losarm. Het bevoorraden kan gebeuren door een pomp op de LNG-tankwagen, maar ook door drukverschil. Het nieuw geleverde LNG is altijd kouder dan het LNG dat nog in de tank zit. Het risico op ‘rollover’ is er bij de hoeveelheden die in de praktijk voorkomen niet. Ook is de druk zo laag dat dit niet zal gebeuren.

Veiligheidsventielen

Drukontlastingsapparatuur wordt gemonteerd in de LNG-opslagtank om te voorkomen dat de ontwerpdruk van de opslagtank in geen geval wordt overschreden.

Niveaumeting

De niveaumeting in de tank wordt uitgevoerd met behulp van een dubbele onafhankelijke drukverschilmeting over de vloeistofhoogte. Het maximumvloeistofniveau van de tank is 95 %, Hierbij moet rekening worden gehouden met de expansie van de vloeistof in de LNG-opslagtank. De maximumvullingsgraad wordt bepaald op basis van het ADR. Vooral bij horizontale tanks is de niveaumeting, gezien het beperkte drukverschil, lastig en behoort de kalibratie van de instrumentatie de nodige aandacht te krijgen. Bij horizontale tanks behoort er rekening mee te worden gehouden dat de vullingsgraad van de tank niet gelijk is aan de vulhoogte. Ook behoort er rekening te worden gehouden met de dichtheid van het LNG, die bij hogere temperatuur lager wordt. Door het uitzetten van het LNG bij hogere temperatuur kan de tank alsnog overvuld raken.

Afsluiter

Alle vloeistofaansluitingen aan de tank zijn voorzien van automatisch werkende afsluiters om te voorkomen dat de opslagtank leegloopt bij calamiteiten. Daarnaast zijn er handbediende afsluiters voor onderhoudsdoeleinden.

Pomp

Het afleveren aan een voertuig of werktuig vindt meestal plaats met behulp van een pomp. Deze pomp levert de benodigde opvoerdruk voor het leveren van LNG aan de brandstoftank van het voertuig of werktuig. Voor het starten van de pomp wordt deze eerst afgekoeld naar gebruikstemperatuur. Dit gebeurt door het vullen van het pompcircuit met vloeistof uit de tank. Als de pomp is afgekoeld tot gebruikstemperatuur, kan deze worden gestart.

Naverwarmer

Om de ‘holding time’ (standtijd) in de LNG-opslagtank van een LNG-afleverinstallatie zo lang mogelijk te houden, is het van belang dat de temperatuur van het LNG in de LNG-opslagtank zo laag mogelijk blijft. Om het LNG vervolgens op de juiste saturatiedruk (lees: temperatuur) af te leveren aan het tankende voertuig of werktuig is het noodzakelijk om een naverwarmer toe te passen, die meestal in de leiding tussen de pomp en de tankzuil wordt gemonteerd. Deze schakelt alleen in indien de saturatiedruk lager is dan nodig is. Er zijn verschillende uitvoeringen naverwarmers mogelijk (zoals elektrische, warmte-opname vanuit de omgevingslucht of met een warmtewisselaar).

Drukopbouwverdamper

Een drukopbouwverdamper wordt toegepast om voldoende ‘voordruk’ te garanderen op de pompinlaat van de LNG-afleverinstallatie bij lage LNG-temperaturen. Dit om cavitatie van de pomp te voorkomen. Daarnaast is een drukopbouwverdamper nodig voor het leveren van LNG op de juiste druk/temperatuur.

Leidingsysteem

Het LNG wordt via leidingen getransporteerd. Het meest gebruikte materiaal is roestvrij staal. Dit is zeer geschikt voor de heersende condities. Hoewel flensverbindingen mogelijk zijn, is het raadzaam om lasverbindingen te gebruiken, omdat deze betrouwbaarder zijn bij wisselende temperaturen. Ook is de kans op lekkage kleiner.

Tankzuil

De tankzuil is voorzien van de afleverslangen, bedieningsknoppen, eventuele doorstroommeters en overige instrumenten. In de tankzuil is een bypass aangelegd zodat de leidingen kunnen worden voorgekoeld voordat het voertuig of werktuig wordt gevuld.

Breekkoppelingen

Om te voorkomen dat de installatie wordt beschadigd of grote hoeveelheden gas verloren gaan als een voertuig of werktuig wegrijdt terwijl de afleverslangen nog zijn aangekoppeld, behoren bij het aansluitpunt van de afleverslangen breekkoppelingen te worden gemonteerd. Bij het geschetste scenario zal de afleverslang breken op de breekkoppeling. Dit is een eenzijdige koppeling. Bij een zogenoemde ‘dry break’-koppeling wordt deze aan beide zijden van de breuk afgesloten zodat er geen (L)NG kan vrijkomen.

Aflever- en dampretourslangen

Aan de tankzuil is zijn aflever- en dampretourslangen gemonteerd. Deze zijn nodig om LNG af te leveren respectievelijk dampen terug te voeren naar de opslagtank. Aan het uiteinde van de afleverslang zit een vulnozzle. Hiermee wordt de slang aan de LNG-brandstoftank aangesloten. In de vulnozzle en de vulaansluiting op de LNG-brandstoftank zitten zelfsluitende kleppen zodat er bij het aan- en afkoppelen maar een minimale hoeveelheid LNG vrijkomt.

Vul-, losslang of laadarm

De vul-, losslang of laadarm is de slang of arm die wordt gebruikt door de toeleverende LNG-tankwagen die de LNG-opslagtank vult.

Stikstofvoorziening en relatie met PGS 9 en PGS 15

Bij een LNG-afleverinstallatie is vaak stikstof in gasflessen en/of vloeibaar stikstof (LIN) in een opslagtank aanwezig. Dit kan meerdere doelen dienen, zoals spoelen, inertiseren, koelen via een warmtewisselaar in de LNG-opslagtank om methaanemissie te voorkomen en als (nood)voorziening voor instrumentenlucht. Voor spoelen en inertiseren wordt vaak stikstof uit een gasfles gebruikt en geen vloeibaar stikstof. De stikstofvoorzieningen maken onderdeel uit van de LNG-afleverinstallatie.

De vloeibare stikstofvoorzieningen vallen onder het toepassingsgebied van PGS 9. Echter, de daarin genoemde interne afstanden kunnen onderbouwd kleiner worden gemaakt als enerzijds de LNG-afleverinstallatie tegen de koude ten gevolge van een incident met LIN bestand is en anderzijds de LIN-opslagtank en de draagconstructie volgens de eisen voor de LNG-opslagtank beschermd zijn tegen bezwijken door brand. Gezien het feit dat de LIN-opslagtank onderdeel uitmaakt van de installatie, verdient het de voorkeur deze niet ver van de LNG te plaatsen (er zijn daarom ook geen interne afstanden binnen de LNG-afleverinstallatie en beide opslagtanks/installaties zijn bestemd voor cryogene gassen).

De opslag van stikstof in gasflessen valt onder het toepassingsgebied van PGS 15, als de gezamenlijke (water)inhoud meer dan 125 l is. Als het gaat om aangesloten gasflessen is PGS 15 niet van toepassing. Deze vallen binnen de reikwijdte van PGS 33-1. Bij de toepassing van gasflessen in een LNG-afleverinstallatie bestaat de mogelijkheid dat deze (lokaal) worden blootgesteld aan temperaturen die lager liggen dan de temperatuur waarbij brosse breuk optreedt in het materiaal van de gasflessen. De gasfles zal dan (instantaan) uit elkaar klappen en kan voor schade aan personen, omgeving en LNG-afleverinstallatie zorgen. Eventuele gasflessen behoren zodanig te worden geplaatst en afgeschermd dat dit scenario niet kan optreden.

3Risicobenadering

3.1Basisveiligheidsniveau

Bij het uitvoeren van de activiteiten die vallen onder het toepassingsbereik van deze PGS-richtlijn, wordt ervan uitgegaan dat een basisveiligheidsniveau aanwezig is. Dit is op te delen in vier soorten maatregelen:

  • beschermende maatregelen die volgens wet- en regelgeving standaard bij de activiteiten nodig zijn;
  • maatregelen die volgens bewezen en geaccepteerde goede praktijken niet weg te denken zijn. Dit zijn maatregelen voor ontwerp, constructie, in bedrijf nemen, gebruik, onderhoud of modificatie, inspectie en uit bedrijf nemen;
  • good housekeeping. Dit is een begrip dat staat voor de algemene zorg bij, netheid en orde van een activiteit of een bedrijfsonderdeel. Good housekeeping is een belangrijke factor bij het voorkomen van gevaarlijke situaties. Er wordt vanuit gegaan dat een bedrijf deze zaken op orde heeft, zoals ook is beschreven in de zorgplichtartikelen van de Omgevingswet en de Arbeidsomstandighedenwet;
  • maatregelen goed vakmanschap. Dit staat voor vaardigheden van werknemers om kwalitatief goed werk te leveren, en daarbij veilig en gezond te werken.

Uitgangspunt is dus dat een bedrijf met bovenstaande maatregelen in werking is.

In Hoofdstuk 9 staat meer uitleg over maatregelen die horen bij het basisveiligheidsniveau .

Installaties of activiteiten die onder deze PGS-richtlijn vallen, kunnen zo complex zijn, dat hiervoor een veiligheidsbeheerssysteem nodig is. Dat is in elk geval nodig als een activiteit plaatsvindt bij een Seveso-inrichting. Vaak gelden dan eisen voor de opzet en inhoud van dat systeem volgens NEN-EN-ISO 14001, NEN-ISO 45001, NTA 8620 of het Besluit activiteiten leefomgeving.

3.2Risicobenadering

Risicobenadering als basis

Deze PGS-richtlijn is gebaseerd op een risicobenadering waarbij op een systematische manier doelen en maatregelen zijn geformuleerd. Op basis van kennis en kunde van deskundigen van bedrijfsleven en overheid zijn verschillende scenario's geïdentificeerd. Een scenario is een reeks opeenvolgende gebeurtenissen die leiden tot een ongewenste (gevaarlijke) gebeurtenis.

Het risico is altijd een combinatie van de ernst van de gevolgen (effect) van een (ongewenste) gebeurtenis en de waarschijnlijkheid (kans) dat de gebeurtenis zich voordoet: risico = kans × effect.

De kans is aangeduid met de cijfers 1 voor kleine kans tot en met 5 voor de grootse kans. Het effect is aangeduid met de letters A voor klein effect tot en met E voor het grootste effect. Scenario's met de kleinste kans of met het kleinste effect worden beschouwd als scenario met een laag risico. Deze staan niet in de PGS-richtlijn. De scenario's met een middelhoog tot hoog risico zijn in deze PGS-richtlijn beschreven.

Op basis van een scenario is een doel beschreven om ervoor te zorgen dat:

  • de kans op de ongewenste gebeurtenis zo veel mogelijk wordt beperkt, en
  • de nadelige gevolgen van de ongewenste gebeurtenis worden voorkomen of zo veel mogelijk worden beperkt.

Soms zijn er meerdere scenario's die met hetzelfde doel kunnen worden gedekt. Per doel zijn er een of meer maatregelen uitgewerkt die er samen voor moeten zorgen dat aan het doel wordt voldaan. Een maatregel kan van belang zijn voor meerdere doelen. De risicobenadering geeft de gebruiker van de PGS-richtlijn meer inzicht in het 'waarom' van opgenomen maatregelen.

Methode

Voor de risicobenadering zijn verschillende methodes mogelijk. Vaak is de SWIFT-methode gebruikt. SWIFT staat voor Structured What If Technique. Deze methode is gebruikt in combinatie met scenario-identificatie op basis van verschillende bronoorzaken afkomstig uit de HAZOP-methode. HAZOP staat voor Hazard en Operability.

Meer informatie over de gebruikte methodes staat in de Handreiking generieke risicobenadering. Deze is terug te vinden op de PGS website: https://publicatiereeksgevaarlijkestoffen.nl/.

Scenario's met laag risico

Scenario's met een laag risico worden niet in deze PGS-richtlijn behandeld. Dit betekent niet dat een bedrijf daar geen aandacht aan hoeft te besteden. Maatregelen voor scenario's met een laag risico kunnen ook door andere wetten, regels, richtlijnen of afspraken worden geborgd.

Risicoanalyse verplicht volgens wetgeving

De scenario's in deze PGS-richtlijn horen bij de risicoanalyse die het PGS-team heeft uitgevoerd. Voor sommige activiteiten geldt ook een wettelijke plicht om een risicoanalyse uit te voeren. Bedrijven zijn bijvoorbeeld op grond van het Warenwetbesluit drukapparatuur 2016 (WBDA 2016) verplicht om voor installaties die hieronder vallen een risicoanalyse uit te voeren. De risicoanalyse van het PGS-team komt niet in de plaats van deze verplichte risicoanalyse.

Toepassing PGS-scenario’s voor hogedrempelinrichtingen en ARIE-bedrijven

Voor de zogenoemde hogedrempelinrichtingen zoals gedefinieerd in het Bal en ARIE-bedrijven zoals gedefinieerd in het Arbeidsomstandighedenbesluit geldt dat de scenario’s die kunnen leiden tot het vrijkomen van een gevaarlijke stof, de installatiescenario’s, al zijn beschreven in een veiligheidsrapport volgens een vast stramien, zoals toegelicht in bijlage H van PGS 6 of in een aanvullende risico-inventarisatie en -evaluatie (ARIE). Deze bedrijven hebben de scenario’s en de beheersmaatregelen daarmee afdoende beschreven om aan de verplichtingen van het Bal en het Arbeidsomstandighedenbesluit te voldoen. Indien gewenst kunnen zij deze beschrijvingen ten grondslag leggen aan de onderbouwing van gelijkwaardige oplossingen.

Scenario's die niet zijn uitgewerkt

Scenario's gaan uit van ongewenste gebeurtenissen. Bij het identificeren van scenario's zijn niet alle ongewenste gebeurtenissen meegenomen. Terrorisme en neerstortende vliegtuigen zijn daar voorbeelden van. Scenario's die voortkomen uit natuurgeweld, zijn als dat relevant is wel benoemd, maar niet verder uitgewerkt in doelen en maatregelen. De enige uitzondering is blikseminslag. Voor natuurgeweld, zoals overstromingen en aardbevingen, geldt dat de kans hierop afhangt van de locatie van de activiteit. Bedrijven moeten zelf beoordelen of er een verhoogde kans is op aardbevingen of overstromingen en ook wat de gevolgen van zo'n gebeurtenis kunnen zijn voor de veiligheid. Aan de hand daarvan kan een bedrijf in overleg met het bevoegd gezag vaststellen welke maatregelen nodig zijn om de gevolgen te beperken.

Bedrijven die onder de Seveso-richtlijn vallen en worden beschouwd als hogedrempelinrichting, moeten in het veiligheidsrapport ingaan op natuurlijke oorzaken van zware ongevallen, zoals aardbevingen of overstromingen.

Aanpak risicobenadering PGS 33-1

Een toelichting op de PGS-risicobenadering en hoe de PGS-teams deze hebben aangepakt, staat in de Handreiking generieke risicobenadering.

De risicobenadering is uitgevoerd in sessies met het PGS 33-team, onder begeleiding van een externe deskundige, en is gebaseerd op een representatieve gangbare LNG-afleverinstallatie. De risicobenadering is niet uitputtend. Het is altijd mogelijk dat zich scenario's voordoen die niet zijn beschreven.

De risicoanalyse geeft een kwalitatief inzicht in de kans en gevolgen van een scenario. Het PGS-team heeft de risico’s van de scenario’s geëvalueerd, geclassificeerd en gerangschikt. Daarbij is gebruikgemaakt van de kwalitatieve risicomatrix van de generieke risicobenadering. Hiermee is bepaald of het scenario relevant is voor de PGS. Als het scenario relevant is voor de PGS, identificeert het team maatregelen op basis van de huidige stand der techniek (bijvoorbeeld uit bestaande PGS'en, gehanteerde normen en andere referentiedocumenten). Als het om nieuwe activiteiten gaat, zal in overleg met betrokken experts worden bekeken welke maatregelen toegepast worden en/of toepasbaar zijn.

De risicomatrix is vervolgens gebruikt om te beoordelen of de maatregel:

  • het risico vermindert,
  • de kans op optreden van de ongewenste gebeurtenis verkleint, of
  • de omvang of ernst van de gevolgen vermindert.

Voor de geïdentificeerde maatregelen is vervolgens getoetst of ze als maatregel in de PGS moeten worden opgenomen. Dit gebeurt op basis van de gezamenlijke kennis en inzichten van deskundigen in het PGS-team.

In dit deskundig oordeel worden dus meerdere aspecten meegewogen. In elk geval zijn dit wettelijke randvoorwaarden, zoals de best beschikbare techniek, de stand van de wetenschap en de arbeidshygiënische strategie. De positie van het scenario in de matrix is daarbij een hulpmiddel dat inzicht geeft. De risicomatrix kan niet worden gezien als normatief kader.

4Scenario's

4.1Scenario's voor de hele activiteit

4.2Inleiding

Dit hoofdstuk beschrijft de scenario's die realistisch en relevant zijn voor een LNG-afleverinstallatie.

De scenario's zijn onderverdeeld in:

  • generieke scenario’s voor de gehele installatie;
  • scenario’s voor de opslag van LNG;
  • scenario’s voor het bevoorraden van de LNG-opslagtank vanuit een LNG-tankwagen;
  • scenario’s voor het afleveren van LNG aan voertuigen of werktuigen.

Elk scenario heeft een nummer. Het is weergegeven als S1, S2 en verder. Bij elk scenario horen doelen. Die zijn aangegeven met de nummers van de doelen, dus D1, D2 en verder. De beschrijvingen van de doelen staan inHoofdstuk 6. Bij de maatregelen inHoofdstuk 7 is steeds aangegeven welke scenario's daar een rol bij spelen.

In de scenario’s wordt met het gevolg ‘cryogene blootstelling’ de blootstelling bedoeld van installatie(onderdelen) of objecten aan de temperaturen van LNG of LIN. Met het gevolg ‘persoonlijk letsel’ wordt, tenzij anders aangegeven, zowel hittebelasting als cryogene blootstelling op personen bedoeld.

S1

Mogelijke gevaren en gevolgen van statische elektriciteit

Potentiële gevolgen (opeenvolgende gebeurtenissen):

  • vonkoverslag tussen installatieonderdelen door potentiaalverschil,
  • brand of explosie na ontsteking van eventueel aanwezig brandbaar gas,
  • persoonlijk letsel chauffeur en/of LNG-afnemer door vonk of hittebelasting.
Doelen
D1
S2

Kleine lekkage LNG-leiding (buitenkant) door chemische aantasting

Potentiële gevolgen (opeenvolgende gebeurtenissen):

  • vrijkomen LNG,
  • brand na ontsteking.
Doelen
D2
S3

Kleine lekkage LNG-leiding door pipestress door temperatuurverschillen/-wisselingen (‘temperature cycles’)

Potentiële gevolgen (opeenvolgende gebeurtenissen):

  • vrijkomen LNG,
  • brand na ontsteking.
Doelen
D3
S4

Brand in de omgeving of op de LNG-afleverinstallatie – Falen van onderdelen van de LNG-afleverinstallatie

Potentiële gevolgen (opeenvolgende gebeurtenissen):

  • vrijkomen LNG,
  • brand of explosie na ontsteking,
  • domino-effecten,
  • persoonlijk letsel.
Doelen
D7D33
S5

Aanrijding trailer/vulpunt door een voertuig, zowel tijdens het bevoorraden van de opslagtank als op het moment dat niet wordt gevuld

Potentiële gevolgen (opeenvolgende gebeurtenissen):

  • vrijkomen LNG,
  • brand of explosie na ontsteking,
  • vuurbal en plasbrand.
Doelen
D8
S6

Vandalisme, diefstal, aanwezigheid onbevoegde personen: ongecontroleerde ontstekingsbronnen

Potentiële gevolgen (opeenvolgende gebeurtenissen):

  • schade aan apparatuur,
  • vrijkomen van LNG,
  • brand/explosie na ontsteking,
  • persoonlijk letsel.
Doelen
D9
S7

Ophoping van grondwater door hoog grondwaterniveau, regenwater of smeltwater in leidinggoot (bijvoorbeeld leiding naar de tankzuilen) in de winter bij temperaturen onder het vriespunt

Potentiële gevolgen (opeenvolgende gebeurtenissen):

  • bevriezing van water in de leidinggoot,
  • thermische krimp leiding,
  • schade aan leiding,
  • vrijkomen van LNG,
  • brand/explosie na ontsteking.
Doelen
D10
S8

Temperatuurinvloed (van buiten, bijvoorbeeld zon) op LNG-leiding

Potentiële gevolgen (opeenvolgende gebeurtenissen):

  • warmte-inlek leiding,
  • opwarming LNG,
  • falen leiding door drukopbouw,
  • ontstaan van boil-off-gas (bij drukontlasting).
Doelen
D6
S9

Geologische impact, zoals aardbeving of overstroming, impact op LNG-afleverinstallatieonderdelen

Potentiële gevolgen (opeenvolgende gebeurtenissen):

  • schade aan leiding,
  • lekkage zwakste onderdeel,
  • vrijkomen van LNG,
  • brand of explosie na ontsteking,
  • persoonlijk letsel.
Doelen
D14
S10

Blikseminslag

Potentiële gevolgen (opeenvolgende gebeurtenissen):

  • elektronica valt uit,
  • ontstekingsbron in ATEX-gezoneerd gebied,
  • brand in de installatie en/of het gebouw,
  • persoonlijk letsel.
Doelen
D1D6
S11

Lekkage bij bestaande buiten het tankstation gelegen buisleiding, brand, aanstralen onderdelen LNG-afleverinstallatie waardoor deze falen

Potentiële gevolgen (opeenvolgende gebeurtenissen):

  • schade aan onderdelen LNG-afleverinstallatie,
  • vrijkomen van LNG,
  • brand of explosie na ontsteking,
  • persoonlijk letsel.
Doelen
D7D33
S12

Leveren van te koud gas aan de CNG-buffer door een slechte werking van de verdamper (invriezen door lage atmosferische temperaturen en hoge luchtvochtigheid), waardoor het koude gas niet voldoende opwarmt

Potentiële gevolgen (opeenvolgende gebeurtenissen):

  • temperaturen buiten ontwerpspecificaties van de CNG-buffer (drukvat),
  • verzwakking materiaal CNG-buffer,
  • schade aan CNG-buffer,
  • vrijkomen van CNG,
  • brand of explosie na ontsteking,
  • persoonlijk letsel.
Doelen
D2
S13

Stroomstoring in combinatie met een incident

Potentiële gevolgen (opeenvolgende gebeurtenissen):

  • verstoring van het systeem (verhogen debieten, open- of dichtsturen kleppen),
  • vrijkomen van LNG,
  • brand of explosie na ontsteking,
  • persoonlijk letsel.
Doelen
D13D26D27
S14

Langdurige insluiting van LNG in leidinggedeelte tussen twee afsluiters – Breuk leiding

Potentiële gevolgen (opeenvolgende gebeurtenissen):

  • opwarming en drukopbouw,
  • breuk leiding vrijkomen LNG,
  • brand of explosie na ontsteking,
  • persoonlijk letsel.
Doelen
D11
S15

Lekkage in ondergrondse (enkelwandige) leiding met uitstroming naar atmosfeer vanuit de productvoerende leiding

Potentiële gevolgen (opeenvolgende gebeurtenissen):

  • vrijkomen LNG,
  • brand na ontsteking,
  • persoonlijk letsel.
Doelen
D12
S16

Breuk in ondergrondse leiding

Potentiële gevolgen (opeenvolgende gebeurtenissen):

  • vrijkomen LNG,
  • brand of explosie na ontsteking,
  • persoonlijk letsel.
Doelen
D12
S17

Lek of breuk LNG-voerend materiaal tijdens inactiviteit van de afleverinstallatie (bijvoorbeeld doorlekkende terugslag of tankklep), enkele afsluitkleppen staan in de ongewenste positie na wijziging

Potentiële gevolgen (opeenvolgende gebeurtenissen):

  • vrijkomen LNG,
  • brand of explosie na ontsteking,
  • persoonlijk letsel.
Doelen
D11D16
S18

Lekkage van niet geodoriseerd gas vanuit een aan de LNG-afleverinstallatie gekoppelde CNG-installatie of lekkage van dat ongeodoriseerd gas bij de eindgebruikers van CNG

Potentiële gevolgen (opeenvolgende gebeurtenissen):

  • vrijkomen ongeodoriseerd gas,
  • brand na ontsteking,
  • persoonlijk letsel.
Doelen
D28
S19

Kleine lekkage vanuit LNG-onderdeel (bijvoorbeeld flens, instrument of klep) tijdens normale operatie

Potentiële gevolgen (opeenvolgende gebeurtenissen):

  • vrijkomen LNG,
  • brand na ontsteking,
  • persoonlijk letsel.
Doelen
D12
S20

Dichtvriezen van het 5-2-ventiel van de actuator van een veiligheidsklep (bijvoorbeeld LNG-tankklep), samen met vrijkomen van LNG (bijvoorbeeld leiding/slangbreuk)

Potentiële gevolgen (opeenvolgende gebeurtenissen):

  • veiligheidsklep faalt en gaat niet dicht,
  • langdurig vrijkomen LNG,
  • brand of explosie na ontsteking,
  • persoonlijk letsel,
  • escalatie (aanstraling van andere LNG-voerende installatieonderdelen).
Doelen
D2D4D33
S21

Incident op de afleverinstallatie (brand/lekkage/ongeval/storing enz.) – Algemeen scenario ter aantoning effectiviteit algemene maatregelen

Potentiële gevolgen (opeenvolgende gebeurtenissen):

  • vrijkomen LNG,
  • brand of explosie na ontsteking,
  • persoonlijk letsel.
S22

Gasemissie via afblaasvoorziening (‘vent stack’), al dan niet met ontbranding

Potentiële gevolgen (opeenvolgende gebeurtenissen):

  • verhoging temperatuur LNG in opslagtank,
  • ontstaan van (te veel) boil-off-gas,
  • opbouw druk in opslagtank,
  • druk overschrijdt openingsdruk drukveiligheid,
  • methaanemissie door afblaasvoorziening.
Doelen
D30D34
S23

Dichtvriezen van de afblaasvoorziening door extreme weercondities: regenval of vorming condens en vervolgens dichtvriezen van de overdrukbeveiliging

Potentiële gevolgen (opeenvolgende gebeurtenissen):

  • drukopbouw in installatieonderdelen,
  • druk overschrijdt ontwerpdruk,
  • schade aan leidingen en appendages,
  • lekkage bij het zwakste onderdeel,
  • vrijkomen LNG,
  • brand of explosie na ontsteking,
  • persoonlijk letsel.
Doelen
D11
S24

Onveilige situaties door slechte verlichting

Potentiële gevolgen (opeenvolgende gebeurtenissen):

  • gebruik niet-ATEX-lichtbron of verrichten verkeerde handelingen in het geval van vrijkomen LNG,
  • brand of explosie na ontsteking,
  • persoonlijk letsel.
Doelen
D21
S25

Vrijkomen van LNG op het terrein (ontstaan van een plas) met afloop naar het riool en/of afloop naar installaties met andere gevaarlijke stoffen en/of afloop naar toegangswegen

Potentiële gevolgen (opeenvolgende gebeurtenissen):

  • LNG in het riool,
  • RPT (Rapid Phase Transition/snelle faseovergang) door mogelijk contact LNG met water – detonaties – schade aan riool,
  • insluiting van gas en vorming explosief mengsel,
  • gasexplosie met hoge piekoverdrukken na ontsteking,
  • persoonlijk letsel.
Doelen
D31
S26

Insluiting gas bij vulpunt van de LNG-opslagtank door het verkeerd aankoppelen van de losslang

Potentiële gevolgen (opeenvolgende gebeurtenissen):

  • vrijkomen LNG,
  • vorming explosief mengsel bij ondergronds vulpunt,
  • verstikkingsgevaar,
  • brand of explosie na ontsteking,
  • persoonlijk letsel.
S27

Lekkage en brand binnen scheidingsconstructie

Potentiële gevolgen (opeenvolgende gebeurtenissen):

  • vrijkomen LNG,
  • brand of explosie na ontsteking,
  • persoonlijk letsel.
Doelen
D23D32D33
S28

Vrachtauto's rijden over de leidinggoot/ondergrondse leiding heen, leidend tot lekkage aan de leiding

Potentiële gevolgen (opeenvolgende gebeurtenissen):

  • mechanische belasting leiding,
  • vrijkomen LNG bij lekkage,
  • brand of explosie na ontsteking,
  • persoonlijk letsel.
Doelen
D3D10
S29

Veel begroeiing en objecten aanwezig in de nabijheid van de afleverinstallatie, beschadiging van LNG onderdelen/ compartimenten

Potentiële gevolgen (opeenvolgende gebeurtenissen):

  • beschadiging LNG-afleverinstallatie,
  • vrijkomen LNG,
  • brand of explosie na ontsteking,
  • persoonlijk letsel.
Doelen
D3
S30

Te snel inkoelen met LIN/LNG van de onderdelen van de LNG-afleverinstallatie bij opstarten na uitvoeren van onderhoudswerkzaamheden

Potentiële gevolgen (opeenvolgende gebeurtenissen):

  • temperatuurschok en krimp LNG-voerende onderdelen,
  • schade aan LNG-voerende onderdelen,
  • vrijkomen LNG,
  • brand of explosie na ontsteking,
  • persoonlijk letsel .
Doelen
D16
S31

Las- of flenslekkage in leiding(verbinding) door verkeerd aangelegde verbinding

Potentiële gevolgen (opeenvolgende gebeurtenissen):

  • vrijkomen LNG,
  • brand na ontsteking,
  • persoonlijk letsel.
Doelen
D16
S32

Methaanemissie door gebrek aan onderhoud

Potentiële gevolgen (opeenvolgende gebeurtenissen):

  • brand of explosie na ontsteking,
  • persoonlijk letsel.
S33

Onderhoud aan LNG-onderdelen, lekkage

Potentiële gevolgen (opeenvolgende gebeurtenissen):

  • vrijkomen LNG,
  • brand of explosie na ontsteking,
  • persoonlijk letsel.
Doelen
D12D16D32
S34

Graafwerkzaamheden bij ondergrondse leidingen (zoals leiding tankzuil)

Potentiële gevolgen (opeenvolgende gebeurtenissen):

  • breuk leiding,
  • vertraagd vrijkomen LNG,
  • brand of explosie na ontsteking,
  • persoonlijk letsel.
Doelen
D16

4.3Scenario's bij LNG-opslagtank

S35

Brand in de omgeving of op de afleverinstallatie. Langdurige blootstelling van LNG-opslagtank aan warmtestraling

Potentiële gevolgen (opeenvolgende gebeurtenissen):

  • verhoging temperatuur in opslagtank,
  • drukopbouw,
  • falen integriteit opslagtank,
  • vrijkomen LNG,
  • BLEVE/vuurbal/explosie na ontsteking,
  • persoonlijk letsel.
Doelen
D7D32D33
S36

Brand in de omgeving of op de afleverinstallatie. Langdurige blootstelling van de LNG-opslagtank aan warmtestraling – Vrijkomen van LNG uit overdrukbeveiliging

Potentiële gevolgen (opeenvolgende gebeurtenissen):

  • verhoging temperatuur in opslagtank,
  • drukopbouw in opslagtank,
  • vrijkomen LNG,
  • brand of explosie na ontsteking,
  • persoonlijk letsel.
Doelen
D7D30D33
S37

Brand in de omgeving of op de afleverinstallatie. Langdurige blootstelling van de LNG-opslagtank aan warmtestraling – Falen van draagconstructie van de opslagtank

Potentiële gevolgen (opeenvolgende gebeurtenissen):

  • falen draagconstructie,
  • beschadiging opslagtank of LNG-voerende installatieonderdelen,
  • vrijkomen LNG,
  • cryogene blootstelling,
  • brand of explosie na ontsteking,
  • persoonlijk letsel.
Doelen
D3D7D33
S38

Vrijkomen van LNG of LIN, blootstelling op de draagconstructie van de LNG- of de LIN-opslagtank

Potentiële gevolgen (opeenvolgende gebeurtenissen):

  • falen draagconstructie door brosse breuk,
  • beschadiging LNG- of LIN-opslagtank of installatieonderdelen,
  • vrijkomen LNG of LIN,
  • cryogene blootstelling,
  • brand of explosie na ontsteking,
  • persoonlijk letsel.
Toelichting

Een lekkage van een cryogene vloeistof vanuit leidingwerk of verladingsactiviteiten kan zorgen voor blootstelling van de draagconstructie aan temperaturen die, afhankelijk van de toegepaste materialen, brosse breuk tot gevolg kunnen hebben.

Doelen
D3
S39

Blootstelling gasflessen aan cryogene temperaturen

Potentiële gevolgen (opeenvolgende gebeurtenissen):

  • brosse breuk in materiaal gasfles,
  • (instantaan) uit elkaar klappen gasflessen,
  • persoonlijk letsel,
  • beschadiging LNG-afleverinstallatie door fragmenten,
  • beschadiging omgeving door fragmenten.
Doelen
D3
S40

Falen van de bodemleiding van de opslagtank (grote vloeistoflekkage) tijdens onderhoud door vallend object (bijvoorbeeld tijdens hijsen) – Vorming van plas onder de opslagtank

Potentiële gevolgen (opeenvolgende gebeurtenissen):

  • vrijkomen LNG onder de opslagtank,
  • plasbrand onder opslagtank,
  • brand of explosie na ontsteking,
  • persoonlijk letsel.
Doelen
D16D31
S41

Continue vloeistofexpansie van de opslagtank – Overschrijding maximumniveau in de opslagtank

Potentiële gevolgen (opeenvolgende gebeurtenissen):

  • drukopbouw in de opslagtank,
  • uitzetten van de vloeistof,
  • falen opslagtank,
  • vrijkomen LNG,
  • brand of explosie na ontsteking,
  • persoonlijk letsel.
Doelen
D13D16D30
S42

Onderhoud en uit bedrijf nemen van de LNG-opslagtank of installatieonderdelen (zoals vervangen pomp)

Potentiële gevolgen (opeenvolgende gebeurtenissen):

  • vrijkomen (L)NG,
  • cryogene blootstelling,
  • brand of explosie na ontsteking,
  • persoonlijk letsel.
Doelen
D11D16D17
S43

Hijsen van een (deels) gevulde LNG-opslagtank – Ontstaan van een lekkage of omvallen van de opslagtank

Potentiële gevolgen (opeenvolgende gebeurtenissen):

  • falen opslagtank,
  • vrijkomen LNG,
  • cryogene blootstelling,
  • brand/explosie na ontsteking,
  • persoonlijk letsel.
Doelen
D16

4.4Scenario's bij bevoorraden LNG-opslagtank vanuit tankwagen

S44

Brand nabij de LNG-tankwagen tijdens het lossen, rijbaan is geblokkeerd waardoor de LNG-tankwagen niet kan wegrijden, ladingtank van de LNG-tankwagen faalt

Potentiële gevolgen (opeenvolgende gebeurtenissen):

  • verhoging temperatuur ladingtank van de LNG-tankwagen,
  • drukopbouw in ladingtank,
  • falen ladingtank van de LNG-tankwagen,
  • vrijkomen LNG,
  • BLEVE, vuurbal of explosie na ontsteking,
  • persoonlijk letsel.
Doelen
D7D19D33
S45

Gelijktijdig lossen van de LNG-tankwagen met een tankwagen met andere motorbrandstoffen – Ontstaan van een brand bij het vulpunt van de tankwagen met andere motorbrandstoffen

Potentiële gevolgen (opeenvolgende gebeurtenissen):

  • verhoging temperatuur lading LNG-tankwagen,
  • drukopbouw in lading LNG-tankwagen,
  • falen LNG-tankwagen,
  • vrijkomen LNG,
  • BLEVE, vuurbal of explosie na ontsteking,
  • persoonlijk letsel.
Doelen
D18
S46

LNG-losslang wordt (te snel) afgekoppeld voordat deze is uitgedampt en vrij van LNG (vloeistof vrijmaken van LNG wordt niet uitgevoerd)

Potentiële gevolgen (opeenvolgende gebeurtenissen):

  • LNG in losslang komt vrij,
  • persoonlijk letsel.
Doelen
D16D24
S47

Koude LNG-slang wordt vastgepakt door chauffeur zonder handschoenen

Potentieel gevolg:

  • persoonlijk letsel.
Doelen
D32
S48

Breuk LNG-losslang of vulleiding tijdens het bevoorraden van de LNG-opslagtank

Potentiële gevolgen (opeenvolgende gebeurtenissen):

  • vrijkomen LNG,
  • brand of explosie na ontsteking,
  • persoonlijk letsel.
S49

Vullen van opslagtank vanuit tankwagen met verkeerd product

Potentiële gevolgen (opeenvolgende gebeurtenissen):

  • vrijkomen cryogene vloeistof,
  • cryogene blootstelling,
  • brand na ontsteking,
  • persoonlijk letsel.
Doelen
D17D22
S50

Vloeistofuitstroming door afblaasvoorziening (‘vent stack’) ten gevolge van overvulling van de opslagtank. – Ontstaan van een plas op de grond (‘rainout’)

Potentiële gevolgen (opeenvolgende gebeurtenissen):

  • vrijkomen LNG via de afblaasvoorziening,
  • LNG regent op de grond,
  • plasvorming met verdamping,
  • (plas)brand of explosie na ontsteking,
  • persoonlijk letsel.

4.5Scenario's bij afleveren LNG aan voertuigen of werktuigen

S51

Aanrijding tankzuil door voertuig of werktuig. – Tankzuil wordt omver gereden

Potentiële gevolgen (opeenvolgende gebeurtenissen):

  • vrijkomen LNG,
  • fakkelbrand na ontsteking,
  • persoonlijk letsel.
Doelen
D8D33
S52

Vrijkomen van LNG door onjuist vullen van de LNG-brandstoftank

Potentiële gevolgen (opeenvolgende gebeurtenissen):

  • vloeistofuitstroming uit drukveiligheid,
  • vrijkomen LNG,
  • cryogene blootstelling,
  • brand of explosie na ontsteking,
  • persoonlijk letsel.
S53

Gebruik van een te korte of een te lange afleverslang leidend tot een lekkage

Potentiële gevolgen (opeenvolgende gebeurtenissen):

  • vrijkomen LNG,
  • brand na ontsteking,
  • persoonlijk letsel.
S54

Een wisselreservoir wordt gevuld

Potentiële gevolgen (opeenvolgende gebeurtenissen):

  • vrijkomen LNG,
  • cryogene blootstelling,
  • brand/explosie na ontsteking,
  • persoonlijk letsel.
Doelen
D25
S55

Lekkage bij het afkoppelen van de vulslang of tijdens het afleveren van LNG in combinatie met een potentiaalverschil over de koppeling

Potentiële gevolgen (opeenvolgende gebeurtenissen):

  • vrijkomen LNG bij afkoppelen afleverslang,
  • vonkoverslag,
  • kortdurende fakkelbrand na ontsteking,
  • persoonlijk letsel.
S56

Opstarten na lekkage bij de vulkoppeling van de afleverslang (als beveiliging in werking is gesteld of noodstopvoorziening is geactiveerd) zonder de oorzaak weggenomen te hebben, of te snel opstarten na storing

Potentiële gevolgen (opeenvolgende gebeurtenissen):

  • hernieuwde lekkage met vrijkomen LNG,
  • cryogene blootstelling,
  • brand na ontsteking,
  • persoonlijk letsel.
Doelen
D16D22D32

5Richtingaanwijzer wet- en regelgeving Normatief

5.1Inleiding

Deze PGS beschrijft de doelen en maatregelen die kunnen worden getroffen om aan de doelen te voldoen en daarmee de veiligheid te waarborgen.

Elke maatregel beoogt een risico te verminderen. Dit gaat om hoge en middelhoge risico's voor:

  • Omgevingsveiligheid: Het voorkomen van ongewone voorvallen en het beperken van de gevolgen daarvan voor de omgeving met het oog op het waarborgen van de veiligheid voor de omgeving;
  • Arbeidsveiligheid: Het voorkomen van ongevallen met gevaarlijke stoffen en het beperken van de gevolgen daarvan en het voorkomen van blootstelling van werknemers aan gevaarlijke stoffen;
  • Brandbestrijding en Rampenbestrijding: Het beperken van de gevolgen van een brand, incident met gevaarlijke stoffen of ramp en het borgen van een doelmatige rampenbestrijding.

De meeste maatregelen hebben grondslagen in meerdere wetten. Bij elke maatregel staat deze grondslag vermeld. Daarmee wordt duidelijk dat:

  • maatregelen die zijn gesteld voor de omgevingsveiligheid, moeten worden nageleefd op grond van de Omgevingswet. InHoofdstuk 7 zijn deze maatregelen aangeduid met Omgevingsveiligheid (Omgevingsveiligheid) en met Brandpreventie (Brandpreventie en mitigatie Omgevingsveiligheid);
  • maatregelen die zijn gesteld in het belang van de arbeidsveiligheid en gezondheid, moeten worden nageleefd op grond van de Arbeidsomstandighedenwet en Warenwet. In Hoofdstuk 7 zijn deze maatregelen aangeduid met Arbeidsveiligheid (Arbeidsveiligheid);
  • maatregelen die zijn gesteld in het belang van brand- of rampenbestrijding, moeten worden nageleefd op grond van de Wet veiligheidsregio's. In hoofdstuk 7 zijn deze maatregelen aangeduid met Rampenbestrijding (Brand- of Rampenbestrijding).

De doelen staan in Hoofdstuk 6 en daarna maatregelen in Hoofdstuk 7. De doelen zijn gekoppeld aan scenario's uit Hoofdstuk 4 en maatregelen zijn gekoppeld aan doelen uit Hoofdstuk 6.

5.2Omgevingsveiligheid

5.2.1Algemeen

De Omgevingswet gaat over de fysieke leefomgeving en activiteiten die daar gevolgen voor hebben of kunnen hebben. Het Besluit activiteiten leefomgeving (Bal) bevat regels voor milieubelastende activiteiten. Met het oog op het waarborgen van de veiligheid staan in het Bal regels over activiteiten met gevaarlijke stoffen.

5.2.2Omgevingsvergunning milieubelastende activiteit

In paragraaf 3.8.10 van het Bal zijn tankstations aangewezen als een milieubelastende activiteit. In paragraaf 3.8.6 van het Bal zijn opslag- en transportbedrijven, groothandels en containerterminals aangewezen als milieubelastende activiteit. Bij beide activiteiten kan sprake zijn van het tanken en opslaan van LNG. Voor het tanken van LNG is een omgevingsvergunning nodig (artikel 3.297 en 3.286).

Het Bal bevat voor het tanken van LNG regels met het oog op het waarborgen van de veiligheid in hoofdstuk 4. Hierin staat een verplichting om te voldoen aan deze PGS-richtlijn. De omgevingsvergunning is bedoeld als toetsing vooraf om te beoordelen of deze activiteit vanwege de geldende externe veiligheidsafstanden op de desbetreffende locatie kan worden verricht. Deze externe veiligheidsafstanden staan in het Besluit kwaliteit leefomgeving (Bkl).

In gevallen dat sprake is van het tanken van LNG waarvoor de regels in hoofdstuk 4 niet gelden, is deze PGS-richtlijn een informatiedocument dat het bevoegd gezag in acht moet nemen bij het stellen van maatwerkvoorschriften of vergunningvoorschriften. Het Besluit kwaliteit leefomgeving (Bkl) wijst deze PGS-richtlijn aan als informatiedocument.

5.2.3Besluit activiteiten leefomgeving (Bal)

Het Bal bevat regels met het oog op het waarborgen van de veiligheid bij het tanken van voertuigen, vaartuigen of werktuigen met LNG en het daarbij opslaan van LNG. Deze staan in paragraaf 4.36. In deze paragraaf staat dat bij deze activiteit moet worden voldaan aan deze PGS-richtlijn. Het waarborgen van de veiligheid is nader ingevuld met de doelen die zijn omschreven inHoofdstuk 6 van deze PGS-richtlijn. Om aan de regels van paragraaf 4.36 van het Bal te voldoen, moeten alleen maatregelen worden getroffen die gaan over de veiligheid van de omgeving. Het gaat dan om maatregelen die inHoofdstuk 7 zijn opgenomen met het belang van de omgevingsveiligheid als oogmerk. Deze zijn herkenbaar aan de markeringen Omgevingsveiligheid en Brandpreventie.

Toepassingsbereik Bal en deze PGS-richtlijn

De eisen uit deze PGS-richtlijn gelden alleen als direct werkende verplichtingen, als de activiteit valt binnen het toepassingsbereik van paragraaf 4.36 van het Bal. Het toepassingsbereik van deze PGS-richtlijn is niet gelijk aan het toepassingsbereik van paragraaf 4.36 van het Bal. Paragraaf 4.36 is van toepassing op tanken van voertuigen, vaartuigen of werktuigen met LNG en het daarbij opslaan van LNG. Deze PGS 33-1 is alleen van toepassing op het tanken van voertuigen en werktuigen. PGS 33-2 is van toepassing op het tanken van vaartuigen en drijvende werktuigen.

Gelijkwaardige maatregelen

De Omgevingswet en het Bal maken het mogelijk om een andere maatregel te treffen dan de voorgeschreven maatregel.

Voor de maatregelen in deze PGS-richtlijn is het nodig om vooraf toestemming van het bevoegd gezag te krijgen voor het toepassen van een gelijkwaardige maatregel. Er mag niet met de activiteit worden gestart voordat er toestemming is met een besluit van het bevoegd gezag.

Meer concreet: waar het Bal voorschrijft dat – met het oog op het waarborgen van de veiligheid – moet worden voldaan aan deze PGS-richtlijn, mag dus ook een andere gelijkwaardige maatregel worden getroffen. Het bevoegd gezag toetst de gelijkwaardigheid aan het oogmerk van de voorgeschreven maatregel. Zoals hiervoor al is aangegeven, wordt dit oogmerk ingevuld met de doelen van deze PGS-richtlijn. Het gaat er dan om dat in dezelfde mate wordt bijgedragen aan het realiseren van het gestelde doel. Bij de beoordeling van de gelijkwaardigheid spelen de scenario's en de doelen die zijn weergegeven inHoofdstuk 4 enHoofdstuk 6 van deze PGS-richtlijn, daarom een belangrijke rol.

Naast een beoordeling op gelijkwaardigheid in het kader van omgevingsveiligheid kan voor een bepaalde maatregel ook een beoordeling nodig zijn op gelijkwaardigheid voor arbeidsveiligheid of brand- en rampenbestrijding. Dit is het geval als naast de Omgevingswet (O of BO) ook de Arbeidsomstandighedenwetgeving (A) of de Wet veiligheidsregio's (BR) de wettelijke grondslag is voor de maatregel. Hoofdstuk 8 geeft uitleg over gelijkwaardigheid in het kader van de Arbeidsomstandighedenwet.

Maatwerk in Bal

Het Besluit activiteiten leefomgeving biedt ruime mogelijkheden voor maatwerk. Hierdoor is het mogelijk om in specifieke gevallen onnodige belemmeringen voor het uitvoeren van activiteiten weg te nemen. Dit biedt een initiatiefnemer bijvoorbeeld kansen voor innovatieve activiteiten. Maatwerk kan in specifieke gevallen ook nodig zijn voor bescherming van de fysieke leefomgeving, bijvoorbeeld als aanvullende maatregelen nodig zijn om significante verontreiniging tegen te gaan of om aan omgevingswaarden te voldoen. Dat mogelijkheid tot maatwerk ruim wordt geboden, betekent niet dat maatwerk breed moet worden toegepast. Uiteraard is maatwerk geen vrijbrief voor het naar eigen inzicht aanpassen van de regels. Zo is maatwerk uitdrukkelijk niet bedoeld om zonder aanleiding af te wijken van de in algemene regels geformuleerde preventieve en technische maatregelen. Maatwerk moet steeds adequaat worden gemotiveerd, en het toepassen van maatwerk is voorzien van rechtsbescherming.

Richtingaanwijzer Bal en PGS-richtlijn

In paragraaf 3.8.10 van het Bal zijn tankstations aangewezen als een milieubelastende activiteit. In paragraaf 3.8.6 van het Bal zijn opslag- en transportbedrijven, groothandels en containerterminals aangewezen als milieubelastende activiteit. Bij beide activiteiten kan sprake zijn van het tanken en opslaan van LNG. Voor het tanken van LNG is een omgevingsvergunning nodig. Dit staat in artikel 3.297 voor tankstations en in artikel 3.286 voor de opslag- en transportbedrijven, groothandels en containerterminals.

Bij het tanken en opslaan van LNG worden voldaan aan de regels in paragraaf 4.36. Dit staat in artikel 3.289 van het Bal voor de tankstations en in artikel 3.287 van het Bal voor de opslag- en transportbedrijven, groothandels en containerterminals.

In artikel 4.478 van paragraaf 4.36 staat dat bij het verrichten van de activiteit moet worden voldaan aan deze PGS-richtlijn. De omgevingsvergunning milieubelastende activiteit is bedoeld als toetsing vooraf om te beoordelen of deze activiteit vanwege de externe veiligheidsafstanden op de desbetreffende locatie kan worden verricht.

Tabel 1Omgevingsveiligheid/Bal:

Omgevingsveiligheid/Bal:
Om aan artikel 4.478 van het Bal te voldoen treft degene die de activiteit verricht de volgende maatregelen:Alle maatregelen behalve de maatregelen MW5, MW6, MW39, MW45, MW62, MW81, MW83, MW85, MW89, MW90, MW92, MW83, MW111, MW112, MW119.

5.2.4Externe veiligheidsafstanden

Een externe veiligheidsafstand zorgt voor bescherming van gebouwen en locaties waar mensen gedurende een periode verblijven. Het gaat om gebouwen en plekken buiten de begrenzing van de locatie waar de activiteit wordt verricht.

Voor het tanken en opslaan van LNG zijn de veiligheidsafstanden opgenomen in het Besluit kwaliteit leefomgeving (Bkl). Het bevoegd gezag neemt deze afstanden in acht bij het verlenen van de omgevingsvergunningen en bij het opstellen van omgevingsplannen.

5.2.5Omgevingsplan

Het omgevingsplan bevat alle regels over de fysieke leefomgeving die de gemeente stelt binnen haar grondgebied.

De gemeente kan bijvoorbeeld regels stellen ten aanzien van bluswatervoorzieningen, bereikbaarheid van hulpdiensten en opstelplaatsen voor de brandweer. Activiteiten met gevaarlijke stoffen kunnen van invloed zijn op deze maatregelen en een PGS-richtlijn kan invulling geven aan die maatregelen.

Het gaat dan om maatregelen die in Hoofdstuk 7 zijn opgenomen met het belang van de omgevingsveiligheid als oogmerk. Deze zijn herkenbaar aan de markeringen Brandpreventie.

5.3Arbeidsveiligheid

In de Arbeidsomstandighedenwet staan verplichtingen met het oog op de veiligheid en gezondheid van werknemers. Voor bedrijven waar wordt gewerkt met gevaarlijke stoffen, zijn het voorkomen van ongevallen met die stoffen en het beperken van de gevolgen daarvan voor werknemers belangrijke doelen. Een ander belangrijk doel is het voorkomen van blootstelling aan gevaarlijke stoffen bij werknemers.

In het Arbeidsomstandighedenbesluit, een verdere uitwerking van de doelvoorschriften in de Arbeidsomstandighedenwet, staan nadere regels waaraan zowel werkgever als werknemer zich moet houden om arbeidsrisico's tegen te gaan. De Arbeidsomstandighedenwet en het Arbeidsomstandighedenbesluit geven in sommige artikelen de minister van SZW de bevoegdheid om nadere regels te stellen. Deze zijn uitgewerkt in de Arbeidsomstandighedenregeling. Deze regeling geeft dus nadere uitleg voor bepaalde onderwerpen uit de Arbeidsomstandighedenwet en het Arbeidsomstandighedenbesluit maar behoort ook tot de reguliere wetgeving. Een bedrijf kan dus te maken hebben met de Arbeidsomstandighedenwet, het Arbeidsomstandighedenbesluit en de Arbeidsomstandighedenregeling.

De overheid geeft via de Arbeidsomstandighedenwet een wettelijk kader met zo min mogelijk regels en administratieve lasten. Werkgevers en werknemers kunnen samen afspraken maken over hoe zij kunnen voldoen aan de voorschriften die de overheid stelt. Deze afspraken kunnen worden vastgelegd in een arbocatalogus. Een arbocatalogus is van kracht voor een bedrijfstak. Deze catalogus beschrijft technieken en manieren, goede praktijken, normen en praktische handleidingen voor veilig en gezond werken.

Daarnaast spelen de PGS-richtlijnen een belangrijke rol bij het bepalen of werkgevers aan hun wettelijke verplichtingen voldoen. De Inspectie SZW betrekt de maatregelen die opgenomen zijn in de beleidsregel bij het toezicht op de naleving van de wettelijke voorschriften en de handhaving daarvan. Een vanuit arbeidsomstandigheden gezien gelijkwaardige maatregel kan eveneens worden toegepast indien deze voldoet aan de criteria uitHoofdstuk 8. De Inspectie SZW kan maatregelen uit een PGS-richtlijn via een eis tot naleving verplicht stellen indien er geen of onvoldoende maatregelen genomen zijn door de werkgever om aan de wettelijke verplichtingen te voldoen. Dit staat in artikel 27 van de Arbeidsomstandighedenwet. Dit staat in artikel 27 van de Arbeidsomstandighedenwet.

De maatregelen met het oog op arbeidsveiligheid zijn te herkennen aan Arbeidsveiligheid.

Gelijkwaardige maatregelen

InHoofdstuk 8 staat beschreven wat de criteria zijn voor gelijkwaardige maatregelen vanuit arbeidsomstandigheden gezien.

Tabel 2Arbeidsveiligheid

Arbeidsveiligheid

Om aan de Arbeidsomstandighedenwet te voldoen voor een PGS-doel wordt in elk geval voldaan aan de volgende maatregelen:Alle maatregelen behalve de maatregelen M15, M103, M104, M105, M109, M110, M117.

5.4Brand- en rampenbestrijding

De veiligheidsregio's hebben de taak om gemeenten te adviseren over branden, rampen en crises. Dit staat in artikel 10 van de Wet veiligheidsregio's (Wvr).

De brandweer is een onderdeel van de veiligheidsregio. De taken van de brandweer staan in artikel 25 Wvr. Dit zijn:

  • het voorkomen, beperken en bestrijden van brand;
  • het beperken van brandgevaar;
  • het voorkomen, beperken en bestrijden van ongevallen anders dan bij brand.

Daarnaast dragen de veiligheidsregio's zorg voor:

  • de voorbereiding op de bestrijding van branden, rampen en crises;
  • het organiseren van de rampenbestrijding;
  • het adviseren van andere overheden en organisaties op het gebied van brandpreventie, brandbestrijding en het voorkomen, beperken en bestrijden van ongevallen met gevaarlijke stoffen. Hiertoe hoort ook het adviseren van het bevoegd gezag Omgevingswet over voorschriften voor brandbestrijding en rampenbestrijding in omgevingsvergunningen.

Tot slot hebben de veiligheidsregio's een wettelijke taak tot het uitvoeren van inspecties bij Seveso-inrichtingen (artikel 13.17 van het Omgevingsbesluit en artikel 61 van de Wvr) en het opleggen van een bedrijfsbrandweeraanwijzing (artikel 31 van de Wvr).

Bij het uitvoeren van deze taken gebruiken de veiligheidsregio's PGS-richtlijnen. Brandbestrijding en rampenbestrijding omvat brandveiligheid, maar ook het ongecontroleerd vrijkomen van gevaarlijke stoffen die een bedreiging vormen voor de omgeving.

Algemene (brand)veiligheidseisen voor bouwwerken zijn geen onderdeel van PGS-richtlijnen maar volgen uit het Bbl. De maatregelen die zijn gericht op brandpreventie en brandbestrijding op grond van de Omgevingswet, zijn aangeduid met Brandpreventie.

De maatregelen die zijn gesteld in het belang van de brandbestrijding en rampenbestrijding op grond van de Wvr, zijn aangeduid met Rampenbestrijding.

Tabel 3Wet veiligheidsregio's

Wet veiligheidsregio's
Om aan de Wet veiligheidsregio's te voldoen wordt in elk geval voldaan aan de volgende maatregelen:

MW1, M71 en M113

6Doelen Normatief

6.1Inleiding

In dit hoofdstuk zijn de doelen beschreven die relevant zijn voor het veilig afleveren en opslaan van LNG. Met deze doelen is beoogd het risico zo veel mogelijk te beperken.

Bij elk doel staat met welke maatregelen aan het doel kan worden voldaan. Hierbij is het onderwerp van de maatregel vermeld. De volledige maatregel is beschreven in .

Elk doel heeft een uniek nummer. Bij de maatregelen in Hoofdstuk 7 staat steeds vermeld aan welke doelen de maatregel invulling geeft.

6.2Doelen

D1

Beheersen van de risico's van potentiaalverschillen

Grondslag
ArbeidsveiligheidOmgevingsveiligheid
D2

Beperken van interne en externe invloeden zodanig dat de tolerantiegrenzen van het materiaal niet overschreden worden (materiaal)

Grondslag
Omgevingsveiligheid
D3

Beperken van interne en externe invloeden zodanig dat de integriteit van de installatie behouden blijft (gehele installatie)

Grondslag
ArbeidsveiligheidBrandpreventieOmgevingsveiligheid
D4

Het in een aanvaardbare conditie houden van installatieonderdelen zodanig dat de technische integriteit blijft behouden (onderhoud)

Grondslag
ArbeidsveiligheidOmgevingsveiligheid
D5

Het in een aanvaardbare conditie houden van beveiligingsvoorzieningen

Grondslag
ArbeidsveiligheidOmgevingsveiligheid
D6

Beheersen van de risico’s ten gevolge van weersinvloeden

Grondslag
ArbeidsveiligheidOmgevingsveiligheid
D7

Voorkomen dat onderdelen van de LNG-afleverinstallatie falen ten gevolge van een brand

Grondslag
ArbeidsveiligheidBrandpreventieOmgevingsveiligheid
D8

Beperken van de kans en/of het effect van een aanrijding tegen installatieonderdelen

Grondslag
ArbeidsveiligheidBrandpreventieOmgevingsveiligheid
D9

Voorkomen van toegang van onbevoegden tot de onderdelen van de LNG-afleverinstallatie (met uitzondering van de tankzuil)

Grondslag
ArbeidsveiligheidOmgevingsveiligheid
D10

Voorkomen van verlies van integriteit leidingen in een goot

Grondslag
ArbeidsveiligheidBrandpreventieOmgevingsveiligheid
D11

Voorkomen van een ontoelaatbare drukverhoging in een LNG‑installatieonderdeel als gevolg van inblokken van LNG

Grondslag
ArbeidsveiligheidBrandpreventieOmgevingsveiligheid
D12

Voorkomen van lekkage door verlies van integriteit LNG-afleverinstallatieonderdelen of functie van veiligheidskritische LNG-afleverinstallatieonderdelen

Grondslag
ArbeidsveiligheidBrandpreventieOmgevingsveiligheid
D13

Voorkomen dat ongecontroleerde drukopbouw kan optreden in installatieonderdelen

Grondslag
ArbeidsveiligheidBrandpreventieOmgevingsveiligheid
D14

Voorkomen van verzakking van de installatie

Grondslag
ArbeidsveiligheidBrandpreventieOmgevingsveiligheid
D15

Voorkomen van emissie van gas bij afleveren

Grondslag
ArbeidsveiligheidBrandpreventieOmgevingsveiligheid
D16

Voorkomen van ondeskundig gebruik of het uitvoeren van werkzaamheden door een ondeskundig persoon waardoor lekkage of verlies van integriteit of functie van de onderdelen van de LNG-afleverinstallatie kan optreden

Grondslag
ArbeidsveiligheidOmgevingsveiligheid
D17

Voorkomen dat er onveilige situaties ontstaan

Grondslag
ArbeidsveiligheidOmgevingsveiligheid
D18

Voorkomen dat bij een incident tijdens het lossen van een brandstof de aanwezigheid van een andere tankwagen met brandstof kan leiden tot escalatie van het incident

Grondslag
ArbeidsveiligheidBrandpreventieOmgevingsveiligheid
D19

Voorkomen escalatie van een ‘loss of containment’ en/of een brand

Grondslag
BrandpreventieOmgevingsveiligheid
D20

Voorkomen dat overvulling van een LNG-opslagtank plaatsvindt

Grondslag
ArbeidsveiligheidBrandpreventieOmgevingsveiligheid
D21

Voorkomen van incidenten door een slechte toegankelijkheid of gebrek aan goede verlichting bij het bedienen van de installatie

Grondslag
ArbeidsveiligheidBrandpreventieOmgevingsveiligheid
D22

Voorkomen dat een installatie die door een beveiliging buiten werking is gesteld, weer in werking kan worden gesteld zonder het wegnemen van de oorzaak van de buitenwerkingstelling

Grondslag
ArbeidsveiligheidBrandpreventieOmgevingsveiligheid
D23

Voorkomen dat LNG zich kan ophopen in een omsloten ruimte of onder het maaiveld gelegen ruimte

Grondslag
ArbeidsveiligheidBrandpreventieOmgevingsveiligheid
D24

Voorkomen dat bij het afkoppelen van de LNG-slang LNG of gas in grote hoeveelheden vrijkomt

Grondslag
ArbeidsveiligheidOmgevingsveiligheid
D25

Voorkomen dat aflevering van LNG plaatsvindt aan losse wisselreservoirs

Grondslag
ArbeidsveiligheidBrandpreventieOmgevingsveiligheid
D26

Voorkomen dat veiligheidskritische componenten falen door het wegvallen van de stroomvoorziening of communicatie

Grondslag
ArbeidsveiligheidBrandpreventieOmgevingsveiligheid
D27

Voorkomen dat afsluiters bij inactiviteit van de installatie in de onveilige stand staan

Grondslag
ArbeidsveiligheidOmgevingsveiligheid
D28

Voorkomen dat vanuit de LNG-afleverinstallatie ongeodoriseerd gas wordt aangeboden aan een daaraan gekoppelde CNG-installatie

Grondslag
ArbeidsveiligheidBrandpreventieOmgevingsveiligheid
D29

Voorkomen dat bij een kleine gaslekkage tijdens normale operatie een explosieve atmosfeer ontstaat die kan ontsteken

Grondslag
ArbeidsveiligheidBrandpreventieOmgevingsveiligheid
D30

Voorkomen dat bij het afblazen het uittredende gas of vloeistof een risico oplevert voor de omgeving

Grondslag
ArbeidsveiligheidBrandpreventieOmgevingsveiligheid
D31

Voorkomen dat vrijgekomen vloeibaar LNG dat zich over de grond verspreidt, een risico vormt voor de omgeving

Grondslag
ArbeidsveiligheidBrandpreventieOmgevingsveiligheid
D32

Voorkomen dat personen blootgesteld worden aan de gevaren van LNG (cryogeen, verstikking, brand/explosie)

Grondslag
ArbeidsveiligheidBrandpreventieOmgevingsveiligheid
D33

Beperken van de gevolgen van een incident bij de LNG-afleverinstallatie (brand, lekkage)

Grondslag
ArbeidsveiligheidBrandpreventieOmgevingsveiligheidRampenbestrijding
D34

Voorkomen dat methaanemissie optreedt naar de buitenlucht bij normaal functioneren en gebruik

Grondslag
ArbeidsveiligheidBrandpreventieOmgevingsveiligheid

7Maatregelen Normatief

7.1Inleiding bij de maatregelen

Dit hoofdstuk bevat maatregelen. Het bevat de verschillende preventieve en repressieve maatregelen die invulling geven aan de doelen zoals opgenomen in Hoofdstuk 6. Dit kunnen bouwkundige, (installatie)technische en organisatorische maatregelen zijn. Als deze maatregelen zijn getroffen, wordt in elk geval aan de gestelde doelen voldaan.

Elke maatregel heeft een nummer en een onderwerp. Dit nummer en onderwerp komen overeen met de aanduiding van de maatregel bij de doelen in Hoofdstuk 6.

Bij elke maatregel is aangegeven wat de wettelijke basis is.

  • Maatregel gericht op omgevingsveiligheid met een grondslag in de Omgevingswet.
  • Maatregel gericht op brandpreventie en brandbestrijding met een grondslag in de Omgevingswet (adviesrol Veiligheidsregio/brandweer).
  • Maatregel gericht op arbeidsveiligheid met een grondslag in de Arbeidsomstandighedenwet.
  • Maatregel gericht op brand- of rampenbestrijding met een grondslag in de Wet veiligheidsregio’s.

Maatregelen die vergelijkbaar zijn met direct geldende eisen uit andere wetgeving, zijn herkenbaar aan een oranje kader. Deze maatregelen hebben de letters ‘MW’ voor het nummer. Onder deze maatregelen staat een referentie naar de wettelijke bepaling bij de desbetreffende maatregel.

7.2Drukapparatuur

Europese Richtlijn drukapparatuur (PED)

Een LNG-afleverinstallatie bestaat uit een stelsel van verschillende drukapparatuur. Met de term drukapparatuur wordt apparatuur bedoeld met een inwendige druk die hoger is dan de omgevingsdruk. De exacte definitie van drukapparatuur volgt uit de Europese Richtlijn drukapparatuur (PED) en luidt als volgt: ‘drukapparatuur’ of ‘drukapparaten’: drukvaten, installatieleidingen, veiligheidsappendages en onder druk staande appendages, inclusief, voor zover van toepassing, de elementen die bevestigd zijn aan onder druk staande delen, zoals flenzen, tubulures, koppelingen, steunconstructies, hijsogen.’

Drukapparatuur wordt onderverdeeld in:

  • drukvaten;
  • installatieleidingen;
  • veiligheidsappendages;
  • onder druk staande appendages.

Een enkelvoudig drukapparaat staat nooit op zichzelf, het wordt altijd geïntegreerd in een functioneel geheel. Dit wordt een samenstel genoemd. Een LNG-afleverinstallatie bestaat uit verschillende componenten en is daarom ook een samenstel. De wet- en regelgeving voor het ontwerp van drukapparatuur geldt ook voor samenstellen.

Ontwerp

Drukapparatuur is een arbeidsmiddel met risico’s. De risico’s hebben niet alleen betrekking op de werknemers die ermee werken, maar ook op de omgeving en het milieu. Daarom stelt de wetgever eisen aan het op de markt aanbieden en in bedrijf stellen, het gebruiken en nadien wijzigen van drukapparatuur. Dit is in Nederland vastgelegd in het Warenwetbesluit drukapparatuur 2016. Op het in de handel brengen van drukapparatuur zijn Europese productrichtlijnen van toepassing. Dat betekent dat een fabrikant alleen producten in de handel mag brengen (voor het eerst op de markt mag aanbieden) die voldoen aan deze richtlijnen.

Bij de bouw van een LNG-afleverinstallatie is het van groot belang om vooraf vast te stellen wie de fabrikant is:

  • Wordt een LNG-afleverinstallatie gebouwd of gewijzigd onder verantwoordelijkheid van een derde partij (een leverancier, een installateur, enz.) die de LNG-afleverinstallatie in zijn geheel verhandelt aan de latere gebruiker, dan treedt deze derde partij in de rol van fabrikant. De derde partij is daarmee verantwoordelijk voor de naleving van de eisen die van toepassing zijn op dit samenstel.
  • Wordt de LNG-afleverinstallatie gebouwd of gewijzigd onder verantwoordelijkheid van de gebruiker, dan wordt déze de fabrikant. De onderdelen worden geleverd door verschillende fabrikanten, maar de gebruiker is degene die de diverse onderdelen tot één functioneel geheel maakt. De gebruiker is ervoor verantwoordelijk dat het samenstel voldoet aan de Europese richtlijnen.

De ontwerpeisen voor een LNG-afleverinstallatie liggen vast in de Europese Richtlijn drukapparatuur (PED). Deze richtlijn kent, zoals elke Europese productrichtlijn, essentiële veiligheidseisen die van toepassing zijn op alle drukapparatuur en samenstellen die in de handel worden gebracht. De fabrikant heeft de plicht om bij het ontwerp van drukapparatuur en samenstellen een analyse te maken van de risico’s en gevaren die bestaan ten gevolge van de druk. Bij het ontwerp en de bouw van drukapparatuur of het samenstel moet hij vervolgens rekening houden met deze risicoanalyse. De fabrikant kiest de meest passende maatregelen waarbij hij zich moet houden aan onderstaande beginselen:

  • Gevaren worden zoveel als redelijkerwijs mogelijk is, geëlimineerd of verkleind in het ontwerp.
  • Er worden passende beschermingsmaatregelen getroffen tegen gevaren die niet kunnen worden geëlimineerd.
  • De gebruikers worden, indien van toepassing, geïnformeerd over nog bestaande gevaren en vermeld wordt of het nodig is dat er passende gevaarverminderende maatregelen worden genomen voor de installatie en/of het gebruik ervan. Deze maatregelen worden opgenomen in de gebruikershandleiding.

De risicoanalyse van de fabrikant is gebaseerd op scenario’s die in grote lijnen overeenkomen met de scenario’s die zijn beschreven in Hoofdstuk 3 van deze PGS.

De essentiële eisen die worden gesteld aan het ontwerp van het drukapparaat (LNG-afleverinstallatie), zijn vastgelegd in bijlage I van de Richtlijn drukapparatuur. De fabrikant moet voldoen aan deze eisen en dat betekent onder andere dat:

  • De LNG-afleverinstallatie voldoende sterk is om de belastingen die kunnen worden verwacht (kracht, brand, hogedruk, enz.) te weerstaan;
  • maatregelen zijn genomen om de LNG-afleverinstallatie veilig te bedienen;
  • de LNG-afleverinstallatie zodanig is ontworpen dat deze veilig kan worden geïnspecteerd;
  • de LNG-afleverinstallatie veilig kan worden gevuld en geleegd;
  • passende beveiligingen (zoals drukontlastkleppen of veerveiligheden) zijn aangebracht om in te grijpen als de druk ontoelaatbaar stijgt. Als een beveiliging wordt aangesproken, moet deze afblazen op een zodanige plaats dat daarbij geen gevaar voor personen kan optreden.

Om te voldoen aan de essentiële eisen kan de fabrikant een geharmoniseerde norm toepassen (bijvoorbeeld de NEN-EN 13480, deel 1 t/m 4, 6 en 8). Als de fabrikant geen geharmoniseerde norm toepast, zal hij moeten aantonen dat LNG-afleverinstallatie wel voldoet aan de essentiële eisen van de PED. In de praktijk blijkt het overgrote deel van LNG-afleverinstallatie volgens de geharmoniseerde normen te worden gebouwd.

Door middel van het doorlopen van een conformiteitsbeoordelingsprocedure laat de fabrikant zien dat hij voldoet aan de essentiële eisen van de PED. In de Europese productwetgeving is bepaald dat een EU-conformiteitsbeoordelingsinstantie (EU-CBI) toezicht moet houden op deze procedure. Een EU-CBI is geaccrediteerd door de Raad voor Accreditatie. De mate van toezicht is afhankelijk van het risico; een LNG-afleverinstallatie is een samenstel dat wordt ingedeeld in tabel 1 van de PED en valt in categorie IV.

Met het aanbrengen van CE-markering (‘Conformité Européenne’) verklaart de fabrikant dat het apparaat voldoet aan de daarvoor geldende Europese eisen. Als de fabrikant een derde partij is (dus niet de gebruiker), moet déze CE-markering aanbrengen op de LNG-afleverinstallatie. Op de LNG-afleverinstallatie (het samenstel) hoeft slechts één CE-markering te worden aangebracht, dus niet één op elk afzonderlijk drukapparaat. Aan de andere kant behouden drukapparaten die met een eigen CE-markering in het samenstel zijn opgenomen, wél de eigen markering. Samen met de CE-markering moet algemene informatie (zoals naam en adres van de fabrikant, bouwjaar en essentiële maximaal toelaatbare grenswaarden) en specifieke gegevens die voor een veilige installatie, werking en gebruik van belang kunnen zijn (zoals afmetingen, toegepaste persdruk, insteldruk drukbeveiliging, vermogen, enz.), op de kenplaat worden aangebracht.

Nadat de conformiteitsbeoordelingsprocedure met succes is doorlopen, stelt de fabrikant een verklaring van overeenstemming op. Dit is een verklaring dat de LNG-afleverinstallatie voldoet aan de essentiële eisen van de van toepassing zijnde productrichtlijnen. Verder stelt hij een technisch dossier samen. Dit dossier omvat ten minste:

  • een algemene beschrijving van de LNG-afleverinstallatie;
  • ontwerp- en fabricagetekeningen en schematische voorstellingen van componenten;
  • beschrijvingen en toelichtingen bij de tekeningen en schematische voorstellingen;
  • een lijst van toegepaste (geharmoniseerde) normen;
  • berekeningen van ontwerpen, uitgevoerde controles;
  • testverslagen.

De fabrikant is niet verplicht het technisch constructiedossier te overhandigen aan de gebruiker, maar het is raadzaam om met de aanschaf van de LNG-afleverinstallatie te bedingen dat het technisch dossier wordt meegeleverd.

Ten slotte is de fabrikant verplicht een gebruikershandleiding mee te leveren met de LNG-afleverinstallatie. Hierin staan de restrisico’s beschreven en worden instructies gegeven hoe de installatie veilig kan worden bedreven.

Gebruik

De wet (het Warenwetbesluit drukapparatuur 2016) stelt niet alleen eisen aan het in de handel brengen van drukapparatuur, maar ook aan de ingebruikneming en het gebruik van drukapparatuur. Het is de verantwoordelijkheid van de gebruiker van de LNG-afleverinstallatie om hieraan te voldoen. De gebruiker moet de LNG-afleverinstallatie laten keuren voordat deze in gebruik wordt genomen, bij wijzigingen of reparaties en verder zo vaak als nodig is.

De indeling van drukapparatuur bepaalt wie deze keuringen moet uitvoeren en wanneer de keuringen moeten plaatsvinden. Dit is geregeld in de Warenwetregeling drukapparatuur 2016. Verplichtingen die zijn opgenomen in een besluit, worden vaak uitgewerkt in een regeling. In de Warenwetregeling drukapparatuur 2016 is drukapparatuur ‘aangewezen’ die in de risicocategorie valt die moet worden gekeurd door een NL-conformiteitsbeoordelingsinstantie (NL-CBI). Ook een NL-CBI is door de Raad voor Accreditatie geaccrediteerd.

Drukapparatuur die niet is aangewezen, moet op grond van het Arbobesluit worden gekeurd door een deskundige.

Bij de LNG-afleverinstallatie zijn de vaten ‘aangewezen’ drukapparatuur als de druk P · volume V boven een bepaalde waarde is. Een leiding is ‘aangewezen’ boven een bepaalde druk en/of diameter. Een gebruiker kan op verschillende manieren vaststellen welke drukapparatuur in de LNG-afleverinstallatie ‘aangewezen’ drukapparatuur is:

  • aan de hand van artikel 2 van de Warenwetregeling drukapparatuur 2016;
  • door de fabrikant te benaderen; wellicht staat het in de handleiding van de installatie;
  • door een NL-CBI te benaderen.

De ‘aangewezen’ drukapparatuur in de LNG-afleverinstallatie moet worden gekeurd voordat deze de eerste keer in gebruik wordt genomen. Het doel van de keuring voor ingebruikneming is vast te stellen of de LNG-afleverinstallatie voldoet aan de Europese richtlijnen en veilig kan worden gebruikt. Daarbij wordt onder andere beoordeeld of de installatie is opgesteld zoals is opgenomen in de handleiding. De keuring wordt uitgevoerd door een NL-CBI; deze geeft een verklaring van ingebruikneming af.

Het doel van de periodieke herkeuring is vast te stellen of de installatie nog veilig kan worden gebruikt. ‘Aangewezen’ drukapparatuur wordt elke vier jaar gekeurd door een NL-CBI. Hiervoor wordt een verklaring van herkeuring afgegeven. De keuring van niet-aangewezen drukapparatuur moet worden uitgevoerd door een deskundige en ook deze stelt hiervan een rapportage op. Dit is verplicht op basis van het Arbobesluit. De gebruiker is ervoor verantwoordelijk dat er afstemming plaatsvindt met de NL-CBI en de deskundige over hoe de LNG-afleverinstallatie in zijn geheel weer veilig kan worden gebruikt.

Ook het uitvoeren van reparaties en wijzigingen aan de LNG-afleverinstallatie is de verantwoordelijkheid van de gebruiker. Daarbij is veelal toezicht vereist door een NL CBI. Voordat een reparatie of wijziging wordt uitgevoerd, wordt aangeraden om contact te zoeken met een NL-CBI. Bepaalde ingrijpende wijzigingen kunnen tot gevolg hebben dat de gegevens op de kenplaat niet meer kloppen. In dat geval moet een EU-CBI hierbij worden betrokken. Regulier onderhoud aan de LNG-afleverinstallatie moet worden uitgevoerd zoals is voorgeschreven in de handleiding van de fabrikant.

Zolang de LNG-afleverinstallatie in werking is of in werking kan worden gesteld, bewaart de gebruiker de volgende documenten:

  • de EG-verklaring van overeenstemming (volgens de ‘oude’ PED 97/23/EG) of de EU-conformiteitsverklaring (volgens de ‘nieuwe’ PED 2014/68/EU);
  • de gebruiksaanwijzing;
  • de verklaring van ingebruikneming;
  • de verklaring van herkeuring;
  • het aantekenblad;
  • de bij de beoordelingen en keuringen behorende rapporten.

Het aantekenblad wordt meegeleverd met de verklaring van ingebruikneming. Uitsluitend de betrokken NL-CBI is bevoegd op het aantekenblad aantekeningen te maken.

De Inspectie-SZW is toezichthouder op de naleving van de Arbowet (en het Arbobesluit) en de Warenwet (en het Warenwetbesluit drukapparatuur 2016). De verplichtingen uit deze wetten worden niet als maatregel opgenomen in deze PGS. In deze informatieve tekst worden de verplichtingen van de gebruiker samengevat. De verplichtingen in de Arbowet en de Warenwet en de onderliggende besluiten kunnen evenmin worden opgenomen in een omgevingsvergunning.

7.3Explosieve atmosferen

Wanneer de kans bestaat dat er een explosieve atmosfeer ontstaat, zijn er twee vormen van direct werkende wetgeving van toepassing. Enerzijds zijn er de verplichtingen voor de werkgever die voorvloeien uit het Arbeidsomstandighedenbesluit. Anderzijds zijn er de verplichtingen voor de fabrikant van explosieveilige apparatuur die voortvloeien uit het Warenwetbesluit explosieveilig materieel 2016.

Hieronder wordt een nadere toelichting gegeven op deze besluiten. De verplichtingen vanuit deze besluiten zijn niet in deze PGS opgenomen.

De Inspectie SZW is toezichthouder op de naleving van beide besluiten.

Meer informatie is te vinden in de volgende documenten:

  • ATEX 2014/34/EU guidelines, 3rdd edition – May 2020;
  • Niet-bindende praktijkgids met het oog op de tenuitvoerlegging van Richtlijn 1999/92/EG – april 2005;
  • Richtlijn voor uitvoering van productvoorschriften van de EU (de Blauwe Gids) – 2016.

Verplichtingen werkgever

Wanneer er binnen een bedrijf brandbare stoffen (gassen, vloeistoffen en vaste stoffen) aanwezig zijn, dan bestaat het gevaar op explosie. Werknemers moeten worden beschermd tegen dit gevaar.

Het Arbeidsomstandighedenbesluit heeft daartoe verplichtingen opgenomen waar de werkgever invulling aan moet geven. Deze verplichtingen hebben tot doel:

  • het ontstaan van explosieve atmosferen zo veel mogelijk voorkomen;
  • de ontsteking van explosieve atmosferen vermijden;
  • de schadelijke gevolgen van een explosie beperken.

De verplichtingen waar de werkgever invulling aan moet geven, staan beschreven in hoofdstuk 3 Inrichting arbeidsplaatsen, paragraaf 2a; artikel 3.5a t/m 3.5f van het Arbeidsomstandighedenbesluit. Samengevat betreft dit de volgende verplichtingen:

  • het beoordelen van explosierisico’s (risico-inventarisatie en -evaluatie);
  • het indelen van gebieden waar explosieve atmosferen kunnen voorkomen in gevarenzones;
  • het nemen van zowel technische als organisatorische maatregelen in gevarenzones;
  • het informeren van medewerkers;
  • het vastleggen van bovenstaande in een explosieveiligheidsdocument.

Met het opnemen van deze verplichtingen in het Arbeidsomstandighedenbesluit is de Europese richtlijn 1999/92/EG in de Nederlandse wetgeving opgenomen.

Informatieve aanwijzingen voor het opstellen van een gevarenzone-indeling staan beschreven in NPR 7910-1 voor gasexplosiegevaar en NPR 7910-2 voor stofexplosiegevaar.

Aanvullende informatie over het opstellen van een explosieveiligheidsdocument en hoe een werkgever moet omgaan met explosieveiligheid, zijn te vinden via www.arboportaal.nl/onderwerpen/explosieveiligheid-atex.

Explosieveilige apparatuur

De in de voorgaande paragraaf genoemde gevarenzone-indeling kent een indeling naar zones volgens onderstaande tabel.

Tabel 4Gevarenzone-indeling

Aanwezigheid van explosieve atmosfeerAanwezigheid van explosieve atmosfeerAanwezigheid van explosieve atmosfeer
Voortdurend of gedurende lange periodeAf en toeZelden en gedurende korte periode
Gas (als brandbaar medium)Zone 0Zone 1Zone 2
Stof (als brandbaar medium)Zone 20Zone 21Zone 22

Wanneer er sprake is van een gevarenzone, dan moet de apparatuur die wordt geplaatst binnen deze zone, geschikt zijn overeenkomstig het Warenwetbesluit explosieveilig materieel 2016 volgens het volgende principe:

  • Zone 0/ 20 – categorie 1-apparatuur;
  • Zone 1/ 21 – categorie 1-apparatuur of categorie 2-apparatuur;
  • Zone 2/ 22 – categorie 1-apparatuur of categorie 2-apparatuur of categorie 3 apparatuur.

Het is de fabrikant van de apparatuur die in zijn EU-conformiteitsverklaring aangeeft welke categorie de desbetreffende apparatuur heeft en wat het beoogde gebruik ervan is. Deze EU-conformiteitsverklaring is een verplichting voor fabrikanten en komt voort uit de Europese productrichtlijn 2014/34/EU. Deze richtlijn heeft betrekking op de technische integriteit en bevat doelvoorschriften voor apparatuur en beveiligingssystemen die worden gebruikt op plaatsen met explosiegevaar.

In Nederland is de productrichtlijn 2014/34/EU geïmplementeerd in het Warenwetbesluit explosieveilig materieel 2016.

Aandachtspunten bij installaties

LNG-afleverinstallatie Als gevolg van het vrijkomen van LNG kan er zich een explosieve atmosfeer vormen. De installatie zal zich hierdoor geheel of gedeeltelijk in zijn eigen gevarenzone bevinden. De gevarenzone zal zich waarschijnlijk uitstrekken tot buiten de installatie.

Het is voor de werkgever van belang dat hij informatie heeft over de omvang en de klasse van gevarenzone die door de installatie (of onderdelen daarvan) wordt (worden) gecreëerd. Hij moet conform het Arbeidsomstandighedenbesluit passende maatregelen nemen ter bescherming van de werknemers. Deze informatie zal moeten worden geleverd door de leverancier van de installatie. De leverancier beschikt over informatie omtrent temperaturen, drukken en technische specificaties van onderdelen die van belang zijn bij het bepalen van de gevarenzones. De vorm waarin de informatie wordt geleverd (bijvoorbeeld een complete zoneringstekening), moet worden afgestemd tussen eindgebruiker/werkgever en leverancier.

Apparaten die onderdeel zijn van de installatie, moeten door de leverancier van de installatie worden geselecteerd op geschiktheid voor toepassing in een gevarenzone.

Wanneer het samenstel op locatie wordt samengebouwd (installatie), dan valt het geheel buiten het toepassingsbereik van de Europese productrichtlijn 2014/34/EU.

Wordt het samenstel geleverd als een kant-en-klaar-product, dan valt dit product wel onder de Europese productrichtlijn 2014/34/EU en moet de fabrikant overeenstemming met deze richtlijn aantonen. De fabrikant moet instructies verstrekken voor het installeren, gebruik, onderhoud, enz. van het samenstel.

Wijzigingen aan bestaande installatie

Indien aan een bestaande installatie wijzigingen worden doorgevoerd, dan zal opnieuw moeten worden vastgesteld in hoeverre de wijzigingen van invloed zijn op het ontstaan van een explosieve atmosfeer. Indien dit het geval is, zullen maatregelen ter voorkoming van ontsteking en bescherming van werknemers opnieuw moeten worden overwogen.

Bij substantiële wijzigingen aan explosieve atmosfeer-gecertificeerde apparatuur zal opnieuw overeenstemming met de 2014/34/EU-richtlijn, volgens de daarvoor geldende procedures, moeten worden vastgesteld. Dit geldt ook wanneer de eindgebruiker wijzigingen aanbrengt. De eindgebruiker wordt in dat geval beschouwd als fabrikant.

Wijzigingen aan een bestaande installatie kunnen bestaan uit het vervangen van onderdelen (als gevolg van slijtage), reparatie of modificaties.

Interne veiligheidsafstanden

In de PGS kunnen minimumafstanden opgenomen zijn bedoeld om escalatie van een voorzienbaar incident in of nabij een PGS voorziening naar een ander installatieonderdeel, bouwwerken, opslagen en mensen niet zijnde werkenden (domino-effect) te voorkomen of te beperken. Deze minimumafstanden zijn niet hetzelfde als de afstanden die betrekking hebben op de gezondheid en veiligheid van werkenden in het kader van brand- en explosieveiligheid als bepaald in onder meer paragraaf 2a van het Arbeidsomstandighedenbesluit (ATEX). Die afstanden zijn onderdeel van het explosieveiligheidsdocument en zijn bijvoorbeeld afhankelijk van de zonering en mogelijke andere aanwezige stoffen. De arbeidsomstandighedenwetgeving gaat bij de berekening van de afstanden uit van worstcasescenario en -situatie waardoor de interne veiligheidsafstanden groter kunnen zijn dan diegene in de PGS-richtlijn.

7.4Basisveiligheid

MW1

Zorgplicht basisveiligheid

Er is een basisveiligheidsniveau aanwezig dat bestaat uit:

  • beschermende maatregelen die volgens wet- en regelgeving standaard bij de activiteiten nodig zijn;
  • maatregelen die volgens bewezen en geaccepteerde goede praktijken niet weg te denken zijn. Dit zijn maatregelen voor ontwerp, constructie, in bedrijf nemen, gebruik, onderhoud of modificatie, inspectie en uit bedrijf nemen;
  • good housekeeping. Dit is een begrip dat staat voor de algemene zorg bij, netheid en orde van een activiteit of een bedrijfsonderdeel. Good housekeeping is een belangrijke factor bij het voorkomen van gevaarlijke situaties. Er wordt vanuit gegaan dat een bedrijf deze zaken op orde heeft, zoals ook is beschreven in de zorgplichtartikelen van de Omgevingswet en de Arbeidsomstandighedenwet;
  • maatregelen goed vakmanschap. Dit staat voor vaardigheden van werknemers om kwalitatief goed werk te leveren, en daarbij veilig en gezond te werken.
Toelichting

De scenario’s in deze PGS zijn gebaseerd op deze basisveiligheid. Deze maatregelen zijn een eerste ‘line of defense’ om te voorkomen dat relatief kleine incidenten zich ontwikkelen tot grote incidenten.

Deze maatregel is van toepassing op alle relevante doelen en scenario’s.

Grondslag
ArbeidsveiligheidBrandpreventieOmgevingsveiligheidRampenbestrijding
M2

Afsluiters ­– Veilige stand

De afsluiters van de LNG-afleverinstallatie bevinden zich in de veilige stand wanneer:

  • geen aflevering van LNG plaatsvindt;
  • geen LNG wordt gelost;
  • onderhoud aan de installatie plaatsvindt.
Toelichting

Wanneer geen LNG wordt afgeleverd, moet de installatie zich in een veilige toestand bevinden. Dit betekent meestal dat vloeistofafsluiters gesloten zijn, met uitzondering van schakelingen/regelingen die nodig zijn om de installatie koud te houden.

Grondslag
ArbeidsveiligheidBrandpreventieOmgevingsveiligheid
M3

Buiten werking stellen

Wanneer de LNG-afleverinstallatie buiten werking is gesteld, is het van de installatie deel uitmakende elektronische regel- en beveiligingssysteem zodanig geschakeld dat:

  • aflevering van LNG niet mogelijk is;
  • bevoorrading van de LNG-opslagtank niet mogelijk is.

De beveiligings- en alarmeringsapparatuur is altijd voor onmiddellijk gebruik gereed.

Grondslag
ArbeidsveiligheidBrandpreventieOmgevingsveiligheid
M4

Buiten bedrijf stellen bij afwezigheid van een deskundig persoon

De LNG-afleverinstallatie moet buiten bedrijf zijn gesteld wanneer de op afstand aanwezige deskundige persoon niet op zijn werkplek aanwezig is of niet oproepbaar is en/of niet onmiddellijk de juiste hulpdiensten of technische ondersteuning kan inroepen.

Toelichting

Deze maatregel is nodig voor gevallen dat door onvoorziene omstandigheden de deskundige persoon niet bereikbaar is

Grondslag
ArbeidsveiligheidBrandpreventieOmgevingsveiligheid

7.5Ontwerp en constructie

7.5.1Constructie en installatie

MW5

Eisen drukapparatuur

De LNG-afleverinstallatie moet voldoen aan de relevante essentiële eisen uit bijlage 1 van de Richtlijn drukapparatuur (PED).

Toelichting

De fabrikant toont aan dat de LNG-afleverinstallatie voldoet aan de essentiële eisen van de PED door:

  • het aanbrengen van CE-markering op de installatie of op het gegevensplaatje;
  • het opstellen van een EG-verklaring van overeenstemming waarin de fabrikant verklaart dat de installatie voldoet aan de PED 97/23/EG voor installaties die zijn geleverd vóór 19 juli 2016, óf een EU-conformiteitsverklaring waarin de fabrikant verklaart dat de installatie voldoet aan de PED 2014/68/EU voor installaties die zijn geleverd ná 19 juli 2016;
  • het meeleveren van een gebruikershandleiding met daarin instructies en informatie aangaande de veiligheid; deze handleiding is opgesteld in de Nederlandse taal.

Deze maatregel is van toepassing op alle relevante doelen en scenario’s.

Referenties
Warenwetbesluit drukapparatuur 2016 (artikelen 8, 9 en 18)
Grondslag
Arbeidsveiligheid
MW6

Keuring voor ingebruikneming drukapparatuur

Voordat een nieuwe LNG-afleverinstallatie in gebruik wordt genomen, wordt de aangewezen drukapparatuur gekeurd door een NL-CBI. Bij goedkeuring wordt een verklaring van ingebruikneming (VVI) afgegeven. Niet-aangewezen drukapparatuur wordt gekeurd door een deskundige.

Toelichting

Dit betreft het gebruik van de LNG-afleverinstallatie, zie ook 7.2. Bij de keuring voor ingebruikneming controleert de NL CBI:

  • of de LNG-afleverinstallatie overeenkomt met de documentatie van de fabrikant en de gegevens op de kenplaat;
  • de uitwendige toestand van de LNG-afleverinstallatie;
  • de werking van de veiligheidsappendages en onder druk staande appendages;
  • de plaats van opstelling van de LNG-afleverinstallatie.

Daar waar in deze maatregel de NL-CBI wordt genoemd, kan ook de NL-KVG (keuringsdienst van gebruikers) worden gelezen.

Deze maatregel is van toepassing op alle relevante doelen en scenario’s.

Referenties
Warenwetbesluit drukapparatuur 2016 (artikel 21) Arbeidsomstandighedenbesluit (artikel 7.4a)
Grondslag
Arbeidsveiligheid
MW7

Bescherming installatie externe invloeden

De onderdelen van een LNG-afleverinstallatie zijn beschermd tegen chemische, mechanische (verzakkingen), thermische, en geologische invloeden.

Toelichting

Voor de drukhoudende delen van de installatie is dit onderdeel van de risicoanalyse die de fabrikant maakt bij het ontwerp. Dit wordt gecontroleerd door de EU-CBI, zie ook MW5 (Eisen drukapparatuur).

Referenties
Warenwetbesluit drukapparatuur 2016 (artikel 8)
Grondslag
ArbeidsveiligheidOmgevingsveiligheid
M8

Beschadiging door directe omgeving

Beplanting of andere objecten in de directe omgeving mogen de LNG-afleverinstallatie niet kunnen beschadigen.

Grondslag
ArbeidsveiligheidBrandpreventieOmgevingsveiligheid
M9

Fundering en draagconstructie LNG-afleverinstallatie

Onder de LNG-afleverinstallatie is een doelmatige fundering en draagconstructie aangebracht. Een fundering of draagconstructie is vervaardigd uit materiaal dat een brand niet onderhoudt volgens NEN 6064.

Grondslag
ArbeidsveiligheidBrandpreventieOmgevingsveiligheid
M10

Verlichting installatie

De gehele LNG-afleverinstallatie is tijdens het onderhoud, laden en lossen en het tanken dusdanig verlicht dat het zicht op de installatie voor de te verrichten handelingen is gewaarborgd.

Grondslag
ArbeidsveiligheidBrandpreventieOmgevingsveiligheid
M11

Aarding installatie

De LNG-afleverinstallatie is zelfstandig geaard. De LNG-afleverinstallatie is voorzien van potentiaalvereffening met veiligheidsaarding van statische elektriciteit volgens NEN 1010 en hoofdstuk 8 van NEN-EN-IEC 60204-1.

Toelichting

Zie ook M23 (Vulpunt - Potentiaalvereffening).

Grondslag
ArbeidsveiligheidBrandpreventieOmgevingsveiligheid
M12

Niet-elektrisch geleidend materiaal

Bij toepassing van niet-elektrisch geleidend materiaal is een verbinding van de elektrisch goed geleidende installatieonderdelen gewaarborgd.

Grondslag
ArbeidsveiligheidBrandpreventieOmgevingsveiligheid
M13

Bescherming tegen bevriezing en opwarming

Solenoïden, actuatoren en andere onderdelen van het ESD-systeem zijn beschermd tegen bevriezing. De onderdelen zijn aantoonbaar geschikt voor de omgevingstemperatuur en de luchtvochtigheid ter plaatse.

Toelichting

Bescherming tegen bevriezing kan bijvoorbeeld door het toepassen van instrumentenlucht met een dauwpunt van –40 °C en hercirculatie van instrumentenlucht over de actuator.

Grondslag
ArbeidsveiligheidBrandpreventieOmgevingsveiligheid
M14

Afsluiters – Eisen

In de LNG-vulleiding en op aansluitingen van de LNG-opslagtank (met uitzondering van de drukontlastingsapparatuur en niveaumetingen) zitten op zo kort mogelijke afstand van de LNG-opslagtank met de hand bedienbare afsluiters om onderhoud te kunnen plegen aan de gestuurde of ESD-afsluiters.

Afsluiters aan de LNG-opslagtank zijn gelast tot en met de eerste ESD-afsluiter. Er zijn inblokafsluiters om onderhoud veilig uit te kunnen voeren. Alle veiligheidsafsluiters hebben een open/dicht-standaanwijzer. De veiligheidsafsluiters sluiten binnen 5 s na het wegvallen van de bekrachtigingspanning (activering ESD).

Grondslag
ArbeidsveiligheidBrandpreventieOmgevingsveiligheid
M15

Voorziening boil-off

De LNG-afleverinstallatie heeft een voorziening om het boil-off-gas te reguleren. Bij regulier bedrijf wordt geen boil-off-gas (methaan) naar de omgeving afgeblazen.

Toelichting

Dit kan bijvoorbeeld door het opvangen in een CNG-buffer, waarbij aan M31 (Temperatuur gas CNG-buffer) moet worden voldaan, of door recondensatie van het gevormde boil-off-gas.

Grondslag
BrandpreventieOmgevingsveiligheid

7.5.2Opslagtank voor LNG

LNG-opslagtanks vallen onder het WBDA 2016 (zie 7.2 ). Naast het WBDA 2016 gelden de maatregelen in deze paragraaf.

M16

Eisen LNG-opslagtank

Een LNG-opslagtank heeft:

  • een voorziening waarmee het binnenvat kan worden geleegd;
  • een drukmeter met een meet- en aanwijzingsbereik van ten minste de ontwerpdruk van de LNG-opslagtank.
Grondslag
ArbeidsveiligheidBrandpreventieOmgevingsveiligheid
M17

Draagconstructie LNG-opslagtank – Eisen bij brand

De draagconstructie van de LNG-opslagtank behoudt tijdens een normale brand ten minste 60 min zijn functie. Deze brandwerendheid wordt bepaald volgens NEN-EN 1363-1.

Toelichting

De brandwerendheidsklasse voor draagconstructies wordt uitgedrukt met letter R gevolgd door een waarde. Een waarde van R60 houdt in dat de constructie zijn draagvermogen een uur lang weet te behouden tijdens een normale brand.

Grondslag
ArbeidsveiligheidBrandpreventieOmgevingsveiligheid
MW18

Draagconstructie LNG-opslagtank – Cryogene opslag

Met een risicoanalyse is aangetoond dat de draagconstructie van de LNG-opslagtank zijn functie behoudt bij het vrijkomen van LNG of LIN.

Toelichting

Dit is onderdeel van het ontwerp en wordt gecontroleerd door de EU CBI, zie MW5 (Eisen drukapparatuur).

Een lekkage van een cryogene vloeistof (bijvoorbeeld vanuit leidingwerk of verladingsactiviteiten) kan zorgen voor blootstelling van de draagconstructie aan temperaturen die, afhankelijk van de toegepaste materialen, brosse breuk tot gevolg kunnen hebben.

Referenties
Warenwetbesluit drukapparatuur 2016 (artikel 8)
Grondslag
Arbeidsveiligheid
M19

Impactanalyse opvang LNG bij lekkage

De wijze van opvang van LNG bij lekkage van appendages direct aan de LNG-opslagtank of lekkage van de LNG-opslagtank wordt bepaald aan de hand van een impactanalyse.

Toelichting

Zie ook M102 (Riolering en straatkolken). Het achterliggende doel van de impactanalyse is dat lekkend LNG niet naar de verkeerde plaatsen kan stromen. Voorkomen moet worden dat LNG zich kan ophopen onder de LNG-afleverinstallatie of onder de lossende LNG-tankwagen.

Grondslag
ArbeidsveiligheidBrandpreventieOmgevingsveiligheid
M20

Overvulbeveiliging LNG-opslagtank

Een LNG-opslagtank is uitgevoerd met twee onafhankelijk van elkaar werkende niveaumeetsystemen. Deze zorgen dat het vullen van de LNG-opslagtank automatisch stopt bij het bereiken van de maximumvullingsgraad. Het gehele overvulbeveiligingssysteem (sensor, ‘logic solver’ en ‘final element’) heeft ten minste betrouwbaarheidsniveau SIL 2.

Bij hoog-hoogsignalering (niveaubewaking van de maximumvullingsgraad van de LNG-opslagtank) vindt doormelding naar de beheerder plaats (ESD-1).

Toelichting

Dit betekent SIL 2 volgens NEN-EN-IEC 61511-1.

Grondslag
ArbeidsveiligheidBrandpreventieOmgevingsveiligheid

7.5.3Vulpunten van de opslagtank

M21

Vulpunt – Ligging en markering

Het LNG-vulpunt van de LNG-opslagtank:

  • is gemarkeerd om verwisseling met andere aansluitpunten te voorkomen;
  • is goed toegankelijk voor daartoe bevoegde personen;
  • bevindt zich bovengronds.
Grondslag
ArbeidsveiligheidBrandpreventieOmgevingsveiligheid
M22

Vulpunt – Niveaumeter

Het vulpunt is voorzien van een niveaumeter waarop de vullingsgraad van de LNG-opslagtank continu kan worden afgelezen.

Nabij het vulpunt van een LNG-opslagtank staat wat de maximumvullingsgraad van de LNG-opslagtank is.

Toelichting

De maximumvullingsgraad verschilt per opslagtank. Zie Paragraaf 9.4 voor een voorbeeldberekening van de maximumvullingsgraad volgens het ADR.

Grondslag
ArbeidsveiligheidBrandpreventieOmgevingsveiligheid
M23

Vulpunt – Potentiaalvereffening

Een LNG-vulpunt heeft een technische voorziening zodat vanaf de LNG-tankwagen via het vulpunt een potentiaalvereffening (aarding) kan worden aangebracht. Dit om het verschil in elektrostatische oplading tussen de LNG-tankwagen en de LNG-opslagtank op te heffen.

De installatie is zo uitgevoerd dat het lossen niet mogelijk is wanneer er geen goede equipotentiaalverbinding tussen een LNG-tankwagen en een LNG-afleverinstallatie is aangebracht.

Toelichting

De maximumweerstand in de equipotentiaalverbinding is 10 Ohm volgens NPR-CLC-IEC/TR 60079-32-1.

Grondslag
ArbeidsveiligheidBrandpreventieOmgevingsveiligheid
M24

Vulpunt – Dodemansknop

Het vulpunt van de LNG-afleverinstallatie is uitgevoerd met een dodemansknop. Een dodemansknop zorgt ervoor dat vullen van de LNG-opslagtank alléén kan plaatsvinden door het om de drie minuten indrukken van deze knop. Als de dodemansknop niet tijdig wordt geactiveerd, stopt het vullen automatisch.

Een dodemansknop is zo uitgevoerd dat hij niet kan worden vastgezet.

Toelichting

De dodemansknop kan ook op de lossende LNG-tankwagen zitten. Dit wordt gezien als een gelijkwaardige voorziening als de LNG-afleverinstallatie alleen wordt bevoorraad met LNG-tankwagens met een dodemansknop.

Grondslag
ArbeidsveiligheidBrandpreventieOmgevingsveiligheid
M25

Vulpunt – Noodstopvoorziening

Bij het vulpunt is een noodstopvoorziening aanwezig. De noodstopvoorziening zorgt ervoor dat na activeren de installatie wordt geblokkeerd en het vullen wordt gestopt.

Grondslag
ArbeidsveiligheidBrandpreventieOmgevingsveiligheid
M26

Vulpunt – Koppeling ESD-systeem

Er is een voorziening die het ESD-systeem van het vulpunt koppelt aan de bevoorradende LNG-tankwagen.

Als een ESD aan een van beide kanten wordt geactiveerd, stopt de lossing en sluiten de afsluiters automatisch.

Toelichting

Te lezen in samenhang met M70 (Noodstopscenario ESD-2 in werking ) en M69 (Noodstopscenario ESD-1 in werking) en de definitie van een ESD.

Grondslag
ArbeidsveiligheidBrandpreventieOmgevingsveiligheid
M27

Automatische afsluiter vloeistofleiding LNG-opslagtank

De vloeistofleiding voor het bevoorraden van de LNG-opslagtank is bij het LNG-vulpunt voorzien van een automatische afsluiter.

Een afsluiter is deugdelijk ondersteund.

Toelichting

Het gaat hier om de veiligheidsafsluiter onmiddellijk na het vulpunt.

Grondslag
ArbeidsveiligheidBrandpreventieOmgevingsveiligheid

7.5.4Tankzuil

M28

Tankzuil – Dodemansknop

Aan of in de tankzuil zit een dodemansknop.

Een dodemansknop zorgt ervoor dat afleveren van LNG alléén kan plaatsvinden door het indrukken van deze knop. Bij het wegvallen van de druk op de knop stopt het afleveren van LNG na ten hoogste 3 s.

Een dodemansknop is zo uitgevoerd dat hij niet kan worden vastgezet.

Toelichting

Een knop kan ook een handgreep zijn. Het is toegelaten om de dodemansknop zodanig uit voeren dat loslaten mogelijk is om bijvoorbeeld van hand te kunnen wisselen.

Grondslag
ArbeidsveiligheidBrandpreventieOmgevingsveiligheid
M29

Tankzuil – Noodstopvoorziening

Bij een tankzuil is een noodstopvoorziening aanwezig. De noodstopvoorziening zorgt ervoor dat na activeren de installatie wordt geblokkeerd en het tanken gestopt. De noodstopvoorziening zit zo dicht mogelijk bij de tankzuil en nooit verder dan op 10 m afstand van de tankzuil.

Een noodstop voldoet aan NEN-EN-ISO 13850 en NEN EN IEC 60947-5-5.

Grondslag
ArbeidsveiligheidBrandpreventieOmgevingsveiligheid
M30

Tankzuil – Vulkoppeling

De vulkoppelingen op de tankzuil voldoen aan NEN-EN-ISO 12617.

Grondslag
ArbeidsveiligheidBrandpreventieOmgevingsveiligheid
M31

Automatische stop bij volle brandstoftank

Er is een voorziening die ervoor zorgt dat wanneer de brandstoftank de maximumvullingsgraad heeft bereikt, de levering naar de brandstoftank automatisch stopt.

Grondslag
ArbeidsveiligheidBrandpreventieOmgevingsveiligheid
M32

Veiligheidsvoorziening afleverdruk

Er is een voorziening die waarborgt dat de afleverdruk niet boven de instelwaarde van het drukontlastingsventiel van de brandstoftank komt.

Toelichting

Een voorbeeld is het op basis van herkenning van het voertuig of werktuig koppelen van de juiste afleverdruk aan het desbetreffende voertuig of werktuig.

Grondslag
ArbeidsveiligheidBrandpreventieOmgevingsveiligheid
M33

Voorzieningen afleverautomaat

Bij het afleveren van LNG zonder direct toezicht is de LNG-afleverinstallatie uitgevoerd met de volgende voorzieningen:

  • een voorziening die aflevering slechts mogelijk maakt en de installatie vrijgeeft voor gebruik na identificatie van de toegelaten afnemer, zie ook M61 (Toegelaten afnemer);
  • een oproepknop, praatpaal of gelijkwaardige andere voorziening waarmee de beheerder of de operator middels cameratoezicht kan worden opgeroepen en waarmee kan worden gecommuniceerd. Deze voorziening bevindt zich nabij de tankzuil op een duidelijk zichtbare plaats. De organisatie van het meldingssysteem is duidelijk en inzichtelijk vastgelegd door de beheerder;
  • bij het activeren van de noodstopvoorziening gaan de vloeistofafsluiters binnen 5 s in de veilige stand (ESD 1) en stopt de pomp. De beheerder of de operator wordt automatisch gealarmeerd;
  • voldoende camera’s op dusdanige locaties dat de beheerder of operator op afstand altijd de beelden kan raadplegen om zich een beeld te vormen van de situatie op en nabij de LNG-afleverinstallatie.
Toelichting

Bij het meldingssysteem is rekening gehouden met degene die de noodstop indrukt.

Met identificatie van de toegelaten afnemer wordt bedoeld dat de afnemer voldoet aan de eisen zoals deze gesteld worden aan een toegelaten afnemer (zie M61). De toegelaten afnemer kan zich identificeren middels de exclusieve tankpas die opengesteld is voor LNG, waarmee LNG getankt kan worden.

Grondslag
ArbeidsveiligheidBrandpreventieOmgevingsveiligheid
M34

Breekkoppeling afleverslang en dampretourslang

Elke afleverslang en dampretourslang van een tankzuil is voorzien van een breekkoppeling. Deze breekkoppeling onderbreekt de uitstroom van LNG of gas automatisch als een voertuig of werktuig wegrijdt met aangekoppelde afleverslang of dampretourslang.

Grondslag
ArbeidsveiligheidBrandpreventieOmgevingsveiligheid
M35

Uitvoering en controle afleverslang en dampretourslang

Een afleverslang en een dampretourslang voldoen aan NEN EN ISO 21012 of NEN-EN 13766. De afleverslang is anders gemarkeerd dan de dampretourslang.

Een afleverslang en dampretourslang zijn ten minste jaarlijks visueel gecontroleerd.

Toelichting

Bijlage D van NPR 5527 geeft een voorbeeld van punten waarop een slang gecontroleerd moet worden.

Grondslag
ArbeidsveiligheidBrandpreventieOmgevingsveiligheid
M36

Dampretourslang – Terugslagklep

De dampretourslang is voorzien van een terugslagklep om te voorkomen dat damp uit de tankzuil kan terugstromen naar de brandstoftank.

Grondslag
ArbeidsveiligheidBrandpreventieOmgevingsveiligheid
M37

Lengte afleverslang en dampretourslang

De lengte van de afleverslang en van de dampretourslang voor LNG is niet meer dan 5 m.

Grondslag
ArbeidsveiligheidBrandpreventieOmgevingsveiligheid

7.5.5Leidingen

Leidingen, appendages, opslagvaten en toebehoren vallen onder het WBDA 2016 (zie 7.2). Naast het WBDA 2016 gelden de maatregelen in deze paragraaf .

MW38

Leidingen – Eisen

Leidingen zijn:

  • één geheel of met gelaste verbindingen (en het aantal flensverbindingen is geminimaliseerd);
  • visueel te inspecteren;
  • spanningsvrij bevestigd.
Toelichting

Het WBDA 2016 stelt eisen aan de uitvoeringsmethoden en aan het personeel dat de verbinding maakt. Dit wordt gecontroleerd door de EU-CBI tijdens de fabricage en inzichtelijk gemaakt met MW5 (Eisen drukapparatuur).

Flensverbindingen geven meer risico op lekkage en moeten daarom zoveel mogelijk worden beperkt, zeker bij leidingen in een droge goot.

Referenties
Warenwetbesluit drukapparatuur 2016 (artikel 4, lid 1)
Grondslag
Arbeidsveiligheid
MW39

Markering van LNG-leidingen

Eisen voor markering staan in de Arbeidsomstandighedenregeling, hoofdstuk veiligheids- en gezondheidssignalering, artikel 8.12 t/m 8.14.

Toelichting

LNG-leidingen zijn herkenbaar door de kleur okergeel of het opschrift 'LNG'.

Deze maatregel is van toepassing op alle relevante doelen en scenario’s.

Referenties
Arbeidsomstandighedenregeling (hoofdstuk veiligheids- en gezondheidssignalering, artikel 8.12 t/m 8.14 )
Grondslag
Arbeidsveiligheid
M40

Leidingen – Eisen droge goot

Een goot voor leidingen is:

  • droog;
  • visueel te inspecteren;
  • van een draagkrachtige constructie;
  • zodanig dat gas zich niet kan ophopen;
  • zodanig dat gas zich niet kan verspreiden naar andere besloten ruimtes.
Toelichting

De draagkracht van de constructie moet zijn aangetoond met een berekening op grond van een grondmechanisch onderzoek.

Besloten ruimtes zijn bijvoorbeeld kelders of rioleringsbuizen.

Grondslag
ArbeidsveiligheidOmgevingsveiligheid
M41

Ondergrondse leidingen – Eisen

Ondergrondse leidingen zijn:

  • gelegd in een laag schoon zand van ten minste 10 cm dikte;
  • ingegraven met een gronddekking van ten minste 60 cm;
  • bovengronds gemarkeerd;
  • doelmatig beschermd tegen corrosie en andere chemische invloeden;
  • doelmatig beschermd tegen mechanische invloeden;
  • doelmatig beschermd tegen thermische invloeden.
Toelichting

Schoon zand is vrij van stenen en andere harde voorwerpen.

Bescherming tegen corrosie is niet nodig als de leidingen bestaan uit corrosiebestendig materiaal. Bescherming tegen corrosie kan met een kathodische bescherming, coating of kunststof mantel. Aan de eisen is voldaan als de ondergrondse leidingen zijn geïnstalleerd volgens BRL K901/03 en de uitwendige bekleding tijdens het aanvullen van de leidingsleuven is gecontroleerd met een stroommeting volgens BRL K901/03.

Bovengronds geplaatste massa's, zoals auto’s of stempels van een mobiele kraan, zijn van invloed op de mechanische belasting.

Grondslag
ArbeidsveiligheidOmgevingsveiligheid
M42

Ondergrondse leidingen – Dubbelwandig

Ondergrondse LNG-leidingen zijn dubbelwandig uitgevoerd. De buitenmantel heeft dezelfde ontwerpcondities als de productvoerende leiding.

Grondslag
ArbeidsveiligheidBrandpreventieOmgevingsveiligheid
M43

Ondergrondse leidingen – Lekdetectiesysteem

Een ondergrondse LNG-leiding heeft een lekdetectieysteem dat is gekoppeld aan een alarmeringssysteem.

Schriftelijk bewijsstukken tonen aan dat:

  • de ruimte tussen leiding en buitenmantel op het moment van ingebruikname vacuüm is;
  • de alarmering actief wordt bij verlies van het vacuüm.
Grondslag
ArbeidsveiligheidBrandpreventieOmgevingsveiligheid
M44

Bescherming niet-cryogene leidingen

Als niet-cryogene leidingen en/of kabels aanwezig zijn in een leidinggoot met cryogene leidingen:

  • liggen de niet-cryogene leidingen boven de cryogene leidingen;
  • raken de leidingen elkaar niet.
Toelichting

Het heeft de voorkeur dat de leidingen in aparte mantelbuizen liggen. Als dit niet mogelijk is, moet worden voorkomen dat lekkage van LNG ongewenste effecten heeft op de niet-cryogene leidingen. Aanbevolen wordt om in elk geval een afstand van 10 cm aan te houden.

Grondslag
ArbeidsveiligheidBrandpreventieOmgevingsveiligheid

7.5.6Drukontlasting

MW45

Drukontlasting – Overdrukbeveiliging

De afzonderlijke insluitsystemen van een LNG-afleverinstallatie waarin een druk kan ontstaan die hoger is dan de ontwerpdruk van die onderdelen, moeten zijn voorzien van een doelmatige overdrukbeveiliging.

Toelichting

De afblaasveiligheidsvoorziening voor beveiliging tegen overdruk, evenals de overige leidingen en appendages waaruit LNG kan ontsnappen, kunnen elk zijn voorzien van een afblaasleiding mits van voldoende capaciteit.

De PED stelt eisen aan de veiligheidsappendages, waaronder de drukontlastvoorzieningen. Dit wordt gecontroleerd door de EU-CBI tijdens de fabricage. Zie ook MW5 (Eisen drukapparatuur).

Referenties
Warenwetbesluit drukapparatuur 2016 (artikel 4, lid 1 )
Grondslag
Arbeidsveiligheid
M46

Drukontlasting – Afblaasvoorziening

Een afblaasvoorziening:

  • blaast af op een veilige plek;
  • heeft voldoende capaciteit;
  • kan niet worden afgesloten;
  • is tegen weersinvloeden en inregenen beschermd;
  • is van een materiaal dat geschikt is voor de toepassing en condities (druk en temperatuur);
  • is verankerd en tegen mechanische beschadiging beschermd;
  • is voorzien van een mogelijkheid om gecondenseerd water te kunnen aftappen;
  • beschikt over een verticaal uiteinde aan de uitlaatzijde dat lang genoeg is uitgevoerd om eventuele instroming van lucht onmogelijk te maken;
  • heeft voldoende doorsnede om het vereiste volume bij de maximumontwerpdruk te kunnen afblazen;
  • mondt uit op een hoogte die ten minste 1 m hoger is dan het hoogste gebouw binnen een straal van 5 m.
Toelichting

Op grond van het WBDA 2016 moet een afblaasvoorziening op een veilige locatie afblazen.

Grondslag
ArbeidsveiligheidBrandpreventieOmgevingsveiligheid
MW47

Drukontlasting – Certificaat drukontlastingsklep

Een drukontlastingsklep heeft een certificaat. Op dit certificaat is vermeld: het merk, type, fabricagenummer, testdatum en ingestelde druk.

Toelichting

De PED stelt eisen aan de veiligheidsappendages. Dit wordt gecontroleerd door de EU-CBI tijdens de fabricage. Zie ook MW5 (Eisen drukapparatuur).

Referenties
Warenwetbesluit drukapparatuur 2016 (artikel 4, lid 1 ).
Grondslag
Arbeidsveiligheid
M48

Drukontlasting – Berekening hoogte afblaasvoorziening

De hoogte van een afblaasvoorziening is berekend. Met de berekening is aangetoond dat de warmtestraling afkomstig van de fakkel van een afblaasvoorziening lager is dan:

  • 35 kW/m2 op de dubbelwandige en vacuüm geïsoleerde LNG-opslagtank, waarbij de tussenruimte is gevuld met perliet.;
  • 10 kW/m2 op een andere LNG-opslagtank en overige installatieonderdelen en gebouwen binnen de begrenzing van de activiteit;
  • 3 kW/m2 op grondniveau binnen de begrenzing van de locatie waar de activiteit wordt verricht;
  • 1 kW/m2 op grondniveau buiten de begrenzing van de locatie waar de activiteit wordt verricht.

Het materiaal van de fakkel is bestand tegen hoge temperaturen bij de uitlaat.

Toelichting

Op grondniveau is 1 m boven maaiveld.

Grondslag
ArbeidsveiligheidBrandpreventieOmgevingsveiligheid

7.6Gebruik van de installatie

7.6.1Algemeen

Voor het veilig in werking zijn van een LNG-afleverinstallatie is de bedrijfsvoering van groot belang. Hierbij is het essentieel dat verantwoordelijkheden duidelijk zijn vastgelegd. Bij een LNG-afleverinstallatie zijn meestal de volgende personen betrokken: eigenaar, gebruiker, beheerder, operator, installateur, LNG-leverancier en afnemer van LNG. Elk van de betrokkenen heeft eigen verantwoordelijkheden voor het in werking hebben van de LNG-afleverinstallatie (zie ook de definities in Bijlage A). Behalve het vastleggen van verantwoordelijkheden is een aantal andere aspecten relevant voor een veilige bedrijfsvoering. Het gaat daarbij onder meer om:

  • beheer van de LNG-afleverinstallatie;
  • uitvoeren van periodieke controles;
  • toezicht op de LNG-afleverinstallatie;
  • bevoorraden van de LNG-opslagtank;
  • uitvoeren van werkzaamheden aan de LNG-afleverinstallatie.

In Paragraaf 7.6.2 t/m Paragraaf 7.6.5 is een aantal specifieke onderwerpen dat verband houdt met de bedrijfsvoering nader toegelicht. Voor zaken die niet in wetgeving zijn vastgelegd maar wel voor een veilige bedrijfsvoering essentieel zijn, zijn aanvullende maatregelen opgenomen.

M49

Eisen eerste ingebruikname

Voordat de LNG-afleverinstallatie in gebruik wordt genomen, zijn de LNG-opslagtank, de appendages en het leidingwerk inwendig schoon. Laskorrels, vet, olie en ander organisch materiaal zijn zorgvuldig verwijderd. Na het reinigen wordt de installatie zo nodig gedroogd.

Grondslag
ArbeidsveiligheidBrandpreventieOmgevingsveiligheid
M50

Eisen LNG-afleverinstallatie

1) De LNG-afleverinstallatie is zodanig uitgevoerd dat als geen LNG wordt afgeleverd:

  • identificatie- en registratievoorziening voor gebruik gereed is;
  • noodknop en de oproepinstallatie voor gebruik gereed zijn;
  • beveiligingsvoorzieningen voor gebruik gereed zijn;
  • gasdetectie actief is.

2) De LNG-afleverinstallatie is zodanig uitgevoerd dat tijdens de aflevering van LNG:

  • noodzakelijke op afstand bedienbare afsluiters zijn geopend;
  • noodknop en de oproepinstallatie voor gebruik gereed zijn;
  • beveiligingsvoorzieningen voor gebruik gereed zijn;
  • gasdetectie actief is;
  • bij beëindiging van de aflevering van LNG, door het loslaten van de dodemansknop, installatie en het beveiligingssysteem gaan naar de situatie zoals vermeld onder 1).

3) De LNG-afleverinstallatie is zodanig uitgevoerd dat bij incidenten:

  • de LNG-afleverinstallatie automatisch buiten werking wordt gesteld en vergrendeld wanneer de automatisch werkende beveiligingsvoorzieningen zijn geactiveerd of als een noodknop wordt bediend;
  • de indicatie van het buiten werking of defect zijn van de installatie voor de afnemende chauffeur duidelijk zichtbaar is;
  • er in het geval van gasdetectie, lagetemperatuur-, en brand- detectie een akoestisch signaal en een lichtsignaal wordt gegeven;
  • de beheerder van het tankstation of deskundige persoon automatisch wordt gealarmeerd wanneer een noodknop is bediend en/of de automatisch werkende beveiligingsvoorzieningen zijn geactiveerd;
  • de beheerder van het tankstation of deskundige persoon kan worden gewaarschuwd via de oproepinstallatie.
Toelichting

De bedoelde beveiligingsvoorzieningen zijn bijvoorbeeld de temperatuurgevoelige elementen in de panelen van de afleverinstallatie, de signalering op het niet-gesloten zijn van de op afstand bedienbare afsluiters en slangbreukdetectie.

Grondslag
ArbeidsveiligheidBrandpreventieOmgevingsveiligheid

7.6.2Vullen van de opslagtank

Voor het vullen van de LNG-opslagtank is het essentieel dat dit uitsluitend gebeurt door en onder verantwoordelijkheid van de chauffeur van de lossende LNG-tankwagen, en na toestemming van de beheerder van de LNG-afleverinstallatie. Dit betekent niet dat de beheerder tijdens het vullen aanwezig moet zijn.

Bij het vullen wordt gewerkt volgens een vaste procedure. Deze procedure bevat technische aanwijzingen en instructies voor de LNG-tankwagenchauffeur.

M51

Procedure vullen LNG-opslagtank

Het aanleveren van LNG is vastgelegd in een procedure. Deze procedure omvat in elk geval:

  • de te volgen stappen voor het veilig aanleveren van LNG;
  • hoe wordt voorkomen dat de LNG-tankwagen tijdens het aanleveren kan wegrijden;
  • het opstellen in de wegrijrichting;
  • maatregelen bij het aan- en afkoppelen;
  • het gebruik van persoonlijke beschermingsmiddelen;
  • het afzetten van de locatie.

De procedure is bekend bij en beschikbaar voor de chauffeur van de LNG-tankwagen.

Grondslag
ArbeidsveiligheidBrandpreventieOmgevingsveiligheid
M52

Opstellen LNG-tankwagen

De LNG-tankwagen:

  • is opgesteld in de wegrijrichting;
  • kan in het geval van nood zonder manoeuvreren wegrijden.

Tussen het vulpunt en de aansluiting van de losslang op het voertuig zijn geen hekken, struiken of andere belemmeringen aanwezig.

Toelichting

Het valt onder de verantwoordelijkheid van de chauffeur om zich te houden aan de procedure voor het aanleveren en om de nodige voorzorgsmaatregelen te nemen.

Grondslag
ArbeidsveiligheidBrandpreventieOmgevingsveiligheid
M53

Voorkomen terugstromen LNG

LNG mag niet terugstromen van de LNG-opslagtank naar de LNG-tankwagen. Dit kan worden bereikt door bovenvulling van de LNG-opslagtank of door een terugslagklep in de vulleiding bij ondervulling toe te passen.

Toelichting

Het valt onder de verantwoordelijkheid van de chauffeur om zich te houden aan de werkinstructie voor het aanleveren en om de nodige voorzorgsmaatregelen te nemen.

Grondslag
ArbeidsveiligheidBrandpreventieOmgevingsveiligheid
M54

Veiligheidsvoorziening in relatie tot vloeistofexpansie

De chauffeur van de lossende LNG-tankwagen zorgt ervoor dat de maximumvullingsgraad in de LNG-opslagtank niet wordt overschreden.

De chauffeur van de LNG-tankwagen heeft tijdens het bevoorraden goed zicht op het vullingsniveau en de drukopbouw van de LNG-opslagtank.

Toelichting

Zie ook M22 (Vulpunt – Niveaumeter). Door het opwarmen van LNG zet de vloeistof uit, waardoor het niveau in de LNG-opslagtank na de vulling nog verder stijgt. Dit proces wordt omschreven als vloeistofexpansie.

Grondslag
ArbeidsveiligheidBrandpreventieOmgevingsveiligheid
M55

Maximumvullingsgraad LNG-opslagtank

Bij het bepalen van de maximumvullingsgraad van de LNG-opslagtank wordt rekening gehouden met de vloeistofexpansie tijdens de standtijd.

Als er geen geborgde maatregelen zijn genomen om overschrijding van de maximumvullingsgraad door vloeistofexpansie te voorkomen, moet de maximumvullingsgraad worden bepaald op basis van het ADR.

Toelichting

De maximumvullingsgraad verschilt per opslagtank. Zie Paragraaf 9.4 voor een voorbeeldberekening van de maximumvullingsgraad volgens het ADR.

Grondslag
ArbeidsveiligheidBrandpreventieOmgevingsveiligheid
M56

Koppeling vulpunt en ESD

Het vullen van de LNG-opslagtank start niet voordat de koppeling tussen het ESD-systeem van het vulpunt en de bevoorradende LNG-tankwagen tot stand is gebracht en is getest.

De in de vulleiding aanwezige op afstand bedienbare afsluiter is alleen tijdens het vulproces geopend.

Toelichting

De eis voor deze koppeling staat in M26 (Vulpunt – Koppeling ESD-systeem).

De test betreft in elk geval het maken en testen van de verbinding tussen het ESD-systeem van de LNG-tankwagen en het ESD-systeem van de LNG-afleverinstallatie, en het testen van de werking van de automatische ESD-afsluiters. Het doel van het testen van de ESD-afsluiters is het zekerstellen van de aansturing en werking van de afsluiters.

Grondslag
ArbeidsveiligheidBrandpreventieOmgevingsveiligheid
M57

Niet gelijktijdig lossen andere brandstoffen

Het lossen van een LNG-tankwagen vindt niet gelijktijdig plaats met het binnen hetzelfde tankstation lossen van een tankwagen met andere motorbrandstoffen.

Dit mag wel als de LNG-tankwagen zich op meer dan 25 m afstand bevindt van de andere tankwagen.

Grondslag
ArbeidsveiligheidBrandpreventieOmgevingsveiligheid
M58

Losslang – Vloeistofvrij maken

Voordat de losslang wordt afgekoppeld, is de losslang vloeistofvrij gemaakt.

Grondslag
ArbeidsveiligheidBrandpreventieOmgevingsveiligheid
M59

Losslang – Deugdelijkheid

De losslang wordt periodiek visueel geïnspecteerd en indien nodig vervangen.

De losslang wordt uiterlijk na drie jaar en vervolgens jaarlijks op deugdelijkheid gecontroleerd en hydraulisch beproefd volgens de methode in NEN EN-ISO 21012.

Als bij deze beproeving gebreken optreden, wordt alsnog voor vernieuwing van de slang gezorgd.

De beproeving kan door of namens de exploitant van de LNG-tankwagen of de beheerder van de LNG-afleverinstallatie worden uitgevoerd.

Van deze beproeving moet een schriftelijke, gedagtekende verklaring zijn opgemaakt. Deze verklaring moet op verzoek door de chauffeur van de lossende LNG-tankwagen kunnen worden getoond.

Toelichting

Daarnaast kan de fabrikant van deze slangen eisen stellen aan levensduur, inspectie en onderhoud. De aanwijzingen van de fabrikant worden opgevolgd.

Grondslag
ArbeidsveiligheidBrandpreventieOmgevingsveiligheid

7.6.3Tanken van LNG

M60

Geregistreerde afnemers

Het afleveren van LNG is alleen toegelaten aan voertuigen en werktuigen van toegelaten afnemers.

Toelichting

Op grond van artikel 4.479 van het Bal is het tanken van LNG aan wisselreservoirs niet toegestaan.

Grondslag
ArbeidsveiligheidBrandpreventieOmgevingsveiligheid
M61

Toegelaten afnemer

De aflevering van LNG gebeurt uitsluitend door een toegelaten afnemer.

Een toegelaten afnemer is een persoon of instantie die beroepsmatig LNG afneemt en bekend is met de gevaaraspecten van LNG en de voorwaarden voor veilig tanken.

Toelichting

Deze voorwaarden zijn het gebruik van persoonlijke beschermingsmiddelen en het volgen van de instructies.

De werkgever van de toegelaten afnemer is verantwoordelijk voor het veilig gedrag van de afnemer. De beheerder van de LNG-installatie is daaraantegen wel verantwoordelijk dat binnen de LNG-installatie veilig gewerkt wordt.

De beheerder van de LNG-afleverinstallatie is er verantwoordelijk voor dat de LNG-afleverinstallatie alleen beschikbaar is voor de gebruikers met een exclusieve tankpas die opengesteld is voor LNG, waarmee LNG getankt kan worden. Uitgesloten is dat er kan worden getankt met enkel een regulier betaalmiddel, zoals een pinpas of creditcard.

Grondslag
ArbeidsveiligheidBrandpreventieOmgevingsveiligheid
MW62

Persoonlijke beschermingsmiddelen bij afleveren

Bij de aflevering van LNG worden adequate persoonlijke beschermingsmiddelen (PBM’s) voor omgang met cryogene stoffen gebruikt.

Toelichting

Dit betekent in elk geval een veiligheidsbril, handschoenen, schoenen en kleding, geschikt voor omgang met cryogene stoffen.

Deze maatregel is van toepassing op alle relevante doelen en scenario’s.

Referenties
PBM’s moeten aantoonbaar voldoen aan de essentiële gezondheids- en veiligheidseisen die voor het omgaan met de risico’s van cryogene stoffen zijn gesteld, zoals bepaald in de Verordening persoonlijke beschermingsmiddelen (EU 2016/425).
Grondslag
Arbeidsveiligheid

7.6.4Bewaken en monitoren

M63

Gasdetectie

Op locaties waar kans is op lekkage van LNG, zijn gasdetectoren aanwezig die continu de LNG-concentratie meten.

Gasdetectoren zijn in elk geval aanwezig:

  • onder de luifel of overkapping van de tankzuilen;
  • bij elke tankzuil;
  • bij het vulpunt van de LNG-opslagtank;
  • op overige locaties waar menselijk handelen met LNG plaatsvindt.

Bij overschrijding van 10 % LEL gaat er een melding naar de beheerder en bij overschrijding van 20 % LEL is er ook een akoestisch signaal en een lichtsignaal.

Toelichting

De uitgangspunten van het ontwerp bepalen de praktische uitvoering van de installatie en het type detectie. NEN-EN-IEC-60079-10-1 beschrijft op welke locaties de kans op lekkage het grootst is. Welke locaties dit zijn, moet blijken uit de risicoanalyse.

De aan het alarmsignaal te koppelen acties staan in M69 (Noodstopscenario ESD-1 in werking) en M70 (Noodstopscenario ESD-2 in werking).

Dit houdt in dat het gasdetectiesysteem een volumepercentage brandbaar gas van 10 % van de LEL heeft gemeten. De LEL is de laagste concentratie waarbij een gas of damp in lucht explosief is. Bij 10 % LEL mogen er geen werknemers aanwezig zijn op grond van artikel 3.5g van het Arbobesluit.

Bij het afleveren van LNG is het gebruikelijk dat een kleine hoeveelheid gas vrijkomt. Als de gasdetectie bij het afleveren 10 % LEL detecteert en deze detectie binnen 10 s verdwijnt, zijn geen maatregelen nodig.

Grondslag
ArbeidsveiligheidBrandpreventieOmgevingsveiligheid
M64

Gasdetectie – Norm en controle

Het gasdetectiesysteem voldoet aan NEN-EN-IEC 60079-29-2 en NEN-EN 50402, en wordt geïnspecteerd, onderhouden en getest volgens de voorschriften van de fabrikant, met inachtneming van de aanwijzingen in de toepasselijke onderhoudsnormen (indien beschikbaar). Een controle wordt uitgevoerd door een deskundige op het gebied van gasdetectiesystemen.

Grondslag
ArbeidsveiligheidBrandpreventieOmgevingsveiligheid
M65

Temperatuurdetectie

Temperatuurdetectoren zijn in elk geval aanwezig:

  • nabij elke tankzuil;
  • nabij de LNG-opslagtank.

Deze detectoren geven een alarmsignaal bij een temperatuur:

  • lager dan –30 °C (onderschrijding lagetemperatuurgrens);
  • hoger dan +70 °C (overschrijding hogetemperatuurgrens).

Bij –30 °C gaat er een melding naar de beheerder en bij +70 °C is er ook een akoestisch signaal en een lichtsignaal.

Toelichting

De aan het alarmsignaal te koppelen acties staan in M69 (Noodstopscenario ESD-1 in werking) en M70 (Noodstopscenario ESD-2 in werking).

Grondslag
ArbeidsveiligheidBrandpreventieOmgevingsveiligheid
M66

Temperatuurdetectie – Controle

Het temperatuurdetectiesysteem wordt geïnspecteerd, onderhouden en getest volgens de voorschriften van de fabrikant, met inachtneming van de aanwijzingen in de toepasselijke onderhoudsnormen (indien beschikbaar). Een controle wordt uitgevoerd door een deskundige op het gebied van temperatuurdetectiesystemen.

Grondslag
ArbeidsveiligheidBrandpreventieOmgevingsveiligheid
M67

Vlamdetectie

Vlamdetectie is aanwezig. De detector heeft in elk geval overzicht op:

  • het vulpunt van de LNG-opslagtank;
  • de LNG-opslagtank;
  • de pomp of leidingen naar de tankzuil.

Bij detectie gaat er een melding naar de beheerder en is er een akoestisch signaal en een lichtsignaal.

Toelichting

Overzicht op de tankzuil is niet nodig omdat deze al is voorzien van temperatuurdetectie.

Grondslag
ArbeidsveiligheidBrandpreventieOmgevingsveiligheid
M68

Vlamdetectie – Norm en controle

Het vlamdetectiesysteem voldoet aan NEN-EN 54-10 en NEN ISO 7240-10, en wordt geïnspecteerd, onderhouden en getest volgens de voorschriften van de fabrikant, met inachtneming van de aanwijzingen in de toepasselijke onderhoudsnormen (indien beschikbaar).

Een controle wordt uitgevoerd door een deskundige op het gebied van vlamdetectiesystemen.

Grondslag
ArbeidsveiligheidBrandpreventieOmgevingsveiligheid
M69

Noodstopscenario ESD-1 in werking

In de volgende situaties treedt minimaal het noodstopscenario ESD-1 in werking en vindt doormelding naar de beheerder plaats:

  • overschrijding van de gasdetectiegrens van 10 % LEL bij een tankzuil;
  • handmatige activering van een noodstop bij een tankzuil;
  • onderschrijding van de lagetemperatuurgrens van temperatuursensor bij een tankzuil;
  • signalering hoog-hoogniveau (overschrijding maximumvullingsgraad).
Toelichting

De eis van de noodstop bij een tankzuil staat in M1.55 (Tankzuil – Noodstopvoorziening).

Als in de genoemde situaties ESD-2 in werking treedt, is ook voldaan aan deze maatregel.

Bij signalering hoog-hoogniveau is er nog geen sprake van het vrijkomen van LNG. Zie ook Paragraaf 9.3 .

Grondslag
ArbeidsveiligheidBrandpreventieOmgevingsveiligheid
M70

Noodstopscenario ESD-2 in werking

In de volgende situaties treedt minimaal het noodstopscenario ESD-2 in werking, vindt doormelding naar de beheerder plaats en vindt signalering plaats op locatie met een akoestisch signaal en een lichtsignaal:

  • overschrijding van de gasdetectiegrens van 20 % LEL;
  • overschrijding van de hogetemperatuurgrens van een temperatuursensor in de LNG-afleverinstallatie;
  • onderschrijding van de lagetemperatuurgrens van temperatuursensor in de LNG-afleverinstallatie met uitzondering van sensoren bij een tankzuil;
  • activering noodstop met uitzondering van een noodstop bij een tankzuil;
  • vloeistofdetectie in de centrale afblaasvoorziening bij een temperatuur van –75 °C;
  • vlamdetectie;
  • een extern ESD-signaal.
  • lekdetectie van een ondergrondse leiding;
  • activering van een noodstop van de lossende LNG-tankwagen.
Toelichting

Voorbeelden van een extern ESD-signaal zijn een signaal dat door de beheerder op afstand wordt gegeven of een signaal afkomstig van een andere installatie.

De temperatuurgrenzen staan in M65 (Temperatuurdetectie).

Grondslag
ArbeidsveiligheidBrandpreventieOmgevingsveiligheid
M71

Monitoringsysteem verstoringen

Een LNG-afleverinstallatie heeft een systeem waarmee verstoringen via een alarmerings- of notificatiesysteem (monitoringsysteem) kenbaar worden gemaakt aan de operator.

Grondslag
ArbeidsveiligheidBrandpreventieOmgevingsveiligheidRampenbestrijding
M72

Veilige toestand op afstand

Een LNG-afleverinstallatie zonder direct toezicht is door een operator op afstand in de veilige toestand te brengen.

Grondslag
ArbeidsveiligheidOmgevingsveiligheid
M73

Deskundig persoon – Afleveren in afwezigheid van personeel

Tijdens het in werking zijn van de LNG-afleverinstallatie in afwezigheid van personeel is 24/7 een deskundig persoon bereikbaar. Deze persoon:

  • is aantoonbaar deskundig op het gebied van de installatie;
  • beschikt over de actuele camerabeelden;
  • wordt gealarmeerd bij storingen en calamiteiten;
  • kan storingen en calamiteiten interpreteren;
  • kan noodzakelijke acties in gang zetten.

Op een veilig toegankelijke plaats nabij de LNG-afleverinstallatie zijn instructies aangebracht (eventueel in de sleutelkluis) met het telefoonnummer waarop de deskundige persoon bereikbaar is.

Toelichting

De noodzakelijke acties zijn het alarmeren van de juiste hulpdiensten of technische ondersteuning. De deskundige persoon kan hen de informatie te geven die nodig is voor de inschatting van het gevaar en benodigde inzet. De hulpverleningsdiensten verrichten geen bedieningshandelingen aan de LNG-afleverinstallatie (behalve het indrukken van de noodstop).

Grondslag
ArbeidsveiligheidOmgevingsveiligheid
M74

Monitoringsysteem beschikbaarheid

Het alarmerings- of notificatiesysteem (monitoringsysteem) en de actuele camerabeelden zijn beschikbaar zolang de LNG-afleverinstallatie operationeel is.

Als de dataverbinding met de LNG-afleverinstallatie en daarmee de monitoring op afstand wegvalt:

  • krijgt de deskundige persoon binnen 5 min een alarm;
  • is afleveren van LNG en het vullen de LNG-opslagtank na 20 min na het wegvallen van de verbinding niet meer mogelijk (ESD-1).
Toelichting

In het geval van procesverstoringen kan ingrijpen nodig zijn om te voorkomen dat bijvoorbeeld de installatie onnodig lang koolwaterstoffen naar de atmosfeer zal uitstoten (‘venten’) of in een noodstopsituatie terecht zal komen.

Ook het niet goed functioneren van verschillende procesonderdelen (bijvoorbeeld toeleveringspomp) kan worden veroorzaakt door procesomstandigheden en niet door het mechanisch falen van het proces onderdeel.

De ESD-1 mag worden opgeheven door een aanwezige deskundig persoon.

Grondslag
ArbeidsveiligheidBrandpreventieOmgevingsveiligheid

7.6.5Produceren voor een LCNG-installatie

M75

Temperatuur gas CNG-buffer

Voordat het gas wordt geleverd aan de CNG-buffer of de CNG-afleverinstallatie, is de temperatuur van het gas afgestemd op en in overeenstemming met de ontwerpspecificaties van de CNG-buffer en de CNG-afleverinstallatie.

Grondslag
ArbeidsveiligheidBrandpreventieOmgevingsveiligheid
M76

Odorisatie gas CNG-afleverinstallatie

Het gas dat aan de CNG-afleverinstallatie wordt geleverd, is vooraf geodoriseerd volgens de Regeling gaskwaliteit.

Grondslag
BrandpreventieOmgevingsveiligheidArbeidsveiligheid
M77

Condities gas CNG-afleverinstallatie

Als het gas buiten de leveringsspecificaties valt, zoals bedoeld in M75 (Temperatuur gas CNG-buffer) en M76 (Odorisatie gas CNG-afleverinstallatie), wordt de levering aan de CNG-afleverinstallatie automatisch stopgezet.

Toelichting

Het afleveren van CNG en de CNG-afleverinstallatie moeten voldoen aan PGS 25.

7.6.6Werkzaamheden aan de installatie

De wijze waarop werkzaamheden aan de LNG-opslagtank veilig moeten worden uitgevoerd, zijn niet in wetgeving verankerd. Daarom zijn hiervoor in deze paragraaf maatregelen opgenomen.

M78

Veiligheid bij werkzaamheden

Bij het uitvoeren van werkzaamheden aan een LNG-afleverinstallatie levert de beheerder de installatie veilig op aan degene die er gaat werken. Dit betekent dat:

  • installatieonderdelen die worden geopend, vloeistofvrij en inert zijn gemaakt voordat de werkzaamheden beginnen;
  • de controlelijst in Bijlage H of een daarmee vergelijkbaar document is ingevuld;
  • de uit de ingevulde controlelijst voortvloeiende maatregelen ter waarborging van de veiligheid zijn getroffen.
Toelichting

De controlelijst heeft als doel het waarborgen van een veilige situatie tijdens het uitvoeren van werkzaamheden waarbij LNG kan vrijkomen. Denk aan werkzaamheden zoals ingassen en gasvrij maken of het verwisselen van veerveiligheden.

De controlelijst bevat geen technische informatie over de uitgevoerde werkzaamheden. Om die reden is het niet noodzakelijk de controlelijsten in het logboek van de installatie te bewaren. Wel moet informatie over de uitgevoerde werkzaamheden in het logboek worden opgenomen.

Grondslag
ArbeidsveiligheidBrandpreventieOmgevingsveiligheid
M79

Werkvergunning bij werkzaamheden

Een werkvergunning is vereist voor alle werkzaamheden waaraan risico’s zijn verbonden maar die onder gecontroleerde omstandigheden en onder bepaalde voorwaarden veilig kunnen worden uitgevoerd.

Een schriftelijke werkvergunning is in elk geval vereist in gevallen waar personen in contact kunnen komen met LNG of wanneer LNG anderszins ongecontroleerd kan vrijkomen.

De schriftelijke werkvergunning wordt afgegeven door de eigenaar van de installatie of de door de eigenaar aangewezen verantwoordelijke.

Grondslag
ArbeidsveiligheidBrandpreventieOmgevingsveiligheid
M80

Plaatsen, verplaatsen of verwijderen LNG-opslagtank

Het plaatsen, verplaatsen of verwijderen van een LNG-opslagtank gebeurt uitsluitend in vloeistofloze en gasvrije toestand.

Grondslag
ArbeidsveiligheidBrandpreventieOmgevingsveiligheid
MW81

Persoonlijke beschermingsmiddelen bij werkzaamheden

Bij werkzaamheden aan de LNG-afleverinstallatie worden adequate persoonlijke beschermingsmiddelen (PBM’s) gebruikt.

Toelichting

Dit betekent vanwege de gevaarsaspecten van LNG in elk geval een veiligheidsbril, handschoenen, schoenen en kleding die geschikt zijn voor omgang met cryogene stoffen. Daarnaast geldt de eis dat de PBM’s anti-statisch en vlamvertragend moeten zijn.

Deze maatregel is van toepassing op alle relevante doelen en scenario’s.

Referenties
PBM’s moeten aantoonbaar voldoen aan de essentiële gezondheids- en veiligheidseisen die voor het omgaan met de risico’s van cryogene stoffen zijn gesteld, zoals bepaald in de Verordening persoonlijke beschermingsmiddelen (EU 2016/425).
Grondslag
Arbeidsveiligheid

7.7Onderhoud, keuring, documentatie en training

7.7.1Onderhouden en repareren

De gehele installatie moet altijd in goede staat van onderhoud verkeren en valt onder de verantwoordelijkheid van de gebruiker (zorgplicht). De beheerder van de installatie zorgt voor onderhoud, controle en inspectie van de LNG-afleverinstallatie.

M82

Aanleg, onderhoud, reparatie, reinigen – Vakbekwaam personeel

Werkzaamheden voor aanleg, onderhoud, reiniging en reparatie worden uitgevoerd door personen die aantoonbaar deskundig zijn voor werkzaamheden aan de desbetreffende installatie.

Onderhoud gebeurt in overeenstemming met de aanwijzingen van de fabrikant.

Toelichting

Informatie over de vakbekwaamheid van de deskundige moet bekend en aantoonbaar zijn aan de hand van gevolgde relevante opleidingen of certificaten.

Grondslag
ArbeidsveiligheidOmgevingsveiligheid
MW83

Eisen in- en uitgebruikname bij onderhoud

De LNG-afleverinstallatie wordt in/uit bedrijf genomen volgens de instructies uit de gebruikshandleiding van de leverancier/fabrikant van de LNG-afleverinstallatie.

Referenties
Warenwetbesluit drukapparatuur 2016 (artikel 18 en 20)
Grondslag
Arbeidsveiligheid
M84

Procedure vloeistof- en gasvrij maken LNG-afleverinstallatie

Het gasvrij maken van een LNG-afleverinstallatie en het ingassen en vervolgens in werking stellen van een LNG-afleverinstallatie wordt uitgevoerd volgens een vastgestelde procedure.

In deze procedure staat in elk geval:

  • het drukloos maken van het systeem;
  • het vloeistofvrij maken van het systeem;
  • het gasvrij maken van het systeem (inertiseren);
  • het opwarmen/afkoelen van het systeem volgens de instructies van de fabrikant;
  • het drogen van het systeem.
Grondslag
ArbeidsveiligheidBrandpreventieOmgevingsveiligheid
MW85

Wijziging of reparatie drukapparatuur

Bij voorgenomen wijziging of reparatie aan aangewezen drukapparatuur moet een NL-CBI in kennis worden gesteld. Bij overige reparaties moet een deskundige in kennis worden gesteld.

Toelichting

Zie ook Paragraaf 7.2.

Toelichting 2: Daar waar in deze maatregel de NL-CBI wordt genoemd, kan ook de NL-KVG (keuringsdienst van gebruikers) worden gelezen.

Deze maatregel is van toepassing op alle relevante doelen en scenario’s.

Referenties
Warenwetbesluit drukapparatuur 2016 (artikel 26)Arbeidsomstandighedenbesluit (artikel 7.4a)
Grondslag
Arbeidsveiligheid
M86

Onderhoud detectiesystemen

Detectiesystemen worden onderhouden volgens de voorschriften van de fabrikant. De aanwijzingen van beschikbare onderhoudsnormen worden in acht genomen.

Grondslag
ArbeidsveiligheidBrandpreventieOmgevingsveiligheid

7.7.2Keuren en inspecteren

Keuren en inspecteren is geregeld in het WBDA 2016. PGS 33-1 kent geen eigen keuringsregime maar geeft een overzicht van de bestaande en al direct werkende keuringsregimes op basis van het WBDA 2016. Informatie hierover staat in Paragraaf 7.2.

M87

Keuring en controle – Schema

Er is een schema voor keuring, controle en onderhoud van de LNG-afleverinstallatie.

Toelichting

Er zijn hierover geen verplichtingen die direct volgen uit PG33-1.

In Bijlage G staat een voorbeeldschema gebaseerd op de wettelijke keuringstermijnen aangevuld met mogelijke termijnen voor onderhoud en controle.

Grondslag
ArbeidsveiligheidOmgevingsveiligheid
M88

Controle kathodische bescherming

Een kathodische bescherming wordt volgens de daarvoor geldende norm jaarlijks op zijn goede werking gecontroleerd door een geaccrediteerde inspectie-instelling volgens een accreditatieschema.

Toelichting

Dit kan bijvoorbeeld zijn: AS SIKB 6800/Protocol 6801.

Grondslag
ArbeidsveiligheidBrandpreventieOmgevingsveiligheid
MW89

Herkeuringstermijnen drukapparatuur

De herkeuringstermijnen worden bepaald door de NL-CBI (bij aangewezen drukapparatuur) en door de deskundige. De NL-CBI volgt daarbij de wettelijke termijnen.

Toelichting

Ook bij wijziging en reparatie moet de NL-CBI in kennis worden gesteld.

Daar waar in deze maatregel de NL-CBI wordt genoemd, kan ook de NL-KVG (keuringsdienst van gebruikers) worden gelezen.

Deze maatregel is van toepassing op alle relevante doelen en scenario’s.

Referenties
Warenwetbesluit drukapparatuur 2016 (artikel 22)Arbeidsomstandighedenbesluit (artikel 7.4a)
Grondslag
Arbeidsveiligheid
MW90

Herbeoordeling drukapparatuur

Herbeoordeling van de aangewezen drukapparatuur wordt uitgevoerd door de NL-CBI. De overige onderdelen worden gekeurd door een deskundige.

Toelichting

Zie Paragraaf 7.2: Gebruik .

Bij de herbeoordeling controleert de NL-CBI:

  • de inwendige toestand van de aangewezen drukapparatuur;
  • de uitwendige toestand van de aangewezen drukapparatuur;
  • de werking van de veiligheidsappendages.

Paragraaf 7.2 gaat in op de keuringstermijnen. In bijlage G staat een voorbeeld van een keurings- en onderhoudsschema.

Daar waar in deze maatregel de NL-CBI wordt genoemd, kan ook de NL-KVG (keuringsdienst van gebruikers) worden gelezen.

Deze maatregel is van toepassing op alle relevante doelen en scenario’s.

Referenties
Warenwetbesluit drukapparatuur 2016 (artikel 22)Arbeidsomstandighedenbesluit (artikel 7.4a)
Grondslag
Arbeidsveiligheid

7.7.3Registratie en documentatie

M91

Documentatie

Bewaar de volgende documenten of gegevens:

  • bedrijfshandleiding;
  • afwijking van de in de bedrijfshandleiding vastgelegde normale bedrijfsvoering;
  • actuele plattegrondtekening met de installatie, locatie van leidingen en appendages, en gevarenzones;
  • installatiecertificaten;
  • certificaten van detectiesysteem;
  • certificaten van toegepaste materialen, onderdelen en appendages;
  • vergunningen;
  • veiligheidsinformatiebladen;
  • incidenten en ongewone voorvallen.

Het noodplan wordt op de locatie van de activiteit bewaard.

De bedrijfshandleiding bevat:

  • instructie voor het personeel;
  • voorschriften voor metingen, keuringen, controles en beoordelingen;
  • voorschriften voor onderhoud;
  • beschrijving van de werking van de installatie;
  • beschrijving van de installatie aan de hand van een tekening, inclusief de ligging van de leidingen;
  • installatieschema.
Toelichting

De documentatie kan digitaal zijn, maar dit kan ook een installatieboek en/of logboek zijn.

De instructie voor het personeel omvat bijvoorbeeld een werkinstructie voor in en uit bedrijf nemen, normaal bedrijf en storingen, alsmede richtlijnen en aanwijzingen voor veiligheidsaspecten, waaronder een eventueel aanwezig noodplan en noodinstructie.

Grondslag
ArbeidsveiligheidBrandpreventieOmgevingsveiligheid
MW92

Documentatie drukapparatuur

Zolang de LNG-afleverinstallatie in werking is of in werking kan worden gesteld, bewaart de gebruiker:

  • de EG-verklaring van overeenstemming (volgens (97/23/EG) of de EU-conformiteitsverklaring (volgens 2014/68/EU);
  • de gebruiksaanwijzing;
  • de verklaring van ingebruikneming;
  • de verklaring van herkeuring;
  • het aantekenblad;
  • de bij de beoordelingen en keuringen behorende rapporten.
Toelichting

De gebruiker moet deze documenten op verzoek kunnen tonen.

Deze maatregel is van toepassing op alle relevante doelen en scenario’s.

Referenties
Warenwetbesluit drukapparatuur 2016 (artikel 25, lid 3)
Grondslag
Arbeidsveiligheid
MW93

Aantekenblad drukapparatuur

Uitsluitend de betrokken NL-conformiteitsbeoordelingsinstantie is bevoegd op het aantekenblad aantekeningen te maken.

Toelichting

Het aantekenblad wordt meegeleverd met de verklaring van ingebruikneming.

Daar waar in deze maatregel de NL-CBI wordt genoemd, kan ook de NL-KVG (keuringsdienst van gebruikers) worden gelezen.

Deze maatregel is van toepassing op alle relevante doelen en scenario’s.

Referenties
Warenwetbesluit drukapparatuur 2016 (artikel 24, lid 3)
Grondslag
Arbeidsveiligheid
M94

Registratie en documentatie – Bewaartermijn

De resultaten van metingen, keuringen, controles of beoordelingen worden bewaard en moeten beschikbaar zijn totdat de resultaten van de eerstvolgende meting, keuring, controle of beoordeling beschikbaar zijn, maar in elk geval gedurende vijf jaar.

Dit zijn in elk geval:

  • rapporten van keuringen, inspecties reparaties en wijzigingen;
  • inspectie van brandblusmiddelen (op brandblusmiddel aanwezig);
  • rapporten van controle op de werking van detectiesystemen.
Toelichting

Deze documenten mogen ook in digitale vorm beschikbaar zijn.

Installaties, leidingen en apparatuur die vallen onder direct werkende wetgeving, zoals het Warenwetbesluit drukapparatuur 2016, het Warenwetbesluit drukvaten van eenvoudige vorm 2016, het Warenwetbesluit machines of het Warenwetbesluit explosieveilig materieel, zijn gehouden aan de in de desbetreffende direct werkende wetgeving genoemde bewaartermijnen.

Grondslag
ArbeidsveiligheidBrandpreventieOmgevingsveiligheid

7.8Veiligheid

7.8.1Inleiding

In Paragraaf 7.8 staan de voorschriften met aanvullende veiligheidseisen. Deze zijn aanvullend op de algemene eisen voor de installatie en de eisen voor gebruik en onderhoud. Het gaat hier om onder andere eisen aan interne veiligheidsafstanden, de elektrische installatie en maatregelen die gericht zijn op het voorkomen en beperken van brand- en explosiegevaar.

7.8.2Algemeen

M95

Bliksembeveiliging

De LNG-afleverinstallatie is beveiligd tegen bliksem overeenkomstig de beveiligingsklasse die volgt uit een RI&E.

De RI&E is uitgevoerd volgens NEN-EN-IEC-62305-2.

Grondslag
ArbeidsveiligheidBrandpreventieOmgevingsveiligheid
M96

Verbod bevoorraden tijdens onweer

Het bevoorraden van de LNG-opslagtank vindt niet plaats tijdens onweer.

Grondslag
ArbeidsveiligheidBrandpreventieOmgevingsveiligheid
M97

Aanrijdbeveiliging

Op plaatsen waar gevaar van aanrijding bestaat, zijn relevante installatieonderdelen in de aanrijdingsrichting beschermd.

Toelichting

Gevaar voor aanrijding kan worden voorkomen door hier bij de inrichting van het terrein rekening mee te houden. Daar waar dit niet mogelijk is, zijn aanvullende maatregelen noodzakelijk.

Relevante installatieonderdelen zijn tankzuilen, vulpunten, drukontlastingsapparatuur en LNG-opslagtank. Een aanrijdbescherming bestaat bijvoorbeeld uit een geleiderailconstructie of met beton gevulde stalen buizen.

Grondslag
ArbeidsveiligheidOmgevingsveiligheid
M98

Niet toegankelijk voor onbevoegden

De LNG-afleverinstallatie, met uitzondering van de tankzuilen, is door een scheidingsconstructie niet toegankelijk voor onbevoegden. Er zijn ten minste twee vluchtwegen.

Toelichting

Terreinen of gebouwen die niet toegankelijk zijn voor onbevoegden, moeten altijd ten minste twee vluchtwegen hebben.

Als toegangsdeuren of luiken zijn voorzien van speciale vergrendelingen om toegang door onbevoegden te voorkomen, moeten deze deuren of luiken altijd van binnenuit zijn te openen, bijvoorbeeld met een panieksluiting. Dit is verplicht op grond van Arbowet- en regelgeving en/of het Besluit bouwwerken leefomgeving.

Grondslag
ArbeidsveiligheidBrandpreventieOmgevingsveiligheid
M99

Terreininrichting

Het bedrijfsterrein is overzichtelijk ingericht. Dit is uit het oogpunt van onbelemmerde toegang en uitgang en ook uit het oogpunt van veiligheid. Dit betekent in elk geval:

  • gescheiden inrit en uitrit;
  • geschikte opstelplaats voor de lossende LNG-tankwagen;
  • vrij van obstakels, brandgevaarlijk materiaal en begroeiing;
  • overzicht door cameratoezicht;
  • toegankelijkheid voor hulpverleningsdiensten.

Bij de toegang tot de locatie is het noodplan beschikbaar.

Toelichting

Bij inrichting van het terrein is het zinvol om de brandweer te betrekken. Informatie kan input zijn voor het externe noodplan van de brandweer. Onderhoud van het terrein valt onder de zorgplicht. De toegankelijkheid voor hulpverleningsdiensten kan bijvoorbeeld met een sleutel in een sleutelkluis.

Voor wegen geldt een adviesbreedte van 4,5 m voor hulpverleningsdiensten (3,5 m verharding, 4,5 m ruimte). Zie ook de Handreiking bluswatervoorziening en bereikbaarheid.

Grondslag
ArbeidsveiligheidBrandpreventieOmgevingsveiligheid
M100

Terreininrichting – Bereikbaarheid blusvoertuig

Een blusvoertuig kan de verschillende onderdelen van de LNG-afleverinstallatie tot een afstand van 40 m benaderen. Het terrein is benaderbaar vanuit twee tegenovergestelde richtingen.

Grondslag
ArbeidsveiligheidBrandpreventieOmgevingsveiligheid
M101

Geen brandgevaarlijk materiaal of begroeiing

Binnen de scheidingsconstructie rondom de LNG-afleverinstallatie is geen brandgevaarlijk materiaal of begroeiing aanwezig.

Grondslag
ArbeidsveiligheidBrandpreventieOmgevingsveiligheid
M102

Riolering en straatkolken

De terreininrichting, het afschot van de vloeren en de locatie van straatkolken zijn zodanig dat eventueel vrijkomend LNG (spray of lekkage):

  • niet afloopt naar een straatkolk tenzij kan worden aangetoond dat LNG de straatkolk niet kan bereiken én een voorziening is getroffen om te voorkomen dat gas zich kan ophopen in het rioolsysteem;
  • niet afloopt naar leidinggoten;
  • niet afloopt naar een andere installatie met gevaarlijke stoffen;
  • niet afloopt naar de openbare weg;
  • zich niet kan ophopen onder de LNG-afleverinstallatie, de LNG-tankwagen en het LNG-tankende voertuig of werktuig;
  • niet in contact kan komen met gasflessen of andere enkelwandige drukhouders.
Toelichting

In het geval van falen van de LNG-opslagtank kan zich een plas LNG onder de LNG-opslagtank vormen. Het plaatsen van een opvangbak of ommuring heeft geen veiligheidsverhogend effect.

Een voorbeeld van een voorziening om te voorkomen dat gas zich in het riool kan ophopen, is een waterslot op de straatkolk.

Grondslag
ArbeidsveiligheidBrandpreventieOmgevingsveiligheid

7.8.3Interne veiligheidsafstanden

Een interne veiligheidsafstand is een minimumafstand bedoeld om escalatie van een voorzienbaar incident in of nabij een PGS voorziening naar een installatieonderdeel, bouwwerken, opslagen en mensen niet zijnde werkenden (domino-effect) te voorkomen of te beperken. Deze interne veiligheidsafstand heeft geen relatie met afstanden in verband met explosieveiligheid als bedoeld in het Arbeidsomstandighedenbesluit en is niet bedoeld om gebouwen en plekken te beschermen waar mensen werkzaam zijn.

De interne veiligheidsafstanden zijn bepaald met een berekening van de warmtestraling. Deze berekeningen zijn gebaseerd op basis van het maatgevende ongevalsscenario van een:

  • lek met een bronsterkte van 10 g LNG/s (scenario’s 1 en 2);
  • uitstroom van LNG uit een niet (meer) gekoppelde afleverslang (scenario 3);
  • externe impact (botsing auto bij lossende LNG-tankwagen) (scenario 4).

Interne veiligheidsafstanden in deze PGS zijn niet bedoeld om te voldoen aan de regels omtrent explosieve atmosferen, zoals beschreven in Paragraaf 7.3.

Meer informatie is te vinden in de publicatie Bepaling interne veiligheidsafstanden voor LNG-tankstations ten behoeve van de in ontwikkeling zijnde PGS 33.

Uitgangspunt is dat een LNG-tankstation maximaal één (hoofd-)LNG-opslagtank heeft. Er kan dan geen gelijktijdige lossing van twee LNG-tankwagens plaatsvinden.

Bij aanwezigheid van twee LNG-opslagtanks (reservoirs) is er waarschijnlijk sprake van een Seveso-inrichting en dan is deze PGS niet van toepassing.

M103

Interne afstand – Onderlinge afstanden en tot de begrenzing

De afstand vanaf alle onderdelen van de LNG-afleverinstallatie tot de begrenzing van het tankstation is ten minste 3 m.

De afstand vanaf een kwetsbaar object binnen de begrenzing van het tankstation tot:

  • het LNG-vulpunt en de opstelplaats van de LNG-tankwagen is ten minste 15 m;
  • de tankzuil is ten minste 5 m;
  • de overige onderdelen van de LNG-afleverinstallatie is ten minste 3 m.
Toelichting

Een kwetsbaar object is bijvoorbeeld een tankshop of kantoor maar ook een ander gebouw waar mensen verblijven of gevaarlijke stoffen worden opgeslagen.

Voor de LNG-tankwagen is de aansluiting van de losslang op het vulpunt het referentiepunt.

Voor een afbeelding met deze afstanden, zie Afbeelding 4 in bijlage C.

Grondslag
BrandpreventieOmgevingsveiligheid
M104

Interne afstand – Berekening warmtestraling

Tussen niet LNG-gebonden activiteiten die een brand kunnen onderhouden, en de LNG-afleverinstallatie is de afstand zodanig dat de warmtestraling lager is dan:

  • 10 kW/m2 op onbeschermde installatieonderdelen;
  • 35 kW/m2 op een dubbelwandige en vacuüm geïsoleerde LNG-opslagtank, waarbij de tussenruimte is gevuld met perliet.

Dit wordt aangetoond met een berekening.

Grondslag
BrandpreventieOmgevingsveiligheid
M105

Afstand – Riool- en kelderopeningen

De afstand tussen onderdelen van de LNG-afleverinstallatie en riool- en kelderopeningen is ten minste 5 m.

De afstand geldt niet als is aangetoond dat zich geen gas en geen LNG kan ophopen in het rioolsysteem of in kelderopeningen.

Toelichting

De afstand van 5 m is erop gebaseerd dat er op die afstand geen LNG meer is. Een voorbeeld van een voorziening om te voorkomen dat gas zich in het riool kan ophopen, is een waterslot op de straatkolk. In M102 (Riolering en straatkolken) zijn eisen gesteld aan de riolering.

Grondslag
BrandpreventieOmgevingsveiligheidArbeidsveiligheid

7.8.4Brandveiligheid

De beschrijving van de gevaareigenschappen van LNG staan in Paragraaf 2.1.3. De specifieke brandscenario’s die kunnen optreden bij een LNG- afleverinstallatie, staan in Hoofdstuk 4.

M106

Brandblusmiddelen – Voldoende en beschikbaar

Er zijn voldoende brandblusmiddelen aanwezig die geschikt zijn voor de bestrijding van een beginnende brand.

Brandblusmiddelen zijn voor onmiddellijk gebruik beschikbaar en kunnen onbelemmerd worden bereikt.

Binnen 5 m van elke tankzuil is een poederblusser aanwezig met een inhoud van ten minste 9 kg.

Toelichting

Op elk brandblusmiddel is met een symbool aangegeven voor welke soort brand dit brandblusmiddel geschikt is. De brandblusser bij de tankzuil is bedoeld voor een beginnende voertuigbrand en niet bedoeld om een LNG-brand te bestrijden. Het is veiliger om een LNG-brand te laten uitbranden.

Grondslag
ArbeidsveiligheidBrandpreventieOmgevingsveiligheid
M107

Brandblusmiddelen – Voldoen aan NEN-norm

Een brandblusser is geschikt voor de brandklassen B en C volgens NEN-EN 2 en voldoet aan de eisen van de NEN EN 3-reeks.

De eigenschappen, prestatie-eisen en beproevingsmethoden van een brandblusser zijn gebaseerd op NEN-EN 3-7, waaruit blijkt dat deze geschikt is voor bestrijding van brandklassen B en C.

Brandblussers hebben een blusvermogen van ten minste 43A/233B volgens NEN-EN 3-7.

Toelichting

Het blusvermogen van 43A/233B is gekozen uit oogpunt van veiligheid. Het is van toepassing op zowel een brand van vaste stoffen als een vloeistofbrand, terwijl ook moet worden gerekend met het gebruik van de brandblusser door personen die daarin niet geoefend zijn.

Het blusvermogen kan worden gerealiseerd door zowel een poeder- als een schuimblusser. De minimale blusduur bij dit blusvermogen is 15 s. Ook voor een ongeoefende biedt dit voldoende kans op het blussen van een brand.

Grondslag
ArbeidsveiligheidBrandpreventieOmgevingsveiligheid
M108

Brandblusmiddelen – Onderhoud

Zorg voor adequaat onderhoud van brandblussers en brandslanghaspels. Het onderhoud omvat in elk geval ook een controle op de goede werking van brandblussers en brandslanghaspels. Voor brandslanghaspels moet onderhoud in elk geval elk jaar plaatsvinden. Voor brandblussers is dit elke twee jaar.

Toelichting

Als wordt voldaan aan NEN 2559, betekent dit een adequate wijze van onderhoud en controle.

Grondslag
ArbeidsveiligheidBrandpreventieOmgevingsveiligheid
M109

Bluswatervoorziening – Capaciteit

In de directe nabijheid van de LNG-afleverinstallatie is een bluswatervoorziening aanwezig. De capaciteit van de bluswatervoorziening is afgestemd op de aard van de activiteiten en de ligging.

Toelichting

De hoeveelheid bluswater die beschikbaar moet zijn, is erop gericht dat de LNG-afleverinstallatie kan worden gekoeld, dan wel dat de aangestraalde LNG-afleverinstallatie voldoende wordt gekoeld in het geval van brand in de omgeving. Mede afhankelijk van de openbare bluswatervoorziening kunnen hiervoor aanvullende bluswatervoorzieningen nodig zijn.

De bluswatervoorziening is afhankelijk van de aard, omvang en ligging van LNG-afleverinstallatie en de beschikbaarheid van opstelplaatsen voor brandweervoertuigen. In overleg met het bevoegd gezag en de brandweer moet worden bepaald of en in welke omvang bluswatervoorziening nodig is.

Een hulpmiddel hierbij is de Handreiking brandweeradvisering omgevingsveiligheid LNG-tankstations, uitgave van het Instituut Fysieke veiligheid.

Grondslag
BrandpreventieOmgevingsveiligheid
M110

Bluswatervoorziening – Brandkranen

Brandkranen binnen de begrenzing van de locatie waar de activiteit wordt verricht, zijn zo gelegen dat de blusvoertuigen de brandkranen tot op een afstand van 15 m goed kunnen benaderen.

Toelichting

Onderhoud en controle zijn de verantwoordelijkheid van degene die de activiteiten verricht, en vallen onder de zorgplicht. Mogelijk kunnen afspraken worden gemaakt met het waterleidingbedrijf.

Grondslag
BrandpreventieOmgevingsveiligheid

7.8.5Explosieveiligheid

MW111

Gevarenzone-indeling

Eisen ten aanzien van gevarenzone-indeling zijn opgenomen in het Arbeidsomstandighedenbesluit artikel 3.5d, algemene preventieve maatregelen, lid 5 en lid 6.

Toelichting

Deze maatregel is van toepassing op alle relevante doelen en scenario’s.

Referenties
Arbeidsomstandighedenbesluit (artikel 3.5d lid 5 en lid 6)
Grondslag
Arbeidsveiligheid
MW112

Explosieveilig materiaal en materieel

In gevarenzones moet explosieveilige apparatuur (elektrisch en mechanisch) worden gebruikt die geschikt is voor de desbetreffende zone.

Toelichting

Deze maatregel staat ook in het Arbeidsomstandighedenbesluit 2016. Meer informatie hierover staat in Bijlage E.

Deze maatregel is van toepassing op alle relevante doelen en scenario’s.

Referenties
Arbeidsomstandighedenbesluit (artikel 3.5e onder e)Warenwetbesluit explosieveilig materieel 2016
Grondslag
Arbeidsveiligheid

7.8.6Noodplan, incidenten en calamiteiten

M113

Acties bij incidenten en ongewone voorvallen

De volgende acties worden in elk geval uitgevoerd in het geval van een incident of ongewoon voorval:

  • activeer de noodstopvoorzieningen om verladingen te stoppen en het installatieonderdeel in een veilige toestand te brengen;
  • zorg voor waarschuwing en ontruiming van de omgeving;
  • indien nodig, waarschuw de hulpverleningsdiensten;
  • waarschuw de gebruiker/beheerder van het tankstation.
Grondslag
ArbeidsveiligheidBrandpreventieOmgevingsveiligheid
M114

Noodstop – Opheffen ESD-1

Na het activeren van de noodstopvoorziening (ESD-1) mag de installatie pas in bedrijf worden gesteld als:

  • de reden van het bedienen van de noodstop bekend is;
  • de aanleiding voor het activeren van de noodstopvoorziening is opgeheven.

De installatie kan en mag alleen terug in werking worden gezet na een volledige controle en diagnose.

Grondslag
ArbeidsveiligheidBrandpreventieOmgevingsveiligheid
M115

Noodstop – Opheffen ESD-2

Na het activeren van de noodstopvoorziening (ESD-2) mag de installatie pas in bedrijf worden gesteld als:

  • de reden van het bedienen van de noodstop bekend is;
  • de aanleiding voor het activeren van de noodstopvoorziening is opgeheven.

De installatie kan en mag alleen terug in werking worden gezet na een volledige controle en diagnose.

De installatie kan en mag alleen terug in werking worden gezet na een volledige controle en diagnose ter plaatse door degene die de activiteit verricht, of iemand anders die daarvoor is aangewezen.

Toelichting

Het verschil met ESD-1 is dat bij een ESD-2 de installatie pas in bedrijf mag worden gesteld door controle ter plaatse.

Grondslag
ArbeidsveiligheidBrandpreventieOmgevingsveiligheid
M116

Noodplan – Inhoud

Een actueel noodplan is aanwezig. Het noodplan is gericht op het beperken en beheersen van calamiteiten en ongevallen en bescherming van werknemers en de leefomgeving. In het noodplan staat in elk geval een beschrijving van:

  • reële scenario’s van ongewone voorvallen, de te nemen maatregelen en de beschikbare hulpmiddelen;
  • het gebouw, de technische installaties, de locaties van gevaarlijke stoffen en de beschikbare hulpmiddelen;
  • de manier van melden en doormelden van het ongewoon voorval, zowel binnen als buiten de organisatie;
  • de interne organisatie en taken en verantwoordelijkheden.

Personen die ter plaatse van de LNG-afleverinstallatie werkzaam zijn, zijn op de hoogte van de inhoud van het noodplan en de noodprocedures.

Het noodplan is direct beschikbaar en onbelemmerd toegankelijk voor het personeel.

Toelichting

De interne organisatie omvat in elk geval de organisatie van de bedrijfshulpverlening en het ontruimingsplan. Hieronder valt ook de opleiding van werknemers. Ook de coördinatie met en steun aan externe hulpdiensten is onderdeel van de interne organisatie.

Sommige bedrijven moeten op grond van het Arbeidsomstandighedenbesluit een noodplan hebben. Dit zijn de ARIE-bedrijven. Ook voor Seveso-hogedrempelinrichtingen geldt de eis van een noodplan. Voor die bedrijven overlapt deze maatregel met die andere wet- en regelgeving. Meer informatie over het Arbeidsomstandighedenbesluit en de ARIE-regeling staat in Bijlage E

Grondslag
ArbeidsveiligheidBrandpreventieOmgevingsveiligheid
M117

Noodplan – Afstemming

Het noodplan is afgestemd met het bevoegd gezag en de veiligheidsregio. Afstemming vindt plaats bij relevante wijzigingen in het noodplan of de alarmopvolging en in elk geval om de drie jaar.

Toelichting

Voor de driejaarlijkse afstemming is aangesloten bij het Arbeidsomstandighedenbesluit. Dit bepaalt dat een noodplan ten minste eenmaal per drie jaar beproefd, geëvalueerd en indien nodig moet worden gewijzigd. Meer informatie staat in Bijlage E.

Grondslag
BrandpreventieOmgevingsveiligheid
M118

Noodplan – Beproeven

Het noodplan wordt in elk geval om de drie jaar beoordeeld en beproefd en zo nodig bijgewerkt. Als het noodplan wordt bijgewerkt, wordt rekening gehouden met:

  • de toegepaste werkmethoden en productiemethoden;
  • de veranderingen van technische en organisatorische aard bij de hulpverleningsdiensten;
  • de veranderingen in het veiligheidsinzicht die belangrijke gevolgen kunnen hebben voor de risico’s van ongevallen.
Toelichting

Voor de driejaarlijkse beoordeling en beproeving is aangesloten bij het Arbeidsomstandighedenbesluit. Dit bepaalt dat het noodplan ten minste eenmaal per drie jaar beproefd, geëvalueerd en indien nodig moet worden gewijzigd. Meer informatie staat in Bijlage E.

Grondslag
ArbeidsveiligheidBrandpreventieOmgevingsveiligheid

7.8.7Pictogrammen en aanwijzingen

MW119

Borden en pictogrammen

De eisen voor borden en pictogrammen staan in de artikelen 8.9, 8.10 en 8.11 van de Arbeidsomstandighedenregeling.

Toelichting

Meer informatie over de Arbeidsomstandighedenregeling staat in Bijlage E.

Deze maatregel is van toepassing op alle relevante doelen en scenario’s.

Referenties
Arbeidsomstandighedenregeling (artikel 8.9, 8.10 en 8.11)
Grondslag
Arbeidsveiligheid
M120

Tankzuil – Bedieningsinstructie

Op elke tankzuil is goed zichtbaar en leesbaar een bedieningsinstructie aangebracht die bestaat uit:

  • pictogrammen volgens NEN 3011 en NEN-EN-ISO 7010;
  • ondersteunende tekst in ten minste de Nederlandse, Engelse, Duitse en Franse taal.
Toelichting

Leesbaar betekent dat de instructie ook leesbaar is bij onvoldoende daglicht.

Grondslag
ArbeidsveiligheidBrandpreventieOmgevingsveiligheid
M121

Tankzuil – Instructie ongewone voorvallen

Bij de tankzuil van de LNG-afleverinstallatie is een goed zichtbare en leesbare instructie aangebracht over de te nemen maatregelen in het geval van incidenten.

Hierbij is in elk geval vermeld:

  • het activeren van de noodstopvoorziening;
  • namen en telefoonnummers van hulpverleningsdiensten;
  • naam en telefoonnummer van degene die de activiteit verricht.
Toelichting

Leesbaar betekent dat de instructie ook leesbaar is bij onvoldoende daglicht. In Bijlage F staat een voorbeeld van een noodinstructie.

Grondslag
ArbeidsveiligheidBrandpreventieOmgevingsveiligheid
M122

Scheidingsconstructie – Pictogrammen en aanwijzingen

Op de scheidingsconstructie bedoeld in M98 (Niet toegankelijk voor onbevoegden) zijn goed zichtbaar en leesbaar aangebracht de opschriften:

  • ‘ROKEN EN VUUR VERBODEN’,
  • ‘VERBODEN VOOR ONBEVOEGDEN’ en
  • ‘OPSLAG VLOEIBAAR AARDGAS’.

Daarnaast is er een opschrift met de telefoonnummers van de hulpdiensten en andere partijen die bij calamiteiten moeten worden gewaarschuwd.

Toelichting

Leesbaar betekent dat de instructie ook leesbaar is bij onvoldoende daglicht.

Grondslag
ArbeidsveiligheidOmgevingsveiligheid
M123

Afleverslang – Pictogrammen en aanwijzingen

In de nabijheid van de afleverslang is goed zichtbaar en leesbaar aangebracht een waarschuwing voor de cryogene gevaaraspecten van de afleverslang.

Toelichting

De afleverslang is na gebruik ver onder 0 °C. Onbeschermd contact met de slang kan leiden tot verwondingen.

Leesbaar betekent dat de instructie ook leesbaar is bij onvoldoende daglicht.

Grondslag
ArbeidsveiligheidOmgevingsveiligheid

8Gelijkwaardige maatregelen

Criteria voor het toepassen van gelijkwaardige maatregelen

Een gelijkwaardige maatregel is een alternatief voor een in een PGS-richtlijn beschreven maatregel. Als een bedrijf voor een in deel B genoemde maatregel een alternatief wil toepassen, dan is het van belang vooraf de volgende aspecten na te gaan:

  • Is een alternatief toegestaan?
  • Voldoet het alternatief aan de criteria waaraan het wordt getoetst?
  • Welke formele stappen zijn nodig om een alternatief toe te kunnen passen?

Ook is het van belang alle gegevens goed te documenteren, omdat het bevoegd gezag of de toezichthouder moet kunnen beoordelen of de alternatieve maatregel gelijkwaardig is. Deze aspecten zijn hieronder nader toegelicht.

Mag een alternatieve maatregel worden toegepast?

Dat hangt af van de wettelijke grondslag van de maatregel. Dit is per maatregel aangeduid met:

  • Omgevingsveiligheid;
  • Brandpreventie omgevingsveiligheid;
  • Arbeidsveiligheid;
  • Brand- of rampenbestrijding.

De wettelijke grondslag is Arbeidsveiligheid

Deze maatregel heeft betrekking op de veiligheid van werknemers. Een andere dan de beschreven maatregel is mogelijk zolang de wetgeving dit toelaat. De mogelijkheid tot het treffen van (alternatieve) gelijkwaardige maatregelen geldt alleen voor de maatregelen die een nadere uitwerking vormen van de doelvoorschriften in de arbeidsomstandighedenwetgeving. Die mogelijkheid is er in elk geval niet voor middelvoorschriften uit de arbeidsomstandighedenwetgeving en verplichtingen uit verordeningen, warenwetbesluiten en productrichtlijnen, zoals bijvoorbeeld:

  • het verbod op het werken met bepaalde stoffen;
  • maatregelen in paragraaf 2a ‘Explosieve atmosferen’ van het Arbobesluit;
  • maatregelen/verplichtingen uit de Verordening persoonlijke beschermingsmiddelen, de Warenwetbesluiten drukapparatuur 2016, explosieveilig materieel 2016, Warenwetbesluit machines, enz.

In de PGS-reeks/deze PGS worden de maatregelen waarvan niet kan worden afgeweken, geplaatst in een oranje blok met oranje tekst (DWW-maatregel).

Gelijkwaardigheid wil zeggen dat de alternatieve maatregel de gezondheid en veiligheid van de werknemers op minimaal hetzelfde niveau beschermt. Zie hiervoor ook onderstaand kader met criteria voor toetsing van de gelijkwaardigheid. De verantwoordelijkheid voor het onderbouwd aantonen van de gelijkwaardigheid van alternatieve maatregelen ligt bij het bedrijf. Dat vereist een zorgvuldige documentatie. Voorafgaande toestemming is niet nodig. Pas bij toezicht of ongevalsonderzoek wordt er door de Inspectie SZW getoetst.

Criteria arbeidsveiligheid voor toepassen gelijkwaardige maatregelen

Bij de toetsing hanteert de Inspectie SZW een aantal criteria:

  • Vanuit arbeidsomstandigheden gezien is een alternatieve maatregel gelijkwaardig aan de PGS-maatregel als deze voldoet aan:
  1. de stand van de wetenschap en professionele dienstverlening, ook wel de stand der techniek genoemd;
  2. een onveranderde trede in de arbeidshygiënische strategie;
  3. het uitgangspunt dat organisatorische maatregelen geen alternatief zijn voor technische maatregelen.
  • Een alternatieve maatregel is gelijkwaardig als de gezondheid en veiligheid van de werknemers minimaal op hetzelfde niveau beschermd zijn. Het is aan de werkgever om te bepalen welke maatregelen die moet treffen om de werknemers te beschermen.
  • Gelijkwaardige maatregelen zijn een nadere uitwerking van de doelvoorschriften in de wetgeving. Voor middelvoorschriften en productrichtlijnen is het gelijkwaardigheidsprincipe niet van kracht. De beoordeling van gelijkwaardigheid van maatregelen ten behoeve van de gezondheid en veiligheid van werknemers is een taak en verantwoordelijkheid die alleen bij de Inspectie SZW ligt.

De Inspectie SZW beoordeelt de gelijkwaardigheid van maatregelen ten behoeve van de gezondheid en veiligheid van werknemers bij inspecties en ongevalsonderzoek in het kader van de naleving van de Arbeidsomstandighedenwet.

De Inspectie SZW beoordeelt de gelijkwaardigheid van maatregelen ten behoeve van de gezondheid en veiligheid van werknemers bij inspecties en ongevalsonderzoek in het kader van de naleving van de Arbeidsomstandighedenwet.

De wettelijke grondslag is Omgevingsveiligheid of Brandpreventie omgevingsveiligheid

Deze maatregel is beschreven vanuit de doelen van de Omgevingswet. Een andere dan de beschreven maatregel is altijd mogelijk, mits deze alternatieve maatregel gelijkwaardig is. Bij de beoordeling geldt als criterium of er met het alternatief hetzelfde resultaat wordt bereikt. Dat resultaat is gekoppeld aan het doel uit deze PGS-richtlijn waarvoor de maatregel is beschreven. Het bedrijf moet de gelijkwaardigheid goed onderbouwd kunnen aantonen. Het bevoegd gezag heeft bij de toetsing een zekere beoordelingsvrijheid.

Wel moet door het bedrijf de juiste procedure worden gevolgd. Dat betekent dat bij een vergunningplichtige activiteit de gelijkwaardigheid bij het bevoegd gezag vooraf moet worden aangetoond. Het resultaat van de beoordeling wordt vastgelegd in een beschikking. Bij een niet-vergunningplichtige activiteit moet het gebruiken van een gelijkwaardig alternatief vier weken vooraf worden gemeld bij het bevoegd gezag. Er volgt geen beoordeling vooraf, die komt pas bij het toezicht aan de orde. Het bedrijf moet op elk moment de gelijkwaardigheid goed onderbouwd kunnen aantonen met documentatie.

Wettelijke grondslag is zowel Arbeidsveiligheid als Omgevingsveiligheid / Brandpreventie omgevingsveiligheid)

Als de wettelijke grondslag voor een maatregel zowel Arbeidsveiligheid als Omgevingsveiligheid / Brandpreventie omgevingsveiligheid is, dan gelden alle genoemde criteria en formele eisen. Elk bevoegd gezag beoordeelt alleen op grond van de doelen die voor haar wetgevingsgebied gelden.

Het documenteren van de gelijkwaardigheid van een alternatieve maatregel Het goed onderbouwen en documenteren van de gelijkwaardigheid van een alternatieve maatregel is van belang. De wijze waarop een bedrijf dat kan doen, is afhankelijk van de specifieke omstandigheden en de aard van de maatregel. Aandachtspunten zijn in elk geval de volgende vragen:

  • Voor welke maatregel uit de PGS is de voorgestelde maatregel een alternatief?
  • Op welke scenario’s en doelen heeft de alternatieve maatregel betrekking?
  • Kan worden aangetoond dat de alternatieve maatregel in dezelfde mate de doelen uit deze PGS- richtlijn bereikt en het optreden van scenario’s voorkomt of beperkt?
  • Wat is de mogelijke samenhang en het effect daarvan tussen de alternatieve maatregel en andere maatregelen uit deze PGS-richtlijn?
  • Is er een zorgvuldige onderbouwing dat aan de criteria voor de arbeidsveiligheid (zie kader) is voldaan?

9Aandachtspunten

9.1Werkzaamheden aan de LNG-afleverinstallatie

Bij het uitvoeren van werkzaamheden aan een LNG-afleverinstallatie waarbij LNG of NG kan vrijkomen, moet een veilige situatie worden gewaarborgd. Hiervoor kan een controlelijst, werkinstructie of een taakrisicoanalyse worden gebruikt.

Dit is van belang bij in elk geval het vullen van een lege LNG-afleverinstallatie, spoelen van een LNG-afleverinstallatie, verwisselen van een pomp van een LNG-opslagtank en plaatsen, verplaatsen of verwijderen van een LNG-opslagtank.

Voorafgaand aan de werkzaamheden beoordeelt de installateur of de LNG-afleverinstallatie volledig gasvrij en inert of uitsluitend drukvrij moet worden gemaakt, of dat de werkzaamheden aan (een deel van) de LNG-afleverinstallatie onder druk kunnen worden uitgevoerd.

Het verwijderen of verplaatsen van een LNG-opslagtank mag uitsluitend worden uitgevoerd als alle vloeistof uit de tank is verwijderd en de LNG-opslagtank gasvrij is. Dit moet ter plaatse van de opstelling worden uitgevoerd door een daarin gespecialiseerd bedrijf.

De eisen voor reparaties en wijzigingen staan in artikel 26 van het WBDA 2016 (zie PRD katern 2-5).

Een voorbeeld van een controlelijst voor werkzaamheden aan LNG-opslagtank staat in Bijlage H.

9.2Monitoring van de LNG-afleverinstallatie

In het geval van procesverstoringen kan ingrijpen nodig zijn om te voorkomen dat bijvoorbeeld de installatie onnodig lang aardgas naar de atmosfeer zal uitstoten (afblazen/’venten’). Ook het niet goed functioneren van verschillende procesonderdelen (bijvoorbeeld de pomp) kan worden veroorzaakt door procesomstandigheden en niet alleen door het mechanisch falen van het procesonderdeel.

9.39.3.1 Emergency Shut Down

Een ‘emergency shut down’ (ESD)-systeem is een veiligheidssysteem dat ervoor zorgt dat een gedeelte van de installatie of de gehele installatie wordt uitgeschakeld. Een ESD-systeem is een belangrijk onderdeel om escalatie van een incident te voorkomen. Bij ESD-1 gaat het om het uitschakelen van een deel van de installatie en bij ESD-2 om het volledig uitschakelen van de installatie. Bij ESD-1 gaat het om een gedeelte van de LNG-afleverinstallatie waarbij alleen de afsluiters van dat gedeelte naar de veilige stand gaan. Het is mogelijk om op afstand van ESD-1 naar ESD-2 te gaan.

9.3.1ESD-1

Bij het activeren van ESD-1 wordt een deel van de installatie uitgeschakeld. ESD-1 wordt geactiveerd door bijvoorbeeld overschrijding 10 % LEL, handmatige noodstop bij de tankzuil of onderschrijding van de lagetemperatuurdetectie bij de tankzuil.

Binnen 5 s worden installatieonderdelen afgeschakeld van spanning en de beheerder van de installatie wordt gealarmeerd. De tankzuil wordt in veilige toestand gebracht. Het is dan niet meer mogelijk om LNG te tanken bij die tankzuil, maar het is nog wel mogelijk om de opslagtank te bevoorraden. Wanneer de afleverinstallatie buiten werking is gesteld, moet het van de installatie deel uitmakende elektronische regel- en beveiligingssysteem zodanig zijn geschakeld dat de aflevering van LNG niet mogelijk is. De beveiligings- en alarmeringsapparatuur moet echter onverminderd voor onmiddellijk gebruik gereed zijn.

Pas nadat is beoordeeld wat de oorzaak is van het activeren van ESD-1, deze oorzaak is weggenomen en de veiligheden zijn gecontroleerd, kan het installatiedeel, weer worden ingeschakeld. Dit kan zowel ter plaatse als op afstand.

9.3.2ESD-2

Het activeren van ESD-2 heeft als gevolg dat de volledige installatie wordt uitgeschakeld. ESD-2 wordt geactiveerd door bijvoorbeeld overschrijding 20 % LEL, activering van de temperatuur- of vlamdetectie of handmatige activering van de noodstopvoorziening van de bevoorrading.

Na activering worden automatisch alle hoofdcomponenten in veilige toestand gebracht. Binnen 5 s worden installatieonderdelen afgeschakeld van spanning, er wordt een lichtsignaal en een akoestisch signaal geactiveerd en de beheerder van de installatie wordt gealarmeerd. Het is dan niet meer mogelijk LNG af te leveren, de voorraadtank te vullen of andere handelingen te verrichten tot de oorzaak van het activeren van ESD-2 is verholpen.

Alle vloeistofleidingen worden ingeblokt, zodat toe- en afvoer worden gesloten. Gasretourleidingen zijn voorzien van terugslagkleppen. Wanneer de afleverinstallatie buiten werking is gesteld, moet het van de installatie deel uitmakende elektronische regel- en beveiligingssysteem zodanig zijn geschakeld dat de aflevering van LNG niet mogelijk is. De beveiligings- en alarmeringsapparatuur moet echter onverminderd voor onmiddellijk gebruik gereed zijn.

Pas nadat is beoordeeld wat de oorzaak is van het activeren van ESD-2, deze oorzaak is weggenomen en de veiligheden zijn gecontroleerd, kan de volledige installatie weer worden ingeschakeld. Dit kan alleen ter plaatse en niet op afstand.

9.4Berekening maximumvullingsgraad LNG-opslagtank

Uitgangspunt bij het bepalen van de maximumvullingsgraad is het ADR-voorschrift dat een LNG-opslagtank onder alle omstandigheden niet verder mag worden gevuld dan 95 %.

De maximumvullingsgraad wordt als volgt berekend met formule (1) (A/B) x C (1) waarbij:

A dichtheid LNG bij ingestelde afblaasdruk veiligheidsventielen in kg/m3;

B dichtheid LNG bij 1 bar in kg/m3;

C percentage maximumvullingsgraad volgens het ADR.

Voorbeeldberekening

Instelling afblaasdruk veiligheidsventiel van de LNG-opslagtank is 1 000 kPa (10 Bar).

A = dichtheid LNG bij afblaasdruk veiligheidsventiel van 1 000 kPa (10 Bar) is 359,6 kg/m3.

B = dichtheid LNG bij 100 kPa (1 Bar) is 442,0 kg/m3.

C = de maximumvullingsgraad LNG-opslagtank volgens het ADR is 95 %.

De maximumvullingsgraad wordt dan: (359,6/442,0) x 95 % = 77,2 %

Interpretatie: Deze LNG-opslagtank mag niet verder dan 77 % worden gevuld. Dit moet duidelijk op de LNG-opslagtank staan.

Voor het bepalen van de dichtheid wordt uitgegaan van vloeibaar methaan. Hiervan kan onderbouwd worden afgeweken als de samenstelling van LNG bekend is (met de bijbehorende temperatuur, druk en dichtheid), bijvoorbeeld in het geval van bio-LNG.

9.5Tankinstructie

Het Nationaal LNG-platform heeft een LNG-tankinstructie uitgebracht. Het document is tot stand gekomen door samenwerking en inbreng van de samenwerkende marktpartijen en is vooral bedoeld voor chauffeurs die LNG tanken op een van de LNG-tankstations in Nederland. De tankinstructie geeft achtergrondinformatie over LNG en bevat een uitgewerkte procedure voor het tanken van LNG. De meest actuele versie via deze link te downloaden: http://www.nationaallngplatform.nl/tankinstructies Onderdeel van de tankinstructie is een sticker die op elke tankzuil is te vinden. Afbeelding 3 geeft een voorbeeld van Rolande.

Afbeelding 3LNG-tankinstructie van Rolande

Bijlage AAfkortingen en begrippen Normatief

Deze bijlage is normatief.

Deze bijlage bevat een lijst met afkortingen en begrippen die in deze PGS voorkomen. Deze PGS sluit zo veel mogelijk aan bij de begrippen uit het Besluit activiteiten leefomgeving en andere relevante wetten en regels. In de praktijk kunnen ook andere termen voorkomen. Daarom is in deze bijlage bij een aantal begrippen ook een alternatieve omschrijving gegeven, zodat duidelijk is wat met een bepaald begrip is bedoeld.

Tabel 5Afkortingen en begrippen

Bekijk deze tabel in een popup venster

Begrip of afkortingBetekenisAlternatieve omschrijving
AardgasVoor aardgas sluit de PGS aan bij de definitie in de Gaswet. Die luidt: “stof die bij een temperatuur van 15 graden Celsius en bij een druk van 1,01325 bar in gasvormige toestand verkeert en in hoofdzaak bestaat uit methaan of een andere stof die vanwege haar eigenschappen aan methaan gelijkwaardig is.”
ADR

ADR staat voor Accord européen relatif au transport international de marchandises Dangereuses par Route.

Het is het Europese verdrag over het vervoer van gevaarlijke stoffen over de weg.

AfleverdrukDruk in de tankinstallatie gemeten aan de uitgaande kant van de tankzuil.
AfleverslangFlexibele slang, inclusief de koppelingen en de vulaansluiting, die deel uitmaakt van de tankzuil waarmee brandstof wordt getankt.Tankslang Slang
AfnemerPersoon die LNG afneemt door middel van tanken via de afleverinstallatie.
AfsluiterOnderdeel van een installatie of leiding om de doorstroming te regelen. De afsluiter regelt het helemaal of gedeeltelijk openen of sluiten van een doorstroomopening. Er zijn handbediende en op afstand gestuurde afsluiters. Er zijn ook afsluiters die dienen als noodstopvoorziening.
Arbeidshygiënische strategieZie artikel 3 van de Arbeidsomstandighedenwet en artikel 4.4 van het Arbeidsomstandighedenbesluit.
ATEXATmosphères EXplosibles Het begrip ATEX wordt gebruikt als korte naam voor twee Europese richtlijnen die gaan over explosiegevaar.
Bal

Besluit activiteiten

leefomgeving

Bbl

Besluit bouwwerken

leefomgeving.

BBT

Beste beschikbare

technieken.

Dit zijn de meest doeltreffende methoden die technisch en economisch haalbaar zijn om emissies en andere nadelige gevolgen voor het milieu van een bedrijf te voorkomen of te beperken.

BedrijfsterreinInrichting Perceel Terrein
Begrenzing van de locatie waar de activiteit wordt verrichtUit het Besluit activiteiten leefomgeving. Dit is in de meeste gevallen de erfgrens van het terrein van het bedrijf. Maar kan ook beperkt zijn tot de grens van de plaats op het bedrijfsterrein waar de gevaarlijke stoffen aanwezig zijn.Erfgrens Erfafscheiding Erfscheiding Perceelgrens KavelgrensTerreingrens
BeheerderDegene die gelegenheid geeft tot het tanken van LNG en verantwoordelijk is voor de exploitatie van het tankstation. De beheerder heeft een overeenkomst heeft met de eigenaar; de beheerder kan ook de eigenaar zijn. In het kader van het Warenwetbesluit drukapparatuur 2016 is de beheerder gelijk aan de gebruiker.Exploitant
Bevoegd gezagBestuursorgaan dat bevoegd is om toezicht te houden, een vergunning te verlenen of een ander besluit te nemen. Meestal is dit de gemeente of provincie.
Bkl

Besluit kwaliteit

leefomgeving.

BOb

Bestuurlijk Omgevingsberaad VTH.

Boil-off-gasVloeibaar gemaakt gas dat verdampt door het inlekken van warmte.
BrandblusmiddelBrandblusser of brandslanghaspel.
BrandblusserBlustoestel Brandblustoestel Poederblusser Blusser Handblusser
BrandstoftankTank met brandstof in een voertuig of werktuig.Brandstofreservoir Tank
BrandwerendheidBrandwerendheid gaat over wanden of deuren of andere delen van een constructie. Het geeft aan hoe lang een deel van een constructie een brand kan tegenhouden. De brandwerendheid wordt uitgedrukt in aantal minuten. NEN 6069 beschrijft hoe de brandwerendheid wordt bepaald.
BreekkoppelingLosbreekkoppeling
BRL

BeoordelingsRichtlijn.

Brzo 2015

Besluit risico's zware ongevallen 2015.

BuitenluchtPlaats in de open lucht met natuurlijke ventilatie. Zonder mechanische hulpmiddelen is de luchtsnelheid op die plaats meestal hoger dan 2 m/s en vrijwel nooit lager dan 0,5 m/s. Op die plaats zijn geen hinderende obstakels aanwezig. Een situatie met één wand en een dak geldt als buitenlucht.Buitenluchtsituatie
CavitatieHet door drukverlaging ontstaan van gasbellen in een vloeistof en het imploderen van die gasbellen door drukverhoging. Dit ontstaat onder andere door het verpompen van vloeistof.
CBI

Conformiteitsbeoordelingsinstantie CBI's zijn instellingen die zijn aangewezen om conformiteitsbeoordelingen uit te voeren. Conformiteitsbeoordeling is een instrument om ervoor te zorgen dat arbeidsmiddelen bij naleving van de instructies veilig en gezond kunnen worden gebruikt. De meest actuele lijst met CBI’s staat op de website van de Inspectie SZW.

Chauffeur

In algemene zin: de bestuurder van een voertuig of werktuig.

In het kader van deze PGS zijn in elk geval te onderscheiden:

  • chauffeur van een voertuig of werktuig die LNG komt afnemen, ook wel aangeduid met LNG-afnemer;
  • chauffeur van een LNG-tankwagen die de LNG-opslagtank komt bevoorraden (of in voorkomende gevallen leegmaken);
  • chauffeur van een LIN-tankwagen die een LIN-opslagtank komt bevoorraden als een dergelijke tank aanwezig is.

In deze PGS is zoveel mogelijk verduidelijkt welke chauffeur is bedoeld.

CLPClassification, Labelling and Packaging CLP wordt vaak gebruikt als afkorting van de CLP-verordening. Dat is de Europese verordening over de indeling, etikettering en verpakking van stoffen en mengsels.
CNGCompressed Natural Gas. CNG is aardgas onder druk.
Conformiteitsverklaring

Verklaring van een fabrikant waarin staat dat het apparaat of de installatie is gemaakt volgens code uit het ontwerp.

Een onafhankelijke partij (NOBO ) heeft toezicht uitgevoerd op de productie.

Degene die de activiteit verrichtUit het Besluit activiteiten leefomgeving.Beheerder Exploitant Operator
Direct toezichtToezicht gehouden door een persoon die fysiek aanwezig is op de locatie waar het afleveren van LNG plaatsvindt.
Deskundig persoonBeheerder van de inrichting of een door de beheerder van de inrichting aangewezen en geïnstrueerde persoon belast met het houden van toezicht (direct of op afstand met camera’s) op het afleveren van LNG.Toezichthoudende persoon
DetonatieDetonatie is een specifieke vorm van explosie. Bij een detonatie ontleedt reactief materiaal waarbij het reactiefront sneller dan de geluidsnelheid in het materiaal verplaatst. Voor deze ontleding is geen zuurstof nodig. De voortdrijvende kracht van het reactiefront is een schokgolf.
DodemansknopKnop die ervoor zorgt dat tanken van of verladen van LNG alléén kan plaatsvinden door het indrukken van deze knop.
DrukontlastingComponent die het overschrijden van de grenswaarde van de druk voorkomt door het afblazen van gas.
Domino-effectEffect waarbij het falen van een gevarenbron leidt tot het falen van een andere gevarenbron en waarbij de (directe) gevolgen van het falen van de eerste gevarenbron kleiner zijn dan de gevolgen van het falen van het vervolgongeval.
EN

Europese Norm Een Europese norm is geldig voor alle Europese lidstaten. Voor de Nederlandse markt dragen Europese normen de codering NEN-EN. In Duitsland is dat DIN-EN. Er zijn drie organisaties die Europese normen vaststellen:

  • Het Europees Comité voor Normalisatie (CEN) gaat over alle sectoren behalve elektrotechnologie en telecommunicatie.
  • Het Europees Comité voor Elektrotechnische Normalisatie (CENELEC) gaat over elektrotechniek.
  • Het Europees Normalisatie-instituut voor de Telecommunicatie (ETSI) gaat over telecommunicatie.
ESD

Emergency Shut Down

Het uitschakelen van de gehele (ESD-2) of een gedeelte (ESD-1) van de LNG-afleverinstallatie waarbij alle afsluiters naar de veilige stand gaan om escalatie van een ongewoon voorval te beperken.

In het geval van een multifuel-station kan aanvullend sprake zijn van een ESD-3 waarbij andere installaties ook in de ESD gaan.

Explosieve atmosfeerMengsel van lucht en brandbare stoffen in de vorm van gassen, dampen, nevels of stof, onder atmosferische omstandigheden waarin de verbranding zich na ontsteking uitbreidt tot het gehele niet-verbrande mengsel.
FabrikantDiegene die het apparaat of de samenbouw fabriceert en hiervoor een conformiteitsverklaring afgeeft.
Gebruiker volgens WBDA 2016Degene die de installatie gebruikt. Dit kan ook de exploitant of de beheerder zijn.
Gevarenzone-indelingIndeling van gevaarlijke gebieden in zones, afhankelijk van de waarschijnlijkheid van het aanwezig zijn van een explosieve atmosfeer, volgens het Arbobesluit.
GrenswaardeMaximaal toegestane concentratie.
HAZOPHAZard and OPerability. De HAZOP-methode is een standaard methode voor het identificeren en evalueren van procesafwijkingen en het identificeren van gevaren en ongewenste situaties.Storingsanalyse
HogedrempelinrichtingSeveso-inrichting waar een gevaarlijke stof in een grotere of gelijke hoeveelheid aanwezig is dan/als de genoemde waardes in de Seveso-richtlijn 2012/18/EU, zie Bal.
HulpverleningsdienstenPolitie, ambulance, brandweer en andere organisaties van de overheid die hulp verlenen.Hulpdiensten
IECInternational Electrotechnical Commission Internationale commissie voor het ontwikkelen en publiceren van normen voor elektrische componenten en apparatuur.
In afwezigheid van personeelUit het Besluit activiteiten leefomgeving.

Onbemand

Zonder direct toezicht

Zonder aanwezigheid van personeel

Interne veiligheidsafstandMinimumafstand bedoeld om escalatie van een voorzienbaar incident in of nabij een PGS voorziening naar een installatieonderdeel, bouwwerken, opslagen en mensen niet zijnde werkenden (domino-effect) te voorkomen of te beperken. Deze interne veiligheidsafstand heeft geen relatie met afstanden in verband met explosieveiligheid als bedoeld in het Arbeidsomstandighedenbesluit en is niet bedoeld om gebouwen en plekken te beschermen waar mensen werkzaam zijn.
ISOInternational Organization for Standardization Internationale Organisatie voor Standaardisatie. ISO stelt normen vast. Het is een samenwerkingsverband van nationale standaardisatieorganisaties in een groot aantal landen.
Kwetsbaar objectKwetsbaar gebouw zoals bedoeld in het Besluit kwaliteit leefomgeving.
KvIKeuring voor Ingebruikneming.
LBMLiquefied BioMethane. Vloeibaar gemaakt biomethaan.
LEL

Onderste explosiegrens.

Concentratie van brandbaar gas of brandbare damp in de lucht beneden welke de atmosfeer niet explosief is.

LEL is de afkorting van de Engelse term Lower Explosive Limit.

LCNGLiquefied Compressed Natural Gas. LCNG is CNG gemaakt uit LNG.
LNGLiquefied Natural Gas. Vloeibaar gemaakt aardgas.Cryogeen methaan
(L)NGMethaan in zowel vloeibare als gasvormige toestand.
LosslangSlang waarmee opslagtanks vanuit een tankwagen met brandstof worden gevuld.Vulslang
Milieubelastende activiteitIn de Omgevingswet omschreven als een activiteit die nadelige gevolgen voor het milieu kan hebben. Het Besluit activiteiten leefomgeving wijst milieubelastende activiteiten aan. De activiteiten met gevaarlijke stoffen uit deze PGS zijn aangewezen als milieubelastende activiteit.
MonitoringssysteemSysteem waarmee door middel van sensoren de juiste of niet juiste werking van de LNG-afleverinstallatie wordt gevolgd en waarmee verstoringen via een alarmerings- of notificatiesysteem kenbaar worden gemaakt aan de beheerder.
NENNEN staat voor Nederlandse Norm. NEN staat ook voor Stichting Koninklijk Nederlands Normalisatie-instituut. Dat instituut geeft NEN-normen uit.
NEN-ENEuropese norm (EN) die door Stichting Koninklijk Nederlands Normalisatie-instituut (NEN) is aanvaard en uitgegeven.
NEN-EN-IECDoor IEC vastgestelde internationale norm. De norm is als Europese Norm aanvaard. De norm is ook door Stichting Koninklijk Nederlands Normalisatie-instituut (NEN) aanvaard en uitgegeven.
NEN-EN-ISODoor ISO vastgestelde internationale norm. De norm is als Europese Norm aanvaard. De norm is ook door Stichting Koninklijk Nederlands Normalisatie-instituut (NEN) aanvaard en uitgegeven.
NEN-ISODoor ISO vastgestelde internationale norm. De norm is door Stichting Koninklijk Nederlands Normalisatie-instituut (NEN) aanvaard en uitgegeven.
NOBONotified Body. Een keuringsinstituut of testinstituut dat door de overheid is aangewezen. Het instituut test producten en kijkt of deze aan de daarvoor geldende richtlijnen voldoen.
Noodplan

Noodplan dat maatregelen om bij incidenten en calamiteiten passend te reageren met als doel ongewenste gebeurtenissen en schadelijke gevolgen daarvan te voorkomen of te beperken.

Het gaat om organisatorische en technische maatregelen binnen het bedrijf.

Calamiteitenplan
NoodstopvoorzieningVoorziening die een apparaat, voertuig of installatie uitschakelt of stilzet of in een veilige toestand brengt. Deze is bedoeld om bij een incident of calamiteit verdere escalatie te voorkomen.Noodstop
NPRNederlandse Praktijkrichtlijn. Stichting Koninklijk Nederlands Normalisatie-instituut (NEN) geeft NPR-publicaties uit. Een NPR is een informatieve praktische uitwerking van de bepalingen in een norm. Bijvoorbeeld toelichtingen op normen, constructieve mogelijkheden, werkmethoden en fabricagegegevens.
NTANederlandse Technische Afspraak. Dit is een openbare afspraak tussen twee of meer belanghebbende partijen. Er is geen openbare commentaarronde en het is niet nodig dat er tussen partijen overeenstemming bestaat. Een NTA kan snel tot stand komen.
OnbrandbaarOnbrandbaar bouwmateriaal of onbrandbare stoffen, materialen of producten. Het gaat bij onbrandbare bouwmaterialen om onbrandbaarheid volgens NEN 6064.
OpslagtankUit het Besluit activiteiten leefomgeving.Opslagreservoir Reservoir Tank
OperatorDiegene die in dienst van de beheerder de LNG-afleverinstallatie (al of niet op afstand) aanstuurt.
PED

Pressure Equipment Directive

Richtlijn Drukapparatuur.

Richtlijn 2014/68/EU van het Europees Parlement en de Raad van 15 mei 2014 betreffende de harmonisatie van de wetgevingen van de lidstaten inzake het op de markt aanbieden van drukapparatuu.r De PED-richtlijn beschrijft “essentiële veiligheidseisen” voor drukapparatuur. Het gaat om algemene veiligheid en bescherming tegen zowel persoonlijk letsel als materiële schade.

Onder de PED-richtlijn vallen alle producten en installaties met een druk die hoger is dan 50 kPa. De richtlijn is in Nederland geïmplementeerd in het WBDA 2016.

PRD

Praktijkregels voor Drukapparatuur

Deze praktijkregels bevatten uitleg over alle regels uit het Warenwetbesluit drukapparatuur 2016. De Technische Commissie van Drukapparatuur van NEN stelt deze praktijkregels op. De PRD zijn te verkrijgen via de website van de SDU .

REACHRegistratie, Evaluatie, Autorisatie en restrictie van Chemische stoffen. REACH is een Europese verordening over de productie van en handel in chemische stoffen. Het beschrijft waar bedrijven en overheden zich aan moeten houden. Deze verordening geldt voor alle landen van de Europese Unie.
ScheidingsconstructieFysieke barrière om onbevoegden buiten de installatie te houden.
Seveso-inrichtingEen of meer Seveso-installaties op een locatie die volledig wordt beheerd door diegene die de Seveso-inrichting exploiteert, met inbegrip van de gemeenschappelijke of bijbehorende infrastructuur of activiteiten, zie Bal.
Seveso-installatieTechnische eenheid waarin een gevaarlijke stof als bedoeld in artikel 3, lid 10, van de Seveso-richtlijn wordt gemaakt, gebruikt, verwerkt of opgeslagen, met inbegrip van de uitrusting, leidingen, machines, gereedschappen, private spoorwegemplacementen, laadkades, aanlegsteigers, pieren, depots en andere constructies die nodig zijn voor de werking daarvan, zie Bal.
SIL

Safety Integrity Level.

SIL is een indicator voor het kwantificeren van risicoverlaging van systemen of processen van een installatie. De vereiste SIL-klasse hangt af van het oorspronkelijke risico dat intrinsiek verbonden is met de systemen of processen van de installatie. Zie NEN-EN-IEC 61508 of NEN-EN-IEC 61511.

SWIFTStructured What If Technique. Methode voor het uitvoeren van een risicoanalyse.
Tanken van brandstofUit het Besluit activiteiten leefomgeving.Afleveren Brandstof tanken Benzine tanken
TankstationHet bieden van gelegenheid voor het tanken van gemotoriseerde voertuigen of werktuigen Dit is zowel een openbaar tankstation als een gelegenheid voor het tanken bij een bedrijf.
TankzuilUit het Besluit activiteiten leefomgeving: Samenbouw van onderdelen voor het tanken van brandstof. De leidingen die de brandstof aanvoeren vanuit de opslagtank, compressor of bufferopslag, horen hier ook bij.Afleverpomp Aflevertoestel Afleverinstallatie Benzinepomp Dispenser Pompzuil

Ten hoogste

Uit het Besluit activiteiten leefomgeving.Maximaal

Ten minste

Uit het Besluit activiteiten leefomgeving.Minstens Minimaal
TerugslagklepKlep in een installatie die ervoor zorgt dat gassen of vloeistoffen niet kunnen terugstromen.Terugslagvoorziening
Veilige toestandToestand waarin het installatieonderdeel buiten gebruik is gesteld waarbij geen ongewenste opbouw van druk kan optreden binnen dit installatieonderdeel.
VeiligheidsafsluiterAfsluiter die zo is uitgevoerd dat deze bij het wegvallen van de bekrachtiging automatisch de veilige positie inneemt.
VNG

Vereniging Nederlandse Gemeenten.

VNO-NCWVereniging VNO-NCW is een organisatie van werkgevers. VNO-NCW is ontstaan uit een fusie van het Verbond van Nederlandse Ondernemingen (VNO) en het Nederlands Christelijk Werkgeversverbond (NCW).
Voldoet aan / Volgens / Zoals dat staat inOvereenkomstig
VTH

Vergunningverlening, Toezicht en Handhaving.

VulaansluitingOnderdeel van de afleverslang bij een tankzuil. De vulaansluiting zorgt voor een vaste verbinding van de afleverslang met het voertuig of vaartuig. Deze komt voor bij tanken van gasvormige brandstoffen. Vulkoppeling
VulpuntOnderdeel van een installatie met een opslagtank. Het vullen van de opslagtank gebeurt via het vulpunt.
VvI

Verklaring van Ingebruikneming.

WarmtestralingStralingsbelasting Warmtestralingsbelasting Warmtebelasting
WerktuigUit het Besluit activiteiten leefomgeving en goedgekeurd op basis van Reglement (EU) 2015/110.
WBDA 2016

Warenwetbesluit drukapparatuur 2016.

Wvr

Wet veiligheidsregio's.

Bijlage BNormen en bronnen

Bijlage B.1 is normatief. Bijlage B.2 is informatief.

B.1Normatieve documenten en normen  Normatief

Deze bijlage is normatief.

Deze bijlage bevat normen en andere documenten die zijn genoemd in de maatregelen en normatieve hoofdstukken en bijlagen. Voor zover een norm (zoals NEN of ISO) of een ander normdocument of een andere specificatie waarnaar in een voorschrift in deze richtlijn wordt verwezen, betrekking heeft op de uitvoering van constructies, toestellen en apparaten, wordt bedoeld de uitgegeven publicatie inclusief wijzigings- of correctiebladen zoals die op het moment van de publicatie van deze richtlijn luidde.

Tabel 6Normatieve documenten en normen

Bekijk deze tabel in een popup venster

Norm met versieTitel
NEN 1010:2015

Elektrische installaties voor laagspanning – Nederlandse implementatie van de HD-IEC 60364-reeks

NEN 2559:2001

Onderhoud van draagbare blustoestellen

NEN 3011:2015Veiligheidskleuren en -tekens in de werkomgeving en in de openbare ruimte
NEN 6064:1991Bepaling van de onbrandbaarheid van bouwmaterialen
NEN 6069:2019

Beproeving en klassering van de brandwerendheid van bouwdelen en bouwproducten

NEN-EN 2:1994

Brandklassen

NEN-EN 3:reeksDraagbare blustoestellen
NEN-EN 54-10:2002Automatische brandmeldinstallaties – Deel 10: Vlamdetectoren – Puntmelders
NEN-EN 1363-1:2012Bepaling van de brandwerendheid – Deel 1: Algemene eisen
NEN-EN 13766:2019Thermoplastische meerlaagse (niet-gevulcaniseerde) slangen en slangassemblages voor het transport van vloeibaar petroleumgas en vloeibaar aardgas – Specificatie
NEN-EN 50402:2017Elektrisch materieel voor de detectie en meting van brandbare of giftige gassen, dampen of zuurstof – Eisen aan de functionele veiligheid van vastbevestigde gasdetectiesystemen
NEN-EN-IEC 60079-10-1:2015Explosieve atmosferen – Deel 10-1: Classificatie van gebieden – Explosieve gasatmosferen
NEN-EN-IEC 60079-29-2: 2015Explosieve atmosferen – Deel 29-2: Gas detectoren – Selectie, installatie, gebruik en onderhoud van detectoren van brandbare gassen en zuurstof
NEN-EN-IEC 60204-1:2018Veiligheid van machines – Elektrische uitrusting van machines – Deel 1: Algemene eisen
NEN-EN-IEC 60947-5-5:1998Laagspanningsschakelaars – Deel 5-5: Stuurstroomkringen en schakelelementen – Elektrische noodstopinrichting met mechanische vergrendelingsfunctie
NEN-EN-IEC 61511-1:2017Functionele veiligheid – Veiligheidssystemen voor de procesindustrie – Deel 1: Raamwerk, definities, systeem, hardware en applicatieprogrammeringsvereisten
NEN-EN-IEC 62305-2:2012Bliksembeveiliging – Deel 2
NEN-EN-ISO 7010:2012

Grafische symbolen – Veiligheidskleuren en -tekens – Geregistreerde veiligheidstekens

NEN-EN-ISO 12617:2017Wegvoertuigen – Brandstofvulaansluiting voor vloeibaar aardgas (LNG) – Vulaansluiting voor 3,1 Mpa
NEN-EN-ISO 13850:2015Veiligheid van machines – Noodstopfunctie – Ontwerpbeginselen
NEN-EN-ISO 21012:2018Cryogene vaten - slangen
NEN-ISO 7240-10:2012Automatische brandmeldinstallaties – Deel 10: Punttype vlamdetectoren
NPR 5527: 2009Richtlijn voor controle, inspectie en keuring van industriële slangassemblages in de gebruiksfase
NPR 7910-1:2020Gevarenzone-indeling met betrekking tot explosiegevaar – Deel 1: Gasexplosiegevaar, gebaseerd op NEN EN IEC 60079-10-1:2015
NPR 7910-2:2020Gevarenzone-indeling met betrekking tot explosiegevaar – Deel 2: Stofexplosiegevaar, gebaseerd op NEN EN IEC 60079-10-2:2015
AS SIKB 6800/Protocol 6801: 2018Kathodische bescherming. Controle bekleding en kathodische bescherming van ondergrondse tanks en/of ondergronds leidingwerk behorende bij onder- of bovengrondse tanks
BRL K901/03Regeling voor drukhoudende opslag van LPG, propaan, butaan, DME en aardgas (REIP)

B.2Informatieve documenten en bronnen

Deze bijlage is informatief.

Tabel 7B.2 Informatieve documenten en bronnen

Bekijk deze tabel in een popup venster

NummerTitelVindplaats

[1]

ADR 2019

rijksoverheid.nl

[2]

Arbeidsomstandighedenwet

wetten.overheid.nl

[3]

Arbeidsomstandighedenbesluit

wetten.overheid.nl

[4]

Arbeidsomstandighedenregeling

wetten.overheid.nl

[5]

Warenwetbesluit drukapparatuur 2016

wetten.overheid.nl

[6]

Warenwetregeling drukapparatuur 2016

wetten.overheid.nl

[7]

Warenwetbesluit drukvaten van eenvoudige vorm 2016

wetten.overheid.nl

[8]

Warenwetbesluit explosieveilig materieel 2016

wetten.overheid.nl

[9]

Warenwetbesluit machines

wetten.overheid.nl

[10]

Wet veiligheidsregio's

wetten.overheid.nl

[11]

Besluit veiligheidsregio's

wetten.overheid.nl

[12]

Omgevingswet

overheid.nl

[13]

Omgevingsbesluit

overheid.nl

[14]

Besluit activiteiten leefomgeving

overheid.nl

[15]

Besluit bouwwerken leefomgeving

overheid.nl

[16]

Besluit kwaliteit leefomgeving

overheid.nl

[17]

Wet vervoer gevaarlijke stoffen

wetten.overheid.nl

[18]

Regeling gaskwaliteit

wetten.overheid.nl

[19]

Regeling vervoer over land van gevaarlijke stoffen

wetten.overheid.nl

[20]

Handreiking Generieke Risicobenadering PGS Nieuwe stijl, Publicatiereeks Gevaarlijke Stoffen, versie 1.1, maart 2017

Publicatiereeks Gevaarlijke Stoffen

[21]

PGS 9: Cryogene gassen, Publicatiereeks Gevaarlijke Stoffen

Publicatiereeks Gevaarlijke Stoffen

[22]

PGS 15: Opslag van verpakte gevaarlijke stoffen, Publicatiereeks Gevaarlijke Stoffen

Publicatiereeks Gevaarlijke Stoffen

[23]

PGS 25: Aardgas – Afleverinstallaties voor motorvoertuigen, Publicatiereeks Gevaarlijke Stoffen

Publicatiereeks Gevaarlijke Stoffen

[24]

PGS 33-2: Aardgas – Afleverinstallaties van vloeibaar aardgas (LNG) voor vaartuigen, Publicatiereeks Gevaarlijke Stoffen

Publicatiereeks Gevaarlijke Stoffen

[25]

Bepaling interne veiligheidsafstanden voor LNG-tankstations ten behoeve van de in ontwikkeling zijnde PGS 33 deel 1 (v.0.4), Edward Geus (RIVM) & PGS 33-1 WG 1, 24 april 2013

Publicatiereeks Gevaarlijke stoffen

[26]

NEN-EN-ISO 14001:2015, Milieumanagementsystemen – Eisen met richtlijnen voor gebruik

NEN

[27]

NEN-EN-ISO 16903:2015, Aardolie- en aardgasindustrie – Eigenschappen van LNG die van invloed zijn op ontwerp en materiaalkeuze

NEN

[28]

NEN-EN-ISO 16924:2018, Aardgasvulstations - LNG stations voor het vullen van voertuigen

NEN

[29]

NEN-EN 13480-1:2017, Metalen industriële leidingsystemen – Deel 1: Algemeen

NEN

[30]

NEN-EN 13480-2:2017, Metalen industriële leidingsystemen – Deel 2: Materialen

NEN

[31]

NEN-EN 13480-3:2017, Metalen industriële leidingsystemen – Deel 3: Ontwerp en berekening

NEN

[32]

NEN-EN 13480-4:2017, Metalen industriële leidingsystemen – Deel 4: Fabricage en installatie

NEN

[33]

NEN-EN 13480-6:2017, Metalen industriële leidingsystemen – Deel 6: Aanvullende eisen voor ondergrondse pijpleidingen

NEN

[34]

NEN-EN 13480-8:2017, Metalen industriële leidingsystemen – Deel 8: Aanvullende eisen voor leidingen van aluminium en aluminiumlegeringen

NEN

[35]

NTA 8620:2016, Specificatie van een veiligheidsmanagement-systeem voor risico's van zware ongevallen

NEN

[36]

ISO 45001:2018, Managementsystemen voor gezond en veilig werken – Eisen met richtlijnen voor gebruik

ISO 45001 vervangt de OHSAS 18001-norm. In 2021 is de vervanging definitief.

NEN

[37]

Beoordelingsrichtlijn BRL- K901/03 2011-10-15 Regeling Erkenning Installateurs tanks en leidingen voor drukhoudende opslag van LPG, propaan, butaan, DME en aardgas (REIP), KIWA

KIWA

[38]

Chemiekaarten (2018), uitgegeven door SDU

SDU

[39]

Handreiking bluswatervoorziening en bereikbaarheid,

Brandweer Nederland, november 2012

Brandweer Nederland

[40]

Handreiking brandweeradvisering omgevingsveiligheid LNG-tankstations:2020

Instituut Fysieke veiligheid, 2020

IFV

[41]

Informatie explosieve atmosfeer

Arboportaal

[42]

LNG-tankinstructie, Nationaal LNG-Platform

Nationaal LNG Platform

[43]

Rekenmethodiek LNG-tankstations,

RIVM, versie 1.0.2, 25 april 2017

RIVM

[44]

Verordening persoonlijke beschermingsmiddelen Verordening (EU) 2016/425 van het Europees Parlement en de Raad van 9 maart 2016 betreffende persoonlijke beschermingsmiddelen

Europese Unie

Bijlage CInterne veiligheidsafstanden Normatief

Deze bijlage is normatief.

Deze bijlage bevat informatie over interne veiligheidsafstanden. De afstanden in maatregel M103 zijn overeenkomstig de afstanden zoals weergegeven in Afbeelding 4.

Afbeelding 4Interne veiligheidsafstanden

Bron: Bepaling interne veiligheidsafstanden voor LNG-tankstations ten behoeve van de in ontwikkeling zijnde PGS 33

Filling point & Position trailer car = LNG-vulpunt en opstelplaats LNG-tankauto Dispenser Fueling truck = tankzuil Installation = overige onderdelen van de LNG-afleverinstallatie Interne veiligheidsafstanden in deze PGS zijn niet bedoeld om te voldoen aan de regels voor explosieve atmosferen zoals beschreven in Paragraaf 7.3.

Bijlage DRelevante wet- en regelgeving

Deze bijlage is informatief.

D.1Inleiding

Een groot deel van de regels voor gevaarlijke stoffen staat in nationale wetgeving, al dan niet gebaseerd op Europese richtlijnen, of volgt rechtstreeks uit Europese verordeningen.

Op de website van de Rijksoverheid staat de meest actuele versie van de nationale wet- en regelgeving. Op de website van de Europese Unie staat de meest actuele versie van Europese regelgeving.

D.2Omgevingswet

De Omgevingswet bevat regels voor ruimte, wonen, infrastructuur, milieu, natuur en water en regelt daarmee het benutten en beschermen van de leefomgeving. Onder de Omgevingswet hangen vier algemene maatregelen van bestuur en een ministeriële regeling met de regels voor het praktisch uitvoeren van de wet. De algemene maatregelen van bestuur zijn het Besluit activiteiten leefomgeving (Bal), het Besluit kwaliteit leefomgeving (Bkl), het Besluit bouwwerken leefomgeving (Bbl) en het Omgevingsbesluit. De ministeriële regeling is de Omgevingsregeling.

Algemene informatie over de Omgevingswet staat op de website 'aan de slag met de Omgevingswet. Daar staat ook meer informatie over de vier besluiten.

Omgevingsbesluit

Het Omgevingsbesluit richt zich tot burgers, bedrijven en de overheid. Het Omgevingsbesluit regelt in aanvulling op de Omgevingswet onder meer welk bestuursorgaan het bevoegd gezag is om een omgevingsvergunning te verlenen en welke procedures gelden. Ook regelt dit besluit wat de betrokkenheid is van andere bestuursorganen, adviesorganen en adviseurs bij de besluitvorming, en een aantal op zichzelf staande onderwerpen, zoals de milieueffectrapportage.

Besluit activiteiten leefomgeving

Het Besluit activiteiten leefomgeving (Bal) bevat, samen met het Besluit bouwwerken leefomgeving, de algemene regels waaraan burgers en bedrijven zich moeten houden als ze bepaalde activiteiten uitvoeren in de fysieke leefomgeving. Ook bepaalt het besluit voor welke activiteiten een omgevingsvergunning nodig is. Dit besluit bevat regels om het milieu, waterstaatwerken, wegen en spoorwegen, zwemmers en cultureel erfgoed te beschermen. Het Bal verwijst voor verschillende activiteiten naar de PGS-richtlijnen.

Besluit bouwwerken leefomgeving

In het Besluit bouwwerken leefomgeving (Bbl) staan regels waaraan burgers en bedrijven zich moeten houden als ze bepaalde activiteiten uitvoeren in de fysieke leefomgeving. Daaronder vallen bouwen, verbouwen, gebruiken, in stand houden en slopen van bouwwerken. Het gaat om regels over veiligheid, gezondheid, duurzaamheid en bruikbaarheid.

Een belangrijke doelstelling van het Bbl is het kunnen beheersen van een brand zodat mensen veilig kunnen vluchten en de brand zich niet uitbreidt naar andere gebouwen. Nieuwe gebouwen moeten zijn ingedeeld in brandcompartimenten.

In het Bbl staan regels voor de aanwezigheid en beschikbaarheid van voorzieningen voor incidentbestrijding, zoals bluswatervoorzieningen op eigen terrein, de bereikbaarheid van bouwwerken voor hulpdiensten en de beschikbaarheid van opstelplaatsen voor brandweervoertuigen.

Besluit kwaliteit leefomgeving

In het Besluit kwaliteit leefomgeving (Bkl) staan de inhoudelijke normen voor gemeenten, provincies, waterschappen en het Rijk met het oog op het realiseren van de nationale doelstellingen en het voldoen aan internationale verplichtingen.

In het Bkl staan instructieregels voor het omgevingsplan over bijvoorbeeld rampenbestrijding en externe veiligheid. Voor veel voorkomende en meer uniforme activiteiten bevat het Bkl vaste risicoafstanden. Ook staan in het Bkl beoordelingsregels voor omgevingsvergunningen met het oogmerk van bescherming van de fysieke leefomgeving tegen externe veiligheidsrisico’s.

Omgevingsregeling

In de Omgevingsregeling zijn onder andere de gegevens en bescheiden benoemd die bij een aanvraag om een omgevingsvergunning moeten worden verstrekt, zijn technische uitvoeringsvoorschriften gegeven voor milieubelastende activiteiten en zijn de rekenmethoden aangegeven die moeten worden toegepast bij het berekenen van het plaatsgebonden risico en de afstanden van de aandachtsgebieden. Ook zijn in de Omgevingsregeling de versies aangegeven van de normdocumenten waarnaar in de besluiten en in de Omgevingsregeling wordt verwezen.

Seveso

De Seveso III-richtlijn (2012/18/EG) is op grond van de Omgevingswet, de Arbeidsomstandighedenwet en de Wet veiligheidsregio’s voor een groot deel geïmplementeerd in het Besluit activiteiten leefomgeving. Paragraaf 4.2 van dat besluit bevat eisen voor bedrijven die werken met grote hoeveelheden gevaarlijke stoffen (voorheen Brzo-bedrijven). Deze eisen hebben zowel betrekking op de technische kant van veiligheid, als op aspecten voor de bedrijfsvoering, zoals veiligheidsbeleid, procedures en communicatie.

D.3Chemische stoffen

CLP

CLP is een Europese verordening (1272/2008/EG) over indeling en etikettering van chemische stoffen. CLP staat voor Classification, Labelling and Packaging (indeling, etikettering en verpakking). Om veilig om te gaan met chemische stoffen moeten deze worden voorzien van etiketten volgens een gestandaardiseerd systeem. Op deze etiketten staat naast de werking ook welke beschermmaatregelen nodig zijn.

Meer informatie staat op de website Chemische stoffen goed geregeld!

REACH

REACH is een Europese verordening (EC 1907/2006) over de productie van en handel in chemische stoffen. Reach staat voor Registratie, Evaluatie, Autorisatie en restrictie van CHemische stoffen. De leverancier moet zorgen voor een veiligheidsinformatieblad bij elke chemische stof. De eindgebruiker moet zich houden aan de maatregelen in dit veiligheidsinformatieblad.

Meer informatie staat op de website Chemische stoffen goed geregeld!

D.4Arbeidsomstandighedenwetgeving

Arbeidsomstandighedenwet

De Arbeidsomstandighedenwet (Arbowet) bevat rechten en plichten voor zowel werkgever als werknemer op het gebied van arbeidsomstandigheden. De Arbowet bevat met name doelvoorschriften. Het Arbeidsomstandighedenbesluit geeft een uitwerking van de Arbowet. De Arbeidsomstandighedenregeling geeft op haar beurt een uitwerking van regels in het Arbobesluit.

Meer informatie staat op het Arboportaal.

Arbeidsomstandighedenbesluit

In het Arbeidsomstandighedenbesluit (Arbobesluit) staan regels over bijvoorbeeld arbozorg, organisatie van het werk, inrichting van arbeidsplaatsen, gevaarlijke stoffen en persoonlijke beschermingsmiddelen.

D.5Warenwet

Warenwet

De Warenwet bevat regels met het oog op productveiligheid om de gezondheid en veiligheid van de gebruiker van dat product te beschermen. Dit kan een werknemer of een consument zijn. In de onderliggende Warenwetbesluiten staan regels voor de fabrikant, leverancier en andere marktpartijen. Die regels zorgen ervoor dat een product voldoet aan essentiële gezondheids- en veiligheidseisen uit Europese richtlijnen.

D.6Wet veiligheidsregio's

Wet veiligheidsregio’s

De Wet veiligheidsregio’s beoogt een efficiënte en kwalitatief hoogwaardige organisatie te bereiken van de brandweerzorg, geneeskundige hulpverlening en crisisbeheersing. Dit gebeurt onder één regionale bestuurlijke regie. Op grond van deze wet kan het bestuur van een veiligheidsregio bepalen dat een bedrijf een bedrijfsbrandweer moet hebben.

Besluit veiligheidsregio's

In het Besluit veiligheidsregio’s staat een beschrijving van de procedure die het bestuur van de veiligheidsregio moet volgen om te bepalen of een bedrijf een bedrijfsbrandweer moet hebben. Ook is in dit besluit geregeld welke eisen aan een bedrijfsbrandweeraanwijzing kunnen worden verbonden.

D.7Vervoer

Het vervoer van gevaarlijke stoffen valt onder diverse internationale verdragen, overeenkomsten en richtlijnen. De internationale regels zijn onder andere geïmplementeerd in de Wet vervoer gevaarlijke stoffen.

Wet vervoer gevaarlijke stoffen en het ADR

De regels die gelden voor het vervoer van gevaarlijke stoffen staan in de Wet vervoer gevaarlijke stoffen. Het gaat onder meer om regels over:

  • vervoermiddelen (zoals tankwagens, schepen, reservoirwagens);
  • chauffeurs (opleiding en training);
  • vervoersdocumenten;
  • verpakkingen en etikettering;
  • laden en lossen.

Voor de activiteiten in de PGS-richtlijnen zijn de regels voor vervoer van gevaarlijke stoffen over de weg het meest relevant. De Regeling vervoer over land van gevaarlijke stoffen bevat specifieke voorschriften voor het vervoer van gevaarlijke stoffen over de weg. Als bijlage bij deze regeling zijn de internationale regels voor het vervoer van gevaarlijke stoffen opgenomen, afkomstig uit het ADR.

Het ADR is een Europese overeenkomst voor het internationale vervoer van gevaarlijke goederen over de weg. De Europese Richtlijn 94/55/EG schrijft voor dat de lidstaten het ADR in eigen wetgeving implementeren.

Het ADR stelt niet alleen regels voor het vervoer over de weg, maar ook voor het laden en lossen van gevaarlijke goederen.

Meer informatie staat op de website van de Rijksoverheid. Daar staat ook informatie over het ADR.

Bijlage EArbeidsomstandighedenwetgeving

Deze bijlage is informatief.

De Arbeidsomstandighedenwet (Arbowet) bevat rechten en plichten voor werkgevers en werknemers op het gebied van arbeidsomstandigheden. De Arbowet bevat met name doelvoorschriften. Het Arbeidsomstandighedenbesluit geeft een uitwerking van de Arbowet. De Arbeidsomstandighedenregeling geeft weer een uitwerking van regels in het Arbobesluit. In de Verordening persoonlijke beschermingsmiddelen staan eisen voor persoonlijke beschermingsmiddelen.

Meer informatie staat op het Arboportaal.

Risico-inventarisatie en evaluatie (RI&E)

Elk bedrijf met personeel moet (laten) onderzoeken of het werk gevaar kan opleveren of schade kan veroorzaken aan de gezondheid van de werknemers. Dit onderzoek heet een RI&E. Dit staat in artikel 5 van de Arbeidsomstandighedenwet. De RI&E moet schriftelijk worden vastgelegd. Hoofdstuk 4 van het Arbeidsomstandighedenbesluit bevat aanvullende verplichtingen voor de RI&E voor gevaarlijke stoffen.

Aanvullende Risico-inventarisatie en -evaluatie-regeling (ARIE-regeling)

Bedrijven waar een bepaalde hoeveelheid gevaarlijke stoffen in installaties aanwezig is of kan worden gevormd (ongeacht beoogde handelingen), moeten een ARIE uitvoeren. De ARIE is gericht op het voorkomen van zware ongevallen. Een bedrijf moet op basis van de ARIE maatregelen treffen. De ARIE-regeling staat in het Arbeidsomstandighedenbesluit.

Voorkomen van blootstelling aan gevaarlijke stoffen

In de Arbeidsomstandighedenwet- en regelgeving is meer informatie te vinden over het voorkomen van blootstelling aan gevaarlijke stoffen bij werknemers. Dit is de minimalisatieplicht van de werkgever. Voor het nemen van beschermende maatregelen geldt een vastgestelde volgorde, de arbeidshygiënische strategie. Deze strategie beschrijft dat maatregelen op het niveau van de bron als eerste overwogen moeten worden, daarna collectieve maatregelen en pas als laatste individuele maatregelen als persoonlijke beschermingsmiddelen.

Meer informatie staat op het Arboportaal.

Intern noodplan

Een intern noodplan is een draaiboek waarin systematisch staat aangegeven wat de organisatie moet doen bij een incident of calamiteit. Een goed voorbereide hulpverlening draagt bij aan het zo veel mogelijk beperken van de gevolgen ervan voor mensen en omgeving. Elke werkgever van een bedrijf met bepaalde hoeveelheden gevaarlijke stoffen moet zorgen dat er een intern noodplan is. Dat staat in artikel 2.5c van het Arbeidsomstandighedenbesluit. In artikel 2.4 van het Arbeidsomstandighedenbesluit staan de grenzen voor de hoeveelheden gevaarlijke stoffen. Boven die grenzen vallen bedrijven onder de ARIE-regeling en is een intern noodplan verplicht.

Een intern noodplan bevat in elk geval de onderwerpen die staan in bijlage II van de Arbeidsomstandighedenregeling.

Meer informatie over interne noodplannen staat op het Arboportaal.

Borden en pictogrammen

De werkgever is verplicht borden te gebruiken op plaatsen en bij installaties die gevaar voor de gezondheid of de veiligheid kunnen opleveren. De eisen voor borden en pictogrammen staan in de artikelen 8.9, 8.10 en 8.11 van de Arbeidsomstandighedenregeling. Hier staan onder andere eisen over de uitvoering, de begrijpelijkheid en de plaatsing van borden. Veiligheidsborden moeten in één oogopslag duidelijk maken welk gevaar dreigt, wat verboden is of juist verplicht.

Om misverstanden te voorkomen gelden er normen voor het ontwerp, het beeld (pictogram), de tekst en het kleurgebruik. In bijlage XVIII van de Arbeidsomstandighedenregeling staat welke borden in welke situatie moeten worden gebruikt.

In de CLP-verordening staan pictogrammen voor de aanduiding van gevaareigenschappen van chemische stoffen.

Bijlage FVoorbeeld noodinstructie

Deze bijlage is informatief

Op grond van M121 (Tankzuil – Instructie ongewone voorvallen) moet bij de tankzuil een noodinstructie aanwezig zijn. In Afbeelding 5 staat een voorbeeld van een noodinstructie.

Afbeelding 5Stroomdiagram noodinstructie

Bijlage GVoorbeeld schema keuring en onderhoud

Deze bijlage is informatief

Tabel 8 is een voorbeeld van een keurings- en onderhoudsschema. De termijnen in dit schema hebben deels een wettelijke grondslag in het Warenwetbesluit drukapparatuur (WBDA 2016).

Tabel 8Voorbeeld van een keurings- en onderhoudsschema

Bekijk deze tabel in een popup venster

Activiteit (controle op:)

Ingebruik-name-keuring

Routine-inspecties

Periodieke herbeoor-deling

Routine-inspecties

Periodieke herbeoor-deling

Jaar

0

1

2

3

4

5

6

7

8

9

10

1. Lekdichtheid

1.1

Keuring voor ingebruikname volgens WBDA 2016

o

1.2

Jaarlijkse visuele uitwendige controle op lekkages (ijsvorming)

x

x

x

x

x

x

x

x

x

x

1.3Gasdichtheidscontrole (LNG-opslagtankaansluitingen, flensverbindingen en appendages gassnuffelaar)

x

x

x

x

x

x

x

x

x

x

2. Functionele werking appendages

o

x

x

x

x

o

x

x

x

x

o

3. Visuele uitwendige inspectie

3.1

Aantasting

o

x

x

x

o

x

x

x

x

x

o

3.2

Beschadiging

o

x

x

x

o

x

x

x

x

x

o

3.3

Vervuiling

o

x

x

x

o

x

x

x

x

x

o

3.4

Ondersteuning en fundatie op conditie en beschadiging

o

x

x

x

o

x

x

x

x

x

o

4. Functionele beveiliging

4.1

Afblazende drukbeveiliging volgens PED

o

o

o

4.2

Overvulbeveiliging

o

x

x

x

o

x

x

x

x

x

o

4.3

Noodstopvoorzieningen

o

x

x

x

o

x

x

x

x

x

o

4.4

Gasdetectie

x

x

x

x

x

x

x

x

x

x

x

4.5

Dodemansknop

x

x

x

x

x

x

x

x

x

x

x

4.6

Alarmerings- of notificatiessystemen

x

x

x

x

x

x

x

x

x

x

x

5. Documentatie

5.1

Controle logboek

x

x

5.2

Controle VvI, rapportages NL-CBI

o

o

o

5.3

Controle rapporten routine-inspecties (zie nrs 1.2, 4.4 en 6.1)

x

x

x

o

x

x

x

x

x

o

5.4

Installatieschema door NL CBI goedgekeurd

o

o

o

6. Overige

6.1

Aarding

x

x

x

x

x

x

x

x

x

x

x

6.2

Waarschuwingstekens

x

x

x

x

x

x

x

x

x

x

x

Legenda

O NL-CBI

X erkende installateur

Bijlage HVoorbeeld controlelijst werkzaamheden aan LNG-opslagtank

Deze bijlage is informatief

Deze controlelijst behoort op het werk aanwezig te zijn en gedurende de werkzaamheden te worden bijgehouden.

1. Algemene gegevens

Tabel 9Controlelijst: algemene gegevens

Plaats en aard van de werkzaamheden:

Opdrachtgever:

Naam bedrijf:

Functionaris:

Handtekening functionaris:

Uitgevoerd door:

Naam verantwoordelijke medewerker ter plaatse:

Handtekening verantwoordelijke medewerker:

2. Dagelijks in te vullen deel

Tabel 10Controlelijst: Algemeen, dagelijks in te vullen

Datum:

Weersomstandigheden:

  • winderig/windstil
  • helder/mistig
  • temperatuur (°C)
Aantal personen betrokken bij de werkzaamheden:

Kwalificaties van de betrokken personen bij de werkzaamheden:

3. Voortgang van het werk

Tabel 11Controlelijst: Voortgang van het werk, gasvrij maken (afvinklijst)

Deel 1 en 2 van deze controlelijst volledig ingevuld

LNG-opslagtank zoveel mogelijk leeggepompt

Verbrandingsmotoren gestopt, elektrische installatie buiten werking gesteld en spanningsloos gemaakt, en open vuur gedoofd

LNG-opslagtank en -leidingen drukvrij gemaakt

Slangen en leidingen met inert gas gespoeld

LNG-opslagtank volledig met water gevuld of doelmatig met inert gas gespoeld

LNG-opslagtank volledig ‘belucht’

Meting LNG in LNG-opslagtank (LNG-opslagtank) ________volumepercentage LNG

Gasproef aan leidinguitgangen ________________ LEL (onderste explosiegrens)

Metingen uitgevoerd door: _________________________________________

LNG-opslagtank vrij voor binnengaan van mensen:

Meting: _________ volumepercentage LNG

Gecontroleerd door (naam): ________________________________

Handtekening en datum: ________________________________

Tabel 12B. Controlelijst: In werking stellen (afvinklijst)

Alle appendages gecontroleerd en gemonteerd met nieuwe pakkingen

Eerste vulling met LNG uitgevoerd door:

Naam: __________________________

Datum: __________________________

LNG-opslagtank op druk gebracht met LNG, met stikstof, lucht of ander inert gas

Dichtheidsbeproeving uitgevoerd

Installatie voor gebruik vrijgegeven

voor afgifte (handtekening + datum):

voor inontvangstneming (handtekening + datum):

Bijlage IVerschillen met de vorige versie

Deze bijlage is informatief.

Deze PGS komt voor het grootste deel inhoudelijk overeen met de vorige versie van deze publicatie: PGS 33-1:2013. Het toepassingsbereik is uitgebreid met het tanken aan werktuigen.

Een aantal maatregelen is niet meer opgenomen. Reden daarvoor is dat ze niet voortvloeien uit de risicoanalyse of al in andere wetgeving zijn opgenomen.

Een aantal maatregelen is inhoudelijk gewijzigd. Dit is gebeurd op basis van de risicoanalyse, praktijkervaring of nieuwe inzichten. Voor bestaande situaties die nog niet aan deze maatregelen voldoen, gelden implementatietermijnen. Deze termijnen staan in Bijlage J.

Maatregelen die inhoudelijk niet zijn gewijzigd, zijn vaak wel redactioneel aangepast. Dit is gebeurd vanwege PGS Nieuwe Stijl.

De wijzigingen die zijn aangebracht in PGS 33-1:2021 versie 1.1 (mei 2022) staan hieronder weergegeven.

Tabel 13Wijzigingen PGS 33-1:2021 versie 1.1 (mei 2022)

PGS 33-1:2021 versie 1.1 (mei 2022)

Wijziging

M33 (toelichting)

De volgende tekst is toegevoegd in de toelichting: ‘Met identificatie van de toegelaten afnemer wordt bedoeld dat de afnemer voldoet aan de eisen zoals deze gesteld worden aan een toegelaten afnemer (zie M61). De toegelaten afnemer kan zich identificeren middels de exclusieve tankpas die opengesteld is voor LNG, waarmee LNG getankt kan worden’.

M61 (toelichting)

De volgende tekst is verwijderd in de toelichting: ‘De beheerder van de LNG-afleverinstallatie is verantwoordelijk voor het toelaten van afnemers (afgeven van pasjes om te kunnen tanken)'.

De volgende tekst is toegevoegd in de toelichting: 'De beheerder van de LNG-installatie is daaraantegen wel verantwoordelijk dat binnen de LNG-installatie veilig gewerkt wordt.

De beheerder van de LNG-afleverinstallatie is er verantwoordelijk voor dat de LNG-afleverinstallatie alleen beschikbaar is voor de gebruikers met een exclusieve tankpas die opengesteld is voor LNG, waarmee LNG getankt kan worden. Uitgesloten is dat er kan worden getankt met enkel een regulier betaalmiddel, zoals een pinpas of creditcard’. 

Bijlage JImplementatietermijnen in bestaande situaties Normatief

Deze bijlage is normatief.

Inleiding

Deze bijlage bevat implementatietermijnen voor bestaande situaties. Het Bestuurlijk Omgevingsberaad VTH (BOb) heeft deze termijnen vastgesteld. De implementatietermijnen zijn ingegaan op de datum van vaststelling in de Omgevingsregeling van de 1.0 versie. De 1.1 versie heeft hier geen invloed op.

Deze PGS-richtlijn beschrijft de stand van de techniek. Het kan dus voorkomen dat een nieuwe versie van een PGS-richtlijn nieuwe of aangescherpte maatregelen bevat. Deze maatregelen moeten worden getroffen door degene die de activiteit verricht. Het kan voor bestaande situaties onredelijk zijn om te eisen dat deze nieuwe maatregelen onmiddellijk worden getroffen. Daarom bevat deze PGS-richtlijn voor bestaande situaties een implementatietermijn.

Is er voor de activiteit uit deze PGS-richtlijn een omgevingsvergunning? Dan bepaalt het bevoegd gezag vanaf welk moment de maatregelen worden overgenomen in de vergunning. Het bevoegd gezag kan de implementatie in deze PGS gebruiken als richtsnoer.

Voor maatregelen voor de gezondheid en veiligheid van werknemers is het aan de werkgever om te bepalen welke maatregelen hij moet treffen om de werknemers te beschermen volgens de stand van de wetenschap en techniek. Het toezicht op de naleving en juiste invulling van de doelvoorschriften in de Arbeidsomstandighedenwetgeving voor de gezondheid en veiligheid van werknemers is een taak en verantwoordelijkheid van de Inspectie SZW. De Inspectie SZW gebruikt daarbij de implementatietermijnen uit deze PGS-richtlijn. Deze termijnen kunnen ook in een beleidsregel worden opgenomen.

Tabel 14Implementatietermijnen door het BOb vastgesteld

Bekijk deze tabel in een popup venster

Wijzigingen ten opzichte van PGS 33-1: 2013 (versie 1.0)

Maatregel nummer

Onderwerp

Maatregel-nummer in vorige PGS

Kernpunt uit maatregel vorige PGS dat wordt aangepast

Aard aanpas-sing

Termijn

M4

buiten bedrijf bij afwezigheid deskundig persoon

3.4.26

3 minuten is vervallen

OP OR

0-3mnd

M13

bescherming bevriezing en opwarming

nieuw

-

PR

0-2jr

M14

afsluiters - eisen

2.2.4

verkort naar 5 sec voor alle afsluiters

PR

0-2jr

MW18

risicoanalyse draagconstructie ivm cryogene blootstelling

nieuw

MW-maatregel

BO

2-5jr

M19

impactanalyse opvang LNG bij lekkage

nieuw

-

OP OR

6mnd-1jr

M20

overvulbeveiliging LNG-opslagtank

2.2.5

overvulbeveiliging moet aan SIL2 voldoen

PR

0-3jr

M21

vulpunt - ligging en markering

2.2.16

markering aansluitpunten

IN

0-6mnd

M23

vulpunt - potentiaalvereffening

2.2.19

verplichte interlock

PR

0-2jr

M26

vulpunt - koppeling ESD-systeem

2.2.4

specifiek ESD-systeem benoemd

PR

0-2jr

M29

tankzuil - noodstopvoorziening

3.4.15

specifieker: afstand en NEN norm

PR

0-2jr

M30

tankzuil – vulkoppeling

nieuw

-

PR

0-2jr

M33

voorzieningen afleverautomaat

3.4.17

15 naar 5 sec en camera toezicht

RA

0-1jr

MW39

markering LNG-leidingen

nieuw

MW-maatregel

PR

0-6mnd

M41

ondergrondse leidingen - eisen

2.3.10

markering leidingen

BO

0-1jr

M44

bescherming niet-cryogene leidingen

nieuw

volgorde ligging leidingen

BO

0-2jr

M63

gasdetectie

5.7.4

bij elke tankzuil

PR

0-2jr*

M67

vlamdetectie

nieuw

-

PR

0-2jr*

M72

veilige toestand op afstand

nieuw

-

OP PR

0-3mnd

M73

deskundig persoon

nieuw

-

OP

0-3mnd

M74

monitoringsysteem beschikbaarheid

3.7.1

specifieker

OP

6mnd-1jr

M78

veiligheid bij werkzaamheden

3.5.1

extra vloeistofvrij en inert maken

OP

6mnd-1jr

M79

werkvergunning bij werkzaamheden

nieuw

-

OP

6mnd-1jr

M96

verbod bevoorraden tijdens onweer

nieuw

-

OP

6mnd-1jr

M102

riolering en straatkolken

2.2.11

specifieker

OP

6mnd-1jr

M110

blusvoorziening - brandkranen

nieuw

-

BO

2-5jr

M117

noodplan - afstemming

nieuw

-

OP

6mnd-1jr

M120

tankzuil bedieningsinstructie

3.4.13

specifieker: NEN-norm en meerdere talen

OP

6mnd-1jr

M123

afleverslang - pictogrammen en aanwijzingen

nieuw

-

OP

6mnd-1jr

Legenda

OP operationeel

ON onderhoud

BO bouwkundig

PR procesinstallatie

RA randapparatuur

* De implementatietermijn voor M63 ‘Gasdetectie’ en M67 ‘Vlamdetectie’ is 2 jaar. Het bedrijf kan er voor kiezen om een risicoanalyse uit te voeren om te bepalen waar de detectoren moeten worden geplaatst. De risicoanalyse moet binnen 3 maanden gereed zijn. Aan de hand van de risicoanalyse stelt een bedrijf in overleg met het bevoegd gezag vast waar de detectoren moeten worden geplaatst. De implementatietermijn voor de risicoanalyse, inclusief het plaatsen van de detectoren is 2 jaar.

Vlamdetectie is met name van belang op plekken waar er een hoog risico is. Dat is het geval als grote hoeveelheden LNG worden gelost. Het gaat dan met name om het vulpunt waar een LNG-tankwagen de LNG-opslagtank komt bevoorraden. Bij plekken waar LNG wordt afgenomen voor het vullen van een voertuig of werktuig zijn de risico’s kleiner. Bovendien is de kans daar groter dat het ESD-systeem onbedoeld in werking treedt. Het steeds weer moeten starten van de activiteiten is dan risicovoller. Voor kosteneffectiviteit en ter voorkoming van disruptie tijdens latere constructie wordt voor al vergunde, maar nog niet gerealiseerde, installaties geadviseerd om geen overgangstermijn van 2 jaar te nemen maar direct in de stand der techniek te investeren.

Bijlage KSamenstelling PGS 33-1 team

Deze bijlage is informatief.

Tabel 15Samenstelling PGS 33-1 team

Bekijk deze tabel in een popup venster

Naam

Organisatie

Rol

Erik Büthker Jeannette LeendersPitpoint NEN

Voorzitter t/m 2018 Voorzitter vanaf 2019

Alex van den Adel

Shell

Lid namens bedrijfsleven (VNO-NCW/MKB-Nederland)

Gate Terminal

Lid namens bedrijfsleven (VNO-NCW/MKB-Nederland)

Jeroen Knoll

Shell

Lid namens bedrijfsleven (VNO-NCW/MKB-Nederland)

Cees BoonPort of RotterdamLid namens bedrijfsleven (VNO-NCW/MKB-Nederland)
Peter HendrickxRolande LNGLid namens bedrijfsleven (VNO-NCW/MKB-Nederland)
Rolande LNGLid namens bedrijfsleven (VNO-NCW/MKB-Nederland)
NOVELid namens bedrijfsleven (VNO-NCW/MKB-Nederland)
Jeroen KeyserVeiligheidsregio Utrecht

Lid namens bevoegd gezag (Brandweer-Nederland / Veiligheidsregio’s)

Maarten van AbeelenVeiligheidsregio Rotterdam Rijnmond

Lid namens bevoegd gezag (Brandweer-Nederland / Veiligheidsregio’s)

Luc VijgenDCMR

Lid namens bevoegd gezag (toezicht/handhaving)

Rick MimpenDCMR

Lid namens bevoegd gezag (toezicht/handhaving)

Chris Thijssen

RIVM

Lid namens Inspectie-SZW

Wim MakaskeRijkswaterstaatLid namens Kenniscentrum InfoMil
Erik van Vliet/Frences van de VenSPPS

Tekstschrijver

DNVGL

Facilitator

Micha de Jong (tot september 2018) Jeannette Leenders (vanaf oktober 2018)

NEN

Projectleider