Handreiking

Beoordeling gelijkwaardigheid PGS-maatregelen

Proces voor de beoordeling van de gelijkwaardigheid van PGS-maatregelen in het kader van PGS Nieuwe Stijl

Handreiking versie definitief

Let op: dit is een ongecontroleerde versie. De PGS-beheerorganisatie is niet verantwoordelijk voor volledigheid en juistheid van deze versie. De versie die beschikbaar is op de website publicatiereeksgevaarlijkestoffen.nl is de enige geautoriseerde versie.

Handreiking

Beoordeling gelijkwaardigheid PGS-maatregelen

Proces voor de beoordeling van de gelijkwaardigheid van PGS-maatregelen in het kader van PGS Nieuwe Stijl

Definitief

1Inleiding

Naast PGS-richtlijnen zijn er enkele PGS-handreikingen gepubliceerd. Deze bevatten geen eisen voor activiteiten met gevaarlijke stoffen, maar zijn enkel informatief. Deze Handreiking beoordeling gelijkwaardigheid PGS-maatregelen is een hulpmiddel voor bedrijven en overheden om in bestaande en nieuwe situaties de gelijkwaardigheid te kunnen onderbouwen van alternatieve maatregelen voor de in een PGS opgenomen maatregelen. Het geeft richting aan de discussie tussen bedrijven en overheden hoe en op basis waarvan gelijkwaardigheid kan worden vastgesteld door het bevoegd gezag. Deze handreiking geeft geen uitwerking aan het proces voor begrippen als het redelijkerwijsprincipe, gemotiveerd afwijken of maatwerk, zie ook Paragraaf 1.1.1.

De van toepassing zijnde wetgeving zoals de arbeidsomstandighedenwetgeving, Omgevingswet en Wet veiligheidsregio's zijn altijd leidend ten opzichte van deze handreiking. Deze handreiking gaat niet over gelijkwaardigheidsafwegingen buiten de context van een PGS.

Deze handreiking beschrijft een proces voor de beoordeling van gelijkwaardigheid van PGS-maatregelen in het kader van PGS Nieuwe Stijl. De wettelijke kaders met betrekking tot de Omgevingsveiligheid, de Rampenbestrijding en de bijbehorende afwegingsruimte worden verder uitgewerkt in Hoofdstuk 3. Voor de beoordeling van gelijkwaardigheid in het kader van de Omgevingsveiligheid en de Rampenbestrijding is een stroomschema (Afbeelding 3) opgesteld, met de stappen die doorlopen moeten worden bij de onderbouwing van een alternatieve maatregel. Het proces en de stappen in Hoofdstuk 3 zijn onvoldoende om gelijkwaardigheid in het kader van de arbeidsomstandigheden te beoordelen (zie Paragraaf 1.2.2).

Bedrijven kunnen op basis van deze handreiking op een systematische wijze komen tot het onderbouwen en aantonen van gelijkwaardigheid van maatregelen.

Overheden kunnen op basis van deze handreiking de beoordeling van gelijkwaardigheid van maatregelen uniformeren binnen hun eigen wetgevingskader, waarbij overheden niet in elkaars bevoegdheden treden.

Voor de maatregelen in PGS Nieuwe Stijl is het een gezamenlijke verantwoordelijkheid om te zorgen dat deze voldoen aan de verschillende wetgevingskaders van Gezond en Veilig Werk, Omgevingsveiligheid en Milieu en Brand- en Rampenbestrijding. De verantwoordelijkheid voor het onderbouwen en aantonen van de gelijkwaardigheid van alternatieve maatregelen in het licht van deze verschillende wetgevingskaders ligt bij de initiatiefnemer. Het bedrijf dat alternatieve maatregelen wil toepassen in afwijking van een PGS zal dus zelf rekening moeten houden met de verschillende wetgevingskaders en moeten aantonen dat het alternatief voldoet aan alle van de van toepassing zijnde wettelijke kaders. De verschillende wettelijke kaders zijn opgenomen in Hoofdstuk 1.

Voor Arbeidsveiligheid zijn de randvoorwaarden en criteria opgenomen in Paragraaf 1.2.2. Deze zijn altijd van toepassing bij de beoordeling van gelijkwaardigheid in het kader van de arbeidsomstandigheden. In Hoofdstuk 2 worden de (wettelijke) begrippen nader toegelicht.

1.1Gelijkwaardigheid

Voor de toepassing van de Publicatiereeks Gevaarlijke Stoffen geldt de mogelijkheid van gelijkwaardigheid. Dit houdt in dat een bedrijf kan kiezen voor andere maatregelen dan de maatregelen die in de richtlijnen zijn opgenomen.

Als onderdeel van deze PGS Nieuwe Stijl is het voor bedrijven mogelijk om alternatieve maatregelen te nemen die afwijken van de maatregelen zoals opgenomen in de betreffende PGS. Hoofdstuk 8 Gelijkwaardige maatregelen van iedere PGS stelt dat, als een bedrijf voor een maatregel een alternatief wil toepassen, het van belang is dat vooraf de volgende aspecten worden nagegaan:

  • Is een alternatief toegestaan, rekening houdend met de Arbeidsomstandighedenwet, Omgevingswet en Wet veiligheidsregio's?
  • Voldoet het alternatief aan de criteria waaraan het wordt getoetst?
  • Welke stappen zijn nodig om een alternatief toe te kunnen passen?

Ook is het van belang alle gegevens goed te documenteren, omdat het bevoegd gezag of de toezichthouder moet kunnen beoordelen of de alternatieve maatregel gelijkwaardig is. Hierbij is in het kader van een PGS-richtlijn het uitgangspunt dat bij toepassing van een gelijkwaardige maatregel het totale risico gelijk blijft of lager wordt. Er worden geen nieuwe risico’s geïntroduceerd, tenzij deze ook afdoende worden gemitigeerd.

Deze handreiking geeft een systematische wijze waarmee bedrijven kunnen komen tot het onderbouwen en aantonen van gelijkwaardigheid van maatregelen. Zo kan worden aangesloten bij de structuur van de PGS Nieuwe Stijl, met als doel om:

  • aan te sluiten bij hoofdstuk 8 in de PGS'en;
  • te verduidelijken voor bedrijven hoe gelijkwaardigheid aangetoond kan worden;
  • bij te dragen aan (meer) landelijke uniformiteit bij het beoordelen van gelijkwaardigheid door overheden binnen hun eigen wetgevingskader (Omgevingsveiligheid, Arbeidsomstandigheden, of Wet veiligheidsregio’s).

1.1.1Wat is gelijkwaardigheid niet

In de praktijk wordt gelijkwaardigheid nog wel eens verward met andere begrippen. Ter verduidelijking zijn deze hier benoemd en is aangegeven wat de verschillen zijn.

Redelijkerwijsprincipe

Het redelijkerwijsprincipe is een begrip uit de Arbowet. Het betreft de mogelijkheid dat een individuele werkgever op basis van argumenten kan betogen dat -onder verwijzing naar de technische, operationele of economische haalbaarheid, na een afweging van belangen- het voor de specifieke bedrijfssituatie redelijk is om een bepaalde maatregel (nog) niet of niet meer toe te passen. Deze handreiking is niet geschikt als handreiking voor afwegingen in het kader van redelijkerwijs.

Gemotiveerd afwijken

Gemotiveerd afwijken is een begrip uit de Omgevingswet en betreft afwijken op basis van een motivatie die onderbouwt dat, na een afweging van andere belangen ten opzichte van de veiligheidswinst, in redelijkheid het nemen van een bepaalde maatregel (nog) niet of niet meer kan worden verlangd.

Bij gemotiveerd afwijken worden dus andere maatregelen voorgesteld dan in een PGS zijn aangegeven, waarbij voorgesteld wordt om (tijdelijk) een ander aanvaardbaar , mogelijk lager, veiligheidsniveau toe te passen voor een specifieke situatie.

Bijvoorbeeld: Een argumentatie waar de lage frequentie van een activiteit wordt aangevoerd om aan te tonen dat het risico op hetzelfde niveau blijft of lager is, moet worden beschouwd als gemotiveerd afwijken, omdat in de PGS’en geen basisfrequenties van activiteiten zijn vastgelegd.

Gemotiveerd afwijken mag worden toegepast op alle maatregelen in een PGS. Het moet aantoonbaar zijn, dat redelijkerwijs niet voldaan kan worden aan de desbetreffende maatregelen of eisen. Er moet worden aangegeven welke maatregelen of voorzieningen dan wel worden getroffen en hoe deze bijdragen aan het behoud van een acceptabel, mogelijk dus lager, niveau van veiligheid.

Wanneer gemotiveerd wordt afgeweken, kunnen deze andere maatregelen, na goedkeuring van het bevoegd gezag, als voorschriften worden vastgelegd in bijvoorbeeld de omgevingsvergunning of bij maatwerkvoorschrift voor milieubelastende activiteiten die vallen onder de algemene rijksregels In de praktijk wordt ook de term ‘maatwerk’ gebruikt voor ‘gemotiveerd afwijken’. Het bevoegd gezag voor de Omgevingswet toetst hierbij niet aan de wettelijke kaders vanuit Arbeidsveiligheid. In die situaties blijft arbeidsveiligheid primair de verantwoordelijkheid van de initiatiefnemer zelf. Voor de PGS-maatregelen is het een gezamenlijke verantwoordelijkheid om strijdigheden te voorkomen. Bij gemotiveerd afwijken ligt die verantwoordelijkheid bij de initiatiefnemer (het bedrijf, de werkgever).

Maatwerk

Maatwerk is een begrip uit de Omgevingswet. Het uitgangspunt voor de PGS-richtlijnen is dat deze dekkend zijn voor veelvoorkomende situaties (80-20-regel). Deze worden vaak in de PGS'en beschreven middels typicals. Bij maatwerk geldt dat de specifieke bedrijfssituatie afwijkend is van deze 'standaardsituaties' en dat hiervoor gekeken wordt naar alternatieve of aanvullende passende maatregelen om de risico's in de specifieke situatie te beheersen.

Opmerking: Onder een andere bedrijfssituatie, wordt, behalve een afwijking van de typicals, ook bedoeld een andere termijn waarin of frequentie waarbij een risicovolle activiteit wordt bedreven.

Ook kan een PGS-richtlijn maatregelen voorschrijven waarbij specialistische kennis nodig is voor de implementatie. Een PGS-richtlijn kan ook in zulke gevallen aangeven dat de uitwerking van een maatregel maatwerk is. In dit geval wijkt het maatwerk dus niet af van hetgeen in de PGS is beschreven, maar is een nadere invulling ervan.

Het bevoegd gezag voor de Omgevingswet toetst hierbij niet aan de wettelijke kaders vanuit Arbeidsveiligheid. Dat blijft de verantwoordelijkheid van de initiatiefnemer zelf. Voor de PGS-maatregelen is het een gezamenlijke verantwoordelijkheid om strijdigheden te voorkomen. Bij maatwerk ligt die verantwoordelijkheid primair bij de initiatiefnemer (het bedrijf, de werkgever, of bevoegd gezag).

1.2Gelijkwaardigheid in relatie tot de wettelijke grondslag

Of een alternatieve maatregel mag worden toegepast en hoe de beoordeling van gelijkwaardigheid plaatsvindt, is afhankelijk van de wettelijke grondslag van de maatregel. Deze beoordeling kan vooraf, bijvoorbeeld in het kader van vergunningverlening, of achteraf, bijvoorbeeld in het kader van Arbeidsomstandigheden, plaatsvinden.

1.2.1Gelijkwaardigheid in het kader omgevingsveiligheid

Onder de Omgevingswet is het bijna altijd mogelijk om in plaats van een in algemene regels voorgeschreven maatregel een 'gelijkwaardige maatregel' te treffen. De gelijkwaardige maatregel moet ten minste hetzelfde resultaat bereiken als de wetgever met de voorgeschreven maatregel heeft beoogd.

Opmerking: Ondanks het feit dat de Omgevingswet en de PGS de term gelijkwaardigheid gebruiken, is dit niet een-op-een vergelijkbaar. In het Besluit activiteiten leefomgeving (Bal) is bijvoorbeeld het voldoen aan PGS 15 of PGS 31 een maatregel. De PGS'en zelf kennen ook weer maatregelen waarop gelijkwaardigheid kan worden toegepast. Wanneer in het Bal zelf al een specifieke maatregel is voorgeschreven, geldt gelijkwaardigheid in het kader van het Bal.

In welke gevallen

Degene die een activiteit verricht, kan bijna altijd in plaats van de voorgeschreven maatregel een gelijkwaardige maatregel treffen. Het gaat dan niet alleen om maatregelen die zijn voorgeschreven in het Bal of het Besluit bouwwerken leefomgeving (Bbl). Maar ook om regels in een omgevingsplan, waterschapsverordening of omgevingsverordening.

Wanneer niet

Algemene rijksregels kunnen het treffen van een gelijkwaardige maatregel verbieden. In het BBL en het Bal en al dan niet indirect via instructieregels van het Besluit kwaliteit Leefomgeving kunnen dergelijke verboden zijn opgenomen. Ook in de decentrale regels uit het omgevingsplan, waterschapsverordening om omgevingsverordening kan een verbod zijn opgenomen. Dit zal van geval tot geval moeten worden beoordeeld.

Wanneer een maatregel gelijkwaardig is

Een gelijkwaardige maatregel in het kader van Omgevingsveiligheid is een maatregel die ten minste hetzelfde resultaat bereikt als de wetgever met de voorgeschreven maatregel heeft beoogd. Het gaat om het doel van de voorgeschreven maatregel. Belangen die de voorgeschreven maatregel niet beoogt te beschermen, zijn voor het beoordelen van de gelijkwaardigheid niet relevant. De gelijkwaardige maatregel moet natuurlijk wel voldoen aan andere regels die gelden voor de activiteit, maar een ander doel dienen. Zo moet bijvoorbeeld een gelijkwaardige milieumaatregel ook voldoen aan bouwregels.

De term 'maatregel' biedt, naast ruimte voor alternatieve middelen, ook de mogelijkheid om bijvoorbeeld gelijkwaardige werkwijzen toe te staan.

De bewijslast van het aantonen van de gelijkwaardigheid ligt bij degene die de activiteit verricht.

Aanvraag of melding

De hoofdregel voor gelijkwaardigheid is dat degene die een activiteit verricht voorafgaand toestemming voor een gelijkwaardige maatregel moet vragen bij het bevoegd gezag. Het bevoegd gezag neemt daarop een besluit waartegen bezwaar en beroep openstaan.

Algemene regels kunnen van deze hoofdregel afwijken en een gelijkwaardige maatregel zonder voorafgaande toestemming mogelijk maken. Al dan niet met een daaraan gekoppelde meldingsplicht.

Bevoegd gezag

Het bestuursorgaan dat bevoegd gezag is voor de omgevingsvergunning en/of algemene regels voor een activiteit, is ook bevoegd gezag voor het verlenen van toestemming om een gelijkwaardige maatregel te treffen in het kader van artikel 4.8 en 4.9 van de Omgevingswet.

1.2.2Gelijkwaardigheid en de Arbeidsomstandighedenwet

Gelijkwaardige maatregelen als alternatief voor een in de PGS voorgeschreven maatregel moeten voldoen aan de arbeidsomstandighedenwetgeving, wanneer deze maatregel (mede) is getroffen voor de Arbeidsveiligheid. In dat geval zal expliciet getoetst moeten worden aan de voorwaarden en criteria uit de arbeidsomstandighedenwetgeving, die in deze paragraaf worden omschreven. Als de gelijkwaardige maatregel nieuwe risico’s introduceert binnen de scope van PGS'en, dan moeten deze risico’s beheerst worden conform de systematiek van de PGS Nieuwe Stijl (risico’s en scenario’s identificeren, beheersdoelen formuleren en maatregelen bepalen).

Als de gelijkwaardige maatregel nieuwe risico’s introduceert buiten de scope van PGS'en voor de gezondheid en veiligheid van personen, moeten die vervolgens nog worden beheerst aan de wetgeving. Afhankelijk van de specifieke situatie moeten deze risico’s meegenomen worden binnen een passende systematiek zoals Brzo/ARIE, de verdiepende RIE Blootstelling of gewone RIE en het bijbehorend plan van aanpak.

De voorwaarden en criteria vanuit de Arbeidsomstandighedenwet gesteld aan gelijkwaardige maatregelen

Gelijkwaardigheid van een maatregel wil (gezien vanuit de Arbeidsomstandighedenwet) zeggen dat de alternatieve gelijkwaardige maatregel de gezondheid en veiligheid van de werknemers op minimaal hetzelfde niveau beschermt. De verantwoordelijkheid voor het onderbouwd aantonen van de gelijkwaardigheid van de alternatieve maatregelen ligt bij de werkgever. Dat vereist een zorgvuldige documentatie. Zie ook artikel 3 van de Arbeidsomstandighedenwet en artikel 4.4. van het Arbeidsomstandighedenbesluit(Arbeidshygiënische strategie). Voorafgaande toestemming is niet nodig. De Arbeidsinspectie toetst tijdens het regulier toezicht of ongevalsonderzoek. De beoordeling van gelijkwaardigheid van maatregelen ten behoeve van de gezondheid en veiligheid van werknemers is een taak en verantwoordelijkheid die alleen bij de aangewezen toezichthouders op de Arbowet is belegd.

Gelijkwaardige maatregelen zijn een nadere uitwerking van de doelvoorschriften in de wetgeving. Voor specifiek opgenomen middelvoorschriften in de Arbowet, Warenwet, Europese verordeningen of productrichtlijnen is het gelijkwaardigheidsprincipe niet van kracht. Dit is direct werkende wetgeving (DWW) waarin al is bepaald dat afwijking niet is toegestaan. Voor zover deze zijn opgenomen in een PGS staan deze in een afwijkend ‘kader’ zodat voor iedereen duidelijk is dat afwijken niet mogelijk is.

De Arbeidsinspectie hanteert tijdens toezicht of ongevalsonderzoek de volgende criteria bij het beoordelen van gelijkwaardigheid:

  1. Geen gelijkwaardige maatregelen mogelijk voor direct werkende wetgeving uit de Arbowet, Warenwet en Europese verordening, zoals bijvoorbeeld:
    1. het verbod op het werken met bepaalde stoffen;
    2. wettelijke maatregelen in paragraaf 2a ‘Explosieve atmosferen’ van het Arbeidsomstandighedenbesluit;
    3. wettelijke maatregelen/verplichtingen uit de Verordening persoonlijke beschermingsmiddelen 2016/425, het Warenwetbesluit drukapparatuur 2016, het Warenwetbesluit drukvaten van eenvoudige vorm 2016, de Warenwet explosieveilig materieel 2016, het Warenwetbesluit machines.
  2. Een maatregel is alleen gelijkwaardig bij een onveranderde of hogere trede in de Arbeidshygiënische strategie (AHS). De AHS volgt uit artikel 3 van de Arbeidsomstandighedenwet in samenhang met artikel 4.4 van het Arbeidsomstandighedenbesluit. Artikel 4.4 lid 3 van het Arbeidsomstandighedenbesluit: Indien vervanging redelijkerwijs niet mogelijk is of indien er nog een gevaar voor de veiligheid of gezondheid van de werknemers resteert, worden voor de toepassing van het eerste lid, zodanige technische maatregelen, werkprocessen, uitrustingen en materialen toegepast, dat het vrijkomen van gevaarlijke stoffen is voorkomen of zodanig beperkt, dat gevaar voor de veiligheid of de gezondheid van de werknemers is voorkomen of zoveel mogelijk verminderd. De AHS is een veiligheidskundig principe. De werkgever moet conform deze strategie een aantal algemene uitgangspunten in acht nemen:
    1. de aanpak van gevaren en risico's bij de bron;
    2. als dit niet mogelijk is de toepassing van collectieve maatregelen die voor een ieder gelden;
    3. als dit niet mogelijks is de toepassing van individuele maatregelen die slechts voor één persoon van kracht zijn;
    4. als laatste het gebruik van persoonlijke beschermingsmiddelen (PBM's). Het gebruik van PBM's wordt voor een ieder van de werknemers tot het strikt noodzakelijke beperkt.
  3. Technische maatregelen hebben voorrang boven organisatorische. De hiërarchie van maatregelen genoemd in artikel 3 van de Arbeidsomstandighedenwet, wordt nog verder gepreciseerd door technische maatregelen boven organisatorische maatregel te stellen, voortvloeiend uit artikel 4.4 lid 3 en 4 van het Arbeidsomstandighedenbesluit. In artikel 4.4 lid 3 van het Arbobesluit worden de begrippen 'technische maatregelen en ' werkprocessen' benoemd. De Arbeidsinspectie hanteert deze begrippen als volgt:
    1. Technische maatregel: techniek gericht op de waarborging/verbetering van de veiligheid/gezondheid van werknemers. Bijvoorbeeld: omkasting, afzuigsystemen, detectieapparatuur, alarmsystemen, hekwerk.
    2. Werkproces: samenhangend geheel van stappen en procedures in het kader van de uitvoering van een taak. Bijvoorbeeld: onderhoud, installatie, bediening van machines.
  4. Preventieve maatregelen hebben voorrang boven repressieve maatregelen. Vanuit artikel 3 van de Arbeidsomstandighedenwet, lid 1 onder b. en artikel 4.4 van het Arbeidsomstandighedenbesluit is er onderbouwing voor dit uitgangspunt. Het ontbreken van een preventieve maatregel kan niet gecompenseerd worden door een repressieve maatregel.
  5. Gelijkwaardige maatregelen leiden niet tot nieuwe ongemitigeerde gevaren voor de gezondheid en veiligheid van personen. Als de gelijkwaardige maatregel nieuwe risico’s introduceert voor de gezondheid en veiligheid van personen moeten die vervolgens nog worden beheerst.

1.2.3Gelijkwaardigheid in het kader van rampenbestrijding

Het wettelijk kader voor Brandveiligheid, Brand- en Rampenbestrijding is de Wet veiligheidsregio’s. Deze wet kent het begrip gelijkwaardigheid niet. Een belangrijk deel van de, in het kader van brandveiligheid en rampenbestrijding, relevante maatregelen wordt echter verankerd in beschikkingen (vergunningen, maatwerkbesluiten, enz.) in het kader van Omgevingswet, waarover de Veiligheidsregio adviseert. Deze maatregelen worden in PGS'en aangeduid met de letters ‘BO’. De Omgevingswet kent wel het begrip gelijkwaardigheid, zowel in het kader van bouw als milieu. Daarnaast gelden de meeste PGS-documenten als BBT (best beschikbare technieken), en is in de PGS'en zelf ook gelijkwaardigheid als optie opgenomen. Gelijkwaardigheid is altijd maatwerk en moet dan voor elk individueel geval worden beoordeeld. Het feit dat een gelijkwaardigheid als optie wordt genoemd in de PGS betekent dus niet dat dit zonder meer is toegestaan. Hiervoor is altijd een beoordeling nodig vanuit het bevoegd gezag.

Een belangrijk punt bij gelijkwaardigheidsbeoordelingen in dit kader, is dat de hulpverleningsdiensten te allen tijde effectief en veilig moeten kunnen (blijven) optreden. Degene die door het uitvoeren van activiteiten met gevaarlijke stoffen een zeker risico veroorzaakt, is primair zelf verantwoordelijk om het risico zoveel mogelijk met maatregelen af te dekken. Als een repressieve, effectreducerende maatregel bij een gelijkwaardigheidsverzoek vervangen wordt, moet altijd een effectieve en veilige inzet van hulpverleningsdiensten mogelijk blijven. Voor de inzet van deze diensten is hierbij sprake van een inspanningsverplichting, nooit van een resultaatverplichting. Ook mag de overheidsbrandweer in geen geval als gelijkwaardige maatregel worden opgevoerd. Gelijkwaardigheid ziet altijd op maatregelen die door het bedrijf moeten worden genomen en niet afhankelijk mogen worden gesteld van het optreden van de overheidsbrandweer. De primaire taak van de overheidsbrandweer is het redden van mens, dier en het beschermen van de omgeving. Materiële schade en bedrijfscontinuïteit zijn geen primair belang vanuit de wettelijke taak.

In enkele PGS’en wordt de inzet van de bedrijfsbrandweer als mogelijke maatregel in een aantal voorschriften genoemd. Als de inzet van een bedrijfsbrandweer deel uitmaakt van een alternatief op de in een PGS-richtlijn benoemde maatregelen, moet rekening worden gehouden met het volgende. Als in een PGS een stationaire installatie als maatregel is opgenomen, zal deze meestal de voorkeur hebben. Waar de inzet van een bedrijfsbrandweer als alternatief wordt benoemd, gelden bij de beoordeling van een dergelijk alternatief (o.a.) de volgende uitgangspunten en criteria:

  • het gekozen alternatief moet geschikt zijn voor het doel en het betreffende scenario;
  • de veiligheid van de bedrijfsbrandweer moet geborgd zijn tijdens de inzet voor het bedoelde scenario (en voorzienbare escalaties daarvan);
  • de betrouwbaarheid welke kan worden bereikt met het inzetten van de bedrijfsbrandweer moet op hetzelfde niveau zijn als het stationaire systeem;
  • als het doel van de voorziening waarvoor het alternatief wordt aangevraagd het blussen van een brand is, dan zal de bedrijfsbrandweerinzet daar dus ook op gericht moeten zijn, met in principe eenzelfde betrouwbaarheid als de stationaire installatie. Als het verloop van het scenario afgezet tegen de tijd anders is, moet worden geborgd dat nog steeds een effectieve bestrijding wordt gerealiseerd, zonder significante additionele risico’s voor mens, milieu of omgeving. Let op: stationaire systemen grijpen veelal snel in, bij inzet van een bedrijfsbrandweer moet rekening worden gehouden met een opkomsttijd en inzettijd. Het scenario kan zich ondertussen doorontwikkelen, waardoor dit qua omvang niet meer hetzelfde is als bij een stationair systeem;
  • de locatie moet te allen tijde goed en veilig bereikbaar zijn met alle benodigde materialen en personeel. Denk daarbij aan stralingscontouren en het feit dat het incident altijd bovenwinds benaderbaar moet zijn, waar dit nodig is voor de inzet van personeel en materieel. Denk ook aan installatieonderdelen die een inzet bij een bepaalde windrichting kunnen belemmeren.

Daarbij wordt aanvullend nog opgemerkt dat een bedrijfsbrandweer als alternatief (zoals benoemd in de voorschriften van de PGS) in het kader van milieu/omgevingsveiligheid een ander doel heeft, namelijk beschermen van het milieu/de omgeving, dan het doel van een bedrijfsbrandweer in het kader van artikel 31 van de Wet veiligheidsregio’s (bijzonder gevaar voor de openbare veiligheid.

Voor bedrijfsbrandweerpersoneel gelden ook de regels en principes uit de arbeidsveiligheidswetgeving, omdat er sprake is van werknemers. Ook als een inzet van de bedrijfsbrandweer ten opzichte van de oorspronkelijke maatregel uit de PGS qua risico, effectiviteit enz. acceptabel wordt geacht, is een dergelijke inzet nog steeds een organisatorische maatregel in plaats van een technische maatregel (stationair systeem). Gelet hierop zal bedrijfsbrandweerpersoneel voor de eigen bescherming vaak mede afhankelijk zijn van PBM's. Organisatorische maatregelen en PBM's vormen een lagere trede in deAHS. Dit is van belang voor de beoordeling van alternatieven die niet in de voorschriften van de PGS zijn voorzien en waarbij een beroep op gelijkwaardigheid wordt gedaan. De inzet van een bedrijfsbrandweer kan met het oog op de arbeidsveiligheidswetgeving nooit alleen op basis van een gelijkwaardigheidsafweging worden beargumenteerd als een alternatief voor een stationair systeem. De motivatie voor de inzet van een bedrijfsbrandweer als alternatief van een in de PGS genoemde (technische) maatregelen, zal dus ook vanuit het begrip redelijkerwijs moeten plaatsvinden.

2Begrippen

In het kader van gelijkwaardigheid zijn een aantal begrippen van essentieel belang. In de volgende paragrafen worden de belangrijkste begrippen toegelicht.

2.1Gelijkwaardigheid

Voor de toepassing van de PGS'en geldt dat gelijkwaardigheid van PGS-maatregelen mogelijk toegepast kan worden. Dit houdt in dat een bedrijf voor andere maatregelen kan kiezen dan in deze richtlijnen zijn opgenomen. Hierbij geldt dat de alternatieve maatregel voldoet aan relevante wetgeving zoals Arbeidsomstandighedenwet, Omgevingswet, Wet veiligheidsregio's en voorziet in eenzelfde of betere bescherming van mens en omgeving als de originele maatregel (en daarmee tot eenzelfde of lager risiconiveau leidt).

2.1.1Risicoreductie

Om de gelijkwaardigheid van maatregelen te kunnen bepalen, moeten allereerst de effectiviteit en de mate van risicoreductie van de maatregelen in context van het scenario bekeken worden.

Voorbeeld: Het blussen van een brand met poederblusser kan zeer effectief zijn voor een prullenbakbrand , maar heeft geen effect in een tankputbrandscenario.

Met minimaal hetzelfde niveau wordt bedoeld het risiconiveau in de GRB-matrix, die het risico beschrijft dat hoort bij het gehele scenario na toepassing van alle maatregelen, inclusief de originele maatregel waarvoor een alternatief wordt beschouwd.

Opmerking: Onder het gehele scenario wordt verstaan de ontwikkeling van initiële gebeurtenis tot de/het ongewenste eindgevolg(en).

Voor de bepaling van de gelijkwaardigheid van maatregelen is altijd de totale risicoreductie van de maatregel, de combinatie van functionaliteit en betrouwbaarheid, in relatie tot het scenario van belang:

  • Functionaliteit - is de maatregel in staat het scenario te stoppen en in welke mate?
  • Betrouwbaarheid - gaat de maatregel werken als hij nodig is (het scenario treedt op)?

Voordat een alternatieve maatregel toegepast mag worden als gelijkwaardig, moet de risicoreductie minimaal op hetzelfde niveau liggen als dat van de originele maatregel.

Preventieve maatregelen hebben als functie om de kans op de ongewenste gebeurtenis te voorkomen, hetgeen op twee manieren ingevuld kan worden:

  1. Voorkomen of beperken van de oorzaak - Voorbeeld: De opleiding van vorkheftruckbestuurders voorkomt/verkleint de kans op een aanrijding.
  2. Voorkomen van de ongewenste gebeurtenis - Voorbeeld: Een aanrijdbeveiliging voorkomt dat een aanrijding leidt tot een lekkage.

Mitigerende maatregelen hebben als functie om de gevolgen van een ongewenste gebeurtenis te verkleinen, ingevuld middels:

  1. Voorkomen van het gevolg zelf - Voorbeeld: Het beheersen van ontstekingsbronnen voorkomt de brand.
  2. Beperken van het effect - Voorbeeld: Een blusvoorziening beperkt de effecten van een brand.

Met betrouwbaarheid van een maatregel wordt bedoeld: de zekerheid waarmee de maatregel zijn functie zal leveren op het moment dat hij nodig is omdat het scenario optreedt.

2.1.2Geen nieuwe onbeheerste risico's

De toepassing van een alternatieve maatregel mag in ieder geval niet leiden tot nieuwe onbeheerste risico's, zie ook risicomatrix Generieke Risicobenadering. Bij elke toepassing van gelijkwaardigheid zal dan ook een risicoanalyse uitgevoerd moeten worden waaruit dit blijkt.

Opmerking: Als door toepassing van een alternatieve maatregel lage risico’s ontstaan die niet beheerst worden, dan kan door de cumulatie van risico’s de alternatieve maatregel alsnog niet gelijkwaardig zijn.

Eventuele nieuwe risico’s die worden geïntroduceerd, zullen op de voor die situatie vanuit de wetgeving voorgeschreven wijze moeten worden beheerst. Ook wanneer deze risico’s vanwege hun aard buiten de gekozen scope van een PGS vallen (zie ook Paragraaf 1.2.2). Dat betekent dat de bescherming van veiligheid en gezondheid van de werknemers op minimaal hetzelfde niveau wordt geborgd.

2.2Doel in relatie tot scenario

Ondanks dat een alternatieve maatregel vaak invulling zal geven aan hetzelfde doel, is het mogelijk om in de praktijk een alternatieve maatregel te nemen die invulling geeft aan een ander doel in hetzelfde scenario. Dit kan een doel van hetzelfde type zijn, preventief of mitigerend, of een doel eerder of later in het scenario. Zie Afbeelding 1 waar dit geïllustreerd wordt middels een eenvoudig BowTie-diagram.

Afbeelding 1BowTie-diagram

Om te kunnen beoordelen of een dergelijke alternatieve maatregel gelijkwaardig is, is het nodig om de functie van zowel het doel van de originele maatregel als het doel van de alternatieve maatregel vast te stellen in relatie tot het scenario. Er zijn twee kernvragen van belang wanneer een maatregel invulling geeft aan een ander doel:

  1. Geeft de alternatieve maatregel invulling aan hetzelfde type doel?
  2. Geeft de alternatieve maatregel invulling aan een doel eerder of later in het scenario?

2.2.1Type doel

Het type doel is afhankelijk van de plaats van het doel in het scenario in relatie tot de ongewenste gebeurtenis. Preventieve doelen voorkomen de ongewenste gebeurtenis en bevinden zich in Afbeelding 1 aan de linkerkant van de BowTie. Mitigerende doelen voorkomen niet de ongewenste gebeurtenis, maar voorkomen of beperken de gevolgen als deze optreedt.

Aangezien de PGS'en gaan over gevaarlijke stoffen, zal de ongewenste gebeurtenis over het algemeen het vrijkomen van de gevaarlijke stof zijn, ook vaak lekkage of LOC (loss of containment) genoemd. Preventieve doelen voorkomen dat de gevaarlijke stof vrijkomt, bijvoorbeeld een aanrijdbeveiliging waardoor de installatie niet beschadigd en lek raakt. En mitigerende doelen voorkomen of beperken het gevolg, zoals bijvoorbeeld een automatische blusinstallatie die, wanneer de lekkage ontsteekt, escalatie voorkomt en/of schade beperkt.

2.2.2Eerder of later in een scenario

Met eerder of later in een scenario wordt bedoeld de vraag of het doel waar de alternatieve maatregel invulling aan geeft zich verder links of naar rechts bevindt in de Bowtie uit Afbeelding 1. Preventief doel 1 bevindt zich verder naar links in het scenario dan preventief doel 2. Preventief doel 1 grijpt dus eerder in het scenario in.

2.3Bepaling van type maatregel

Voor de bepaling van gelijkwaardigheid is het type maatregel van belang. Met name omdat de werking en betrouwbaarheid van maatregelen kunnen verschillen, afhankelijk van het type. Hierbij is het uitgangspunt dat, in principe, een technische maatregel meestal in een hogere betrouwbaarheid kan worden uitgevoerd dan dit voor organisatorische maatregelen mogelijk is. Bij instrumentele beveiligingen wordt dit tot uitdrukking gebracht in het safety integrity level (SIL-)niveau, voor organisatorische beveiligingen is het vaak lastig om een hoger SIL-niveau dan SIL-1 te kunnen borgen. In het stroomschema gelijkwaardigheid zoals beschreven in Hoofdstuk 3 is het type maatregel één van de kernpunten voor het bepalen van gelijkwaardigheid.

Tijdens het proces van gelijkwaardigheid moet voor zowel de originele maatregel alsmede voor de alternatieve maatregel eenduidig vastgesteld worden wat voor type maatregel het is.

Van welk type een maatregel is, wordt bepaald door de wijze waarop hij zijn functie levert in relatie tot het scenario. Het model dat in deze handreiking gebruikt wordt voor het bepalen van het type maatregel is het SDA-model, Afbeelding 2, waarbij:

  • sensor - detecteert een afwijking/scenario (bijvoorbeeld hoog niveau, hoge druk);
  • decision - bepaalt wanneer welke actie vereist is;
  • action - levert de uiteindelijke risicoreductie.

Afbeelding 2SDA-model

Bepaling type maatregel:

  1. Technische maatregel - passief: dit type maatregel levert zijn functie door zijn aanwezigheid en hoeft niet geactiveerd te worden als het scenario zich voordoet. Voorbeelden hiervan zijn een aanrijdbeveiliging of een brandwerende constructie. Een bijzondere groep van maatregelen die ook bij dit type maatregel hoort, is de groep van zogenaamde continue hardware. Deze groep maatregelen zijn voor het functioneren wel afhankelijk van nutsvoorzieningen, zoals elektriciteit, maar hoeven niet te reageren op een scenario. Een voorbeeld hiervan is het op overdruk houden van een controlekamer of cabine van een machine.
  2. Technische maatregel - actief: bij dit type maatregel worden alle drie de componenten S, D en A ingevuld door technische middelen (instrumenten, besturingscomputers, kleppen, apparaten, enz.) en is er geen menselijke interactie nodig voor de werking of het functioneren van de maatregel. Voorbeelden hiervan zijn een automatische overvulbeveiliging of een automatische blusinstallatie.
  3. Organisatorische maatregel: voor de werking of het functioneren van deze maatregelen is voor een of meer componenten van het SDA-model menselijk handelen noodzakelijk.

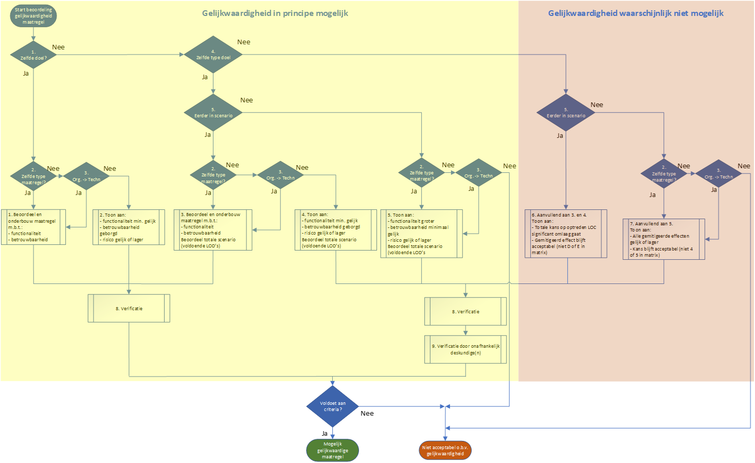
3Stroomschema gelijkwaardigheid

Voor de beoordeling van gelijkwaardigheid in het kader van de Omgevingsveiligheid en Brand- en Rampenbestrijding is een stroomschema opgesteld. Afbeelding 3 toont de stappen die doorlopen moeten worden bij de toepassing van een alternatieve maatregel. Voor de beoordeling van gelijkwaardigheid in het kader van de arbeidsomstandigheden moeten altijd ook de wettelijke kaders, randvoorwaarden en criteria, die beschreven staan in Paragraaf 1.2.2, toegepast worden. Het stroomschema geeft voor alternatieven die geen betrekking hebben op gezond en veilig werk in sommige gevallen meer afwijkruimte dan vanuit de arbeidsomstandigheden is toegestaan.

Afbeelding 3Stroomschema gelijkwaardigheid

Dit stroomschema voor het aantonen van gelijkwaardigheid sluit aan bij de structuur van scenario's, doelen en maatregelen in de PGS Nieuwe Stijl. Paragraaf 3.2 licht het gebruik van het schema voor het proces van gelijkwaardigheid toe.

3.1Uitgangspunten stroomschema gelijkwaardigheid

Bij het stroomschema voor onderbouwen van gelijkwaardigheid is het uitgangspunt dat hoe meer de alternatieve maatregel afwijkt van de originele maatregel, hoe meer eisen er gesteld worden aan onderbouwing, bewijslast en (onafhankelijke) verificatie.

Dit betekent dat als een alternatieve maatregel aan de linkerkant van het stroomschema blijft, er slechts beperkt wordt afgeweken van de originele maatregel. Hiervoor worden minder eisen gesteld aan het aantonen van gelijkwaardigheid.

Echter, wanneer voor een alternatieve maatregel het schema van linksboven naar rechtsonder wordt doorlopen, wordt er in zeer grote mate afgeweken van de originele maatregel en worden er hoge eisen gesteld aan het aantonen van gelijkwaardigheid.

In het schema is tevens aangegeven wanneer gelijkwaardigheid in principe mogelijk is (gele deel van het schema) of wanneer gelijkwaardigheid in principe niet mogelijk is (oranje deel van het schema).

De mate van afwijken van de originele maatregel wordt bepaald door de volgende aspecten:

  1. De alternatieve maatregel geeft al dan niet invulling aan hetzelfde (type) doel, zie Paragraaf 2.2.1.
  2. Wanneer de alternatieve maatregel invulling geeft aan een ander (type) doel, of dit doel eerder of later in het scenario ingrijpt, zie Paragraaf 2.2.2.
  3. De alternatieve maatregel is al dan niet van hetzelfde type, zie Paragraaf 2.3.

3.2Gebruik stroomschema

Voor een beoordeling van gelijkwaardigheid wordt het volledige stroomschema doorlopen en worden de resultaten vastgelegd in het formulier zoals opgenomen in Bijlage B. Voor situaties waarbij de beoordeling van gelijkwaardigheid door een onafhankelijk deskundig panel vereist is, zie proces 4 t/m 7, kan in plaats van het formulier uit de bijlage, het contactformulier op de website van Safety Delta Nederland (SDN) ingevuld worden.

In Tabel 1 worden de beslismomenten uit het schema uitgelegd die bepalend zijn voor het proces dat gevolgd wordt voor de bepaling van gelijkwaardigheid.

Opmerking: De genoemde voorbeelden in Tabel 1 zijn geen voorbeelden van geaccepteerde alternatieven voor gelijkwaardigheid. Ze zijn slechts ter illustratie van het stroomschema. De handreiking doet geen uitspraak of voorbeelden al dan niet gelijkwaardig zijn. Hier kunnen dus ook geen rechten aan worden ontleend.

Tabel 1Toelichting beslismomentenschema

Beslissing

Omschrijving

Voorbeeld

Bepaling of de alternatieve maatregel invulling aan hetzelfde doel als de originele maatregel.

Wanneer het voorkomen van overvullen gerealiseerd wordt middels een proces waarbij voor het vullen van de tank bepaald wordt of de inhoud van de tankwagen in de tank past en er alleen tot vullen overgegaan wordt als dit past, dan geeft dit alternatief invulling aan hetzelfde doel als een onafhankelijke overvulbeveiliging.

Bepaling of de alternatieve maatregel op dezelfde wijze invulling geeft aan het doel. Hiervoor wordt dus van zowel de originele maatregel als van de alternatieve maatregel vastgesteld wat voor type maatregel het is, technisch of organisatorisch, overeenkomstig Paragraaf 2.3.

VEen onafhankelijk overvulbeveiliging is een actieve technische maatregel en het bepalen of de inhoud past is een organisatorische maatregel en dus niet hetzelfde type maatregel.

Wanneer het een ander type maatregel is (beslissing 2), maar een organisatorische maatregel vervangen wordt door een technische maatregel, geldt dat dezelfde eisen aan de beoordeling van gelijkwaardigheid wordt gesteld als wanneer een maatregel wordt vervangen voor eenzelfde type maatregel.

Wanneer een technische maatregel door een organisatorische maatregel wordt vervangen, gelden aanvullende criteria m.b.t. betrouwbaarheid en beoordeling van het totale risico.

Een persoon die visueel kijkt of de aarding bij het lossen van een tankwagen goed is aangebracht (organisatorische maatregel), wordt vervangen door een interlock waarbij de verlading niet gestart wordt als de aarding niet goed aangebracht is (technische maatregel).

Op deze momenten in het schema wordt bepaald wanneer een alternatieve maatregel invulling geeft aan een ander doel, dit een doel van hetzelfde type is of niet. Met hetzelfde type doel wordt bedoeld of het preventief of mitigerend werkt (links van de BowTie of rechts van de BowTie). Wanneer dit niet het geval is betekent dit een grote mate van afwijken van de structuur van de PGS, door het vervangen van mitigerende doelen door preventieve of andersom, waardoor een gelijkwaardigheid waarschijnlijk niet mogelijk is. In ieder geval wordt in dit geval een aanvullende analyse verlangt m.b.t. het totale risico voor alle relevante scenario's.

In het geval van mitigerend naar repressief betreft dit een beoordeling van de totale kans van optreden van de ongewenste gebeurtenis voor alle oorzaakscenario's. In het geval van preventief naar mitigerend betreft dit een beoordeling van alle effecten van alle gevolgscenario's, omdat de kans van optreden van de ongewenste gebeurtenis omhooggaat.

Een blusvoorziening voor een opslagtank wordt vervangendoor inertisering van de dampruimte. Hierdoor wordt het risico op een ontsteking in de dampruimte en dus een tankbrand verkleint. Echter er zal beoordeeld moeten worden of de totale kans van de ongewenste gebeurtenis ( de totale kans voor alle oorzaakscenario's) voldoende omlaag gaat om het niet nemen van een repressieve maatregel te rechtvaardigen.

Met deze vraag wordt bepaald of, dat wanneer een alternatieve maatregel invulling geeft aan een ander doel, dit eerder (naar links in de BowTie, van mitigerend naar preventief) of later in het scenario is (naar rechts in de BowTie, van preventief naar mitigerend).

Waarbij er meer eisen worden gesteld aan de gelijkwaardigheid indien het later in het scenario is

Voorbeeld: als alternatief voor aanrijdbeveiliging van stellingen wordt een opslagvoorziening voorzien van een automatisch kraansysteem. Hierdoor wordt een maatregel die voorkomt dat een stelling beschadigt raakt bij een aanrijding vervangen door een maatregel die een aanrijding in zijn geheel voorkomt en dus eerder in het scenario zijn functie levert.

3.3Beoordeling gelijkwaardigheid

Bij de beoordeling van gelijkwaardigheid is het essentieel dat aangetoond wordt dat de risico's even goed of beter beheerd worden. Echter, omdat in de praktijk de omstandigheden te verschillend kunnen zijn, bevatten de PGS'en geen informatie over de omvang van risico's en de mate van risicoreductie van de opgenomen maatregelen. Het onderbouwen van de mate van risicoreductie en het (rest)risico zal dus voor zowel de originele als voor de alternatieve maatregel uitgevoerd moeten worden. Concreet betekent dit dat de alternatieve maatregel vergeleken moet worden in relatie tot de originele PGS-maatregel.

Omdat een maatregel over het algemeen gebruikt wordt voor meerdere doelen en in meerdere scenario's, zal deze beoordeling plaats moeten vinden voor elk van de doelen en scenario's waar de betreffende maatregel gebruikt wordt.

Daarnaast geldt voor alle processen van beoordeling van gelijkwaardigheid beschreven in deze paragraaf, dat ook altijd beoordeeld moet worden of nieuwe risico's worden geïntroduceerd door de alternatieve manier van werken. Hiervan zal in het proces van beoordeling van gelijkwaardigheid een evaluatie uitgevoerd moeten worden of deze risico's acceptabel zijn.

Voorbeeld: Niveaumeting op een tank wordt vervangen door peilen. Ongeacht of dit wel of niet een gelijkwaardige maatregel is, geldt in dit geval dat er risico's worden geïntroduceerd (blootstelling tijdens peilen, werken op hoogte) die separaat moeten worden beoordeeld en die, op basis van de beoordeling van deze aanvullende risico's, kunnen leiden tot het niet acceptabel zijn van de alternatieve maatregel.

Tevens is van belang welk grondslag van toepassing is op de betreffende maatregel:

  • Arbeidsveiligheid;
  • Omgevingsveiligheid;
  • Brandpreventie;
  • Rampenbestrijding.

Bij de beoordeling van gelijkwaardigheid moet(en) de grondslag(en) van de betreffende maatregel meegenomen worden in de afweging.

3.3.1Proces 1

De uitgangspunten in deze situatie zijn dat de alternatieve maatregel:

  • invulling geeft aan hetzelfde doel;
  • hetzelfde type maatregel is als de originele maatregel; of
  • een maatregel van een ander type is, waarbij een organisatorische maatregel wordt vervangen door een technische maatregel.

Omdat in deze situatie het dichtst bij de originele maatregel in de betreffende PGS gebleven wordt, beperkt het proces van aantonen van gelijkwaardigheid zich tot het aantonen van een gelijke mate van risicoreductie op basis van beoordeling van:

  1. functionaliteit;
  2. betrouwbaarheid.

Aspecten voor beoordeling functionaliteit zijn:

  • Aan welke (sub)doelen geeft de maatregel invulling?
  • In welke mate voorkomt de maatregel het scenario? Dit wordt ook wel ontwerpsterkte, 'operating envelope' of 'operating boundary' genoemd. Voorbeeld: Een fysieke afscherming op een terminal is ontworpen om lichte voertuigen met een maximum snelheid van 15 km/h tegen te houden, maar niet om te voorkomen dat bijvoorbeeld een kraan de installatie raakt.
  • Zal de maatregel functioneren als het scenario optreedt? Dit wordt ook wel 'survivability' genoemd en is met name van belang voor mitigerende maatregelen. Voorbeeld: Zijn blusmiddelen nog bereikbaar en in goede staat als er nog brand is?

Aspecten voor beoordeling betrouwbaarheid zijn:

  • Hoe zeker is het dat de maatregel zal functioneren zoals bedoeld?
  • Wat zijn de faalkansen van de maatregel?
  • Wat is de beschikbaarheid van de maatregel? In geval van een organisatorische maatregel, zijn de personen altijd aanwezig en als ze aanwezig zijn, is dit dan de enige taak of onderdeel van andere taken, enz.?
  • Is hier objectieve data voor beschikbaar? Indien nee, hoe is de faalkans en beschikbaarheid geobjectiveerd?

Er moet aangetoond dat de mate van risicoreductie, bestaande uit een combinatie van functionaliteit en betrouwbaarheid, minimaal gelijk is.

3.3.2Proces 2

De uitgangspunten in deze situatie zijn dat een alternatieve maatregel:

  • invulling geeft aan hetzelfde doel;
  • een ander type maatregel dan de originele maatregel is, waarbij een technische maatregel wordt vervangen door een organisatorische maatregel.

Afwijkend aan Paragraaf 3.3.1 is in deze situatie extra aandacht nodig voor de verificatie van de betrouwbaarheid van de alternatieve maatregel in relatie tot de originele maatregel, omdat organisatorische maatregelen meestal niet met een hoog betrouwbaarheidsniveau kunnen worden uitgevoerd. Hierdoor worden meer eisen gesteld aan het proces van aantonen van gelijkwaardigheid met een beoordeling van:

  1. of de functionaliteit minimaal gelijk blijft;
  2. of de betrouwbaarheid geborgd blijft;
  3. of het risico gelijk of lager is.

De aspecten voor de beoordeling van de functionaliteit zijn gelijk aan die in Paragraaf 3.3.1. Aanvullend geldt echter de eis dat de functionaliteit minimaal gelijk is aan de originele maatregel.

Met betrekking tot betrouwbaarheid geldt, in aanvulling op de aspecten genoemd in Paragraaf 3.3.1, dat deze aantoonbaar geborgd moet zijn middels bijvoorbeeld:

  • het kennisniveau van medewerkers;
  • het opnemen van de maatregel in procedures en instructies;
  • een periodieke beoordeling en evaluatie van de maatregel (bijvoorbeeld middels audits);
  • een aantoonbare registratie van tekortkomingen en de opvolging daarvan.

In situaties waar het toepassen van een alternatieve maatregel met een lagere risicoreductie in combinatie met een significant lagere kans van optreden, bijvoorbeeld een strategische opslag waardoor er significant minder gevuld wordt en kans op overvullen veel lager is, kan niet gedaan worden op basis van gelijkwaardigheid. Hiervoor kan beroep gedaan worden op gemotiveerd afwijken of maatwerk, zie Paragraaf 1.1.1.

3.3.3Proces 3

De uitgangspunten in deze situatie zijn dat een alternatieve maatregel:

  • invulling geeft aan een ander doel van hetzelfde type;
  • invulling geeft aan een doel eerder in het scenario;
  • hetzelfde type maatregel is als de originele maatregel; of
  • een maatregel van een ander type is, waarbij een organisatorische maatregel wordt vervangen door een technische maatregel.

De beoordeling van gelijkwaardige risicoreductie is gelijk aan de beoordeling inParagraaf 3.3.1.

Beoordeling totale scenario

Omdat invulling gegeven wordt aan een ander doel, is een aanvullende beoordeling noodzakelijk van het totale scenario. Hierbij is het van belang om te beoordelen of het totale aantal doelen op het betreffende scenario voldoende is, dit betekent dat er genoeg LOD's (lines of defense) overblijven in het scenario. Een situatie waar er van twee naar één doel wordt gegaan, zal waarschijnlijk niet acceptabel zijn. In een situatie waar er van drie naar twee doelen wordt gegaan, zal beoordeeld moeten worden of de totale riscoreductie van alle LOD's minimaal gelijk is.

3.3.4Proces 4

De uitgangspunten in deze situatie zijn dat een alternatieve maatregel:

  • invulling geeft aan een ander doel van hetzelfde type;
  • invulling geeft aan een doel eerder in het scenario;
  • een maatregel van een ander type is, waarbij een technische maatregel wordt vervangen door een organisatorische maatregel.

Het proces van beoordeling van gelijkwaardigheid is gelijk aan dat in Paragraaf 3.3.2, aangevuld met de beoordeling van het aantal LOD's voor het totale scenario zoals beschreven in Paragraaf 3.3.3.

3.3.5Proces 5

De uitgangspunten in deze situatie zijn dat een alternatieve maatregel:

  • invulling geeft aan een ander doel van hetzelfde type;
  • invulling geeft aan een doel later in het scenario;
  • hetzelfde type maatregel is als de originele maatregel; of
  • een maatregel van een ander type is, waarbij een organisatorische maatregel wordt vervangen door een technische maatregel.

Afwijkend aan Paragraaf 3.3.3 is het feit dat de alternatieve maatregel bij een doel hoort dat later ingrijpt in het scenario. Hierdoor worden meer eisen gesteld aan het proces van aantonen van gelijkwaardigheid met een beoordeling van:

  1. of functionaliteit groter wordt;
  2. of de betrouwbaarheid minimaal gelijk blijft;
  3. of het risico gelijk of lager is.

De aspecten voor de beoordeling van de functionaliteit zijn gelijk aan die in Paragraaf 3.3.1. Aanvullend geldt echter de eis dat de functionaliteit groter is aan de originele maatregel en dat het risico gelijk of lager moet zijn, aangevuld met de beoordeling van het aantal LOD's voor het totale scenario zoals beschreven in Paragraaf 3.3.3.

3.3.6Proces 6

Opmerking: Gelijkwaardigheid is in deze situatie waarschijnlijk niet mogelijk.

De uitgangspunten in deze situatie zijn dat een alternatieve maatregel:

  • invulling geeft aan een ander type doel;
  • invulling geeft aan een doel eerder in het scenario.

In deze situatie wordt er significant afgeweken van de originele maatregel, waarbij een maatregel voor een mitigerend doel vervangen wordt door een maatregel op een preventief doel. Dit kan mogelijk acceptabel zijn als hierdoor de totale kans op optreden significant omlaaggaat (maatgevend oorzaakscenario) en voldoende mitigerende maatregelen aanwezig zijn om het restrisico af te dekken.

Gezien het feit dat een mitigerend doel onafhankelijk werkt van de oorzaakscenario's, worden in dit proces veel eisen gesteld aan de beoordeling van het totale risico. De basis is de beoordeling van Paragraaf 3.3.3 of Paragraaf 3.3.4 voor de beoordeling van de risicoreductie van de maatregel op zich, aangevuld met een beoordeling van:

  • of de totale kans van optreden van de ongewenste gebeurtenis van het vrijkomen van de gevaarlijke stof (LOC) significant omlaaggaat;
  • en of het gemitigeerde effect voldoende acceptabel is, dus niet ernstig of zeer ernstig, volgens de risicomatrix uit de Handreiking Generieke Risicobenadering.

In dit geval zal dus een kansbeschouwing van alle oorzaakscenario's gedaan moeten worden in de oorspronkelijk situatie zoals die opgenomen is in de PGS ten opzichte van de situatie met de alternatieve maatregel. En aangezien de mitigerende kant zwakker wordt, zal, om een vergelijkbaar risiconiveau te bereiken, de totale kans op optreden (significant) lager moeten worden. Daarnaast geldt ook dat het vanuit de effectbenadering beoordeeld moet worden of de effecten nog voldoende beheerst worden. Ook kan hierbij de (overheids)brandweer geen onderdeel uitmaken van de te bereiken gelijkwaardigheid.

3.3.7Proces 7

Opmerking: Gelijkwaardigheid is in deze situatie waarschijnlijk niet mogelijk.

De uitgangspunten in deze situatie zijn dat een alternatieve maatregel:

  • invulling geeft aan een ander type doel;
  • invulling geeft aan een doel later in het scenario;
  • hetzelfde type maatregel is als de originele maatregel; of
  • een maatregel van een ander type is, waarbij een organisatorische maatregel wordt vervangen door een technische maatregel.

In deze situatie wordt er significant afgeweken van de originele maatregel, waarbij een maatregel op een preventief doel vervangen wordt door een alternatieve maatregel op een mitigerend doel. De kans op het optreden van een lekkage gaat hierdoor mogelijk omhoog, hetgeen een effect heeft op alle gevolgscenario’s.

Aanvullend op Paragraaf 3.3.5 moet onderbouwd en beoordeeld worden:

  • of alle gemitigeerde effecten gelijk of lager worden;
  • of de kans op het optreden van het betreffende scenario niet te groot wordt volgens de risicomatrix uit de Handreiking Generieke Risicobenadering.

In dit geval zal dus een effectbeschouwing van alle gevolgscenario's gedaan moeten worden in de oorspronkelijk situatie zoals die opgenomen is in de PGS ten opzichte van de situatie met de alternatieve maatregel. En aangezien de preventieve kant zwakker wordt, zal, om een vergelijkbaar risiconiveau te bereiken, het totale effect (significant) lager moeten worden. Daarnaast geldt ook dat het vanuit de kansbenadering de kans van optreden van het scenario beoordeeld moet worden.

3.4Verificatie

Twee niveaus van verificatie worden onderscheiden: verificatie (door deskundige(n)) en verificatie door onafhankelijk deskundige(n). Waarbij de extra verificatie door een onafhankelijk deskundige noodzakelijk wordt geacht voor situaties waarbij er in grotere mate af wordt geweken van de originele intentie van de betreffende PGS. Praktisch gesproken is de onafhankelijke verificatie van toepassing wanneer:

  1. de alternatieve maatregel invulling geeft aan een ander type doel en een ander type maatregel is dan de originele maatregel (een technische maatregel wordt vervangen door een organisatorische maatregel);
  2. de alternatieve maatregel invulling geeft aan een ander doel (van hetzelfde type) en dit andere doel later in het scenario zijn functie levert;
  3. de alternatieve maatregel invulling geeft aan een ander type doel.

Het aantonen en dus beoordelen van gelijkwaardigheid in dit soort situaties is een lastiger proces waardoor een aanvullende verificatie noodzakelijk is.

3.4.1Verificatie door deskundige(n)

Elk beroep op gelijkwaardigheid zal beoordeeld moeten worden door een persoon of personen die kennis hebben van de apparatuur, het proces en/of de betreffende activiteiten aangevuld met deskundigheid op het gebied van de veiligheid en het milieu.

De verificatie bestaat minimaal uit:

  • een beoordeling of de informatie compleet is: een beoordelingsformulier (zie Bijlage B) inclusief eventuele bijbehorende documentatie;
  • een verificatie of de juiste aspecten op het formulier zijn beoordeeld zoals vereist volgens het betreffende proces uit Paragraaf 3.3.

Deze beoordeling kan plaatsvinden door het bedrijf zelf, bijvoorbeeld door een HSE-afdeling (health, safety en environment) in combinatie met operationeel verantwoordelijken. Of door een door het bedrijf hiervoor ingehuurde instantie.

3.4.2Verificatie door een onafhankelijk deskundig panel

Wanneer een bedrijf een alternatieve maatregel wil toepassen die conform proces 4 t/m 7 is onderbouwd, dan wordt, vanwege de complexiteit van de afweging, sterk aangeraden deze alternatieve maatregel door onafhankelijke deskundigen te laten beoordelen. Hiertoe kunnen bedrijven een verzoek doen bij VNO-NCW.

Bij het verzoek om beoordeling van gelijkwaardigheid door het onafhankelijk deskundig panel moet het formulier uit Bijlage B ingevuld worden en gestuurd worden aan [email protected] waarbij het aanvragende bedrijf het beslisschema volledig moet hebben ingevuld. Bij het niet volledig invullen van het formulier wordt de aanvraag niet in behandeling genomen. Bij het invullen van het formulier geeft het bedrijf gemotiveerd aan waarom er naar de mening van het bedrijf sprake is van gelijkwaardigheid.

Regelmatig zal een onafhankelijk deskundig panel, bestaande uit drie à vier experts, de aanvragen voor gelijkwaardigheid beoordelen.

De beoordelingen van gelijkwaardigheid worden vervolgens opgenomen in een openbare database. Deze systematiek leidt tot kennisvergaring, het verhogen van de veiligheid en harmonisatie van het bepalen van gelijkwaardige situaties. Als veel dezelfde gelijkwaardige situaties worden aangevraagd en goed bevonden in de VTH-praktijk, dan is dit mogelijk een innovatie die meegenomen kan worden in de betreffende PGS.

3.4.3Beoordeling door het bevoegd gezag

De verificatie zoals beschreven in Paragraaf 3.4.1, al dan niet aangevuld met een verificatie door een onafhankelijk deskundig panel zoals beschreven in Paragraaf 3.4.2, betreft alleen het standpunt vanuit de industrie/bedrijven die verantwoordelijk zijn voor de maatregelen.

Of een alternatief maatregel daadwerkelijk acceptabel is in het kader van gelijkwaardigheid, wordt uiteindelijk bepaald door een toetsing door het betreffende bevoegd gezag of toezichthouder. Waarbij deze beoordeling vooraf, bijvoorbeeld in het kader van vergunningverlening, of achteraf, bijvoorbeeld in het kader van arbeidsomstandigheden, kan plaatsvinden.

Bijlage AAfkortingen en begrippen

Begrip of afkortingBetekenisAlternatieve omschrijving

Gelijkwaardigheid

Betekent, in het kader van een afweging van een voorgeschreven maatregel ten opzichte van een alternatieve maatregel, dat het risico voor mens, milieu en omgeving op minimaal hetzelfde niveau blijft.

Gemotiveerd afwijken

Afwijken op basis van een motivatie die onderbouwt dat, na een afweging van andere belangen ten opzichte van de veiligheidswinst, in redelijkheid het nemen van een bepaalde maatregel (nog) niet (meer) kan worden verlangd.

Mitigerend doel

Doel dat het incident zelf niet voorkomt, maar wel de gevolgen beperkt.

Reactief doel

Mitigerende maatregel

Maatregel die invulling geeft aan een mitigerend doel en dus het incident zelf niet voorkomt, maar wel de gevolgen beperkt.

Reactieve maatregel

Ongewenste gebeurtenis

Ongewenst vrijkomen van gevaarlijke stoffen of het betrokken raken van gevaarlijke stoffen bij een incident.

Top Event

Organisatorische maatregel

Maatregel die voor zijn werking volledig of deels afhankelijk is van menselijke interactie of menselijke handelen.

Procedurele maatregel

Preventief doel

Doel dat het incident voorkomt.

Toelichting: Over het algemeen zal dit in het kader van een PGS het voorkomen van een LOC-scenario zijn.

Redelijkerwijs (in het kader van de Arbeidsomstandighedenwet)

"Daarbij kan een individuele werkgever, onder verwijzing naar de technische, operationele of economische haalbaarheid, na een afweging van belangen, van mening zijn dat het nemen van bepaalde maatregelen in redelijkheid (nog) niet (meer) van hem kan worden verlangd. Zonder bedoelde afweging kan en mag een individuele werkgever niet afzien".

Uit de brief van Donner aan de kamer over de verplichting van de werkgever om beleid te voeren op zo goed mogelijke arbeidsomstandigheden.

Risicoreductie

De totale effectiviteit van een maatregel in relatie tot het voorkomen of mitigeren van het scenario.

SIL

Safety integrity level (uitgedrukt als percentage waarop een SDA-loop actie onderneemt).

Type doel

Aanduiding waar het doel ingrijpt in het scenario.

Type maatregel

Aanduiding hoe de werking van de maatregel is in relatie tot het leveren van zijn beoogde functie.

Technische maatregel

Maatregel die niet afhankelijk is van menselijke interactie of menselijk handelen

Hardware

Werkproces

Samenhangend geheel van stappen en procedures in het kader van de uitvoering van een taak. Bijvoorbeeld onderhoud, installatie, bediening van een machine.

Bijlage BFormulier beoordeling gelijkwaardigheid

Download Word-versie formulier beoordeling gelijkwaardigheid.

Bekijk deze tabel in een popup venster

Maatregel waarvoor gelijkwaardigheid wordt aangevraagd

PGS-nr.

Maatregel (nummer en titel)

Type maatregel

Technisch/organisatorisch

Scenario('s) waarop de maatregel van toepassing is

Doel(en) waaraan de maatregel is gekoppeld

Indien een maatregel gekoppeld is aan meerdere doelen dit per doel aangeven.

Type doel(en)

Preventief/mitigerend

Indien een maatregel gekoppeld is aan meerdere doelen dit per doel aangeven.

Wettelijke grondslag(en)

Omgevingsveiligheid/Arbeidsveiligheid/Brandpreventie/Rampenbestrijding

Alternatieve maatregel

Beschrijving alternatieve maatregel

Korte omschrijving alternatieve maatregel, zo nodig bijlage toevoegen

Type maatregel

Zelfde type maatregel als originele maatregel

Ander type maatregel

Van technisch naar organisatorisch

Van organisatorisch naar technisch

Type doel

Zelfde doel als originele maatregel

Ander doel

Eerder in scenario, zelfde type doel

Later in scenario, zelfde type doel

Ander type doel, eerder in scenario

Ander type doel, later in scenario

Beschrijving specifieke situatie

Reden alternatieve maatregel

Omschrijving van reden toepassing alternatieve maatregel, zo nodig bijlage toevoegen
Onderbouwing alternatieve maatregel (onderbouwing + waardering)

Functionaliteit

Betrouwbaarheid

Totale scenario (voldoende LOD's)

Van toepassing voor proces 3 t/m 5

Kans op optreden ongewenste gebeurtenis

Van toepassing voor proces 6 en 7

Gemitigeerde effect

Van toepassing voor proces 6 en 7

Inventarisatie en evaluatie geïntroduceerde risico's

Nieuwe/andere risico's geïntroduceerd door de alternatieve maatregel. Beschrijf het risico, wijze van beheersing en de waardering van het risico.
Beoordeling

Aanvraag gelijkwaardigheid mogelijk

Ja/nee

Beoordeling door onafhankelijk deskundige vereist

Ja/nee

Vereist voor proces 4 t/m 7

Voldoet aan criteria voor gelijkwaardigheid

Ja/nee

Bijlage CVoorbeelden gebruik schema

De voorbeelden in deze paragraaf zijn illustratief en zijn uitsluitend opgesteld om het gebruik van het schema te verduidelijken. Er kunnen geen rechten ontleend worden aan deze voorbeelden en het al dan niet gelijkwaardig zijn aangezien dit altijd afhankelijk is van de specifieke bedrijfssituatie en hoe de maatregel daadwerkelijk vorm is gegeven.

C.1Voorbeeld proces 1

Bekijk deze tabel in een popup venster

Maatregel waarvoor gelijkwaardigheid wordt aangevraagd

PGS-nr.

PGS 31

Maatregel (nummer en titel)

Vs 2.2.7 Doelmatige technische overvulbeveiliging

Type maatregel

Technisch

Scenario('s) waarop de maatregel van toepassing is

S5 Overvullen tankinstallatie

Doel(en) waaraan de maatregel is gekoppeld

D4 Overvulbeveiliging

Type doel(en)

Preventief

Wettelijke grondslag(en)

Omgevingsveiligheid/Arbeidsveiligheid/Brandpreventie

Alternatieve maatregel

Beschrijving alternatieve maatregel

Tankinstallatie is op een weegschaal geplaatst. Zonder tussenkomst van een persoon zal de toevoer automatisch stoppen bij het bereiken van een bepaald gewicht dat zodanig is ingesteld dat dit voor het hoog-hoogniveau is bereikt. Dit is een alternatief voor de PGS-maatregel voor een systeem dat automatisch stopt bij hoog-hoogniveau op basis van niveaumeting. Dus gewicht als indicatie i.p.v. niveau.

Type maatregel

Zelfde type maatregel als originele maatregel

Type doel

Zelfde doel als originele maatregel

Beschrijving specifieke situatie

Reden alternatieve maatregel

Het bedrijf heeft een bestaande voorziening die afwijkt van de in de PGS gedefinieerde voorziening.

Onderbouwing alternatieve maatregel (onderbouwing + waardering)

Effectiviteit

Door massa te meten i.p.v. niveau (volume) wordt mogelijk een extra foutkans geïntroduceerd. Betrouwbaarheid van de juiste invoergegevens zijn dus van belang. Aandachtspunten:

  • meten van massa i.p.v. volume;
  • dichtheid van verschillende producten;
  • expansie van het product door temperatuur.

Betrouwbaarheid

Vereiste betrouwbaarheid (bijvoorbeeld SIL-klasse) is niet gedefinieerd voor de PGS-maatregel. Bedrijf moet dus aantonen dat betrouwbaarheid gelijkwaardig is aan de betrouwbaarheid van een niveaumeting. Aandachtspunten:

  • vervuiling waardoor de weegschaal vast komt te zitten;
  • blokkeren van de weegschaal door objecten.

Totale scenario (voldoende LOD's)

n.v.t. in deze situatie

Kans op optreden ongewenste gebeurtenis

n.v.t. in deze situatie

Gemitigeerde effect

n.v.t. in deze situatie

Inventarisatie en evaluatie geïntroduceerde risico's

Door de alternatieve maatregel worden geen nieuwe risico's geïntroduceerd.

Beoordeling

Aanvraag gelijkwaardigheid mogelijk

In gele gebied schema dus in principe mogelijk.

Beoordeling door onafhankelijk deskundige vereist

Nee

Voldoet aan criteria voor gelijkwaardigheid

Kan alleen voor een specifieke situatie beoordeeld worden en niet generiek voor deze handreiking.

C.2Voorbeeld proces 2

Bekijk deze tabel in een popup venster

Maatregel waarvoor gelijkwaardigheid wordt aangevraagd

PGS-nr.

PGS 12

Maatregel (nummer en titel)

Vs 4.1.4 Veiligheidsafstanden laad-losplaats

Type maatregel

Technisch

Scenario('s) waarop de maatregel van toepassing is

S5 Hittebelasting op de transportmiddelen (escalatie van een incident met brandbare vloeistoffen naar laad- en losplaats Ammoniak)

Doel(en) waaraan de maatregel is gekoppeld

D4 Voorkomen van escalatie

Type doel(en)

Preventief

Wettelijke grondslag(en)

Omgevingsveiligheid/Brandpreventie

Alternatieve maatregel

Beschrijving alternatieve maatregel

In plaats van 25 m afstand worden afspraken gemaakt dat er niet gelijktijdig gelost of geladen wordt als er ammoniak verlading/lossing plaatsvindt.

Type maatregel

Ander type maatregel

Van technisch naar organisatorisch

Type doel

Zelfde doel als originele maatregel

Beschrijving specifieke situatie

Reden alternatieve maatregel

Het bedrijf heeft een bestaande voorziening die afwijkt van de in de PGS gedefinieerde voorziening.

Onderbouwing alternatieve maatregel (onderbouwing + waardering)

Effectiviteit

De effectiviteit van de alternatieve maatregel zoals die nu geformuleerd is, is niet gelijk aan het aanhouden van afstand. Met deze procedurele afspraak kan nog steeds een ongeval plaatsvinden met verlading van brandbare vloeistoffen terwijl een ammoniak tankwagen aanwezig is, hoewel die niet gelijktijdig gelost wordt.

Betrouwbaarheid

Voor deze maatregel zal aangetoond moeten worden dat de betrouwbaarheid minstens even goed is als die van een (passieve) technische maatregel van een afstand. Aandachtspunten:

  • Is de maatregel formeel ingeregeld in de organisatie?
  • Hoe wordt zeker gesteld dat hij nageleefd wordt?
  • Is hier toezicht op/wordt dit getoetst?
  • Hoe wordt omgegaan met afwijkende situatie, bijvoorbeeld als beide vrachtwagens tegelijk aankomen?

Totale scenario (voldoende LOD's)

n.v.t. in deze situatie

Kans op optreden centrale event

n.v.t. in deze situatie

Gemitigeerde effect

n.v.t. in deze situatie

Inventarisatie en evaluatie geïntroduceerde risico's

Door de alternatieve maatregel worden geen nieuwe risico's geïntroduceerd.

Beoordeling

Aanvraag gelijkwaardigheid mogelijk

In gele gebied schema dus in principe mogelijk.

Beoordeling door onafhankelijk deskundige vereist

Nee

Voldoet aan criteria voor gelijkwaardigheid

Kan alleen voor een specifieke situatie beoordeeld worden en niet generiek voor deze handreiking.

C.3Voorbeeld proces 3

Bekijk deze tabel in een popup venster

Maatregel waarvoor gelijkwaardigheid wordt aangevraagd

PGS-nr.

PGS 15

Maatregel (nummer en titel)

Vs 3.7.2 Aanrijdbeveiliging stellingen

Type maatregel

Technisch

Scenario('s) waarop de maatregel van toepassing is

S3 Bezwijken stelling (door externe impact)

Doel(en) waaraan de maatregel is gekoppeld

D2 Zeker stellen dat opslaglocaties waar nodig voorzien zijn van een fysieke bescherming

Type doel(en)

Preventief

Wettelijke grondslag(en)

Omgevingsveiligheid/Arbeidsveiligheid/Brandpreventie

Alternatieve maatregel

Beschrijving alternatieve maatregel

Opslagvoorziening is voorzien van een automatisch magazijnsysteem waarbij gebruikgemaakt wordt van een railsysteem.

Type maatregel

Zelfde type maatregel als originele maatregel

Type doel

Zelfde doel als originele maatregel

Ander doel

Eerder in scenario, zelfde type doel

Beschrijving specifieke situatie

Reden alternatieve maatregel

Automatisering van de opslag

Onderbouwing alternatieve maatregel (onderbouwing + waardering)

Effectiviteit

Effectiviteit is op zijn minst gelijk aan die van de originele maatregel omdat voorkomen wordt dat een stelling aangereden wordt en daardoor bezwijkt. Waarschijnlijk is de effectiviteit zelfs groter omdat de originele maatregel afhankelijk is van de omvang en snelheid van het voertuig en alsnog de stelling beschadigd kan worden als de fysieke afscherming niet sterk genoeg is om de energie van de impact volledig te absorberen.

Betrouwbaarheid

Of de alternatieve maatregel voldoende betrouwbaar is, is afhankelijk van het feit of het magazijnsysteem uit de railgeleiding kan lopen en of dat kan leiden tot een impact waardoor de stelling kan bezwijken. En als dit het geval is, welke beveiligingen aanwezig zijn om dit te voorkomen, inclusief hun betrouwbaarheid.

Totale scenario (voldoende LOD's)

Door toepassing van het alternatief wordt het aantal LOD's op dit scenario één minder, doel D2 valt weg. Wanneer uit de beoordeling van maatregel blijkt dat met het alternatief D1 Voorkomen dat een aanrijding plaatsvindt significant beter wordt, dan kan dit gelijkwaardig zijn.

Kans op optreden ongewenste gebeurtenis

n.v.t. in deze situatie

Gemitigeerde effect

n.v.t. in deze situatie

Inventarisatie en evaluatie geïntroduceerde risico's

Mogelijk nieuw risico is het aanrijdrisico voor personen door automatische kraan bij het betreden van de opslagvoorziening. Uit de onderbouwing moet blijken hoe dit risico is beoordeeld en wordt beheerst.

Beoordeling

Aanvraag gelijkwaardigheid mogelijk

In gele gebied schema dus in principe mogelijk.

Beoordeling door onafhankelijk deskundige vereist

Nee

Voldoet aan criteria voor gelijkwaardigheid

Kan alleen voor een specifieke situatie beoordeeld worden en niet generiek voor deze handreiking.

C.4Voorbeeld proces 5

Bekijk deze tabel in een popup venster

Maatregel waarvoor gelijkwaardigheid wordt aangevraagd

PGS-nr.

PGS 15

Maatregel (nummer en titel)

Vs 3.2.6 Voorkomen uitstroming van vloeistoffen

Type maatregel

Technisch

Scenario('s) waarop de maatregel van toepassing is

S12 Verspreiding damp/gas of vloeistof

S14 Escalatie van een brand binnen de begrenzing van de locatie waar de activiteit wordt verricht

Doel(en) waaraan de maatregel is gekoppeld

D7 Voorkomen van verspreiding

D10 Voorkomen van escalatie van een brand (passief) - compartimenteren

Type doel(en)

Mitigerend

Wettelijke grondslag(en)

Omgevingsveiligheid/Brandpreventie/Rampenbestrijding

Alternatieve maatregel

Beschrijving alternatieve maatregel

Ruimtevullend blussysteem i.p.v van afvoergoten

Type maatregel

Zelfde type maatregel als originele maatregel

Type doel

Ander doel

Later in scenario, zelfde type doel

Beschrijving specifieke situatie

Reden alternatieve maatregel

Het bedrijf beschikt over een ruimtevullend blussysteem hoewel dit niet vereist is vanuit PGS 15 voor het betreffende type opslagvoorziening. Met als redenering dat als uitstroom tot escalatie zou leiden, het blussysteem zou ingrijpen.

Onderbouwing alternatieve maatregel (onderbouwing + waardering)

Effectiviteit

De effectiviteit van het alternatief is niet gelijk, omdat het alleen scenario S14 en bijbehorend doel D10 adresseert. Scenario S12 met bijbehorend doel D7 wordt buiten beschouwing gelaten en er wordt dus ook geen alternatief voor geboden.

Betrouwbaarheid

Aangetoond zal moeten worden dat het ruimtevullend blussysteem even betrouwbaar is als een passieve voorziening als goten.

Totale scenario (voldoende LOD's)

Voor S14 betekent dit van drie naar twee LOD's en dit kan alleen gelijkwaardig zijn wanneer uit de beoordeling van effectiviteit en betrouwbaarheid blijkt dat dit minstens gelijkwaardig is.

Maar doordat het alternatief geen invulling geeft aan S12, vervallen hier alle doelen en dus LOD's hetgeen niet acceptabel zal zijn.

Kans op optreden ongewenste gebeurtenis

n.v.t. in deze situatie

Gemitigeerde effect

n.v.t. in deze situatie

Inventarisatie en evaluatie geïntroduceerde risico's

Het toepassen van een ruimtevullend blussysteem leidt tot extra risico's voor het aanwezige personeel in de naastgelegen opvangvoorziening als deze geactiveerd wordt.

Beoordeling

Aanvraag gelijkwaardigheid mogelijk

In gele gebied schema dus in principe mogelijk.

Beoordeling door onafhankelijk deskundige vereist

Ja

Voldoet aan criteria voor gelijkwaardigheid

Kan alleen voor een specifieke situatie beoordeeld worden en niet generiek voor deze handreiking.

C.5Voorbeeld proces 6

Bekijk deze tabel in een popup venster

Maatregel waarvoor gelijkwaardigheid wordt aangevraagd

PGS-nr.

PGS 15

Maatregel (nummer en titel)

Generieke aanvraag voor minder repressieve voorzieningen. In dit geval wil de aanvrager van gelijkwaardigheid meerdere repressieve voorzieningen niet treffen zonder te specificeren welke dit zijn.

Type maatregel

Technisch

Scenario('s) waarop de maatregel van toepassing is

Alle gevolgscenario's

Doel(en) waaraan de maatregel is gekoppeld

Alle mitigerende (repressieve) voorzieningen

Type doel(en)

Mitigerend

Wettelijke grondslag(en)

Omgevingsveiligheid/Arbeidsveiligheid/Brandpreventie / Rampenbestrijding

Alternatieve maatregel

Beschrijving alternatieve maatregel

Automatisch orderpickingsysteem

Type maatregel

Betreft zowel organisatorische als technische repressieve voorzieningen die vervangen worden door een technische preventiemaatregel.

Zelfde type maatregel als originele maatregel.

Ander type maatregel

Van organisatorisch naar technisch

Type doel

Ander doel

Ander type doel, eerder in scenario

Beschrijving specifieke situatie

Reden alternatieve maatregel

Een automatisch orderpickingsysteem als ‘gelijkwaardigheid’ voor de repressieve voorzieningen in een PGS 15-opslagvoorziening. Hierdoor gaat de kans op falen omlaag en wordt het personeel minder blootgesteld, zodat (volgens de aanvrager) het risico omlaaggaat.

Onderbouwing alternatieve maatregel (onderbouwing + waardering)

Effectiviteit

niet uitgewerkt voor dit voorbeeld

Betrouwbaarheid

niet uitgewerkt voor dit voorbeeld

Totale scenario (voldoende LOD's)

n.v.t. in deze situatie

Kans op optreden ongewenste gebeurtenis

De totale kans van optreden van de ongewenste gebeurtenis (lekkage) zal niet significant omlaaggaan door de alternatieve maatregel aangezien deze bij slechts drie van de tien oorzaakscenario's mogelijk leidt tot een kleinere kans van optreden.

Gemitigeerde effect

Bij toepassing van de alternatieve maatregelen zullen er nog steeds ernstige or zeer ernstige effecten kunnen optreden met een kans die onvoldoende laag is. Hierdoor komt het risico van diverse scenario's in het oranje en rode gebied van de PGS-risicomatrix, zie Handreiking Generieke Risicobenadering.

Inventarisatie en evaluatie geïntroduceerde risico's

niet uitgewerkt voor dit voorbeeld

Beoordeling

Aanvraag gelijkwaardigheid mogelijk

Nee, gelijkwaardigheid waarschijnlijk niet mogelijk, valt in oranje gebied van het schema

Beoordeling door onafhankelijk deskundige vereist

Ja

Voldoet aan criteria voor gelijkwaardigheid

Kan alleen voor een specifieke situatie beoordeeld worden en niet generiek voor deze handreiking.

Bijlage DSamenstelling team

Tabel 2Samenstelling team Handreiking beoordeling gelijkwaardigheid

Naam

Organisatie

Rol

Jolanda Neeft

VVVF

Voorzitter/Lid namens bedrijfsleven (VNO-NCW/MKB-Nederland)

Roger Slegt

Exxon Mobil

Lid namens bedrijfsleven (VNO-NCW/MKB-Nederland)

Eddie Alders

VVVF

Lid namens bedrijfsleven (VNO-NCW/MKB-Nederland)

Chuchu Yu

NVZ

Lid namens bedrijfsleven (VNO-NCW/MKB-Nederland)

Frank Lelieveld

Veiligheidsregio Rotterdam-Rijnmond

Lid namens bevoegd gezag (Brandweer Nederland / Veiligheidsregio's)

Geerlof Bijsterbosch

Veiligheidsregio Utrecht

Lid namens bevoegd gezag (Brandweer Nederland/Veiligheidsregio's)

Sjoerd Post

DCMR

Lid namens bevoegd gezag (toezicht/vergunningverlening)

Robbert Plarina

NLA

Lid namens Nederlandse Arbeidsinspectie

Jorieke Meijer

NLA

Lid namens Nederlandse Arbeidsinspectie

Alwin van Aggelen

A-RisC

Facilitator/tekstschrijver

Serge Bronkhorst

NEN

Programmamanager PGS

Daarnaast is Het Ministerie van I&W ook betrokken geweest bij de review en uiteindelijke totstandkoming van deze handreiking.